Fórum témák

» Több friss téma
Fórum » JLT-02 analóg forrasztóállomás
Lapozás: OK   92 / 124
(#) rockersrac hozzászólása Feb 12, 2013 /
 
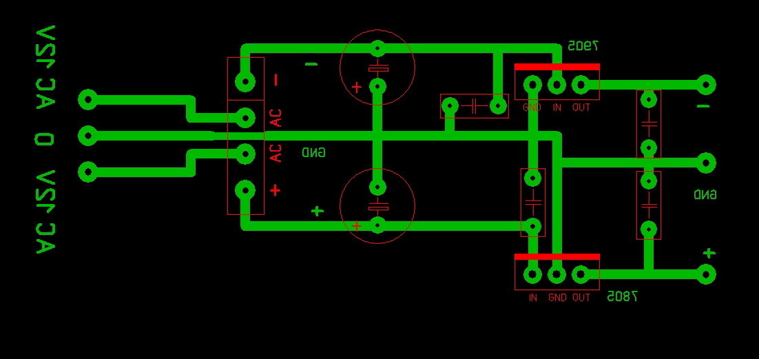
Ezt megtennétek, hogy átnézitek nekem, hogy nem rontottam-e el valamit rajta? Ez a kijelző, meg az icl7107 tápja lesz. (nem kell áttervezni, csak megnézni, hogy hibátlanul működőképes-e a kapcsolás) Ja és apró észrevétel: a 7805-nél a kimeneti oldalon a 100nF lemaradt, és a bemeneti oldalon pedig közelebb tenném az ic-hez a 100nF kondit...
A hozzászólás módosítva: Feb 12, 2013

+- táp.lay
    
(#) pipi válasza rockersrac hozzászólására (») Feb 12, 2013 /
 
Többen ránéznének ha képként tennéd fel, nincs mindenkinek fenn ez a nyáktervező...
(#) rockersrac válasza pipi hozzászólására (») Feb 12, 2013 /
 
Jogos, itt van kép formátumban is, és köszi az észrevételt!
(#) hotib válasza rockersrac hozzászólására (») Feb 12, 2013 /
 
Bocs, ha figyelmetlen voltam az előzményeket tekintve.

Ha a greatz miatt van 2 féle nyák, akkor a táp 2 esetén a diódák elhelyezését módosítanám, hogy ne fogják közre a kondit. Nem szerencsés, még akkor sem, ha az alkatrészek fizikai mérete ismert.
Számolni kell az átalakítás során keletkező mintegy 12V*terhelő áramnyi disszipációval, amit az IC-nek kell elfűtenie. Szerencsésebb lenne alacsonyabb feszültségű trafó alkalmazása, pl. 2*7,5V szekunderrel.
Arányaiban túl kicsinek találom a szűrő elkók méretét a többi alkatrészhez képest. Itt általában 1000-2200µF kapacitású kondikat alkalmazunk, jelen felhasználás mellett 25V kivitelben. Azok méretei meghaladják a betervezettet.

Én ezeken próbálnék módosítani elsőre.
(#) rockersrac válasza hotib hozzászólására (») Feb 12, 2013 /
 
A diódás verziót hagytam a fenébe, mert találtam itthon több graetz ,,kockát" is, a graetzeset pedig módosítottam. Várom a véleményeket!
(#) Alkotó válasza rockersrac hozzászólására (») Feb 12, 2013 /
 
Nekem ez nagyon átgondolatlan, ezért mellékeltem egy másik elképzelést. Ezen is azonos a "kapcsolás", de rendezettebb az elhelyezés, a stabilizátorok háta kifelé áll mindkét oldalon, és talán kisebb is.
Ha a kapcsolást nézzük, akkor a -5V alig fogyaszt 7107 esetében, tehát oda más megoldás is jó lenne, akár 79L05 vagy csak egy sima zéner is elég.
(#) rockersrac válasza Alkotó hozzászólására (») Feb 12, 2013 /
 
Az icl7107 in lo lábát hova kell kötni? Köthetem gnd-re?
(#) Alkotó válasza rockersrac hozzászólására (») Feb 12, 2013 /
 
Rossz irányba visszük el ezt a fórumtémát, van a kijelzőnek sajátja.
Igen, a kérdéses lábat a GND-re kell kötni. De van analóg és digitális GND-je is az IC-nek, amiket végül is mind egymáshoz jó kötni, csak nem mindegy hogyan.
Pl. itt van egy rajz, amit látod miként kell bekötni az IC-t. Ez egy alapkijelző, és az már szinte mindegy, milyen feszültséget mérsz vele, és a kijelzett érték ehhez képest feszültséget, áramot, hőfokot, vagy akármit jelent.
Kimondottan érzékeny a panel vonalvezetésére a kapcsolás. Jól oda kell figyelni, mert egy rossz terv megzavarja a kijelzést.
(#) gazember hozzászólása Feb 14, 2013 /
 
Sziasztok!
Bocsi a kérdésért,kezdő vagyok...nem kenyerem az elektronika.
Szereztem két pákát,40V/80W.Ehhez kéne nekem valami kapcsolás,nem feltétlen akarom szabályozni a hőfokot.Úgy is jó ha 250-300 fokon van állandóan.Ha jól tudom ott körül van az ón olvadáspontja is.De javítsatok ki!Ha tudnátok segíteni,valami ötletet adni megköszönném!
Üdv:Tibi!
(#) Ghoost válasza gazember hozzászólására (») Feb 14, 2013 /
 
Szia!

Idézet:
„......nem feltétlen akarom szabályozni a hőfokot, Úgy is jó ha 250-300 fokon van állandóan........”

S szerinted ezt hogy valositja meg az keszulek?
Egy szabalyozas folytan. Meri a homersekletet es azt osszehasonlitja egy beallitottal.
Ez lehet FIX es valtoztathato is. Majd az eredmeny fuggvenyeben avatkozik be.
Fut vagy nem fut tovabb.
Biztos hogy 40V-os az eszkoz? nem ketelkedem,
A hozzászólás módosítva: Feb 14, 2013
(#) gazember válasza Ghoost hozzászólására (») Feb 14, 2013 /
 
Igazad van,mint mondtam nem értek az elektronikához.Köszi a válaszod!
Selektra TE10 a páka neve,40V-os...én is csak lestem.
Mindenféle megoldás érdekel,közbe olvasgatok a forumok között.
(#) rockersrac hozzászólása Feb 15, 2013 /
 
Sziasztok! Olyan kérdésem lenne, hogy miért van az, hogy terhelés hatására leesik a triak kimenetén a feszültség 0V-ra? Biztos hogy nem a páka rossz, mert vadi új, egyszer volt használva csak, kb 2 percet, kipróbálás erejéig, azóta háborítatlanul pihent a fiók aljában. Kattogós weller pákával is próbáltam, de azzal is ugyan ezt csinálja, terheletlenül viszont mérhető a 26V. Ha közvetlenül a trafó secunderére teszem a wellert, akkor az fűt rendesen, és olyan 24,2V körülre áll be a feszültség. Valakinek valami tippje esetleg van? Ezt a verziót építettem meg.
(#) szabónagymester hozzászólása Feb 17, 2013 /
 
Én eddig abban a hitben éltem, hogy az egyen áramnak nagyobba fűtű teljesítménye...
12V AC-t egyenirányítottam, jól puffereltem, így kaptam 18V DC-t. A 12V AC bizonyos forrasztásokhoz kevésnek bizonyult. Gondoltam a 18V DC jobb lesz. Mikor rákapcsoltam a pákát, drámaian lesett a kapocsfesz 12V-ra, és a páka még annyira sem fűtött fel.
Két eset lehet: Tévedtem az egyenáram munkavégző képességét illetőleg, vagy kicsi a gréc amit használok. De sem a trafó sem a gréc nem melegedett.

Miért esett le ennyire a kapocs feszültség terhelés hatására? Gyakorlatilag "lenyelte" az egyenirányítást...
(#) rockersrac válasza szabónagymester hozzászólására (») Feb 17, 2013 /
 
Szia! Nekem olyan kérdésem lenne, hogy miért van az, hogy a pákaállomást megépítettem, ha rádugom a pákát a vezérlés megy, ezzel nincs is baj. A Gond az, hogy a triakon(bt139) üresen kint van a 26VAC, de ahogy ráteszem a pákát leesik azonnal 0V-ra. A vezérlést megkapja, mivel a fűtést jelző led világít. Valami tipp esetleg?
(#) szabónagymester válasza rockersrac hozzászólására (») Feb 17, 2013 /
 
Melyik kapcsolást építetted meg? Hol méred a feszültséget? Attiláét? Lehet hülye kérdés, de a páka fűt?
(#) rockersrac válasza szabónagymester hozzászólására (») Feb 17, 2013 /
 
Mekkora puffert tettél a graetz után? A trafó mekkora teljesítményű? Mekkora áramot bír a graetz? (nem kötekedésből kérdezem ezeket, csak próbálok segíteni, amennyire tudok! )
(#) rockersrac válasza szabónagymester hozzászólására (») Feb 17, 2013 /
 
A te általad elsőként feltett kapcsolást építettem meg, és ha a trafó secunderére teszem a pákát, akkor fűt(vagyis ezt még nem fűtöttem fel, csak egyszer ismerősnél az ő Attila féle állomásán, mert sajnos amit először kaptam páka valahol szakadt volt(vagy a fűtőszál, vagy a hőelem kivezetése volt szakadt) és a csere után egyszer felfűtöttük, oké működik, azóta pihent a fiókban, gyári zacskójában. ,,kattogós" wellert ha a trafó s*ec*underére teszem, akkor nagyon szépen fűt, a trafón terheletlenül 26,5-27V van, beterhelve olyan 24,2VAC kb a feszültség.

* szekunder
A hozzászólás módosítva: Feb 17, 2013
(#) szabónagymester válasza rockersrac hozzászólására (») Feb 17, 2013 /
 
A kapcsolást, vagy nyáktervet? Mert a nyákot elkészítettem én is, de nekem sem ment. Vagy is nekem meg folyton fűtött... Bár igaz próbapanelen készítettem el, amire ez a nyákterv nem alkalmas, mert elég sűrű, és a huzalozások kapacitásként viselkednek, és olyan helyen is mértem feszt, ahol sehogy sem lehetett volna szabad.
Én azt a nyákot ellenőrzés céljából tettem fel, nem feltétlenül utánépítés céljából. De azóta terveztem egy teljes más topográfiát, ami szellősebb.

Bocs de még mindig nem értem a kérdésed! :S A pákát az áramkörre kapcsolva, a sorkapcson, vagy akármin, 0V-ot mérsz, és a páka nem is fűt? Fűtés led világít? Nem zárlatos a páka? Áramot vesz fel?

Kis áramú grécet használok, de szerintem 2A-t elbír. Nem néztem még az adatlapját, kondi 1000uF.
(#) Alkotó válasza szabónagymester hozzászólására (») Feb 17, 2013 / 1
 
Az egyen és a váltófeszültség közti viszony csak annyi, hogy az egyenirányítás után, "egyirányba" fordul minden szinusz-fél. De ettől a görbe alatti terület -ami a munkavégző képesség- nem lesz nagyobb. Elvileg pontosan egyforma a kettő terület. Mikor puffereled, akkor sem nyersz teljesítményt, csak megváltozik a burkoló görbe alakja.
Gyakorlatilag -jó eséllyel- azért van kisebb fűtőteljesítményed, mert az egyenirányító hídon esik nagyjából 1,4V feszültség.
A forrasztóállomások, és a hozzájuk kapcsolt pákák azért jók, mert nagyjóból függetlenek a hálózat és a környezet változásaitól. Ezek az állomások akkora feszültséggel dolgoznak, ami bőven túl tudná fűteni a pákát. De van egy "kontroll-jel", ami megmondja az állomásnak milyen meleg a páka, így az képes ki-be kapcsolgatni a fűtést, elérve ezzel egy közel állandó hőmérsékletet -amit még állítani is lehet ráadásként-.
(#) rockersrac válasza szabónagymester hozzászólására (») Feb 17, 2013 /
 
VADONAT ÚJ a páka, ezt előző kommentben írtam...(meg azt is, hogy ismerősnél már használtam egyszer próba erejéig) A fűtés led világít, a triak vezérlést kap. A triak utáni sokrapocsra rátéve a weller(vagy akár a solomon) pákát, azonnal 0V-ra esik a triak után a feszültség, és NEM fűt a páka. Ha a triak bemenetére rakom a wellert, akkor fűt, és beáll a trafó kimenetén a 24,2-24,5VAC. Ezt a kapcsolást építettem meg: Bővebben: Link
(#) szabónagymester válasza rockersrac hozzászólására (») Feb 17, 2013 /
 
Sajnos a linket nem tudom megnézni, mert a tabon használt böngésző nem kezeli. Ötletem sincs, nézd át az egész áramkört. Valamiért nagyon leterheli a páka. Ezért eshet le a fesz.

Alkotó: az egyenirányítás és pufferelés működését isemerem, tanultam régen. Tudom, hogy az egyenirányító hídban 4 dióda van, az 4x0,6V esést jelent. De mindennel együtt 18V a nyers fesz, és 12 a terhelt. Isemerem ezen pákák működését is, hogy 24V -os folyamatos üzemmel szét égne. De a wellwer is, csak ott egy mechanikus jacsoló bont egy fix hőmérsékletnél, amit ha jól tudok, a hegyótípusaóhatároz meg. Ki sbetűjelekkel vannak ellátva, ami a hőértéket jelenti egy táblázatban.
A hozzászólás módosítva: Feb 17, 2013
(#) szabónagymester válasza szabónagymester hozzászólására (») Feb 17, 2013 /
 
Nem fér a fejembe a probléma sehogysem. Mem értem, miaz, hogy a triak bemenetén fűt?
Váltóáramú körben van mint soros áteresztő. Vezet mindkét irányba, bár azthiszem nem egyformán.
A kapcson felcseréled a ki be menetet? Így érted? Lehet, hogy rosszúl terveutem, és MT1-gyet és MT2-tőt vezérlés szempontjából meg kell cserélni
A nyáktervre nem jött észrevétel, én meg írtam, hogy nem kipróbált. Majd feltötöm az új tervet is.
(#) satuka válasza rockersrac hozzászólására (») Feb 18, 2013 /
 
Csak 1 tipp, de szerintem nézd meg, hogy a hőelem polaritása nincs-e felcserélve.
Mikor még a megépítés előtt vissza olvastam a fórumot, akkor valahol olvastam ilyen hibáról.
(#) rockersrac válasza satuka hozzászólására (») Feb 18, 2013 /
 
Próbáltam azt is, de nem segített. Most mobilról vagyok, de sikerült szereznem egy bta12-t, ami biztos hogy jó, kipróbálom azzal is, hogy azzal vajon fűt, vagy nem?
(#) szabónagymester hozzászólása Feb 20, 2013 /
 
Mint írtam is már, használtam 12V-ról a pákát. Aránylag jó forrasztást lehet végezni vele, de inkább csak beforrasztásra, és kis forasszok készítésére alkalmas így. Egy nagy teljesítményű egyenirányító, vagy két oldalas áramkörből történő kiforrasztás esetén már igen nagy küzdelemben lenne részünk!
Alkotó írta is, hogy ezen pákák bőven tönkre tudnák tenni magukat az ajánlott üzemi feszültségen. Mind a weller, mind a solomon 24V-os folyamatos üzemen szétégne. Ezért meg sem kíséreltem a solomont rákapcsolni direktbe 24V-ra. Wellert üzemeltettem alacsonyabbról, annak meglehetősen kevésnek bizonyult. Üzemeltettem nagyobb feszről is, 32V-ról, elég jól tolerálta, kicsit sűrűbben kattogott csak. Mint hogy a solomonnak a 12V kevés, gondoltam kipróbálom 18V-on. 200W trafóra kapcsoltam, bőven felvehette a neki kellő áramot.. Ez esetben is mértem a hőelem kapocs feszültségét, ami kb.25mV-ig ment fel. Itt meg az ellenkezőjét észleltem az előbbinek, hogy kicsit mintha sok lenne már neki a 18V. Szenesedett a gyanta az ónban, kormozta a tisztító szivacsot és mikor letöröltem a hegyet, kékes színe volt. A fűtőbetét erős hősugárzást tanúsított.
Fél évet volt szerencsém használni a gyári Solomon állomást. Ha hiteles volt a kijelzés, akkor 410°C-on járattam a pákát. De volt, hogy kis forrasztásokhoz 400 alá vettem le. Mikor nagy és dupla oldalas kiforrasztást kellett végeznem, 500 fölé emeltem kicsit. Akkor tapasztaltam ilyen jelenséget.
Az a megítélésem, hogy ez a páka 15V 2A folyamatos üzemen megfelelően működhetne.
Ebből kiindulva, lehetne egy feszültség és nem idő alapú szabályzást is készíteni hozzá, amit könnyebb lenne elkészíteni. Lehet meredek az ötlet, és értelmetlennek ható, de egy próbát megérne...
(#) rockersrac válasza rockersrac hozzászólására (») Feb 20, 2013 /
 
BTA12-vel is ugyan ezt csinálja... :S
(#) szabónagymester válasza rockersrac hozzászólására (») Feb 21, 2013 /
 
A NYÁK tervet leelenőrizted már? Bár annyira banálisan egyszerű kapcsolás, de attól még hiba lehet benne.
Próbáld ki egy autó fényszóró izzóval, és a komparátor direkt vezérlésével. Ha a hiba akkor is fenn áll, akkor az áramkör hibás.
(#) rockersrac válasza szabónagymester hozzászólására (») Feb 23, 2013 /
 
Nos, idő közben sikerült megtalálni a nem fűtés okát: az optotriak diódájával sorosan van kötve a fűtés ledje, viszont így nem jut elég feszültség az optotriak diódájára, és ezért be sem tud rendesen gyújtani a triak... Szóval most egyenlőre ennyi, majd valamelyik nap, ha eljutok ismerőshöz, letesztelem a pákaállomást, hogy jó-e így, ha a fűtést jelző ledet kiiktatom a körből! Fűtés visszajelző led nélkül megvan a 3v dc a diódán, viszont ahogy sorosan kötöm vele a fűtés visszajelző ledet, beesij 1-1.08v-ra a dióda feszültsége. Ja meg még valami: javaslom a power ledet nem a 12v-os ágra, hanem a 7805 után kötni, ugyanis így a led is melegedett picit, meg konkrétan az előtte lévő ellenállás pár perc után forró lett. Szóval át fogom tenni a ledet a 7805 kimenetére. A fűtés visszajelzősdire meg kitalálok valami megoldást, de majd csak holnap.
(#) szabónagymester válasza rockersrac hozzászólására (») Feb 23, 2013 /
 
A power led ellenálláshoz azért nem írtam értéket, mert a szabályzó kör tápellátása akár mekkora lehet, miből az 5V stabilizálva lesz. Én 8V AC a nyers feszültségem. Van olyan trafóm, ami kimondottan hasonló célú áramkör vezérlésére lett készíttetve. 1x8V és 1x24V Igaz pont a 8V ami erősebb, mert a 24V csak 1,25A, de hátha elbírja, és nem melegíti túl. Igazándiból még ezzel a trafóval nem próbáltam. Fűtöttem 12V 1,2A-ről már, jó kéz meleg volt a trafó, és úgy sem folyamatos üzemmel működik.

Fura hogy a led lekorlátozza az oprocsatolót, mert a gyári kapcsolás is így van... De láttam már olyan megoldást, hogy a led az optocsatoló és a műv erősítő között van, és olyat is, ahol a páka fűtűszálával van párhuzamosan. Ez utóbbi esetben meg a melegedés ami fellép, de egy nagyobb teljesítményű ellenállás, és a led meg had melegedjen...

Most újra terveztem az áramkört, egy különös indíttatástól és kíváncsiságtól vezérelve, hogy hogyan nézne ki úgy, de érzésem szerint nem lett rossz, még ha ne mis kifejezetten indokolt ez a kivitel. Modul rendszerű felépítésre terveztem, ahol a stab, a triac, a csatlakozók egy nagyobb hordozó panelon vannak, míg a konkrét vezérlő egység, a műv. erősítő és az optó egy kisebb felső panelen kapott helyet. Így kifejezetten kicsire sikerült a panel, elfér tenyérbe. Ha másnem ez lehet szempont ennek a kialakításnak.
A stab és a triac típusa nincs feltüntetve, de ez adott úgy is...
A hozzászólás módosítva: Feb 23, 2013
(#) szabónagymester válasza szabónagymester hozzászólására (») Feb 23, 2013 /
 
Idézet:
„Fura hogy a led lekorlátozza az oprocsatolót, mert a gyári kapcsolás is így van...”

Javítom magamat, a gyári kapcsolásban sorosan van a komparátor kimenet és az meghajtó triac gate-jével. Az áramkorlátozó ellenállás 470ohm szintén. Lehet érdeme ezt a variánst alkalmazni. Javítom én is a terveimben.
Mindenesetre fura akkor is, mert sokan az általam is közölt rajz alapján építettek, sőt, én is innen vettem a rajzot, csak a mérő csatlakozási pontokkal egészítettem ki.
A hozzászólás módosítva: Feb 23, 2013
Következő: »»   92 / 124
Bejelentkezés

Belépés

Hirdetés
XDT.hu
Az oldalon sütiket használunk a helyes működéshez. Bővebb információt az adatvédelmi szabályzatban olvashatsz. Megértettem