Fórum témák
» Több friss téma |
Fórum » JLT-02 analóg forrasztóállomás
Miért lettek a képek törölve?
Modi nem írta ki!
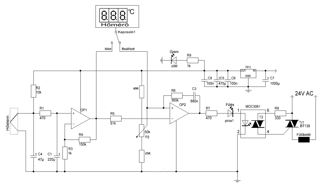
Hibásan lett feltöltve, rosszul adtam meg pár jelölést. és marhaságot nem akarok közölni!A triakok bekötését ellenőrizd le a tervemen, mert nyilván rossz ott is! A következő a helyes: A1-bemenet A2-kimenet. Lehet fordítva jelöltem. Próbált meg megfordítani a bekötést! Holnap pótolom! Még átnézem! A hozzászólás módosítva: Feb 23, 2013
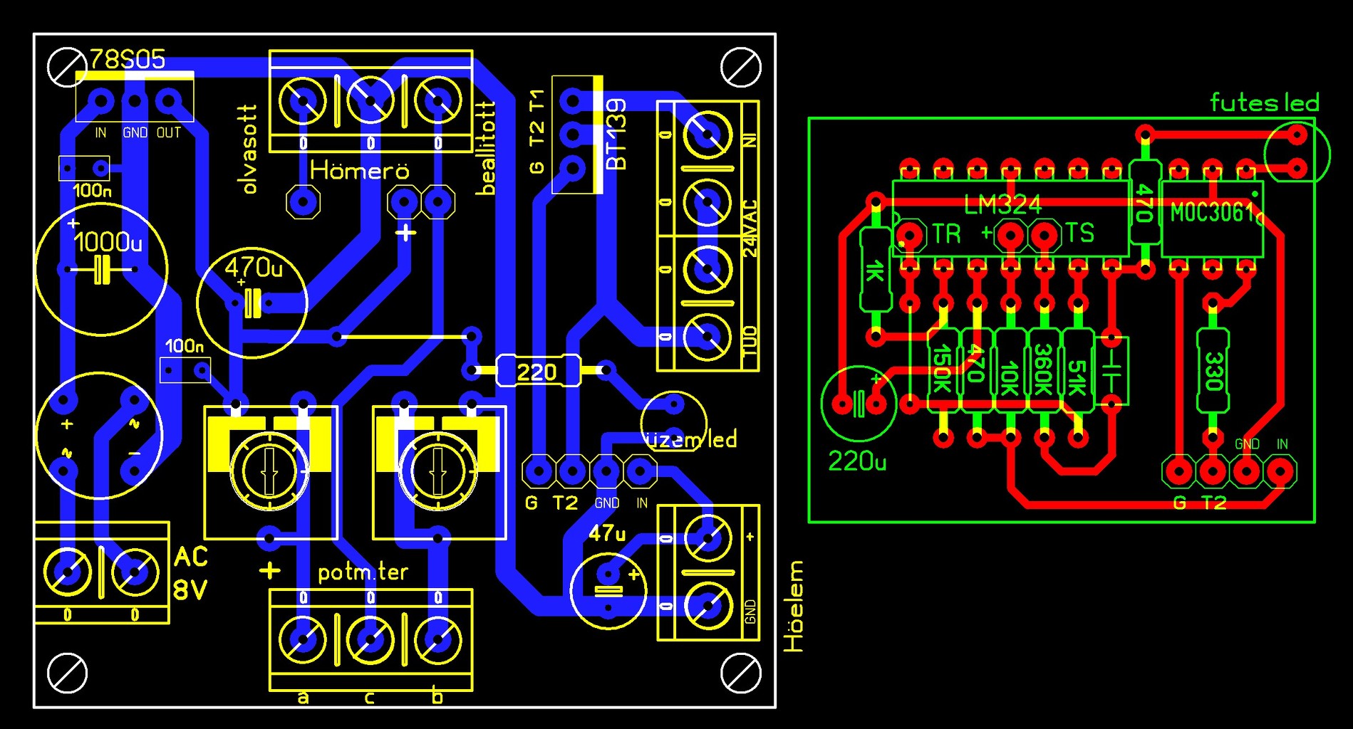
Kicsit átdolgoztam a panel tervet modul rendszerűre, és várok minden építő jellegű kritikát!
![]() Remélem kellően átgondolt lett... Ezzel a változattal a panel mindössze 5x5,5 cm-es. Szószerint tenyérnyi. Meglehetősen kis helyen elfér. Nekem ez volt a fő szempontom, hogy alapterületre kicsi legyen, mert a doboznak amibe kerül a trafóval együtt nem nagy alapterülete van, és még ehhez jön a hőmérő és kijelző panel is. Trimmer értékeket nem írtam, ez többnyire változó... Kalibráláshoz annyi tanácsot tudok adni, hogy én kipróbáltam a pákát 12V-ról, -egy ismerősöm javasolta, aki régi motoros a pályán, hogy kis forrasztásokhoz használhatom így- és 18V-ról is. 18V-on kellően melegnek éreztem a pákát, könnyű volt forrasztani vele. Mindkét esetben mértem hőelem feszt. 12V-on kb.17mV-ot mértem, 18V-on kb.25mV-ot. Ezek az értékek 151 szeres erősítéssel 2,5V és 3,7V. Ez jó minimum és maximum referencia feszültség lehet lehet. De kibővíthető a skála egy kis le és fel kerekítéssel, ahol a min fesz 2V, a max fesz 4V lehet. Ezek csak számított és közelített értékek, még nem volt próbálva valóságban, és ez az én kék gumis pákám esetén mért értékek. Az optónál az eredeti kapcsolás szerint kötöttem e fűtés ledet, a komparátor kimenet és az opto bemenet közé tettem a 470 ohmos ellenállással. Sajnos a nem mutatott panel furatai bele látszik a mutatott panel rajzába is, de remélem ennek ellenére jól elkülönül egymástól. A hozzászólás módosítva: Feb 24, 2013
Két észrevételt tennék (egyik sem működési -azt nem is néztem-, mindkettő koncepcionális)
1. A felső panel elektronikusan a tüskékkel csatlakozik az alsóhoz, de mi tartja mechanikailag? Ha már ilyen kacifántosat szeretnél magadnak, akkor ezt úgy szokás megoldani, hogy a rögzítő csavarok helyei közösek, és egy távtartóval megoldható a stabil rögzítés. 2. Sok a sorkapocs. Ez így egy csomó drótozást von maga után, amit jól el lehet rontani, tehát el is szokták sokan. Célszerűbb úgy kialakítani a panelt, hogy a poti, és a LED(ek) már eleve úgy legyenek elhelyezve, hogy beültetve őket egyből az előlaphoz illeszkednek. Az ilyen tervekkel számos hibának elejét lehet venni (pl. a melléklet szerint). A hozzászólás módosítva: Feb 24, 2013
Köszönöm a tanácsokat!
Ami a tüskéket illeti, rövid tüskék esetén a kis magasság miatt a panel akár önhordó is lehetne, de a puffer kondik belógnak a kis panel alá. Így ez a megoldás bukott. A jelenlegi topográfia miatt nem tudok távtartókat beilleszteni, ezért mindenképpen újra kell terveznem az alsó panelt. Ami a sorkapcsokat illeti, miért nagyobb a tévesztés lehetősége, mint a forrtüskék esetén. A potinak azért sorkapcsot raktam, mert nem biztos, hogy a panel elhelyezése lehetővé teszi a közvetlen előlapra szerelést. A ledeket meg mindenképp vezetékkel kötöm a panelhoz, azok nem lesznek beültetve.
És megkérdezhetem miért kell 2 panelra elhelyezni?
Nem kell, ez csak most amolyan direkt szőrszál hasogatás. Van tervezve olyan amin egy panelen van minden.
Javításokra javaslatokat most is szívesen fogadok! A hozzászólás módosítva: Feb 25, 2013
Esetleg mivel hogy a műveleti erősítő fele van csak kihasználva, talán egy kettős műveletivel is meg lehetne valósítani.
Elképzelhető, hogy 18V-on a páka 400 fok fölé tudjon melegedni? Mint írtam, egy gyári állomáson -nem tudom mennyire hiteles, hanyadik pákával üzemel, ezért hőfokot nem tudom mennyire vehetem alapúl, de sokat akkor sem tévedhet néhány foknálk- jól feltekerve a hőfokot, 500 fok körülire, akkor tapasztaltam, hogy kékül nagyon a hegy. Nálam még kormozódik is, de ez érthető a folyamatos üzem miatt, nem kapcsolja ki semmi, állandóan fűt a páka, így nem tudja visszahűteni az ón kikapcsoláskor.
A referencia feszültség miatt kérdezném. Mert akkor 18V-on kb 500 fok körül kéne lennie... Vitám támadt itt már valakivel, hogy a hőelem nem lineáris. Nos a 18V 1,5 szöröse a 12V-nak, és az ehhez tertozó hőelem fesz is pont 1,5 szörös emelkedésű. Azaz 17mV és 25mV. Volt szó arról is, hogy ezek a pákák a megadott üzemi feszültségen képesek szétégni. Talán a kapcsolt 24V a gyorsabb felfűtés miatt van. Megmérni nem tudom a páka hőfokát, mert sajna nincs lehetőségem hőmérőt beszerezni.
Az ICL7106 LCD, a 7107 pedig led kijelzőkhöz való! A feszültségre pedig azt mondom, majd kiderül, hogy kellőképpen fel tudja-e fűteni a pákát, vagy nem! A vezérlő panelhez pedig szerintem inkább 12V tekercses trafót javaslok!
Nem, mert abba LED meghajtó kell, a 7106 pedig fojadékkristályhoz való.
Szia!
Igaz, hogy én csak a vzolee-féle kapcsolást építettem meg, és egy állítható feszültségű kapcsüzemű tápról használom ami alapvetően 22V-on megy, de egyszer 15V-on felejtettem. Ugyanúgy működött, csak csodálkoztam, hogy miért tart neki addig felfűteni.
A vezérlésnek egy segéd táp lesz külön kis trafóval.
Az ic meg majd megpróbálom akkor vissza cserélni. A hozzászólás módosítva: Márc 16, 2013
A vezérlő áramkörnek bőven elegendő szimpla stabil 5V. Fölöslegrs közel 10V-ot elfűteni a stabon véleményem szerint.
A teljesítményt hiba lenne csak feszültség alapján ítélni fűtés teljesítményhez. P=UxA Ha 2A fűtő áramot fel tudja venni, használható 8V-ról is, max későb és kevésbbé fűt fel. Én használtam már 12V/1A-ról is, kicsit tovább tartott a felfűtés. Jelenleg 28V/11A teljesítményű trafórol megy, és még túl is fűti! Képes izzásig hevülni a hegy! Igaz én direktbe használom. Szóval a szűk lényeg, inkább a terhelő áram leadására legyen képes a trafó, és akkor viszonylag elhanyagolható a fesz 12 és 24V között.
Befejeztem az állomásomat, Atilla tervei alapján...
Hát kb semmi sem működik... A kijelző elindul, de csak a beállított hőmérsékletet mutatja, ez a része jó. De az egyik kijelzőröl 2 szegmens hiányzik... A másik nem kapcsolja le a fűtést. Ha le veszem a hő elemet akkor ki kapcsol, el is alszik a LED, azonban ha rá dugom akkor nem kapcsolja ki. Mit nézzek meg hogy jó legyen?
Fejlődött a művem. Már majdnem teljesen jól működik...
A gond abban van hogy nem mutatja a páka hőmérsékletét csak a beállítottat. A leírásban az áll hogy folyton azt kellene mutatni, a gomb megnyomásával vagy a poti elcsavarásával vált a beállítottra. Nálam egyfolytában azon van elvétve egy pillanatra átvált a páka hőmérsékletre. Mitől lehet Előre is kösz a segítséget.
Ezt a digitális átkapcsolósdit felejtsd el! Az erősítő fokozat kimenetéről és a komparátor bemenetéről hozz ki egy egy vezetéket, mit rákötsz egy 3 érintkezős kétállású váltó kapcsolóra, és a kapcsoló közös pontját a műszerre kötöd. Ahogy a rajzom látod.
Kijelző esetén meg Alkotó művét ajánlanám figyelmedbe! Én az alapján dolgoztam, bár a meghajtás az Attila féle elrendezéshez hasonló, de a kijelző illesztés alkotós verzió. A hozzászólás módosítva: Márc 18, 2013
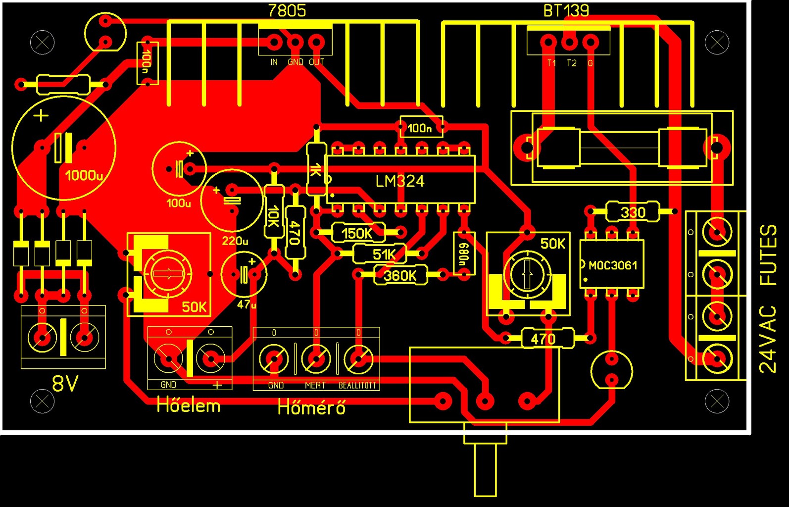
Vetnétek néhány pillantást eme rajzra is?
Ha Hibát véltek benne, kérlek Titeket jelezzétek, mert szeretném a hétvégén legyártatni a panelt. Előre is köszönöm! A melléklet a hibás volta miatt. kérésre kivéve! A hozzászólás módosítva: Máj 2, 2013
Meg egy kicsit szórakozok hátha sikerül.
Az átkapcsolás működik most már, de csak a nyomógomb meg nyomása után. Szépen átkapcsol az időzítés lejárta után vissza. Még csak az a gond hogy ha a c14 kondenzátort be forrasztom akkor csak a beálított értéket írja ki. Nem kapcsol át a mértre.
Már bocs hogy ezt írom, de nem értem miért szenvedsz a digitális átkapcsolással?
Mint nemrég írtam és csatoltam, egy egyszerű analóg kapcsoló épp oly jó erre a célra. Ha mindenképpen csak addig akarod látni valamely értéket, míg kíváncsi vagy rá, akkor használj egy fix pozíciójú kapcsolót. Itt Te döntöd el a bekötésnél melyik legyen a fő megjelenített érték. Nem akarom méltatni Attila86-ot sem, de nem értem mi indíttatásból bonyolította túl az egészet? Már az első forr állomás is remek, és az a verzió a legelterjedtebb, egy kapcsolóval tökéletesen megoldható. Én legalábbis így szerelem majd...
Sziasztok!Én is megépitettem az Attilla 86 féle Forrasztoállomás 2- öt és van két nagy gondom vele :1:A fütés jelzö led nem akar kigyulladni hiába zárom rövidre a Höelem bemenetet hogyan tudnám kimérni hogy hol a hiba?
2,A mért hömérsékletet folyamatosan 950 nek mutatja a kijelzö .Csak akkor jelez más értéket ha átváltok a Beálitoot hömérséklet kijelzésre . Az IC1A kimenetén az 1 lábon folyamatosan 6 volt van,,,ami egy kicsit soknak tünik hiába zárom rövidre a Höelem bemenetet nem változik semmi. ICt cseréltem de semmi változás.Különben a kijelzö normálisan müködik .automatikusan átvált a beállitott hömérséklet kijelzésröl a mért hömérséklet kijelzésre.Bármilyen segitséget köszönök elöre is , ez lett volna az elsö forrasztóállomásom ha müködne .... legyetek szivesek segitsetek üdv mindenkinekDemeter !
Üdv Mindenkinek!Idöközben megtaláltam a hibát és most már tökéletesen müködik a forrasztóállomás.A nyákon volt egy test szakadás a höelem utáni LM 324 ICnél.Sok hozzászolást olvastam itt hogy az attila 86 féle kapcsolás nem müködik .de megnyugtatok mindenkit aki nekifog ennek a kapcsolásnak a megépitéséhez ahogy a kapcsolás müködöképes és hosszu ideje müködik másoknál is. Ha nem müködik valakinek, akkor az a rossz nyák .rossz kivitelezés .esetleg "gyanus" alkatrészek használata miatt lehet.Nekem nem volt gondom sem a kijelzövel ,sem az automatikus mérés kijelzés átváltással ,az elözö hozzászolásomban levö mindkét problámának a nyákszakadás volt az oka. Nem használtam 1 százalékos ellenállásokat ,de igy is150 és 152 fok közt tarja a höt.Nyugodtan megépitheti bárki aki nem akar a boltbol vásárolni ,csak oda kell figyelni .és gondos munkát végezni . Megy ez mint a svájci óra
Szia !Ellenörizd az IC1B 7-es lábátol a folytonosságot .R13 , C14 Értékeit és a folytonosság megvan e az IC3b -6 os lábáig!A kondit mérd meg kapacitásra és átvezetésre!IC1B 7 es lábán változik e a feszültség miközben a 50 k potit tekergeted??
A hozzászólás módosítva: Márc 27, 2013
Sziasztok! Szeretém megépíteni ezt a forrasztó állomást, tapasztalatok érdekelnének!
Szia!
A magyarnyelv SZÉP! S mint tudjuk az EZ egy mutato névmás, mely megmutatja miről is lenne/van szó. De sajna látnoki képeséggel, nem ruház fel minket. Áruld el légyszives melyikről is lenne szó?
Erröl lenne szó: http://www.hobbielektronika.hu/cikkek/forrasztoallomas.html
Illetve nem tudná valaki megmondani hogy hol lehetne venni hozzá transzformátort?
Tapasztalat: ár-érték arányban a legjobb.
Trafót nálam...
Csak nem bírtam magammal, és több feszültség kipróbálása után mégis rászántam magam arra, hogy ki próbáljam direkt 24V-ról, (lévén van tartalék, ha netán tönkre megy, de legalább tudom mit bír) igaz csak 1,25A-es torroid trafóval próbáltam. Kicsit meglagyítja a trafót, de jól bírják egymást. Ha eddig nem mondtam volna, direktbe kötve próbáltam.
Meglepő, de olcsósága ellenére sokkal többet bír a fűtőbetétje mint a WELLER-é. az már szétégett volna. Itt csak a forrasztó csúcs "ég" szét szép lassan, ha nem figyelek, mert az képes vörös izzásig melegedni. Hogy miért írom le ezt a látszólag felesleges infót? Nos mert egyáltalán nem felesleges! Szeretnék egy kicsit más szempontból segíteni a trafó választásban... Több feszültséget és terhelő áramot próbáltam. Az a tapasztalatom, hogy az áramra érzékenyebb mint a feszültségre. (De ez logikus is!) 18V 2A-ről ugyan olyan remekül felfűt, mint 24V 1,25A-ről. Ez vásárláskor nem feltétlen jelenül meg árkülönbségben érezhetőleg, de olyannak akinek van otthon több trafója, érdemes méregetni, kipróbálni, mert tapasztalom, sokan gondban vannak trafó ügyben. Ha nem járatjuk hosszútávon nagy hőfokon, nem feltétlenül kell 2A terhelhetőségű trafó. Vagy fordítva, ha a trafó tudja a 2A-t, akár jóval 24v alá is mehetünk. Ez biztonság technikai okok miatt is praktikus, mert ha netán kiakad a fűtés vezérlés, azt már csak észre vesszük, hogy a pákahegy vörös, és nem ég szét a fűtő betét. Gyári forrasztó állomásnál ment tönkre ilyen okból páka. |
Bejelentkezés
Hirdetés |

















