Fórum témák

» Több friss téma
Fórum » Erősítő mindig és mindig
Mielőtt kérdezel, a következő két dolgot ellenőrizd! I. A helyes tápfeszültségek megléte. II. A kimeneten van-e egyenfeszültség. Élesztés.
Lapozás: OK   1239 / 2569
(#) mindenes válasza voodoo hozzászólására (») Feb 19, 2013 /
 
Szia! Már találkoztam ilyennel DMM el mérve.
(#) agyar14 válasza mindenes hozzászólására (») Feb 19, 2013 /
 
Rendben köszönöm szépen kb ez lesz
(#) agressiv válasza voodoo hozzászólására (») Feb 19, 2013 /
 
Rengetegszer belefutottam már ilyenbe.
(#) reloop válasza voodoo hozzászólására (») Feb 19, 2013 /
 
Nem is ritka jelenség, teszteld üzemi feszültségen!
(#) voodoo válasza reloop hozzászólására (») Feb 19, 2013 /
 
Köszönöm a gyors válaszokat mindenkinek, nem tudom tesztelni mivel elfüstöl az egész. Vagyis búg mint a fene a kimenetet rövidre zárja a relé. (már az is elégett) Kissebb feszültségen próbálkozom (0.5A trafóval és 2x22Vdc-vel) és ég akkor is.
(#) voodoo válasza (Felhasználó 13571) hozzászólására (») Feb 19, 2013 /
 
Hát az az igazság, hogy tesztek folyamán volt a tápnál 1db 100-as égő, (ez nem halványult el maximálisan csak nagyon picit világított) indulásnál teljes fényerő. Viszont a erősítő paneljén az 1-1 biztosíték helyén pedig ahogy reloop kolléga ajánlotta bedobtam sorba 1-1 10-ohmos ellenállást. Működött, de pici búgóáram mindig volt a kimeneten.
(#) DRAWS válasza Beringer 600 hozzászólására (») Feb 19, 2013 /
 
Köszönöm, de közben tárgytalan lett.
(#) sn4k3 hozzászólása Feb 19, 2013 /
 
Sziasztok!
Szintén egy kis segítségre lenne szükségem, nemrég kaptam egy ismerőstől egy Sony STR-DE875 típusú erősítőt mondván hogy van valami baja de ő nem foglalkozik vele inkább vett másikat.
A hiba jelenség a következő a front/r és a surround/l oldalak jóval halkabban szólnak mint a többi csatorna, hangfalak nélkül pedig bekapcsolás után egyből PROTECT felirat jelentkezik (ez igazából nem is olyan fontos mert amint kötök rá hangfalat ez meg is szűnik, lehet hogy ez nem is problémája).
Tranzisztoros végfok van benne mégpedig MN2488 MP1620 párok.

Lehetséges hogy a végfok párok mentek ki?
(#) agressiv válasza sn4k3 hozzászólására (») Feb 19, 2013 /
 
Nem a pár ment tönkre, hanem valamelyik és hangszóróhíján DC ül a kimenetre. Lehetséges, hogy csak az emitterellenállást szakadt, vagy nyúlott meg, gyakori ezeknél a gyári csodáknál.

(ez igazából nem is olyan fontos mert amint kötök rá hangfalat ez meg is szűnik, lehet hogy ez nem is problémája).


Pedig fontos, ez a kulcs az egészben.
A hozzászólás módosítva: Feb 19, 2013
(#) sn4k3 válasza agressiv hozzászólására (») Feb 19, 2013 /
 
A tranzisztorokra rámértem bár nem kiszedett állapotba, szinte tizedre ugyanazt mértem mind az 5 párnál, erre alapozva gondoltam hogy ha a tranzisztorral volna probléma legalább valami szembetűnő eltérés volna. A hangerő probléma akkor is fennáll ha csak egy fülest dugok be.
A hozzászólás módosítva: Feb 19, 2013
(#) voodoo válasza sn4k3 hozzászólására (») Feb 19, 2013 /
 
A bemenetnél nézz szét inkább
Kövesd végig a vezetékeket, és azok sávjait elsőnek. A végerősítő bemenetére érints jelforrást így meggyőződhetsz arról, hogy tényleg nincs baja a végfokozatnak. Persze mindezt úgy, hogy a jobb első fokozat jobb első bemenetére érintesz aztán így haladj sorra az összes csatornán !
(#) sn4k3 válasza voodoo hozzászólására (») Feb 19, 2013 /
 
Nem lesz egyszerű, 7 panelból áll ez a szerencsétlen és a kaszni tartja össze meg egy-két vezeték nem biztos hogy tudom úgy bontani hogy működés közben is tudjak rajta mérni forr. oldalon vagy akár jelet ráadni.
(#) voodoo válasza sn4k3 hozzászólására (») Feb 19, 2013 /
 
Kísérd figyelemmel például a hangsugárzó kimeneteiből visszafelé 5 db közel hasonló erősítőt kell fel fedezz, ha azt mondtad nem integrált, hanem tranyó párosból áll akkor elméletben 10db látsz belőlük. Nem lesz könnyű főleg ha félig digitális-processzoros, félig MCU meg minden nyavaja chip útba ejt a vissza keresésnél. Részletes fénykép jól jönne !
(#) sn4k3 válasza voodoo hozzászólására (») Feb 19, 2013 /
 
A réz hűtővel ellátott alkatrészek upc 2581 v típusú meghajtó aminek (ha jól néztem az adatlapját) 2 oldalt kellene ellátnia + a védelem szerepét tölti be. Mivel ezek alatt igencsak megbarnult a zöld lakkozás a nyákon így gondolván hogy túlmelegedett és kipurcant, első körben kicseréltem őket és kaptak hűtést (gyárilag nem volt rajta semmi). Ezek után a hiba ugyan úgy fenn áll, és még erőteljesen melegednek is, fél óra után a kezem nem állta a bordát.
(#) voodoo válasza sn4k3 hozzászólására (») Feb 19, 2013 /
 
Pont volt két db UPC2581 ? Cseréld fel őket, vagy ha csak egyet-egyet teszel be a helyére!
(#) reloop válasza sn4k3 hozzászólására (») Feb 19, 2013 /
 
Szia! Elektrotanyán fent van a rajza onnan puskázok.
Az UPC2581 végtranzisztor meghajtó bemenetén tudod ellenőrizni a jelet. Ha ott még meg van akkor sajnos a hang vezérlő proci a gyanús, esetleg a kimenetén lévő némító tranzisztor.
A protect jelzés inkább az UPC-re tereli a gyanút. A front és a surround oldalanként közös meghajtóról megy. Biztos, hogy átlósan van két halkabb csatorna?
(#) sn4k3 válasza voodoo hozzászólására (») Feb 19, 2013 /
 
Nem volt, vettem őket. Sajnos nem tudom megoldani hogy csak egy legyen benne, nem foglalatban van. Ahhoz hogy kiszedjem ki kell szedni pontosan 41 db (nem elírás) csavart + a vezetékeket, ezért is fordultam hozzátok segítségért hogy hátha találkozott már valaki ilyen vagy hasonló hibával.
(#) sn4k3 válasza reloop hozzászólására (») Feb 19, 2013 /
 
Igen biztos átlósan van a két halk csatorna, ezért is cseréltem mindkét UPC-t.
(#) voodoo válasza sn4k3 hozzászólására (») Feb 19, 2013 /
 
Az elektronika sajnos ilyen. Nem lehet (vagy nagyon nehéz) valamit megjavítani úgy, hogy nem szedjük szét, ez meg pláne nem az az erősítő amit egy szál dróttal áthidalunk felülnézetbe valahol és menni fog... Szét kell szedni! Ha kell a próba élesztéshez, hogy nagyjából egybe maradjon, dobj vissza neki annyi csavart amennyit érdemel vagy 6db-ot és hagy lógjon a bele szana szét nem baj, részletes odafigyeléssel nem kell mindig totál összerakni és szétszedni. Tudom az az IC nem kicuppanós, hanem kiforrasztós, nem könnyű. Azt kéne feltérképezni odáig eljut -e megfelelően 5db bemenő csatorna jele és ha igen onnan megfelelően tovább is jut-e a végekhez? Ehhez ki kéne venni sajnos. Vagy ha mást nem, a lábaihoz hozzá férkőzni, de alulról.
(#) reloop válasza sn4k3 hozzászólására (») Feb 19, 2013 /
 
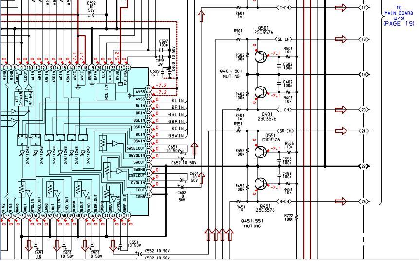
Az IC303 hang processzor utáni némításnál Fr->Q451, Sl->Q501 emitterén ott a jel. Vesd össze Fl->Q401, Sr->Q551 emittereivel.
Van rajzod, vagy tegyek be képkivágást?
(#) sn4k3 válasza reloop hozzászólására (») Feb 19, 2013 /
 
Nincs rajzom sajnos
(#) reloop válasza sn4k3 hozzászólására (») Feb 19, 2013 /
 
A forrást már írtam, íme egy kis gyors segítség. Legjobb a kályhánál kezdeni. Mindez a főpanelon keresendő. Szerk.: közvetlen az UPC-k előtt.
A hozzászólás módosítva: Feb 19, 2013
(#) agressiv válasza sn4k3 hozzászólására (») Feb 19, 2013 /
 
És az emitterellenállások?
(#) reloop válasza sn4k3 hozzászólására (») Feb 19, 2013 /
 
A visszacsatolás 100µF 10V kondenzátorai biztosan megsültek az UPC mellett, ha még nem tetted volna cseréld, ettől megjöhet a hangja is! C411,511,466,566.
(#) Szabi1 hozzászólása Feb 20, 2013 /
 
Sziasztok! Szeretnék építeni egy TDA7377 el egy 2.1-es rendszert. Nos lehet úgy hogy a 4 csatornábol 2 őt behidalok és használom a mélyhangszóróhoz? Kb. mekkora teljesítmény jönne ki a lehető legoptimálisabb tápfesz alatt 4 ohmon a hídnál és a sima csatornáknál? 10k-s potenciométer elég a bemenetre? A mély csatornánál hogy lehet a legegyszerűbben az alulateresztő szűrést megvalósítani. 6x6x3 cm es hűtőborda elég nem?
(#) rammeradrian válasza reloop hozzászólására (») Feb 20, 2013 /
 
Lefelé már 300Hz-nél fellépnek a problémák felfelé nem, mert ugye szűrve van
(#) rammeradrian válasza rammeradrian hozzászólására (») Feb 20, 2013 /
 
Viszont ha kiveszem az előerősítő és a szűrő IC-t akkor csak az egyik oldalnak van áramfelvétele, de annak nagy
(#) sn4k3 válasza reloop hozzászólására (») Feb 20, 2013 /
 
Leszedtem a leírását én is, sikerült úgy összehoznom kis szenvedés árán hogy tudjam méricskélni a forr oldal felől (voodoo javaslata szerint). Körbe is mértem mindent végigkövetve az 5 csatornát, a feszültség szintek mindenhol stimmelnek és stabilak is. Most ott tartok hogy ha lesz egy kicsit több időm akkor szkóppal megpróbálom végigkövetni a beérkező jelet (majd kap valami folyamatos fix jelet) hátha rájövök hol esik le a jelszint.
(#) reloop válasza sn4k3 hozzászólására (») Feb 20, 2013 /
 
Miért bonyolítod ennyire? Hangkártyáról küldesz rá szinusz jelet, ha nincs generátorod.
Az általam megadott helyeken összehasonlítod a jobb és a bal csatorna jelszintjét egy egyszerű multiméterrel. Ha egyezik végfok, ha már ott eltér akkor hang-processzor.
(#) peter1995 hozzászólása Feb 21, 2013 /
 
Sziasztok. Havernak volt egy 8 fetes erősítője amit kinyírt így újra építettem, kicsit átszabva a panelt. +-66V-ról járatva jó működik.

A hangja nekem kifejezetten tetszik bár azt mondják a feteseké nem olyan szép, de nekem tetszik.
A hozzászólás módosítva: Feb 21, 2013
Következő: »»   1239 / 2569
Bejelentkezés

Belépés

Hirdetés
XDT.hu
Az oldalon sütiket használunk a helyes működéshez. Bővebb információt az adatvédelmi szabályzatban olvashatsz. Megértettem