Fórum témák
» Több friss téma |
Mielőtt kérdezel, a következő két dolgot ellenőrizd!
I. A helyes tápfeszültségek megléte.
II. A kimeneten van-e egyenfeszültség.
Élesztés.
Lenne egy s.o.s. kérdésem. Mivel a végfokot nem tudom külsőleg rákötni az erősítőre se hogy együtt kapcsoljon ki-be ha a tápja elé be kötök 2 szálat és arról használom a végfokot is, akkor lesz valami zavar az erősítőben? Vagy ki veri a biztosítékot, ha hajtom a rendszert?
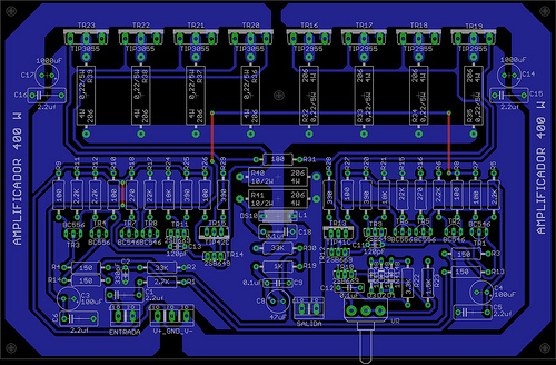
Egy valamit nem nagyon érték, az R7 nek mi a szerepe? A c3,c4 mire kell?
Ha jól gondolom akkor ez mehet akurol is, csak a műveleti erősítők tápját kell megoldani. A hozzászólás módosítva: Márc 30, 2013
Rövid kérdés, mekkora feszültségtűrésű tranzisztorral helyettesíthetem a TR10-et?
2sd669-em nincs több, viszont van 2sc1846-om, ami csak 45V-os CE feszt bír, de nem vagyok biztos benne, hogy az berakható e a helyére..
Szia!
Ez egy 120V-os tranzisztor, ezért nem érdemes kisebb feszültségtűrésűt beépíteni.
Az oké, de ez csak a nyugalmi áram szabályzó tranzisztor és ha jól gondolom, nincs rajta nagy feszültség, viszont nem kizárt, hogy rosszul gondolom...
Az adott kapcsolásban Tr10 kollektor-emitter feszültsége 3-3,3V között alakul.
Akkor berakhatom a 45V-os tranzisztort, ami csak 35V-os, mert benéztem, de elvileg nem lehet belőle gond.
Amennyire az adatalapból kivehető, a 2SD669 kissé érzékenyebben reagál a hőmérséklet változásra. A D1-3 is a bordán van?
Nincsenek a bordán... A minőség és lineritás miatt nem kell aggódni, pincebulis üvöltő lesz belőle falusi fiataloknak, minimális nyugalmi árammal.
A hozzászólás módosítva: Márc 30, 2013
Így is el lesznek kényeztetve
![]() Keresgéltem hozzá NYÁK-tervet, mellékelem milyet találtam. A hozzászólás módosítva: Márc 30, 2013
Az biztos, én évekig hallgattam ezt itthon...
A hozzászólás módosítva: Márc 30, 2013
Most élesztettem mindkettőt, amúgy már terveztem hozzá, 3 fajta nyákot is. Ez ilyen rohamnyákterv és a bázisok nem lettek bekötve, azok a zöld kábelek.
A 2SC1846-ok úgy néz ki beváltak, kábellel lesznek a bordára csavaorzva, ráadásul szigeteltek így még azzal sem kell bajlódni.Ja és csak 2 pár végtranyó van benne.
C3, C4 nem kell csak bennmaradt a rajzon. R7 nyitja ki a végtranzisztorokat és adja az A osztályhoz szükséges áramot. R7 nélkül nem lehet használni a negatív tápra kötve, csak a testre kötve, úgy viszont óriási lesz a keresztezési torzítás.
Maradnák a B osztálynál...
Akkura kell kötnöm. A keresztezési torzítás kb hány %?
Akkor ezt hogyan lehetne megoldani hogy akkurül menyen?
FET-eket nyitásig előfeszíteni? A hozzászólás módosítva: Márc 30, 2013
Ha a négy N csatornás HEXFET hasznosítása a cél, akkor az NMOS kapcsolásból meríthetsz ötletet. A T8 forrást és a T10 meghajtót kéne belekomponálni. A fázishelyesség érdekében a híd egy oldalát azonos műveleti erősítő kell hajtsa.
Ha növelni szeretnéd a kivezérelhetőséget, a pozitív tápoldalon használj feszültségutánhúzást, a negatívon pedig oszd le T10 emitterfeszültség-változását.
Jól néz ki így is! A két pár végtranyóra mekkora tápot és terhelést tervezel? A négyes fogatot magam is elég maximalistának tartom.
Ez a topológia csak kapcsoló üzemre jó, mert itt a nyitó feszültségek összeadódnak, így max 25Vpp-t tudsz kivenni torzítatlanul a hídból. Tehát nem éri meg.
+-60V-ról fog üzemelni, ventilátorral hűtve, viszont 4ohm terhelést is kaphat. Éppen most akarom megdöngetni 12ohm hangszórókkal.
Szép.
A védelméről, se feledkezz meg.
Nekem speciel az áram kell, de az jó sok.
A szokásos koppanásgátlás és DC védelem mellett, kap a borda egy bimetált, ami 80C°-on old, az a védelem az AC figyelőjét fogja szakítani. Egyenlőre védelem nélkül megy +-35V-ról és két 12ohm kiselejtezett yama házimozi hangszórót dönget, amiket effektív 57V 50Hz-el 2 perc alatt nem tudtunk annó kinyírni.
![]() Ha tud valaki ajánlani valami egyszerű rövidzárvédelemet, meghallgatom.
Régen sokat foglalkoztam védelmekkel., van egy viszonylag egyszerű és elég megbízható ami nézi a kimeneti dc-t, hőfigyelés van bent, rövidzár és túlvezérlés figyelés, késleltetés.
Ha érdekel jelezz bátran privátban.
A többi már meg van építve elég régóta így azokkal nem akarok szórakozni. Kap a kimenetre egy 10A-es lassú biztosítékot és tök jó lesz.
A hozzászólás módosítva: Márc 30, 2013
A biztosíték sajnos nem tudja megvédeni rövid zár ellen, valamint df rontó hatása is van, és még a hangminőségnek sem tesz a legjobbat. Bár Pa felhasználás esetén az utóbbi nem jelentős szempont.
Sok sikert hozzá a továbbiakban.
Nem lehetne megoldani úgyhogy a Gate-eken folyamosan tartanám a 3,9V-ot Zéner diódával?
Mivel hogy 4V a nyitó feszültségük. A hozzászólás módosítva: Márc 30, 2013
A földelt source-os és a source követő nagyon másként fog viselkedni.
Félhíddal kicsatoló kondenzátorral ellehet jobb eredményt érni?
|
Bejelentkezés
Hirdetés |












