Fórum témák
» Több friss téma |
Fórum » Ki mit épített?
Ez a téma ha úgy tetszik a mi "kiállítótermünk", nem pedig a ki mit csinált volna másképpen, mások helyett, és legfőképpen nem javítós téma.
Minden készüléknek van saját témája, ott kell kitárgyalni a részleteket!
FONTOS! A kapcsolási rajzok keresésére is van saját téma, ott keressetek rajzokat!
No problem.
Ami azt illeti a soklábú értem én a mikroprocik és társainál már én sem állnék neki filcel az tuti. Eddig majdhogynem én is csak rajzoltam mindig megpersze néha fotóztam bár azt is egy régi kollégámnál mivel ő folyamatosan gyárt bizonyos áramköröket és így egy-két plussz panelt nem tart semeddig megcsinálni.Most tervezem hogy itthonra is csinálok valami hasonlót amivel lehet esztétikailag tökéletes panelt csinálni.Vacilálok a fotózás és a vasalás között.
Valahogy nem nagyon vaok oda azokert a nyakokert amin a vonalak 1mm korul mozognak vagy meg vekonyabbak (kiveve a gyari alaplapok stb) szeretm ha vezet az a rez a nyakon nem pedig olyan vekony, hogy az ellenallas beultetesenel ha a laba arrebbcsuszik akkor atrontja magat a nyakon,.. (na jo ez tulzas de akkor`is,..) Bővebben: Link arrol, h miket rajzoltam kezzel es ez meg toredeke,.. Amgy a kezzel rajzolast nem fircel vegzem hanem felhigitott szurokkal! Valaki hasznal meg ilyent? (A firc szamomra olyan mint a koromlakk, ha egyszer huzod vegig olyan ne, ha 2x akkor meg csikot`huz az alsoba, kell tudni banni vele de soha az eletben nem lecc olyan mint a szurok! Csak akkor hasznalom ha eladasra keszitek ezt azt, es surget az ido!) Most keculok egy par dolgot occevetni, hetvegere rakok par kepet lassuk mit colc hozza,..
ui; Dizajn alatt van a meret is! Szabvany adatok voltak megadva, hiaba vittel egy 200e Ft marogepet magaddal ha nem tartottad be a szabalyokat elso lettel utoljarol
Értelek, semmi gond, nem is kell mondanod semmit!
Vasalás ügyileg nézz fel az oldalamra, van egy kis leírás ott, meg sokminden más is, ha érdekel...
Jó lett! Milyen távolságban működik és milyen vevőt használsz? Nem zavarja semi?
Sziasztok!
Én sem maradhatok óra nélkül! Még koránt sem "Ki, mit épített?", mert a véglegestől messze van, de a programban ma sikerült az óra sk. karaktereit működésre bírnom. Az órán kívül "természetesen" külső és belső hőmérés ( a belső már működik) is feladata lesz. Jelen pillanatban:128x64-es LCD, PIC16F876A , DS1307-es RTC, DS1620-as szenzorok. Már most biztos, hogy elsősorban a kevés RAM miatt egy nagyobb, 18F-es PIC-re váltok.)
De szépen néz ki! Én is tervezek egy ilyesmit. A külső hőmérő az vezetékes, vagy vezetéknélkülis lesz?
Te a ds1307-re milyen kvarcot tettél? mármint 6 vagy 12 pF-osat? Mert én a testvérét használom, a 1306-ot, és az nem pontos a kvaccal, ami nem 6pF-os (igaz most akarom kicserélni ,sikerült ilyet szerezni)
Vezeték nélkül (természetesen). Már meg vannak hozzá az RF modulok is és a másik szenzort, adót, PIC-et másik dugipanelon összeraktam.
Egy mini óra kvarc van benne, szerintem ez 12p-os, de a pontosság érdekében beszereztem egy DS32KHZ elnevezésű, hőmérséklet-kompenzált kristály oszcillátort (a nyomogombok mellett balra látható), aminek - adatlapja szerint - +-1 perc/év a pontossága.
Nagyon szuper az órád, esetleg lesz valami több infó róla? Kapcsolásirajz? PIC program?
Képlékeny a dolog, de egyszer csak elkészül és remélem, nem a "Bukott projektek" topicba kerül.
Köszi
Eddig épületen belül próbálgattam csak, ott működik rendesen, halk hangokat is jól lehet fogni vele. Műsorsávban sugároz, úgyhogy kb bármilyen rádióval lehet fogni, én egy kis hifin hallgattam, meg telefonon, bár ez utóbbival nem tudtam túl messze menni a poloskától.A freki nem mászkál el, ha közelítenek hozzá, közeli rádióadót viszont be tud fogni, úgyhogy jól kell behangolni.
helo
ez hany w os erosito? Ha megvan a sema, akkor feltehetned. en is gondolkodtam erositorol. Mar regota akarok csinalni egyet
Kész lett egy újabb apróság, egy "PWM DEMÓ" panel.
Motor és-vagy kétkivezetéses duóled meghalytására... Vagy egyéb célra. Mellékelem a nyák BRD fájt is.
A PWM legfontosabb jellemzője a kapcsoló üzem. Ezen a kapcsoláson feszültségkövetőként vannak bekötve a tranyók, ami kis teljesítményen még jó lehet, de maga az elv kicsit sem PWM-hez illő. Lehet, hogy nem Te tervezted, de nem is ez a lényeg!
Ebből a kapcsolásból FET meghajtóval és FET-ekkel nagyteljesítményű motorokat, izzókat stb. lehetne hajtani, alig nagyobb méretben és alig eltérő kapcsolában. Az is más kérdés, hogy egy 555-el majdnem meg lehet ezt oldani, és a legegyszerűbb PIC is lazán tudja ezt, kevesebb alkatrésszel, mondjuk több programozással. Analog újjgyakorlatnak jó volt, de igazából értéke nincs a kapcsolásnak. A kivitelezés szép munka, azzal nincs probléma!
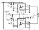
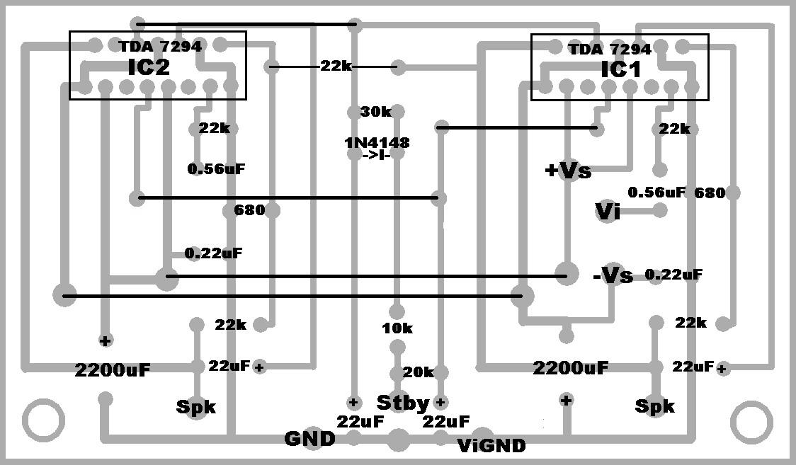
Üdv.Mellékelek egy kapcsirajzot,nyákrajzot és egy beültetési rajzot egy hidalt TDA 7294-ről.Az lenne a kérdésem hogy ez megvan e valakinek Sprint Layout formátumban, vagy van e ehhez hasonló esetleg???
Hali! Jól néz ki ez a hőmérős óra! Olyan kijelzőt hol lehet kapni, amit használsz? Amugy nem lesz ez bukott project, csak esetleg hosszú ideig készül. Rám is jellemző
Szia!
Kicsit eltévedtél. Ez a ki mit épített, nem a nyákrajzot keresek téma. Tartsd be a szabályokat, elvégre regisztrációkor elfogadtad. -- Topi.
bocs topi, de ha már ide írt, akkor segítekn neki.
off dehát ott van a mellékleteid között a nyákrajz, mi a gond vele? megnyitod valami jobb képnézegetővel, ahol nyomtatásnál be lehet állítani, hogy DPI-ből nyomtasson, és akkor ugyanazt kapod, mintha ugyanezt az ábrát sprint layouttból nyomtatnád X dpi-n. ilyen progi pl az irfanview, én ezt használom hasonló esetekben (ez ki is írja ,hogy mekkora lesz a file a DPIből nyomtatás után). on
Kösz! Igen, én is úgy érzem, hogy hosszú ideig készül.
A garfikus LCD-t eBay-on vettem, cca. 4 e Ft volt. Shanghaiból tízegynéhány nap alatt jött meg.
Jól néz ki az órád! Az lenne a kérdésem, hogy mi a kijelző tipusa? Esetleg info róla (a kijelzőről).
TS12864A-2 a típusa. Többi az adatlapon.
Sorry hogy ide írtam.Am a képnézővel az a gond hogy Sprint Layoutban át is tudnám alakítani meg hasonlók.
Ez komoly, hogy 30 vonalat nem vagy képes lerakni a Sprint Layout nevű programban?
Nehogy már ehhez is diplomát kérjenek tőled! Vagy a sült galamb repülős esetével állunk szembe? Úgy kényelmesebb, ha más valaki rajzolja be azt a 30 vonalat? :boxer: Amúgy úgy tudom, hogy fureszk kolléga írt egy jó kis leírást ehhez a végtelenül egyszerű programhoz...(cikkek között található meg!)
Csak ha valakinek már ez esetleg megvan akkor ne tervezzek feleslegesen.de szerintem egyértelmű hogy ha nincs meg senkinek akkor megtervezem én.
Az "Új kérdés felvetése" gombot próbáld arra használni, amire a neve utal!
Csináltam egy "knightrider"-es izét. Inkább bringalámpa. Amit tud:
-szétfutófény középről -oda-vissza -váltogatva az előző kettő -kikapcsolás (a sebesség 1-1 gombnyomással állítható) Tulajdonképpen 4 alkatrész van benne. Az IC, egy ellenállás, kapcsoló és a ledek. (A többi a táp rész, mert jelenleg 9V-ról használom. Persze mehetne 3db cerkaelemről vagy a Topi-féle 1 ceruzaelemes konverterről is.)
Tetszik.
nekem tetszik.
![]() kapcsrajzot tudsz küldeni?
Sziasztok!
Ez nem igazán ki mit épített, inkább ki mit tuningolt bontott cuccból de gondoltam megosztom veletek! A számítógépemet tuningoltam fel egy halott deck kivezérlés jelzőjével mellékelek egy videót és egy képet a "mű"-ről
Nagyon igenyes munka!Grat hozza!
Kapcsrajz engem is erdekelne! |
Bejelentkezés
Hirdetés |






,sikerült ilyet szerezni)





:boxer:







