Fórum témák
» Több friss téma |
Mielőtt kérdezel, a következő két dolgot ellenőrizd!
I. A helyes tápfeszültségek megléte.
II. A kimeneten van-e egyenfeszültség.
Élesztés.
Ha csak a polcon vala,akkor posta vala,és Gabi
beépíti vala.
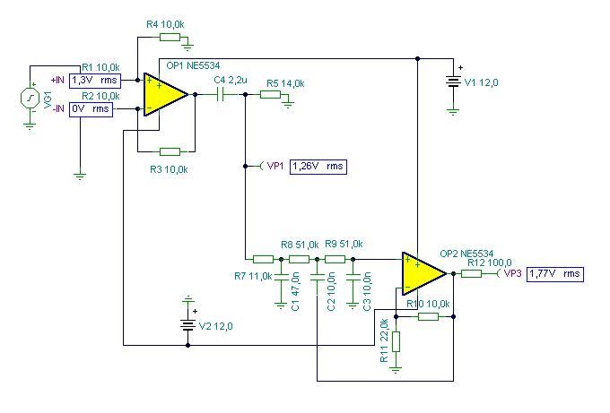
Szia, meg csináltam a méréseket. A bemeneten 1,3V a kondi előtt és után 1,3V van a széles sávú kimeneten a potméter közép állásban 1,6V a mély szűrő kimenetén a 100,Ohmos ellen állás előtt és után csak 1V.
Szia! Remek, úgy látom itt az R11 nincs bent. Ültesd vissza R11-nek a 22k-t, esetleg kicsit még finomítunk az értékén.
Összeraktam egy ilyen szűrőt, lehet hajtani minden gond nélkül. Ha ez nálad betorzít, akkor egy kis helyi hidegítést bevethetünk az IC környékén. Sikerült másik IC-vel próbálni, hátha azzal van gond?
Szia, de bent van az R11 csak a 22K helyet 20K van benne, mert ez volt itthon, de már találtam a kutakodásba 22K is akkor azt be tegyem ?
Bocsi elfelejtettem, kicseréltem az IC-is TL072-re a mély szűrőbe, de semmi nem változott ugyan azokat a feszültség értékeket mértem mind a két csatornán és itt is még a 20K ellen állások vannak bent az R11 helyén.
A 20k ellenállással 1,8V-nak kéne lenni a szűrő kimenetén. Valami nincs a helyén a kapcsolásban. A C1, C2, C3 kapacitása megfelelő? Ha nagyobb érték van bent akkor nagyobb a csillapítás 70Hz-en. Sajnos ez semmi magyarázatot nem ad a korábban tapasztalt torzításra. A TL072- vel még próbáld meg az R11=10k-t, mert ez adja az ideális kimeneti szintet és lehet ezzel IC-vel nem fog torzítani.
Így kellene kinézni az eredménynek 70Hz-en.
Meg jött a feszültség 1,2V megy be, 1,49V jön ki a szűrőn, és 1,47V a széles sávú részen a poti közép állásában. Mindjárt kirángatom a hangsugárzókat és meg hallgatom a torzítást.
A hozzászólás módosítva: Ápr 21, 2013
A feszültséget közel dupláznia kéne, valamelyik passzív alkatrész nem stimmel.
Megjött az erő de sajnos a torzítás, is még kis hangerőn is halhatóan kásás és nem igazán szép és tiszta mint azelőtt. Olyan lotyogós és érces kásás nem az a szép tiszta inkább olyan erőltetett.
Az ellenállások azok biztos hogy jók mert ki szedtem és átmértem őket kétszer is, de akkor ki szedem a kondikat is és át mérem mindegyiket, ezek a kondik vannak benne.
Néztem a kondikat a korábban feltett fotókon, tényleg jók lehetnek.
Lehet, hogy a hangzással nem vagy megelégedve? Az egyik csatornában nézd meg az R11 helyén 20-50k poti segítségével, hogy milyen értéknél tapasztalod a szűrést megfelelőnek.
Ha úgy alakul, a kívánt szűrés és a jelerősítés nem egyeztethető össze, akkor a mellékelt 3x erősítő elvégzi majd a "piszkos munkát"
A hozzászólás módosítva: Ápr 21, 2013
Nagyon szépen köszönöm a segítséget, de most már feladom, ki szedtem a panelból az összes alkatrészt újból meg mértem őket, a kondikat kicseréltem mert 2db 10nF-os helyet 12nF-ot mértem de szerintem az is benne van a tűrésben, át néztem a nyákot az is jó, megvizsgáltam szakadás vizsgálóval és szemmel is de hibát nem találtam és le ellenőriztem az elméleti rajzhoz is. Újra össze szereltem de sajnos nem változott semmi, ezért választottam egy arany közép utat az R11-et ki cseréltem 15K-ra így 70Hz-n kijön belőle 1,2V és a torzítás sem olyan bántó. Majd ha több időm lesz és elmúlik a csalódásom neki esek újra, vagy csinálok másikat hátha jobban sikerül.
Sziasztok! Azt szeretném kérdezni, hogy hangerőszabályzónak a linkelt erősítőhöz jó e a 100kohm -os poti (mert az van itthon) vagy 47kohm kell? Crescendo Hangerőnek a logaritmikus a jobb?
A szimulátor szerint 2V-nak kéne megjelenni a szűrő kimeneten.
Említettem, hogy magam is építettem egyet, ennek alapján készült. Csak jót mondhatok róla. Ha érdekel, szívesen elküldöm a teljes dokumentációját.
Szia, én nem kételkedek benne csak sajnos valami miatt nekem nem jött össze. Küldtél nekem egy szint emelőt én át alakítottam egy kicsit, hogy ráférjenek a csatlakozók ha lenne egy kis időd vetnél rá egy pillantást? És még az lenne a kérésem hány kilós potmétert tegyek elébe és árnyékolt vagy sima vezetékkel vigyem a potméterekre a jelet.
A kimenetre az első (amit én rajzoltam be) 100 ohm nem kell. Árnyékolás nem szükséges.
Az erősítése nem igényel szabályzást. Ha kicsit túllőnénk a célon, a 10k helyett tégy be 22k-ot, akkor 2x lesz az erősítés. Ez azon fog múlni ültetsz-e be valamit R11 helyére. Ha nem, akkor változtatás nélkül is jó lesz. Hiába, a szimulátor nem tudja mindenben követni a gyakorlatot
Köszi, majd jelentkezem a fejleményekkel.
Tegyél azzal a 10k-val sorba egy 22µF-os elkót. Hátha csak félrebillen a kimenet.
Sziasztok,a hangfal védelemben az egyenfesz figyelő hány vDc kapcsolja le a relét? köszi
Hali , láttam hogy erősítő építése előtt a trafórol kell gondoskodni. Találtam itthon 2 db-ot ./KÉP/ Méregetés után ezek az adatok jöttek ki. Ha mind 2 ő megoldható erősítőnek akkor úgy szeretném h 2 db végfokot hajtson külön külön a trafók. Tranyók : FP1016/2db/ FN1016 /2db/ , BI370 /2db/ K2723/2db/ , ezek vannak , ezeket egy nyákrol szettem le, azt mondták ebből lehet építeni egy végfokot. Szerintetek megoldható ezekkel a trafókkal ?
Sziasztok! Ha egy aktív Di boxot szeretnék építeni akkor használhatom ezeket a kapcsolásokat? Bővebben: Link S lehet egy trafóról hajtani? 10 darab tl082-nek mekkora lesz az áramfelvétele?
A hozzászólás módosítva: Ápr 22, 2013
Szia! A hangsugárzó-védelem ahány-annyiféle érzékenységű. Ha a kapcsolás létrejön azon a feszültségen mely a DC csatolt hangszóró névleges teljesítménye 1%-ának felel meg, akkor azt kielégítőnek tartom. Az iménti meghatározáshoz egy példa: vegyünk egy 100W/4ohm hangszórót. Az 1%-os (1W-os) teljesítményhez (P*R)1/2 = 2V maximális küszöbfeszültség adódik. Ettől érzéketlenebb már kárt tehet a hangszóróban.
A túlságos érzékenység veszélye, hogy az erősítő termikus eredetű DC ingadozása indokolatlan tiltást generálhat.
Köszönöm, építettem magamnak egyet légszerelve mondjuk,egy 1.5v ceruza aksi már letiltja.igy néz ki./Nem ér nevetni/.Ez a két kapcsolás lett egyesítve,a kimenet védelem feszfigyelője lett ráépítve a másik kapcsolásra.
Talán amikor letilt akkor másodperc mire vissza kapcsol,de működik. A hozzászólás módosítva: Ápr 22, 2013
Szia! Trafós témában érdeklődj - sőt ha keresed meg is találod a meghatározás módját - mekkora ezen szekunderek terhelhetősége.
Ha nem lenne egy külön téma ami csak ezzel foglalkozik és tele van kidolgozott kapcsolásokkal akkor azt mondanám - üsse kavics! Ha egy valamire való hangszóró árából indulok ki, melyet ennek az áramkörnek kell megvédenie akkor, úgy érzem nívósabb kivitelt is megkockáztathatsz
Szia! Jók Elliott rajzai. A nyugalmi áramfelvételt megtalálod az adatlapban, méretezz a maximális szerint!
Igazad van de nyák híján ezt tudom megcsinálni. Működik rendesen ez a lényeg.A vissza kapcsolás nem másodperc,hanem 10 másodperc, ezen kívül rendben van,és hagyom is a témát mert kikapok
|
Bejelentkezés
Hirdetés |




beépíti vala. 














