Fórum témák
» Több friss téma |
Fórum » Motorgyújtás
Szia!
Kb 1000km -tert mentem ezzel a gyertyával .Az előző champion kb enyit birt. De azért beletettem a régi kinait abba 4000 km van , most éppen azzal nem produkálja magát .De épen ez a baj hogy nem tudom mihez kötni a problémát mert hol melegen hol hidegen van hogy napokig egyáltalán nem csinálja.Gyertya pipát is cseréltem mert az eredetinek tönkre ment az ellenálása.Ezért dőntötem úgy hogy megkeresem a problémát és a vezérlővel kezdeném.
Sziasztok!
Érdeklődni szeretnék, hogy Simsonhoz nincsen e valakinek olyan gyújtása, ami aksiról működik, de megszakítós? A válaszokat előre is köszönöm
Nem, mert a mai tekercsek már nem olyan minőségűek sajnos...
mindenképpen olyan kellene, ami aksiól megy...
Ahhoz is kell tekercs. A töltéshez. Ha meg lemerül az akku, akkor tolhatod. Lehet szerezni jó tekercset újat is, bontottat is. Itt nézd meg. Van adok - veszek és van elektrós fórum.
Pesze, tudom, hogy kell tekecs, de a gyújtótekercseket 3hónaponként cserélgetem benne, annyira eszi, a töltőnek semmi baja, már 2éve megy
Hogyan romlik el a gyújtótekercs? Megszakad? Zárlatos lesz?
Az enyémben 41 éves a tekercs. A hozzászólás módosítva: Máj 30, 2013
Tirisztoroson nem gondolkodtál? 10-12 ezerért lehet találni komplett gyári szettet.
Például A hozzászólás módosítva: Máj 30, 2013
A tirisztoros sem rossz ötlet, de valahogy olcsóbban szeretném megoldani egyenlőre, későbbiekben esélyesebb a megvalósítása annak, az egyedi tekercskészítés sem rossz ötlet, viszont én az Borsodban lakok, így a posta árát is számításba kell venni...
Sziasztok! Piaggio Skiper 125 (2 ütemű) ügyben kérdeznék a gyújtás felől, mert nem hajlandó most szikrát adni és nem tudni miért ment tönkre, vagy mi mehetett tönkre ami miatt nem működik. Az egység piros és barna vezetékein a jeladó tekercs csatlakozik a fehér és zöld vezetékeken pedig a tápfeszültség (ha minden igaz) ami a CDI-t táplálja. A jeladó tekercsről egy PIC 1654 mikrokontroller értékeli ki a jeleket és egy IRF 740 MOS Fet küldi a jeleket tovább a TPA 233 tirisztorral kapcsolt gyújtó egységhez. A szétbontott darabban lévő alkatrészeket megvizsgáltam és rendben találtam a teljesítmény félvezetőket. A meglepő számomra, hogy a zöld és fehér vezetéken (indítózás közben) 34V váltót lehet mérni! Erről nem találtam infót, hogy a feszültségek hogyan alakulnak ha mérni kellene. A konstrukciós hibája a gépnek a test potenciál, mert a gyújtó egység önállóan van kialakítva de a motorblokk és a váz ha rossz kontaktusban van egymással az önindítózás igénybe veszi a gyújtás test szálát is, tönkre téve azt. Az esetünkben ezt talán kizárhatjuk, mert már átkötés lett kialakítva a kritikus helyen de mégis megadja magát az elektronika. Ez a számomra magas (34V) működtető feszültség nem tudom, hogy sok vagy kevés, egyáltalán mennyinek kell lennie. Ha volna helyettesítő megoldás ami kivitelezhető, még az is érdekelne, mert egy új egység "tizenezer" és félő, hogy ablakon kidobott pénz amíg nincs válasz a mostani problémára. A segítségeteket előre is köszönöm.
A kapcsolási rajzok amiket találtam de a szöveges részt nem ollóztam mellé. Az értékek a táblázatban megadottakkal megegyezőek a méréseknél.
Szia Mindenkinek!
Elméleti kérdésem lenne hozzáértő fórumtársakhoz. Egy kétütemű cross motor gyújtásáról van szó.(rajz mellékelve) Nem értem pontosan miért alkalmaznak két különálló tekercset az alaplapon. Az egyik tekercs, a piros-barna vezeték között egy nagy menetszámú vaskos tekercs (300-400 Ώ) A másik vékonyabb, a fehér zöld között , egy kis menetszámú tekercs. (15-19Ώ) Tudja valaki hogyan működik ez gyújtás? Ez azért érdekes mert egy másik ugyanilyen, más évjáratú motorban, csak egy tekercs van az alaplapon. Köszi előre is. A hozzászólás módosítva: Máj 31, 2013
Üdv!
A nagy ellenállású tekercs adja a nagy feszültséget, ami a kondit tölti fel (nyílván cdi van cross mocin), az alacsony ellenállású pedig a jeladó tekercs, ami a szikraadás idejét határozza meg.
Szia! A jeladó tekercs az kívül helyezkedik el és szerintem "kétszínű" vezetékek csatlakoznak hozzá, amit pirossal bekarikáztam. A többi az rejtély, mert nem ismeretes a CDI lábkiosztása.
Hát sajnos megoldódott a probléma!
Mivel az előző gyújtásvezérlő darabot nem én bontottam szét így annak semmi esélye sem volt a túlélésre, mert ha a nyák oldal felől leválasztható egyben az egész öntecs, láthatóvá válik az esetleges forrasztási hiba. Ebben az esetben is ez volt a gond de akkora volt az öröm, hogy erről már nem készült kép, hogy melyik részem volt a forrhiba, de a jeladó tekercs erősítő modul környékén. Tehát ha minden érték jó a vezérlőt kivéve, akkor a vezérlőt szétszedve (óvatosan!) átforraszt a szemlátomást kétes helyeket és pöcc-röff!
Ez a cross gyújtás külön tekercsről kapja az elektronika működéséhez szükséges 12V-os tápfeszültséget, amit a kis menetszámú tekercs biztosít. Indításkor még nem gerjed elegendő nagyságú feszültség a kis menetszám miatt, de ilyenkor nincs is rá még szükség, mert az előgyújtásszabályzás csak ~1500 n/min fölött avatkozik be, ekkor viszont már felál az igényelt tápfesz.
Előnye ennek a megoldásnak a különválasztás, nem terhelődik feleslegesen a nagy menetszámú, a kondi töltésére alkalmazott tekercs.
Hello a Tirisztoros gyújtásnál a jeladót azt pontosan a vas elé kell állítani ami a lendkereken van vagy a vas elejétől kicsit hátrébb vagy előrébb??? és a jeladó a vastól milyen távolságra legyen ??
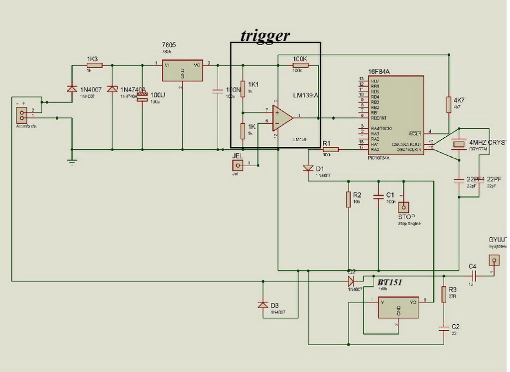
Sziasztok!
PIC-es gyújtásvezérlőt próbálok épiteni, ezt itt: http://sportdevices.com/ignition/ignition.htm Sajnos a jeladó elég zajos jelet ad, emiatt, rossz a triggerelés. Van valami ötletetek, hogyan lehetne szűrni a jelet? Én schmitt-triggerre gondoltam, de az a baj, hogy a negativ feszültségre kellene triggerelnie. a szkópos mérést csatoltam. felső a jeladó jele, alsó a PIC bemenete. Köszi
Az érzékenységet kéne csökkenteni.
Próbáld meg a 670 Ohmos ellenállás helyére egy 1K-s trimmert tenni és beállítani. A hozzászólás módosítva: Jún 10, 2013
Hello! Egy optocsatolót nem próbáltál, talán az nem ugrik mindenre.. üdv!
Szia CheeseE.
A dióda ott a PIC bemenetén, szerintem nem jól van berakva. Valahogy így kéne. Üdv nyemi
Fűkasza motor leállítással van gondom, ugye 1:25-s keverékkel erősebb a kompresszió. Leállító kapcsolója a gyújtás primerét zárja rövidre, gyújtás megszűnése miatt a kompressziótól ellentétes irányba lök egyet a motor, a berántó rész csattan egy jó nagyot és károsodik is. Próbáltam kapcsolóval sorba kötni egy ellenállást, nem az igazi, nem jó.
Ötlet? A hozzászólás módosítva: Jún 23, 2013
Sziasztok!
Létezik olyan motor leállító módszer, hogy a leállítógomb megnyomásakor az előgyújtást megnöveli az elektronika? (2 ütem)
Szerintem erre az alapvetően mechanikai problémára nem fogsz elektromos megoldást találni.
Miért nem fűzöd át a zsinórt egy rugón, ami elegendő játékot hagyna, mikor a racsni az ellentétes forgástól összezár, és ránt egyet az egészen?
1:25 keverékkel miért lenne nagyobb kompresszió? Ha nincs a főtengelyen röpsúly akkor produkálhat ilyen jelenséget.
Micsoda szerkezet...
Szia!Sikerült megoldani a problémát a kapcsolással?Én is hasonlót építek 4 ütemű crossra,de sehogyan sem akar működni.Én beraktam egy schmitt triggert,de valahogy soha nincs jó időben a gyújtás.Megnéznéd a kapcsolásom,hátha látsz rajta valami bakit.Előre is köszi.Egyébként milyen jeladó van a motorodon?
|
Bejelentkezés
Hirdetés |




mindenképpen olyan kellene, ami aksiól megy...














