Fórum témák
» Több friss téma |
Fórum » Stroboszkóp gyújtáshoz
Jaaa, vágom már, a to uController kimenet fog adni egy szép négyszögjelet gyújtásimpulzusonként a motorteszter műszeremhez. Köszi!!
Üdv! Szerintetek ez működőképes lenne? A ledes stroboszkóp az van olyan jó mint a villanócsöves?
Köszi!!
Hello!
ennek köze nincs egy gyújtásvizsgáló stroboszkóphoz. (Sem bemenet szerint, sem áramkör szerint, sem a relé szerint) Relé, két okból sem jó. Részben tönkremegy, részben mire meghúz, a tengely egyszer körbefordul. (Ha ugyan tényleg gyújtásvizsgálót építenél..) A Led és villanócső között, leginkább a fényerőben van különbség. Ha nem szűkséges nagy, akkor a Led egyszerűbb megoldású. De használhatóságát, majd megmondják, akik használtak már Led-et. De mivel már vannak nagy fényerejű típusok, biztos hogy a jövő itt a Led-eké. Inkább ezen a Watt-féle áramkörben gondolkodjál. üdv! proli007 A hozzászólás módosítva: Jan 17, 2013
SZiasztok, megépítettem az itt található kapcsolás alapján a cd4011-es gyújtás strobit. A gondolm az lenne vele hogy túl érzékeny ha simán rákötöm a 12v-ra akkor folyamatice világít ha pedig sorbakötöm egy elko-val megszűnik a probléma de semmi fényereje szinte. A bemenetre gyanakodom hogy rossz valami tudnátok segíteni mire nézzek rá?
Hello!
A kapcsolást belinkelhetted volna. De mi az, hogy "ha rákötöd a 12V-ra folyamatosan világít"? Mit kötsz rá? Valamint mivel kötöd sorba az elkót? Remélem nem a táppal... üdv! A hozzászólás módosítva: Feb 20, 2013
Üdv!
Lenne egy kérdésem a strobival kapcsolatban. Megépítettem a watt-félét, valahogy így: A panelrajzban annyi a változás, hogy a 4011 és a tranzisztor közötti 100 nF-os kondit nem építettem be. Ha adok neki tápot, nekem úgy tűnik, hogy működik, viszont van egy érdekes dolog a működésben, amiről szeretném megtudni, hogy normális-e. A jelenség: ha bekötött állapotban a panel vezetősávos oldalához, vagy a kondik lábaihoz nyúlok, akkor világítani kezdenek a LED-ek. A másik dolog, hogy amikor élesben próbálom, és járó motornál rákötöm az autó akkumulátorára, akkor már azelőtt villódzik, hogy a jelvezetéket rácsíptettem volna az 1-es henger gyújtáskábelére. Egyébként nekem úgy tűnik, hogy normálisan működik, a villódzás tényleg olyan frekvenciájú, hogy álló helyzetűnek látszik az ékszíjtárcsa. Az is érdekes még, hogy nem nagyon veszem észre, hogy a potméter bármit is csinálna. Normális ez az anomália a működésben? Tényleg ennyire érzékeny a cucc?
Hello!
- A CMOS eszközök nagy impedanciásak, nem csoda ha tapogatod, el kezd villogni, mert a környezetünk tele van a hálózati 50Hz-es kapcitív feszültséggel. - Pont azonos a helyzet, vagy rosszabb, a járó motor közelében. A gyújtásjel mindenhova zavarjelet bocsát ki. Egy kis rádiót a közelbe viszel, azon is hallani jól. - Gyakorlatilag az áramkört árnyékolt fém dobozba kellene tenni. Amúgy a kapacitív érzékelők zavarérzékenyek, hiszen pont a gyújtókábel által kibocsátott "zavarjelet veszik". Így elég nehéz elhatárolni, hogy a kábelen van, vagy csak a közelében. De egy négyütemű négyhengeres gépkocsinál, két gyújtáspont van ha egyik hengert nézed, akkor van egy azonos pozíciójú, és két másik ami 180 fokkal odébb van. Ha akkor is villan amikor nem kellene, az nem gond, mert egyik egybeesik azzal amit vizsgálsz, a másik meg az ellentétes oldalon van, amit nemigazán látsz. Ha mondjuk fordulatot mérnénk ezzel a módszerrel, akkor már lenne gond, hiszen kétszeresét, vagy négyszeresét is mutathatná a zavarjelekre. - A potméter itt csak egy monostabil idejét változtatja. Vagy is, hogy mennyi ideig villanjon fel a Led. Maximum a fényerő változást látod, esetleg a jelzés kép "tisztaságát". Hiszen ha hosszú idejű a felvillanás, akkor az égszíjtárcsa jelzése elozdul a felvillanás alatt, így homályosabbnak látszik. üdv! A hozzászólás módosítva: Feb 22, 2013
Sziasztok. Motorkerékpár gyújtás ellenőrzéshez kellene nekem egy villogó. Az elképzelésem: Van egy kis fényképező villanó csövem.
Fogom a ~220 hálózatot egy 5W 3,9K ellenálláson át rákötöm egy graetz-re. Az így létrejövő egyenáramot kicsit megpufferelem 1-,2µF (120Ws stroboszkópomban (10µF van és jó), és a cső 2 szélére megy ez a kb 300V. A csövet meg maga a motor gyújtótrafója nyújtaná. Életképes elképzelés? Természetesen a 220 miatt minden rendesen elszigetelve dobozolva lenne.
Esetleg ez működhet? Az ötlet egy működő kapcsolásból származik ahol az impulzuis egy 555be megy. Annak az elejét rajzoltam meg. Így a bemenő akár több 100V impulzus le van csökkentve ami egy tranyót kapcsolgat az meg a ledeket. Vagy rosszul gondolom?
Hello!
Igen működhet, de nem igazán stroboszkóp lesz belőle, hiszen amíg a kalapács bontva lesz, a Led világítani fog. Ha meg annyira leosztod a jelet, hogy csak a 400V-os tranziensnél ég a Led, az meg lehet túl rövid ideig lesz. Próba cseresznye.. üdv!
Összeraktam kipróbáltam. Közvetlen a trafó primerre kötve semmit se csinált. Ha a gyertya kábel köré tekertem akkor halványan világított majd mikor lefullasztottam a motor (gyújtáskapcsolóval a táp is megszűnne) akkor a végén villant párat. vagyis elvileg működő dolog csak a fényerőre kéne rágyúrni...
Valami ötlet?
Hello!
A trafó primerén, a tirisztoros gyújtás miatt, lehet nem pozitív, hanem negatív impulzusok vannak. De csak impulzusok. Mint írtam itt az impulzus nagyon rövid idejű. Mivel ráadásul még ritka is, nincs fényereje a dolognak. Vagy is ilyen egyszerűen nem lehet megúszni, jobb lenne egy monostabil multival próbálkozni. Ami pár ms-ra növeli a Led bekapcsolási idejét. Akkor már látható lesz, és nagy fényerejű Led-et kell használni. (Leállításkor vélhetően össze-vissza krepegett a gyújtás, azért volt látható. üdv!
Szia. 3db nagyfényű ledet használtam. VAn a 4011 IC-s kapcsolás. Az jó lehet?
Hello!
Próbáld ki. Kb. 10 perc alatt össze lehet tákolni, ha van IC. De biztos működik, mert Watt készítette el. Abban benne van a monostabil. Amúgy nem rég pont ez volt a téma, olvass vissza. üdv!
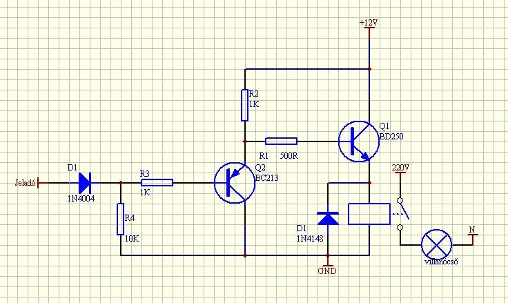
Sziasztok. Megépítettem ezt
ez alapján. Nem nyákot csináltam csak próbapanelon kötözgettem össze. Mikor ráadom a 12V-ot villannak egyet a ledek és ennyi. Rátekertem vagy 10 menet drótot a gyertya kábelra de nem csinált semmit... Mi lehet a baj?
Hello!
Húzd le az 1-es lábat a GND-re, akkor is kell hogy villanjon. (Lehet ha csak megfogod akkor is.) Ha nem teszi, valamit elkötöttél. Poti ne legyen rövidzárban.. üdv! A hozzászólás módosítva: Feb 25, 2013
Szia. A poti középállásban van. Az egyes lábat közvetlen GND-re? Holnap megpróbálom.
Sziasztok. Megépítettem én is a Jocking által felrakott rajz alapján a gyújtásbeállítót. A tranyót fordítva kötöttem be. Raktam újat még az ic-t is kicseréltem a biztonság kedvéért. Az ic lábain jók a feszkók ahogy a topik elején Watt megírta annyit mértem. Mégis amikor ráadom a tápot csak világít egyfolytában. Nem reagál sem tesztre sem rendes motor gyujtásra. Nem tudom hol rontottam el.
Hello!
A tranyó, most is fordítva van benne, bár nem írtad milyen típus. De úgy látom a nyák összeér a tranzisztor bázisellenállásánál a mellette lévő sávval. A forrasztások nagyon csúnyák. A panelt meg kell tisztítani (egyébként is) majd alkoholban feloldott gyantával bekeni. Ekkor könnyen forrasztható. üdv!
Minden rendben. Megfogtam ez egyes lábat semmit se csinált. Étnéztem a nyák tervet azt jónak találtam. Átnéztem a kapcsolásom is és az egyik védő dióda fordítva volt betéve. Megfordítottam egyes láb fogásra villan. Fogtam a 555 vezérlős disco stroboszkópom a villanócső közelébe tettem a jelkábelt és szépen működik.
Ezt örömmel hallom! Gratulálok, jó gyújtás állítást!
Köszi
Sikeresen ki is csináltam már 3 ledet Itthon PC tápról meg a stroboszkóp csőrő vett jellel elég halványnak találtam még ellenállás nélkül is így nem raktam előtétet. Motoron lehet erőteljesebb volt a jel az első fordulatra atomvillanás majd elélvezett a 3 led.... Majd holnap veszek 3at hozzá ellenállással. Így a villogást a motor helyzetjelző ledán próbáltam ki ami akku feszültségre van beállítva.
Hali. bc 369-et használtam,ha lapos felével felém néz akkor balról jobbra EBC vagy nem? A forrasztás valóban nem a legszebb de a célnak megfelel(remélem). Azt szeretném tudni alaphelyzetben a tranyón valamint az ic 1-es 3-as lábán milyen feszkó mérhető? Valamint alapból a ledek világítanak-e vagy csak a jelre villognak?
Hello!
- Vagy nem! Nézd meg a BC369 adatlapját, középen nem a bázis, hanem a kollektor van. - Az IC 1-es lábán alaphelyzetben lgikai magas szint van. De mivel ezt egy 10Mohm biztosítja, nem a tápfeszültséget fogsz mérni rajta egy digittel, hanem féltápot,hisze a műszer belsőellenállása is 10Mohm. - A 3-as kimeneten viszont 0V-lesz ekkor. Impulzusok esetén meg ugrál. üdv!
Sziasztok
Megpróbáltam én is megépíteni a watt által közzé tett Led-es gyújtásállítót. 12V-os táppal kifogástalanul működött. Azonban átterveztem az egészet, hogy 9V-os elemről üzemeljen. Ezzel vannak problémáim. A tranzisztort kicseréltem Darlingtonra (BC 517), 400mA-rel gondoltam elég lesz. Lednek egy a hestore-on fellelhető WW-WTD50TC-Q nevű smd ledet alkalmaztam, aminek az adatlapja Itt fellelhető. Egy gondom van az áramkörrel, hogy nagyon karcsú fényt ad. Próbáltam nagyfényerejű leddel (amivel az elözö 12V-os változat készült), de azzal is nagyon gyenge a fény. Az előtétellenállást már 10 ohmig csökkentettem, de gyakorlatilag semmi hatása 100 ohm alatt. A probléma szerintem egyszerű. A tranzisztor kapcsolási sebessége kicsi, vagy a Lednek nincs ideje felvillani. Tud valaki valamiféle javaslatot adni, hogy a 9V-os smd Ledes változatot hogyan tudnám erősebb fényre bírni? (Tudom, hogy a lednek vannak korlátai, de gyakorlatilag így csak vak sötétben tudom vizsgálni a gyújtást)
Hello! A 400mA-hez nem gondolod. hogy a 9V-os elem soványka? Legalább a tápra tegyél egy 2200µF-os kondit. Hátha abból nagyobbat villan.. üdv!
A hozzászólás módosítva: Jún 8, 2013
|
Bejelentkezés
Hirdetés |









Sikeresen ki is csináltam már 3 ledet
Itthon PC tápról meg a stroboszkóp csőrő vett jellel elég halványnak találtam még ellenállás nélkül is így nem raktam előtétet. Motoron lehet erőteljesebb volt a jel az első fordulatra atomvillanás majd elélvezett a 3 led.... Majd holnap veszek 3at hozzá ellenállással. Így a villogást a motor helyzetjelző ledán próbáltam ki ami akku feszültségre van beállítva. 




