Fórum témák
» Több friss téma |
Sziasztok, hiszterézis komparátoros kérdésem lenne hozzátok, nagyon-nagyon zöldfülű vagyok a témában, de meg szeretnék oldani egy problémát.
Analóg szenzor pl, pt100 termoelem feszültségei alapján kellene 2 db relét vezérelni hiszterézissel. Amire konkrétan kellene: 1 vagy 2 hőérzékelővel és 2 relével a legegyszerűbben megoldani azt, hogy ha a hőmérséklet leesik 19 fok alá, akkor behúz egy 1.relé és 20 foknál kikapcsol továbbá ha a hőmérséklet eléri a 21 fokot akkor a 2. relé bekapcsol és 20 fokra visszaeséskor kikapcsol. A hőmérsékleteket állítani szeretném potival (gondolom akkor a feszültségosztó lesz a poti) A táp 24 volt lenne. Segítsetek ha tudtok, mert próbáltam én megfejteni, de csak részlegesen sikerült, nem tanultam az elektronikát, de ha látom az alkatrész rajzot, akkor össze tudom forrasztani. NAGYON köszönöm.
A hőfokszabályzó PT100 szondával témában van kész kapcsolás !
Szia, köszönöm, de ez egyáltalán nem segít..nem szeretném a dolgot túlbonyolítani.. 2 hiszterézis ablak komparátorral(ugy hiszem jol mondom) és 2 relével szeretném megoldani a dolgot, de nem igazan tudom, hogy miképp.
heló mindenki
el tudja nekem valaki mondani mi a különbség a műveleti erősítő és a komparátor között? mert mi csak a műveletiről tanultunk és nem nagyon találom rá a gyakorlati választ. csináltam 1 áramkört műveleti erősítővel, és azt szeretném komparátoral megvalósítani a sebesége miatt.
Szia!
A műveleti erősítőt lehet erősítőként vagy komparátorként használni. Ha komparátorként használod, azt jelenti hogy két feszültségszintet fog összehasonlítani. Ha az invertáló és a neminvertáló bemenet között feszültségkülönbség van, akkor a kimenet átbillen magas szintre, ha a két bemeneten megegyezik a feszültség, akkor alacsony szintű a kimenet.
Szia!
Meg szerettem volna nézni a komparátoros kapcsolásodat de sajna a link már nem él. Fel tudnád ide tenni még egyszer? Köszi!
Sziasztok, nekem egy olyan kapcsolás kellene, ami 3V-ról megy, és érzékel bemenő feszültségeket, és ha a bemenő feszültség 120mV alatt van, akkor egyik, ha 120mV felett van akkor másik led világít. Segítségeteket előre is köszönöm!
Ne haragudjatok, elég amatőr vagyok még, de nem nagyon találok kapcsolási rajzot a problémámra :s
Szevasz.
Miután nem írtál bővebben a kapcsolás szerepéről, felhasználásáról, így önkényesen feltételeztem az egyenfeszültség mérését. Rajzoltam egyet, a szimulátor szerint működik. Ami lemaradt a rajzról, az ic tipusa:LM393 Ez egy nyolclábú tokban tartalmazza mindkét komparátort. A rajzon a táplábak mindkét komparátorfélen fel vannak tüntetve azonos lábszámmal. Ezt Neked csak egyszer kell bekötni, nekem viszont háborog, és hülyeségeket csinál, ha nem húzok oda is vezetéket.....Az 1k értékű potit a rajzon írt módon állítsd be, és ezzel üzemkész a kapcsolás. A bemenetre kerülő feszültség értékétől függően vagy az egyik, vagy a másik led világít, a váltási feszültség a potival beállított érték (egy nagyon kicsi hiszterézissel).
Szia, nagyon szépen köszönöm!! Jól feltételezted, hogy mire kell
Tudom valahogy jutalmazni a segítségedet? Üdv
Egyébként ahhoz, hogy váltakozó fesszel is menjen mit kéne módosítani?
Ha negatív előjelű feszültséget is akarnál mérni, akkor először szimetrikus (+-) tápfeszültségre lenne szükség, és más a kapcsolás is.
Az előzőhöz még annyit: nagy fényerejű ledeket célszerű használni, mert az átfolyó áram 5-7mA mindössze. Az alacsony tápfesz miatt csak piros, sárga, esetleg zöld led jöhet szóba. A fehér, és a kék ledek nyitófeszültsége meghaladja a tápfeszültséget, igy működésképtelen lenne.
Szia, kicsit segítenél értelmezni a táblázatot légyszi? Az ellenállás értékek Kilo Ohmban vannak? Mi az a Ucs 1 és 2? Köszönöm
Sziasztok!
Komparátor IC-ből, hogy lehetne hiszterézis komparátort csinálni a legegyszerűbben? Gondolom itt a pozitív visszacsatolásos módszer nem működik. Még ablakkomparátorra gondoltam, de azzal meg az a baj, hogy két komparátor kell hozzá + nand kapuk és nekem meg 6 csatorna szinusz jelét kellene négyszögesíteni.
Tényleg, a példakapcsolásokat nem is néztem. Köszi!
Sziasztok!
Ha egy schnittc-trigger kapcsolasban a pozitiv visszacsatolas kap egy kondit is, az mit szolgalhat? Milyen eshetosegek vannak? A kondi sima keramia, 680nanos es a visszacsatolasban a kondi (bekotese soros, tehat nem foldre huz) majd egy ellenallas kovetkezik, 0 es 12V a tap. A pozitiv bemenet referencia jelet kap, a negativ bemenet kapja a valtozo jelet. Szuletett tobb elmelet is ismerosok kozott, egyik a kimenet stabilizalasa, masik a nagyfreki szurese. Szerintem meg egyik sem. Szerintem ez egyenaramulag levalaszt, azaz csak a valtozast engedi at. De akkor minek? Igen rovid ideig van ez esetben a visszacsatolasnak hatasa a bemenetre. Ha szukseges, email-ben elkuldom a kapcsolast. Koszi elore is a segitseget.
Szia! Igen, köszönöm!!!
Viszont a működésére nem tér ki a cikk.
Ha jól értelmezem az olvasottakat, akkor az ilyen kondis visszacsatolás esetében a hiszterézis csak az átbillenés pillanatában (még a kondi feltöltődik) tart, utána normál komparátorként működik.
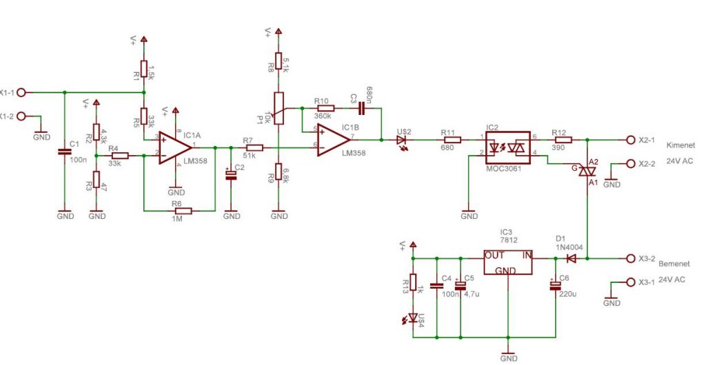
Ö... mire is jó ez? Nagyon kis zavarokat/tranzienseket tudnék vele megszüntetni az átbillenés pillanatában, utána pedig? Nem lenne jobb megoldás, ha magát a tranziest próbálnám meg valami szűréssel elfogadható szintre csökkenteni? (C2-nek ez a szűrés lenne a szerepe elvileg, de 100µF-os és a fűtés jelző led még így is vibrál) Konkrétan, egy hőfokszabályzó (forrasztó) kapcsolásban játszik ez szerepet és amíg felfűtés van szobahőről, addig nincs gond, de hőn tartáskor beremeg a fűtést jelző led. Én arra gondolok, ha C3-at megszüntetném, akkor talán megszűnne a dolog.
Bocs, már nem tudtam módosítani az előzőt, a kapcsolást meg valamiért nem tudtam feltölteni, e-mail címedre elküldhetem?
Közben sikerült...
Előre is elnézést ezért a sok hsz-ért (ha megtenné egy modi, hogy összevonja, köszönöm!).
Szóval a kondi azért kell, hogy a hiszterézis csak a kondi feltöltődéig működjön, azaz a bekapcsoláskori tranzienseket kiiktassa, majd azután a pontosabb hőn tartás miatt a billenés hiszterézis nélkül történjen. Jól gondolom? Amúgy a hibát a visszacsatoló ellenállás okozta, aminek értéke 360k helyett 360 ohm volt. A nyákot így kaptam készen.
Szoval ezt a kapcsolast probaltak tobben es nem mukodott megfeleloen. A billenesi szint kornyeken altalaban atment oszcillatorba. A megoldas vegul mindig a C3 kondenzator rovidrezarasaval vegzodott. A R10 ellenallast meg kell novelni 1M-ra.
Igen értem, de miután megnöveltem R10-et 360 ohm -ról 360k -ra, azután már stabilan működik, nincs vibrálás.
Vagy csak a LED nem láttatja velem, de valójában meg vibrál? Van ettől profibb vezérlés?
Sziasztok !
AD8611 komparatort szeretnek beallitani ugy, hogy 30mV (Vhi) -es 0V (Vlo) kornyeken valtson a kimeneten szintet. A keplet ott az adatlapban, viszont az szerint 0V Vref-el szamolva nem mukodik. A Vin (invertalo bemeneten) 1V offszetet mertem. Ha ehhez hozzaadom a 30mV -ot,, mondjuk rendben, de a Vlo = 0V (Vref=0V eseten) szint sosem fog teljesulni. Vref nem lehet 0V ? Otlete valakinek ? A hozzászólás módosítva: Jún 16, 2013
A műveleti erősítők és rokon társaik nem tudnak a bemenetükön érzékelni feszültséget a tápefeszültség közelében. Ez vonatkozik mindkettő tápra. Ha mindenképpen nulla volt kell az egyik bemeneten, akkor a koparátort kettős táppal lásd el, pl. +- 5V. Ilyenkor már a nulla éppen a két tápfeszültség között van félúton, ami kb. ideálisnak mondható.
szerk.: Most látom, 10 V-os tápfeszt már nem bír, max. 7 V. Tehát +- 3V jó lehet. A hozzászólás módosítva: Jún 16, 2013
Nem szukseges 0V. +-30mV van, 30mV-ra kellene komparalni, es valahol 0V folott, vagy alatt valtani szintet.
Van egy hasonlo pelda az adatlapban; es emliti is hogy +5V taprol mukodik -200mV.. 3V -ig. Azt hiszem ki fogom probalni 0V komparatornak eloszor, aztan meg meglatom a hiszterezissel mi lesz. A masik hogy a bemeneten DC vagy AC csatolas kell ? Mert ha DC, akkor az 1V offsettjebol 0V lesz, ..Ezek itt a kerdesek
Sziasztok! Nem tudom jó helyre írtam-e, egy olyan áramkört szeretnék összehozni, ami egy bizonyos feszültség szint alatt bontana egy relét. Ez egy autós hűtőtáskához kellene, hogyha véletlenül bedugva felejteném, akkor ne merítse le az akkumulátort. Úgy gondoltam, hogy olyan 11,8 V alatt bontaná a relét. Ebben kérném a segítségeteket, köszönöm előre is.
|
Bejelentkezés
Hirdetés |




Ami lemaradt a rajzról, az ic tipusa:





