Fórum témák
» Több friss téma |
Hello
érdekelne hogy valaki tudna e nekem arra választ adni hogy van egy ilyen rx-500 as végfokom és hogy lehet e hídba kötni? Ha igen hogyan és 4ohmon mennyi lesz ill8ohmon a hídba kötött teljesítménye? Az előlapján nem jelöli semmi hogy hídba menne. Help
Nem lehet hidalni, mivel már eleve hídba van kötve, az RX-500-ban ugyanis öszesen 4db 120w-os végfok van, és ezek vannak hidalva, így jön ki a 2x250w elméleti határ.
Hello mindenki!
Érdeklődnék hogyan lehet tesztelni az rx500 védelmét.
Miért akarod azokat is kicserélni? Vagy ha nem müködnek akkor kilehetne. De nem értem miért raktál nagyobb meghajto tranzisztort.
Na, akkor ezt most fogalmazd meg rendesen, és írd is le úgy, mert ez olvashatatlan és érthetetlen volt, ezért töröltem!
Sőt: az összes ilyen pocsékul írt hozzászólásotokat töröltem!
Sziasztok.
Van egy REFLEX RX 500 végfokom. Olyan gondom van, hogy az egyik potim recseg, mitől lehet a potit cseréljem vagy valami más hiba lehet. Köszönöm a vállaszotokat.
Sziasztok. Van egy REFLEX RX500 végfokom és mind két potméter recseg benne.Tudom cserélni kéne benne de sajna ahonnan tudnék bele venni az a bolt megszűnt és a környéken nincs másik lehetőségem, hogy beszerezem. Olyan kérésem volna ha valaki küldene nekem 2db-ot természetesen kifizetném.
Ennyi adat van csak a potin: 100kb Köszönöm.
Sziasztok.. Érdeklődni szeretnék hogy az RX 500 4 ohm on stabil e......
Sziaztok!!!
Olyan kéréssel fordulok hozzátok,hogy van egy Reflex rx 500-as erösitöm és az előlap elején van egy piros led /Bridge / felrattal és nem vált át a zöld ledre /Ready/ és olyat csinál hogy a hangfalban mind a két oldalában minta "fegyverropogás lenne" szóval patógó hangok jönnek ki. Ha valakinek van valami ötlete hol kezdjem a javitást azt megköszönöm.
Üdv,
valaki tudna nekem küldeni egy beültetési rajzot a sprint layout-os panel rajzhoz? Előre is Köszönöm.
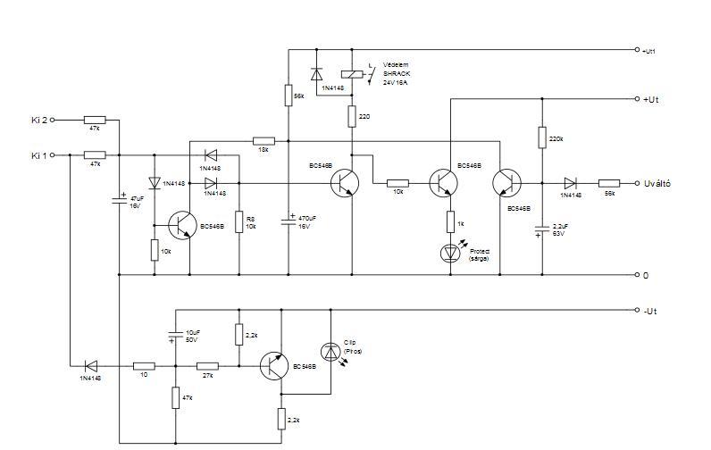
Sziasztok. Azt szeretném megkérdezni, hogy ezen a kapcsoláson szereplő BC546B tranzisztort, mivel lehetne helyettesíteni? Köszönöm.
Szia. BC182 is jó helyette? Az is NPN és 100 mA-es.
Sziasztok!
Az alábbi hibajelenség jelentkezett a Reflex rx 500 erősitömön. bekapcsolásnál mindkét csatornánál a clip piros led világit. hol kezdjek neki a hibakeresésnek vagy mi okozhatja ezt a hibát? köszönöm a tapasztalt kollégák segitségét.
Szia!
Ahogy leirtad a hibajelenséget, talán az lehet a gond, hogy egyenfeszültség jelenik meg a végfokpanelek kimenetén. Ezt ugy ellenörzöd, hogy testhez képes kiméred, (bemeneti audio jel nélkül) hogy van-e feszültség a kimeneten, ezt a védelem elött kell megmérni (visszavezeted a kimeneti dugasztol a vezetéket, egy rellén át kell hogy fusson, és ott méred meg, vagy megkeresed pár oldallal visszább a kapcsolási rajzot, s az szerint megkeresed a kimenetet) Ha egyen áram van a kimeneten, akkor vagy valameik végtranzisztor ment át vezetöbe (ijenkor a tápfeszültség egyik ága, kis eltéréssel megjelenik a kimeneten), vagy a meghajto áramkörben valami szorakozik. Az is megtörténhet hogy egy-két kondenzátor átment vezetöbe.
Sziasztok!
Lenne egy hozzá nemértő kérdésem. Van 1 reflex rx500-as végfok erősítőm,és ebben van olyan hogy hangfal védelem? Pl: olyanra gondolok mint túlfeszültség és túlmelegedés hogy a hangszórómat meg óvjam a leégéstől? Tudom ne hajtsam maximumon meg ilyenek.De tudni szeretném csak ennyi.És nem találtam erről semmit. Előre is köszönöm a válaszotokat.
Sziasztok! Ugyan nem olvastam át az összes oldalt,de úgy néz ki lesz egy hibás rx 500 amit meg kell nézzek egy barátomnak.A hibajelenség a következő: mindkét oldal szól szépen,majd egyszercsak terhelésre gondol egyet és a védelem elejt a hibás oldalon.Merre nézzek körbe legelső körben?
Sziasztok ma került hozzám egy rx-500 ez még a régebbi verzio.Azt szeretném kérdezni létezik e olyan hogy csak a végtranyó száll el minden más megmarad.Mivel 2db 120w-os panel van hidalva és az eggyik végfokon csak a 2 végtranyó lett zárlatos a meghajtó túl élte A hiba úgy kezdődött. Hangosan szólt az erősitő és mikor levettem a hangerőt egy pukkanást hallottam belül.Gyorsan belenéztem és az eggyik panelen a tápágba van egy 100uf 50v-os kondi az robbant szét.Ezáltal gondolom én hogy a tápágba zárlatot csinált és igy szálhatott el a vég tranyó.Minden más a müszer szerint megmaradt. Gondolataim szerint felborult az áramköri egyensúly ezért szálhatott el.Kérdés hogy milyen fontos alkatrészeket nézzek át és ha jók akkor mehet e bele az ujj vég tranyó?Ja a hidalt panelen csak az eggyik féloldal végtranyoi szálltak el.
Szia!
Én cserélném az összes Polarizált kondit, ha régi gyártmány, mert idövel veszitenek a kapacitásukból, vagy kiszáradnak, s pukkannak el, ha ez megvan akkor végignézném a félvezetöket, ami hibás az csere, proba egy rövidzár védett tápegységgel.
Köszönöm válaszod megfogadom a tanácsod!!
Sziasztok!
Egy ideje az RX500-asom vagy rögtön már bekapcsoláskor, vagy nemsokkal utána Protection módba vált. Néha 1 másodperc alatt is többször vált hogy protection módban van, majd utána kialszik a védelmi mód jelző fény és újra van hang, majd az egész előről. Ismerősöm szerint az egyik potméter a rossz. Pár nappal ezelőtt az a potméter meg is szakadt már (nincs tól-ig határa, csak forog). Valószínű hogy tényleg ez a baja viszont nagyon nem értek hozzá, és azt sem tudom hogy honnan és milyen potmétert kellene vennem/rendelnem. Fontos lenne, előre is köszönöm a válaszokat!
sziasztok.
Egy reflex rx 500-as végfokról lenne szó. Szerintem ez igencsak a ruszki kivitel vagy nemtom. Elősször is hozzá teszem nem vagyok nagy ász ebben de kicserélni azért kitudnám ![]() Következő a kérdésem: A mellékelt képen bekarikázott kondikat újakra szeretném cserélni... kérdésem pedig az lenne,hogy milyet és hol találok ilyet esetleg linket is elfogadnák. kapacitást úgytudom ki lehet mérni de hány voltos kell vagy mi?!....:/ jaa és ehhez lehet még kapni alkatrészeket? tranyókat vagy nemtom? ![]() Előre is köszi. A hozzászólás módosítva: Dec 15, 2016
volt ilyenem amit tudsz szabadulj meg tőle
és ne költs rá egy forintot se |
Bejelentkezés
Hirdetés |












