Fórum témák
» Több friss téma |
Fórum » Egyszerű előerősítő, dinamikus mikrofonhoz
Témaindító: dcenter, idő: Jan 27, 2006
Témakörök:
Sziasztok!
Szeretnék találni egy kis alkatrésszámú, de viszonyleg jó minőségű mikrofonelőerősítő kapcsolást, amit max 12V-ról tudnék működtetni. Tudom-tudom,h. ott a net, meg stb, csak amikor már a 15. rajzon jelölik, h. electret-mic,akkor kicsit gondban vagyok. (Mert akkor ezek szerint ezek a kapcsolások nem jók dinamikus mikrofonokhoz, nem? )Előre is köszi: Dani.
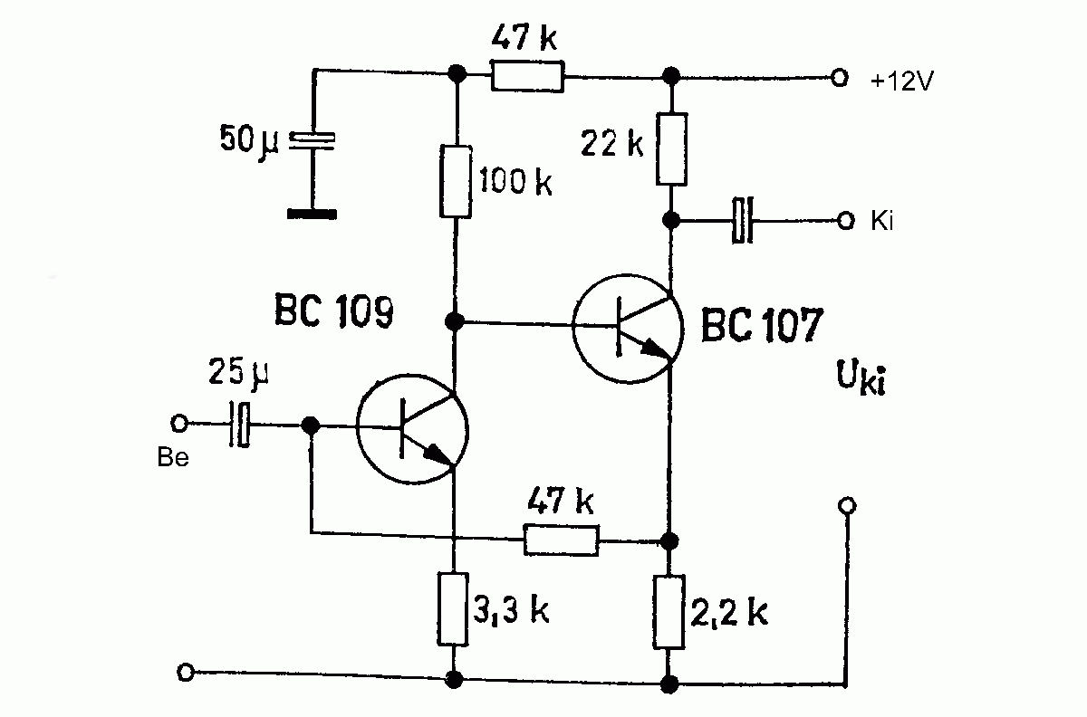
tessék itt egy dinamikus mikrofonokhoz, 12vra
Hobbielektronika - Gyűjtemény 1
Hobbielektronika - Gyűjtemény 2 Hobbielektronika - Gyűjtemény 3 Van ám gyűjtemény részlege a weboldalunknak ![]() Tessék kersgélni mielőtt témátnyitunk...
A NAGY keverőkön van egy olyan kapcsoló (egy vagy csatornánként egy), hogy PHANTOM POWER. Ez azt jelenti, hogy ha te az XLR csatlakozóba (ahová a dinamikus mikrofont szokás dugni) kondenzátormikrofont akarsz csatlakoztatni, akkor ad neki egy FANTOMTÁPOT, mert a kondenzátormikrofonnak az kell.
Ugyanezt visszafelé gondolva, ha te egy kondimikihez való kapcsolásba nem építed be azt az ellenállást, amin keresztül a +3-tól +12V-ot (tápfeszültség) kapná a mikrofonkapszula, akkor oda bekötheted helyette a dinamikus mikrofonodat. De komolyan ezt mostmár kikopizom, és elmentem, mert már többször elmondtam már itt a HE-n.
Igen, ismerem a honlap gyűjtemény részét
, csak megtévesztett az, h. mindenhova electret miki van írva, de akkor már oks, h. hogy lesz belőle dinamikus mikihez is passzoló kapcsolás .
És dinamic mikrofonhoz nem kell az a 10 K-s ellenállás?
ugye jól tudom ? nem jól tudod... az R1 nem kell oda. R3 kell oda! üdv :nyes::nyes::nyes::nyes:
Adott egy Shure Dinamikus mikrofon kb 200ohm impedanciával és 1,1mV kimenő feszültséggel, amit szeretnék összekötni a PC hangkártyájával. Sima összekötés nem jó megoldás, mivel a kártya bemenetének nagyon kicsi ez a jelszint (közelről belekiabálva is maximum -10dB jelszint).
A kérdésem a következő: milyen áramkör (előerősítő), esetleg illesztő trafó kellene ehhez?
Egy egyszerű keverő. Pl.: Phonic 2-3 csatornás, olcsó. Ezzel megoldható a probléma.
üdv.
Még egy kérdés. Építhető e olyan előerősítő, ami kihasználná a hangkártya 5v-os fantomtápját. Vagy az a táp nagyon kis teljesítményű ahhoz?
Esetleg tudja e valaki, hogy mekkora a hangkártya mikrofon bemenetének érzékenysége és impedanciája?
Köszönöm szépen, szuper lett!
Viszont az R2 220kohm os negatív visszacsatoló ellenállást 100kohm osra kellett cserélnem, mert túl nagy volt az erősítés. Még egyszer köszönöm
Sziasztok!
Egy ilyen dinamikus miki erősítőjére rá lehet kötni egy gitár pickupot?
Sziasztok!
Én a csatolt kapcsolást építettem meg,és nagyon jól működik,csak ajánlani tudom! BC212 kell bele,és 2-2,5m-ről hallani a hangomat vele kellően. Ezen kívül egy ceruzaelemmel elmegy,és NAGYON olcsó ![]() Bővebben: Link
Szia!Nem találtam részleteket,kérlek írd meg milyen feszültséggel táplálod a mikrofon erősítőt!
Szia! Stabilizált, szűrt +/-15V-tal tápláld. Elliott cikke.
Dinamikus mikrofont (130 ohmos) szeretnék mobilhoz csatlakoztatni. A telefonomnak 4pin-es jack foglalata van ( Bővebben: Link ).
A fantomtápot(kb. 2,5 volt) használó előerősítő amit eddig használtam működik a pc-m mikrofonbemenetével ( Bővebben: Link ), azon a mikrofonjel és a fantomtáp külön vezetéken van. De itt a dilemma, mert a telefonok kondenzátor vagy elektrétmikrofonokra vannak tervezve, amik csak 2 pint szoktak használni, ahol a fantomtáp és mikrofonjel egy vezetéken megy (pc-re kötésnél össze is szokták őket kötni ilyen esetben: Bővebben: Link - bal oldali kép ). Gondolom a headsetekben is csak egyszerűen polaritáshelyesen bekötik a mikrofont a legelső ábrán 3-assal (+) és 4-essel(gnd) jelölt vezetékekre. Hogyan oldjam meg az előerősítést a mikrofonra úgy hogy 2 vezetéken képes legyen csatlakozni a mikrofonbemenetre? Köszi a választ előre is
Sziasztok!
Volna egy kis problémám ezzel a dinamikus mikrofon előerősítővel! Megépítettem ,de csak búg a kimenő jelnél ,és amit írtak a papíron ,ott nem tudtam mérni a ki és bemenő ellenállást!Feltöltöm nektek doc fájlba ,légyszíves segítsetek,ha tudtok. Nem értem ,hogy mit kell áthidalnom az R2-R3 ellenállásnál ,mikor azt össze van kötve a nyákon.
Sziasztok!
Segítségeteket szeretném kérni, az alábbi dologban: Adott egy MD35 típusú mikrofon (azt hiszem TESLA gyártmány), főleg Ikarusokban volt ez a típus fellelhető. Egy ilyen mikrofont sikerült a napokban szereznem, és PC-hez szeretném bekötni. Próbálkoztam már egy stereo jack dugóval és kábelével összekötni, de sehogy sem akart működni. A mikrofonra egy 5+1 (föld) pólusú DIN dugó csatlakozik. Valaki nem tud segíteni ezen típus bekötésével kapcsolatban? Előre is köszönöm!
Mivel ez szimmetrikus mikrofon, kell hozzá egy mikrofon trafó. BEAG MKT 1H tipus való erre, vagy az AET 453-as erősítőben levő illesztő is jó. Nem tesla, hanem beag gyártmány.
Dinamikus mikrofon. 1 - 3 mV -ot ad le, használj mikrofon erősítőt. A PC mikrofon bemenete nem elég érzékeny, az ide csatlakoztatott mikrofon kapszulában is van már erősítő.
Köszönöm szépen az eddigi segítségeket
![]() Ha valakinek lenne hozzávaló trafó és megválna tőle, az ne restelejen rámírni
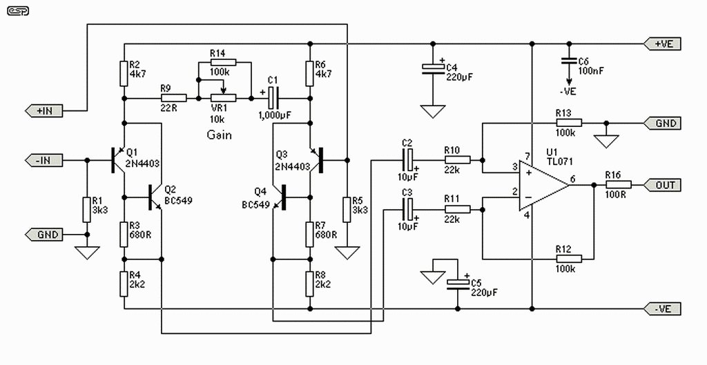
Szimmetrikus (differenciál) bemenetű mikrofonerősítőt is használhatsz, és akkor nem kell transzformátor. Csatolok egy ilyen bevált rajzot. Van egy másik "Mikrofon előerősítő" fórum, ott találhatsz nyák tervet is hozzá.
|
Bejelentkezés
Hirdetés |




)
ugye jól tudom
?











