Fórum témák
» Több friss téma |
A klónok CH340 Soros-USB illesztőjének drivere (Letöltés)
3V3 stab: terheletlenül 3.3 jön ki rajta (max 50 vagy 150 mA terhelhetőség). Az ENC ~200...350 mA-t is felvenne róla...
Bár a kínain lehet hogy nem volt 3v3 stab, csak 3V-s....
Sajnos a Kína "SMD marking code" nem a szabványról híres, ezért nem tudom megállapítani, hogy milyen stab ic van a 3,3V-nál, de az biztos, hogy van valami. Az ENC munka közben, 3,45V-al, méréseim szerint ~139mA vesz fel, és elég jól melegszik.
Lehet, hogy Kínában a 3V a szabvány?! Köszönöm a segítséged! sargarigo! Ahogy lentebb írtam, jópár kész könyvtárat kipróbáltam, és miután helyreállt az áramellátás, szinte az összes könyvtár jónak bizonyult. /Hisz ki rakna fel a netre rossz kódot./ De! Most ezzel "játszom": ENC28j60 Arduino UNO könyvtár. A hardverről holnap tudok képeket felrakni, mivel saját készítésű, bontott alkatrészekből. Amúgy ilyesmi, csak DIP-es ENC-vel.
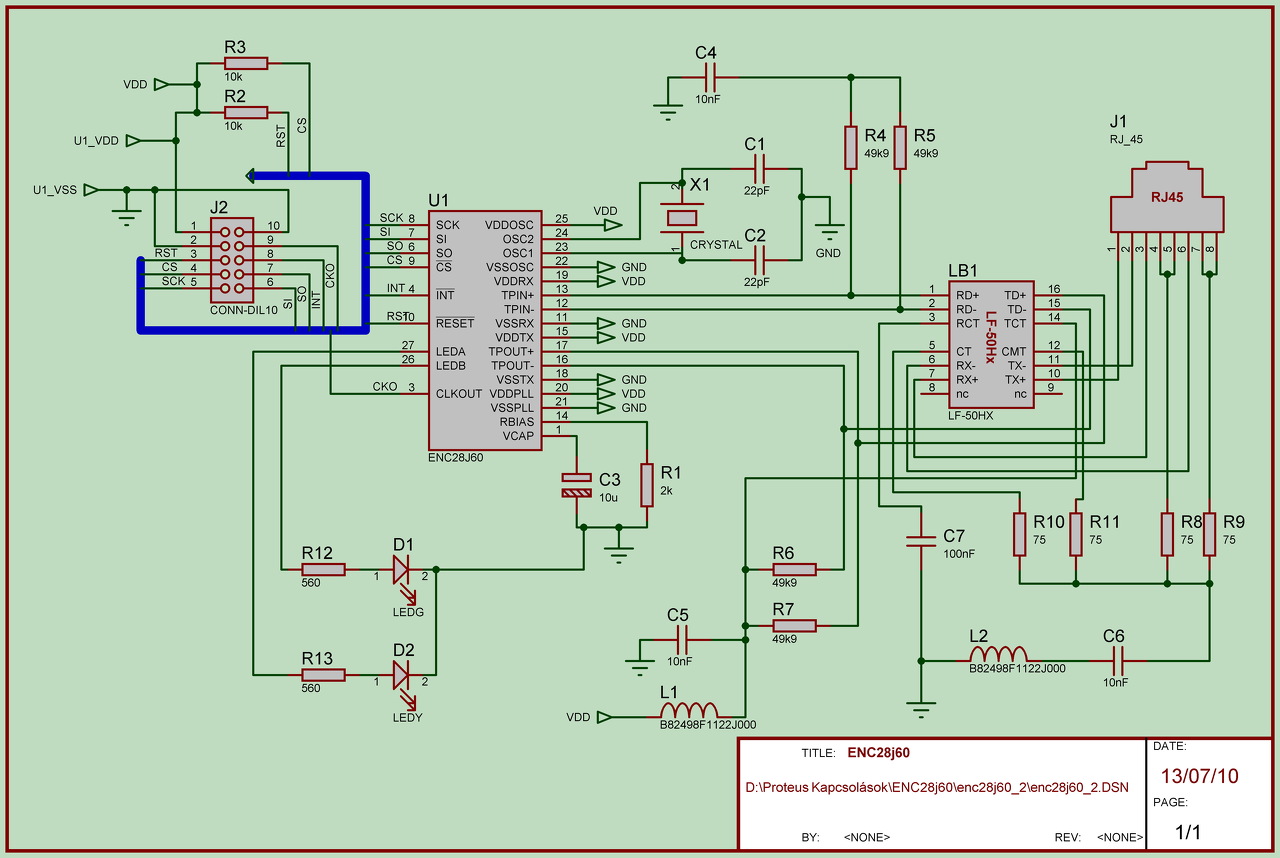
Ígéretemhez híven, a rajz, és egy fénykép. (Nem a legszebb...)
Az ENC-t egy csomagban találtam, amiben mindenféle bontott kütyük voltak (kaptam), a többi alkatrészt, PC alaplapról, és innen-onnan bontottam ki.
Köszönöm szépen!
Mennyire gáz ennek a kezelése? Érdemes az embernek nekidurálnia magát?
Lenne egy kérdésem: NYÁK-ot tervezek, de a gyártási költség 12.000 HUF körül lenne kétoldalasan, ha pedig elrontom, akkor ugyanezt még egy párszor ki kellene fizetni.
A kérdés az, hogy a kétoldalas nyákot (annak tűnik a rajz alapján) hogyan csináltad. Nálam elég gázos a helyzet, mert az IC-k lábai között is kellene tolni a vezetékeket ezerrel. 16 kimenetű PWM tápegységet csinálok, sok az IC és a tranzisztor, amit kis helyre próbálok bepaszírozni (200mm x 100mm). [96 dióda + 34 MOSFET + 1 AVR + 4 output SHIFT regiszter + 2 input shift regiszter + 16 optocsatoló + 2 ULN2803 + ...] Alapvető lenne, hogy a sok vezeték precízen menjen. A youtube-os NYÁK készítő videóknál a végeredmény nem tűnik túl biztatónak, ezért érdekelne a technológia.
Sziasztok! Nagyon kezdő vagyok még ezért nagyon ne ekézzetek kérlek.
![]() Az alkatrészek elvileg megvannak (két darab 12VDC-s motor, H-híd, arduino, a robot váza). Még semmit nem csináltam de máris gondban vagyok. (Kínzó, fájó) kérdéseim: 1. A két darab 12V-os motort 12V-os elemre kössem? Vagy mivel kettő van ezért 24V-ra kell? (mondtam, hogy csak most kostolgatom a témát... én személy szerint a 12V-ra szavaznék) 2. Ha 12V-ra kötöm a H-hídon keresztül a két motort akkor az arduino-t különálló áramforrásra kell kötnöm, ugye? 3. A fenti eszmefuttatásom alapján (feltéve ha az 1. kérdésnél 12V a válasz) helyet kell csinálnom egy 9V illetve egy 12V-os elemtartónak, ugye? Segítségeteket előre is köszönöm! A hozzászólás módosítva: Júl 30, 2013
A 12V elláthatja mind2 motort. Feltétel, hogyha mindkét motor forog, akkor a feszültsége nem esik le nagyon (12V esetén azért 10V alá nem kéne...)
A 12V-ból is előállítható az 5V (egyszerűbb). A panelen levő 7805 chip melegedik, így azért a szellőzése kell. És az akkuval paralell tegyén be 2200...4700 µF kondit. Az impulzusszerű terheléseket simítja, így nehezebben jut az 5V-s rendszerre. A GND közös pontba fusson össze, ne láncba legyen egymás után minden fűzve... 9V elemtartó - felejtős. Alig pár óra alatt megeszi az Arduino (pici a kapacitása). Ezért jobb ha a 12V-s rendszer látja el az alappanelt is.... Csinálj a tápellátásról egy blokkrajzot: motor, H-hidak, Arduino, stb. A H híd bírja a 12V-s motort? Áramfelvételben nem száll el (indulási/lefogott motorra számolj!)
Nagyon szépen köszönöm a választ!
Ha jól értem két 12V-os elemtartót szerezzek be és ezeknek legyen közös a GND-jük? L293D-t használok H-hídnak... ahogy láttam ezek bírják bőven a 12V-ot.. Idézet: „És az akkuval paralell tegyén be 2200...4700 µF kondit” Ez azt jelenti, hogy kössem össze az akksi + és GND pólusát egy kondenzátorral? A motorra kell/érdemes tenni kis kondenzátort a visszáram (back emf) miatt? Vagy az L293D ezt szükségtelenné teszi? Köszönöm!
A rendszerbe minden GND oda fusson be. A motoroké, az Arduinóé, stb.
L283D: 1.6A csúcs, 0.8A állandó áramot tud. A 12V-s motort mérd le. Különben chipfüst... Kondi van a motorvez. panelen (legalábbis az enyimére terveztem): Bővebben: Link
Kicsit megkésve válaszolok, de...
A panelt DRY fóliával készítettem, de vasalásos technikával is készítettem már kétoldalast. Az eljárás egyszerű: kinyomtatom mindkét oldal rajzát, kis tasakot készítek belőle, közé a nyák, és már kész is. De bővebben olvashatsz a nyákos topikokban. @sargarigo: Idézet: „Mennyire gáz ennek a kezelése?” Az Arduinos ENC könyvtárat, egy az egyben átírtam MSP430-ra. Az átírás közben egész jól megismertem az ENC és az Arduino működését, és azt kell mondjam, hogy nem egyszerű az ENC kezelése. Pláne úgy, hogy ahány előre elkészített könyvtár annyi féle. Én 5-6 ilyen könyvtár ENC inicializálási folyamatát néztem meg, plusz az adatlapot, de mindegyikben volt valami eltérés. De az adatlapban leírtak alapján, mindegyiket sikerült működésre bírni.
Két motor esetén össze kell adnom az áramerősséget és azt kell összehasonlítani azzal, hogy mennyit bír az L293D, ugye?
Köszönöm!
A L29x kimenetén ha 2 motor lóg, akkor igen...
Az adatlapot lesd meg, ott meg van a bekötés (4 féle módon is bekötheted a motort). "A fejedben/előtted van a rajz/elektronika. Írj le mindent - különben eszmefuttatés és kisregény lesz ![]()
Köszönom!
Pont ilyet vettem, csak még nem ért ide 5 hét alatt.
![]() ![]()
Szerintetek lehetne valami "arduino féleséget" késziteni ebből az a chipből: AT89C4051 ?
![]()
Nem:
1, Nem AVR chip, és az Arduino magja az... 2, A core.h áls hasonló állományokat megszerkesztheted hozzá, akkor a GCC fordító talán megeszi. 3, nagyon kicsi a memóriája és ezért kb. esélytelen használni. Egy ATMega8/168/328 chippel indulj el. De érdemesebb egy komplett Arduino panellal... Kevesebb szívás és _azonnal_ működik...
File->Uload via programmer....
Arduino 1.x.x alatt már benne van. MKII, STK500-l tesztelve (programmers.txt állományban megadható, hogy milyen programozód van).
Rendelt már valaki a hobbyking.com-ról? Én is inkább vásárolni szeretnék egyet, de ezen az oldalon fele annyiba kerűl mint máshol. Mien más oldalak vannak, amelyeken hasonlóak árak? Arduinot és egy pár servót szeretnék venni, mivel még kezdő vagyok ezen a téren
![]()
Szoktunk rendelni, nagyon jó hely mind a modellezőknek, újabban a hobbi elektronikával foglalkozóknak.
Sőt nem csak pay-pal keresztül hanem a Maestro kártyámmal is tudtam már fizetni.
Mennyi időbe telik még lehozzák amit rendeltél?
Van több raktáruk is, egyes modell alkatrészek amik megvannak a hollandiai raktárban nagyon olcsón itt vannak 2-3 nap alatt, viszont ami a központi (hongkongi) raktárban van az vagy 2-4 hét is lehet mire megérkezik a legolcsóbb szállítási móddal, a postaköltség a rendelt áruk súlyától függ.
üdv.
Nemrég kezdtem el az arduino val foglalkozni. Úgyhogy előre is bocsánat ha nagyon alap dolog amit kérdezni szeretnék. Dehát valahol el kell kezdeni ![]() Arduino uno ról van szó. Van egy relém,amit ha az uno 5V pinjére és a GND re kötök,akkor hallom,hogy átkapcsol. Viszont ha mondjuk a pin3 ra rakom, output ra állítva akkor onnan már nem kapcsol át hiába HIGH ra rakom az állapotát. Elképzelhető,hogy a digitalpin ek nem adnak le olyan feszültséget/áramerősséget mint az 5V pin? válaszokat előre is köszönöm.
Azthiszem mégsem ez a baj,ugyanis:
http://hu.farnell.com/finder/36-11-9-012-4011/relay-pcb-spco-12vdc-...311439 itt az áll,hogy 30mA már nyitja. A pin ek jók, mert most próbáltam ki egy led-el. Elképzelhető valahogy, hogy nem ad le 30mA -t sem nemhogy 40mA -t a pin? Ezt hogy lehetne kideríteni?
Ha ajánlhatok valamit, inkább így próbálj relét kapcsolni.
A programkódot lehetne látni?
1, a D3-as lábat kimenetre állítottad? 2, a lábat a High/Low váltogatod és van közte szünet - akkora relé "ketyeg"? 3, a relén igaz ott a védődióda, hogy kikapcsoláskor ne ölje meg az AVR chip lábát az induktív feszültség? DigitaéPIN névleges feszöltsége 0.7*Vcc...Vcc közt valahol és max 30..40 mA. Ha ennél több áram kellene, akkor a feszültség kezd a lábon csökkenni. Ami relét linkeltél: ja, nyitja a 30 mA. Csak 12V-ról... Az adatlapból: U min: 9V (ez messze van az 5-től...)
hát védődíóda jobb híjján egy LED volt,de igen. A fenti tranzisztoros kötéssel jó lett.
Holnap megcsinálom rendesen. Mondjuk úgy,hogy lelkes amatőr vagyok nem túl sok elektronikai tudással. ![]() jó lesz.
sziasztok
abban kérném a segítségeteket h vettem egy arduino mega 2560at, hozzá egy 320x240es 3,2"-es érintőkijelzőt és szeretném kipróbálni a problémám az h arduino programozásból nudli vagyok ezért 1-et kérdeznék, 1-et kérnék: kérdés: van vmi oktatóanyag amivel egész magas szintre el tudok jutni? (lehetőleg magyar nyelven) kérés: segítenétek rakni rá valamilyen programot amivel tesztelhetem végre mert a programozó beépített projektjei közül egyikre sem reagált semmit előre is köszönöm
már illesztőpanel is van
erre a fórumra gondoltál? példáim egyébként vannak, azt sikerült beszereznem de h mit hogy hova kell másolni meg ilyenek, azt nem tudom (az example meg ilyen mappák helyei megvannak de vannak raw képek is amikről pl fogalmam sincs hova rakjam h a kijelző ne azt írja ki h file not found)
Hát az az amikor mintha angolul tanulna az ember és egyből a Shakespeare-t akarja olvasni óangol nyelven
![]() Tipp: az összes állományt egy könyvtárba tedd (semmi lib + hasonlók + alkönyvtárak). És az Arduino-0023 kertrendszerrel a File-Opennel nyisd meg a *.pde állományt (vagy *.ino esetén Arduino-1.0.5). Arduino 1.5 BETA. Szóval azt felejtsd el! Arduino kezdő tanfolyam: 60 napos email Arduino tanfolyam |
Bejelentkezés
Hirdetés |