Fórum témák
» Több friss téma |
Fórum » Ki mit épített?
Ez a téma ha úgy tetszik a mi "kiállítótermünk", nem pedig a ki mit csinált volna másképpen, mások helyett, és legfőképpen nem javítós téma.
Minden készüléknek van saját témája, ott kell kitárgyalni a részleteket!
FONTOS! A kapcsolási rajzok keresésére is van saját téma, ott keressetek rajzokat!
Itt vannak a kért állományok csináltam 1 gif kiterjesztésűt is azok kedvéért akiknek nincs SprintLayout4.0-juk. A másik két állomány ehhez a programhoz van
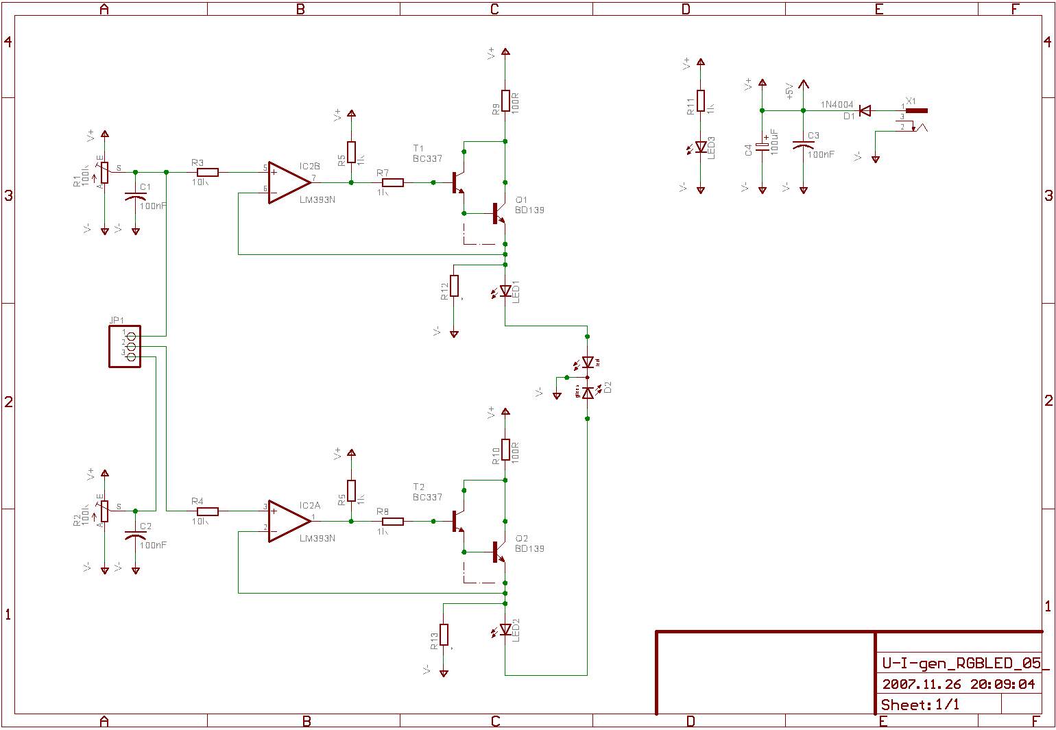
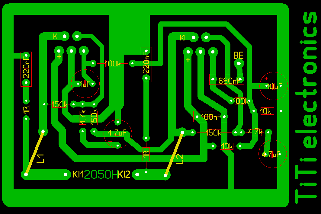
Én is csináltam 2052-essel , de lehet, hogy elszúrtam valamit, mert nekem csak szimetrikus táppal volt kapcsrajzom és én csináltam belőle szimpla tápos motyót
, de valahogy nem lett az igazi, biztos elszúrtam valamit , tehát félretettem. pedig igen kis helyen elfért, 3.5 X 4 cm-es nyákon. Pedig ez 60W-ot tud leadni 50V-os táppal (vagy+-25V)
Köszönöm a többiek nevébe is
Hamarosan ki is próbálom :yes:
Ja azt el is felejtettem, hogy a 2050-es +-22V táppal (+44V) 8Ohmon 32W-ot tud darabonként. Az adatlapját nem tudom feltenni, mert a rendszer ledob, hogy túl nagy méretű, de a datasheetcatalog.com vagy alldatasheet.com vagy st.com oldalakon megtalálható.
Én a 2052-essel hídban, tranyós patkolással 140W-ot szedtem le +-25V-os stabil táp használatával 8 ohm-on. Már eladtam azt az erősítőt, autóba készítettem. Sajna csak papíron van meg a rajza, nagyon régen volt!
Múlt héten készítettem egy jó kis levilágítót. Ennek segítségével
IC nélküli HiFi erősítő építésébe kezdtem. A végfok tesztelésre elkészült, nagyon szép hangja van. Bővebben: Link
Igényes, szép munka és ötletes a levilágító kivitelezése!
Halihó!
Cs. István: Nagyon érdekelne ez a levilágító és az előhívás része utána! Van itthon nálam is régi atx ház kicsit nagy de szerintem jó! 1. Szóval találtam 80W higanygőz lámpát az is jó? 2. A panelnak akkor 30centinek kell lennie a távolságnak az izzótól! 3. Az előhívő oldat, pl ez jó e ?Bővebben: Link 4. És mien lakkot használsz, a nyáklemezen, mielőtt beleteszed a levilágítóba? Eddig ragasztási módszerrel csináltam ami ugyan úgy szép csak hosszadalmas munka és meg szeretném próálni ezt is! ![]() előre is köszi!
Előbb próbáld ki a vasalást! Nézz fel az oldalamra, lehet, hogy megtetszik. Olcsóbb, gyorsabb, és egyáltalán nem gyengébb minőség jön ki.
Jófajta lézerprinter és toner kell bizony hozzá. A cégnél a benti eddig jó volt, de volt egy toner csere és elkezdett picit csíkozni meg vékonyabb a festékréteg és azóta jön a szenvedés, pedig előtte esküdtem rá.
Én is a TN 140 előhívót használom. Nekem bevált. Tömény oldat, és úgy hígítom ahogy akarom, ill ahogy jó. Tapasztalataim szerint a gyári fotonyákhoz picit töményebb oldat kell, mint ami rá van írva (9viz :1előhívó ez van ráírva), viszont a WOLF féle fotolakk érzékenyebb az előhívásra.
Hello!
Mivel nem akartam sokat "gyakorlatozni" a lakk felvitelével, így eleve bevont panelt használtam. Elég drága, de kis szériánál ettől eltekintettem. Itt vettem: Link A megvilágításhoz biztosan elég a 80W izzó + előtét is, csak pár perccel tovább kell világítani vele.
Incompban olcsóbb!
Bővebben: Link
de ott sz**r bakelites van..
hq-ba üvegszálas legjobb a vasalás + üvegszálas lemez
szerintem jó a bakelit is, hajrá fotózás!
Nah szóval!
Watt Én maradnék a fotózásba, mert ahoz van nagyából minden otthon és kéznél lenne, nem mint a vasalás, mert ahoz elkéne menni olyan emberhez akinek van jó lézeres nyomtatója! Cs.-Istvan Egy külön kérdés lenne még, hogy nekem van üvegszálas nyákom, amit síma maratással nem tudok lemarni! Az a lakk miatt lehet? Meg a kihívás miatt csinálom, mert tetszik ![]() köszi az eddigi válaszokat!
Én most végeztem egy vezetéknélküli csengő átalakításával, és beépítésével.
A pincébe lett beszerelve, és a lépcsőházajtó mágneszárját tudom vele vezérelni (panel). Így nem kell többet kulcs
Szabadidőmben cigizgetek, kávézgatok....
polírozgatok
Hú, csak nem nixie óra doboz lesz belőle, ráadásul az én verziómhoz?
![]() Nagyon szép, a lyukakat mivel vágtad?
Ön nyert!
Természetesen a Te verziódat építem meg, mert senkinek nem kellett a méregdrága nixie cső... A doboza igazi fa, pácolva, lakkozva. A teteje fényezett aluminium. A lyukakat körbefurogattam, átszakítottam majd reszelővel és csiszoló papírral igazítottam ki. (sajna, még nagyon az elején vagyok, bár a panelok már készem vannak)
Sziasztok!
Átalakítottam egy ups-t inverternek, teszek fel róla egy pár képet. A hátulján volt 4 csati, most helyette van hűtő ventilátor, 12 voltos csati, 1db 220 as csati és biztosíték. A hűtőbordára tettem egy P II es proci hűtőt. Raktam bele egy tápból kiszedet venti vezérlőt, így csendesebb lesz, ha nincs használva. Az elejébe pedíg raktam egy volt és ampermérőt.
Szia.esetleg nem tudnád valahonna előkotorni ezt a tranzisztorral kiegészített TDA2052-es kapcsirajozt? Megköszönném!
köszi!
sajna nem lett túl jó a fotó. Amúgy szerintem egész elfogadható árban voltak ezek a műszerek. az amper mérő 1000 forint, a volt mérő 2000 forint. A kék ledeket már én tettem bele. Klassz lett az inverter! Hol adják ennyiért a mérőműszereket?
Ilyen kör alakút, meg fekete peremű, meg sztem dizájnos a számlapja is
Nagyon durva lett, főleg azok a kijelzők
Viszont engem a 12V-os csatlakozó érdekelne. Énis most dobozolom az inveremet csak nemtom mien csatlakozót rakjak a 12V-nak. Tudnál mondani róla valamit, vagy csak arrol egy képet felrakni, mert így nemnagyon tudom kivenni?
itt a bolt linkje.
Bővebben: Link aztán az oldalon az "AUTOILU" -ra kell kattintani és aztán a bal oldalt bejön az összes dolog ami autóhoz van.A listában lejjebb lesz "Mittarit" azaz műszerek. Ide kattintva jön be sok műszer. Nagyon dizájnosak a fehér előlaposak is. Régebben tettem fel képet a rakéta indító kapcsolásról, a kapcsolót is innen vettem. |
Bejelentkezés
Hirdetés |





, de valahogy nem lett az igazi, biztos elszúrtam valamit
, tehát félretettem. pedig igen kis helyen elfért, 3.5 X 4 cm-es nyákon. Pedig ez 60W-ot tud leadni 50V-os táppal (vagy+-25V)
:yes:



















