Fórum témák
» Több friss téma |
Fórum » Időzítő
Témaindító: Mekkmester, idő: Dec 25, 2005
Témakörök:
Sziasztok!
Az lenne a kérdésem, hogy ebben kapcsolásban hová kell tenni, vagy lehet-e foto ellenállást, hogy csak éjszaka működjön? Valamint hogy a fogyasztót ne relén keresztül, hanem fet-el, vagy tranzisztorral hajtanám meg( Kb 3A). Előre is köszönöm.
Hello!
Pld. az U3 13-as lába és az U1 12-es lába közé, egy 100kohm-ot teszel, és a fotoellenállást az U1 12-es lába és a VDD tápfesz közé. Ekkor ha a bekapcsolási idő letelt, a kikapcsolási idő nem telik le, vagy is nem kapcsolja be a valamit. Ha éjszaka lesz, akkor először letelik a kikapcsolási idő, majd ez után kapcsolódik be. Tranyó-relé helyett pld. IRFZ44-es Fet-et teszel bele. (Mondjuk a működtető feszültséget nem írtad..) üdv! A hozzászólás módosítva: Jún 12, 2013
Szia!
Köszi a választ. Igaz, nem írtam hogy 12v-os szirénákat ( 2-3 db) működtetnék róla. A kukoricásba bejárnak a vadak, azok elriasztására szerelném fel. Vagy beválik, vagy nem. Közelben nincs másik tanya, csak a miénk, így az éjszakai sziréna szó nem igazán zavar mást. Azért esett erre az időzítőre a választásom, mert tág határok között lehet állítani a szünet és a működési időt is, ha jól olvastam. Még egy kérdés ha nem tűnök pofátlannak . Ha viszont nappali üzemben használnám, akkor a fotó ellenállást hová kössem hogy éjszakára kikapcsoljon? A hozzászólás módosítva: Jún 13, 2013
Hello! Akkor meg kel cserélni az ellenállást a CDS-t. De ha most azt kérdezed, hogy "és ha csak este? Akkor megkaparom magam. üdv!
Szia!
Akkor jól gondoltam, csak biztos ami biztos alapon kérdeztem. Idézet: „De ha most azt kérdezed, hogy "és ha csak este?” Nem kérdezem, ez a két véglet bőven elég . Még egyszer köszönöm.
Sziasztok ! Egy olyan kapcsolásra lenne szükségem ami 3 darab relét kapcsolgat egymás után folyamatosan min 10 max 60 percenként.Ezt az időt potival lehessen szabályozni . Ez a ciklus addig ismétlődjön míg a kapcsoló be van kapcsolva. Az áramkör lehet 12 vagy 24 voltra a relék fügvényében . Köszönöm !
Hello! Egy 4060-al,és egy 4017-el megoldható, ha a beállított idő, minden relénél azonos. A 10..60perc egy relé idejére, vagy a ciklusidőre vonatkozik? üdv!
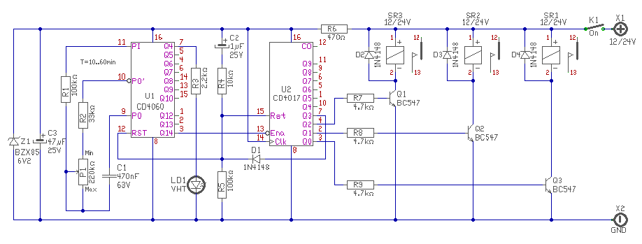
Üdv minden idő azonos ! Nemtudnál valami kapcsolási rajzot esetleg mert nem ismerem ezeket az ic ket ?
Hello! Megrajzoltam, remélem erre gondoltál.. üdv!
Segits nekem legyszives , ebol a rajzbol tudok olyan idozitot csinalni ami ,3 orankent 10 percre nyitt egy magnes szelepet? Esetleg modositanom kene valamit?
Bocsi a rajz abban a hozaszolasban van amire hivatkoztam. A hozzászólás módosítva: Júl 22, 2013
Az RL024n tranyora nem kapok adatot, persze a boltban sem kapok,honan bonthatok.
Van sf126d , vagy Mn20A (n az orosz betu), mindketo relle vezerlesre szolgalt edig (bontott) , teheteme azokat, esetleg ellenalasal a bazisukon? A rajz azon a hozaszolason amelyre hivatkozom .
Hello! Ha a tápfesz 12V lesz, akkor "bárminemű" Fet alkalmas ami elbírja a terhelést. Az IRLR024N csak azért kellett, mert az "logikai szinttel" is vezérelhető, vagy is be tud kapcsolni 3,6V-ról is. Az SF sima tranyó, annak bázisáram kell, azt egy CMOS nem sokkal tudja meghajtani. (Főleg így hogy az egyik a másik tápját adja.) Gondolom a másik is tranyó.
De ha lehet ne a gombhoz keressünk kabátot.. Egyébként meg kipróbálhatod, kiszámolhatod, hogy számodra megfelelő-e. üdv!
Szia , Koszi a valszt , ezek szerint tehetek egy energia takarekos egobol bontott fetett.
Üdv kedves Hobbieletronika felhasználók.
A következőre lenne szükségem, adott 230v erről üzemel az egész kapcsolás. Egy időrelének kell 1ms-re zárt kontaktust adnom egy lábkapcsolóval, a lényeg az egészben: pedál lenyom, lenyomva tartom 1-25ms(ez idő alatt végzi a dolgát az időrelé), a csavar az egészben az, hogy csak egy impulzusra van szükségem egy pedál lenyomása és tartása alatt, a folyamat újra indul a köv pedál nyomásakor. Köszönöm a segítségeteket! Üdv.
Szia!
A legegyszerűbb megoldás: Monostabil multivibrátor A BE és a GND közé kell kötni a pedált. A Ki és a GND közé kell kötni egy relét. A relé adja az impulzust. Az alkatrészek értékét a linkelt oldalon ki lehet számolni. Üdv.: Feri
Szia!
Igen néztem már, sajnos 230v-ról szeretném üzemeltetni, ezért nem jött szóba ez a megoldás. Üdv.
Szia!
Ha az 555-ös kapcsolást egy kis dugasztápról üzemelteted, akkor a kapcsolás kimenetén lévő relé érintkezője kapcsolhatja az időrelére az impulzust. De az 1 ms időt nagyon rövidnek találom, biztosan 1 milliszekundum kell? Üdv.: Feri
Hello! Leírhattad volna mi ez. Milyen az időrelé, gondolom azért kell 230V-ot kapcsolni, mert az időrelé ezt kívánja meg. De az idővel valóban valami gond van. A hálózati 50Hz félperiódusának ideje 10ms. Vagy is hiába nyomkodnád a pedált, (ami ehhez képest lassú mint a csiga) ha épp a hálózat nullpontja körül van a feszültség. Az időrelé észre sem venné. Meg aztán mi kapcsolhatná a hálózati feszültséget? De nem ragozom, mert ha ezt a feladatot nem látod át, akkor vélhetően nem tudod miről beszélünk. Vagy is több infó kell, hogy legyen is belőle valami.. üdv!
Hello!
Azt csendben megsúgom neked, hogy ha ajánlatod szerint jár el, akkor nem fog működni a dolog. - Mert a 2-es láb és a táp közé, egy felhúzó ellenállás kell. - Mert ha oda kötöd a kapcsolót, annak nyomva tartása alatt a kimenet állandó magas szinten lesz. Vagy is nem teljesül a kívánt feltétel, csak akkor, ha egy differenciálódó RC tagot iktatunk be A kapcsoló és az 555 bemenete közé. - Egy relé nem képes 1ms ideig behúzni. De még csak meghúzni is szüksége lesz 5..20ms-ra. üdv!
Szia!
Igen 1ms kell. Nem szeretnék semmilyen kiegészítőt (dugasztáp, stb) beleépíteni, kevés a hely a dobozban. Üdv.
Szia!
Az időrelé típusa, fúú, a bánat tudja nincs semmi adat már rajta, egy régi gépből szereztem. Legyen 10ms az idő amíg zárt kontakt kell. Legyen inkább 1s, az időrelé sem tud kevesebbet, viszont ha több időre van zárt kontakt mint 1s újra indul az időrelé ideje amit el kell kerülnöm. Üdv. A hozzászólás módosítva: Júl 25, 2013
De ahhoz, hogy bárki bármit ajánljon ismerni kell az időrelé bementi feszültség igényét! Mert ha pld. egyenáram is megfelel, akkor lehet egyenirányítani 230V-ot, és ebből egy kondin keresztül adni az indítójelet. stb..
Az időrelé 230v-os. Teljesen mindegy mekkora a feszültség, zárt kontaktus kell az időrelének, nem pedig feszültség. Ha pedig feszültség kell azt meg egy relé megoldja. Arra gondoltam: 230v valamekkora kondi (275v) graetz híd ellenállás, 10/25v kondi relét behúz 10ms-1s időre, zárt kontaktus létrejön és kész.
Ez kivitelezhető valahogy? A hozzászólás módosítva: Júl 25, 2013
Hello! Akkor valami ilyesmit próbálj ki. A kapcsolás akkor működik jól, ha a kondi kapacitása elég ahhoz, hogy meghúzzon a relé, de az ellenállás kisebb áramot ad, mint a tartóárama de fel tud töltődni a kondi két kapcsoló nyomás között.. üdv!
ui. Egyébként kívülről a relé kontaktussal indul, de minden áramkörnek feszültség kell a vezérléséhez, bármily fura is..
Köszönöm szépen! Holnap megépítem.
Valószínű feszültség kell, nem mértem meg, ezért nem akartam hülyeséget írni. Üdv.
Helló! Elkészült, működik, teszi a dolgát, köszönöm szépen!
Üdv.
Üdv
Teljesen új vagyok az elektronikában ezért a segitségeteket szeretném kérni egy 9v-os időzitő épitéséhez; ami kb percenként 1mp-re ad áramot. Várom az ötleteket javaslatokat és mindenféle hozzászólást. Köszönöm
Hello! Nem írtad, mihez használnád, mihez adjon áramot, és főleg mekkora áramot kapcsoljon. De legyen, hátha jó ez is.. A várakozást az R1-el, az 1sec-ot az R2-vel lehet beállítani. üdv!
A hozzászólás módosítva: Aug 2, 2013
|
Bejelentkezés
Hirdetés |




. Ha viszont nappali üzemben használnám, akkor a fotó ellenállást hová kössem hogy éjszakára kikapcsoljon?
. Még egyszer köszönöm. 







