Fórum témák
» Több friss téma |
Ó, köszönöm, zavarba hozol! ![]() Nos a kezdeti bukdácsolás után az itt kapott instrukciók alapján hamar sikerült rálátást kapnom a dolgokra. Erre még rá olvasok a topikból, és átnézek pár rajzot, és remélhetőleg sikerül elkészíteni egy jó nyákot. A második nagy lépés a jó trafó méretezés lesz! Még annyit lehet igazítani a topográfián, hogy híd egyenirányítót használok. Ezzel még tudok kicsit rövidíteni. A hozzászólás módosítva: Aug 3, 2013
Teli földet vedd le mert így bárhol át tud majd húzni.
A 250nF-ot még rendezd el jobban. Ráadásul nagyon kicsi kondenzátort terveztél oda, ennél sokkal több helyet kellene adni neki, na meg a rajzon 2,2 µF szerepel..
Telifólia csak az átláthatóság miatt lett bekapcsolva, eredetileg nincs. A fekete hátteren rosszabbul látszik a piros.
kadarist: Akkor oda ne SMD-t rakjak? Átüthet... Érték javítva! Köszönöm! Bár lassan át megy a téma, "nyákrajzban segítséget kérek" témakörbe. Nem akarok tényleg minden lépésről képet feltenni, legfeljebb a kardinálisabb részekről metszetet. Kondikat hátrább vittem, terveztem be egy min. 3mm vastag hűtőbordát, de a jobb PC-s táp hűtők felfele kiszélesedik bordázatba. Van pár klassz eloxált bordám. A diódákat hídra cseréltem. A hozzászólás módosítva: Aug 3, 2013
Egy ilyen kondenzátornak akár 2,7 cm is lehet a lábtávolsága, tehát így méretezd a távolságokat.
Akkor ennek elvén a pufferek alatt levő SMD ellenállások is átütés veszélyesek?
Azokat a kiegyenlítő-ellenállásokat kettő-három ellenállás sorbakötésével kellene kialakítani, mert így valóban átütésveszélyes a helyzet.
Sziasztok!
Egy kicsit nagyobb teljesítményű kapcsolóüzemű tápot szeretnék építeni 12V-ra méretezve (úgy 40-50A), ehhez gyűjtök most alkatrészeket, volt is egy 24V-os nagyobb tápegységem, ebbőlszedtem ki 3-4 kisebb nagyobb trafót. Ezeket hogy tudom kimérni / megállapítani, hogy mekkora frekvenciára lettek tervezve? Illetve, hogy mivel egészséges hajtani őket? A válaszokat előre is köszönöm! Üdv. A hozzászólás módosítva: Aug 4, 2013
Az a 250 nF sokkal nagyobb lesz, hiszen jó nagy áram fog rajta folyni. Nyugodtan tehetsz bele nagyobb kondit, ennek, meg a trafó hozzávezetésnek nem annyira kritikus a fóliahossza. ( Ugye, ez egy rezonáns kör, a trafó szórt induktivitása, meg ez a kondi alkot rezgőkört. Ha ez a szórt induktivitás kicsit nagyobb, nem történik semmi... ) Tehát nyugodtan tedd a nagyobb kondit az elkók, meg a trafó közé. Ha esetleg elfér, akkor azt is megteheted, hogy az elkókat annyira széttolod, hogy közéjük, vízszintesen beférjen ez a kondi.
( Lehet, hogy nem emlékszem pontosan, de ha ez egy kisebb teljesítményű táp, akkor feleslegesek bele 1000 µF-os kondik. Nem fogadod meg a tanácsomat, nem tervjelezted fel az alkatrészeket. Így fordulhat elő, hogy ennek a kondinak már elég sok, különböző értéke van... )
Nem mindegy hogy eredeti formájában akarod újra felhasználni, vagy át akarod tekerni. Ha újra fogod tekerni gyakorlatilag semmilyen teendőd nincs, kb. 200kHz-ig szinte bármelyik mag elmegy. Ha arra vagy kíváncsi hogy meddig gerjesztheted, arra gyakorlati tanácsot írtam már néhány hozzászólással ezelőtt.
Ha megbontás nélkül vagy kíváncsi az adataira, akkor egy papíron feltérképezed a trafót, vagyis lerajzolod a lábait és az ahhoz tartozó tekercseket. Utána (ehhez jó ha van kéznél valami egyszerű híd vagy félhíd kapcsolás) rákapcsolsz valamelyik tekercsre egy négyszögjelet, ami legyen mondjuk 12V. Szkóppal megnézed a többi tekercs feszültségét, ebből máris tudod a tekercsek egymáshoz viszonyított áttételét. A gerjesztésből pedig azt is meg lehet saccolni, hogy mekkora feszültséget kapcsolhatsz az adott tekercsre. Az igazi az ha van még hely a magban, ekkor beletekerhetsz néhány menetet, így menetre pontosan megtudhatod a többi tekercs menetszámát is.
Nagy valószínűséggel nem.
Amit emg tudsz tenni. Azonosítod a mag méretetét (az anyagát lehetetlen lesz, ha csak nem szerencsé vagy). Megméred a tekercsek induktivitásait. Ha szerencséd van és nem volt légrés, akkor ki tudod számolni a menetszámokat egy átalagos mag adatlapjából. De ennél nagyobb kérdések is vannak: - Milyen topológiát szeretnél? - A 12V-ot mennyire stabilan kell leadni? - Mennyire értesz egyáltaln hozzá? Pl Az hogy CCM-Flyback, vagy ZVS-félhyd mond -e neked valamit? Nagy valószínűséggel jobban jársz, ha teljesen magad tervezed, szerzed be és tekered meg. Nem lesz drágább, mint a szemétből turkálás.
Igazándiból a méret nem kritikus. mindegy gyakorlatilag, hogy a panel milyen geometriai kiterjedésű lesz. Akár csillag alakú is lehetne, csak az igen megnehezítené a működő képes topográfia kialakítását...
![]() Tegnap elkezdtem átrajzolni magamnak az általad alkalmazott kapcsolást, hogy össze vessem az adatlapival, valamint azzal a kapcsolással amiből jelenleg dolgozom. Neki kéne ülni az IC adatlapnak és lefordítani, mert így csak körülbelülire tudom bizonyos értékek mit határoznak meg... De ehhez a webfordítók igen macerás dolgok... Ami szembeötlik, hogy Te egy bemenő puffert terveztél be. ennek által nincs nullpont, hanem a negatívot használod testenek. A primer oldali diódák is megkavarnak kicsit ebben az elrendezésben, nem teljesen tiszta a szerepük. Ahogy próbáltam kibogozni, a feteket védi a trafó visszarúgásától? Kissé szét van esve az oprendszerem, ennek által az sp is. Kavarja az értékeket, vagy épp nem tudok új értéket adni az alkatrésznek... A teljesítményt még nem tudom, de az biztos 100W felettit szeretnék. Egy hf erősítőbe kerülne, aminél jó lenne, ha inkább lenne teljesítmény tartalék, ha több csatornát akarnék később, vagy nagyobb teljesítményt 2 csatornára... De leginkább a miértek megértése a legfontosabb. Köszönöm mindenkinek a segítőkészségét! Azért még kicsit bele kell ásnom magam a tápok működési elvébe! Mégsem várhatom el senkitől, hogy lépésről lépésre tanítsanak meg.. Bár ezek a nyáktervezési szempontok, mi milyen hosszú, hol és miért ott legyen, eléggé következeti dolgok, mik mint már írtam, konkrétumként nincs megfogalmazva sehol. Ezt csak tapasztalt szakiktól lehet ellesni, vagy eltanulni, ha megosztják tudásukat.
Szia!
Villamosmérnöknek készülök, vannak előtanulmányaim, elvben tudok ezt azt, de amiket mi méretezésnek tanultunk, ott az utolsó lényegtelen adatokat is megadták a tervezéshez, ami egy új trafó tervezésénél jó dolog, de egy bontottra már nem tudom alkalmazni (pl anyag és menetszám innentől ismeretlen). Azt szerettem volna csak megtudakolni, hogy van e valami bevált gyakorlati módszer a mérésre, áttekerni nem szeretném, jó ez így szerintem. 12V-ot ennél a tápnál nem várok olyan stabilan, műhelybe kell pl. Akksis fúrókat hajtani "hálózatról", mellette egy két olyan berendezést, ami nem igényel nagy stabilitást. Tekerni nem nagyon szeretnék, mivel ennyire rugalmasak az elvárásaim, inkább megpróbálom megtalálni az ehhez megfelelő flépítést, tudom, "gombhoz a kabátot". Kiindulásnak is jó lesz kísérletezni, mert máshogy úgy sem tudom rendesen megtanulni, megérteni. Az előző táp egy komolyabb felépítmény volt, nagyon stabilan tudta a 24-30V-ot (nem ingadozott, hanem állítható volt) 100-150A mellett, de dokumentációt sehol nem lehet hozzá találni... Köszönöm szépen az eddigi hosszászólásokat is! Üdv.
Ha nem kell, hogy stabilizált legyen, akkor én egy félhidas rezonánst ajánlanák. Itt végülis egy szűkebb tartományban be tudod állítani jól a működést, hatásfoka is nagyon jó. 600W-ot egy ETD39-es maggal könnyen ki tudsz venni.
Ajánlom cimopata cikkét, vagy skori oldalát. Ott elég sokat olvashatsz a működésről és a méretezésről. Ha pedig stabilizált kell, akkor az én cikkemet ajánlom, dez egy fokkal bonyolultabb táp, nehezebb a méretezése.
Sziasztok! Kezdő vagyok ebben a témában, 230V-tal még nem foglalkoztam. Az érdekelne, hogy kapcsolóüzemű tápegység megfelelő-e egy 12V 5A-es áramkörhöz?
Van a cikkek között egy "Egyszerű kapcsolóüzemű tápegység", ezt ajánlom kezdőknek. Az soselektroniknál lehet kapni olyan Myrra trafókat, amik tudnak 12V-on 5A-t.
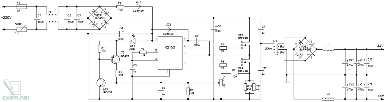
Sziasztok megépitettem ezt a tápot elég jól megy csak terhelés nélkül is eléggé melegednek a tranyók szerintetek mitől melegedik annyira?
Tudtok e valahol olyan kapcsitápot ami 50V 10A -es? Lehet 55V is. Meg volna rajta 8V 0.2A is. Köszi!
Milyen trafót használtál? Hogyan készítetted? Eddig mit mértél? Gate jel? Félhíd jel?
Az általad tervezett nyákot most dobd ki, ugyanis semmilyen biztonsági követelménynek nem felel meg. Életveszélyes!!!
Venni akarsz, vagy építeni?
Mennyire értesz hozzá? Terveztél már kapcsolóüzemű tápot?
Építeni, igen egyett már csináltam más rajza alapján, de az csak 24v és 2A
akkor nem, jó amugy nem én készitettem a tervet de ha azt mondod, hogy nem jó akkor hagyom próbálkozok másikkal ez is rossz szerinted?
Szintén életveszélyes a nyákterv!
Először próbáld megérni a működését. Vagy keress olyat, amihez van leírás, lásd cimopata cikke. |
Bejelentkezés
Hirdetés |




Ó, köszönöm, zavarba hozol! 






