Fórum témák
» Több friss téma |
Kipróbálva, nagyon jó kis kapcsolás. Láttam egy olyat is ahol nincs tranzisztor se, és műveleti erősítő ic se. Csak egy 1M ohmos ellenállás van a bemeneten gnd felé. Érdemes ezt folytatnom, vagy inkább nézzek egy másik kapcsolást az említettek közül?
Ha neked bevált, akkor használd
![]() De nem véletlen alkalmaznak jobb helyeken előtte-utána műveleti erősítőt alulátersztő módban. Ezek nélkül elég zajos tud lenni ha kicsit jobban kihangosítod. akos70 linkelt egy kapcsolást , abban is ott vannak az említett szűrők.
Segítettél eldönteni, akkor ezt hagyom. Érdemes amúgy valahol felhasználni? Énekhez esetleg mikrofon után?
akos70 linkje álltal mutatott kapcsolást már nézegettem én is akkor szerintem ez lesz
Most visszanéztem megint amit Te linkeltél. Összehasonlítva az akos70 féle megoldással, utóbbi annyiban tér el csak, hogy kikapcsolt effekt esetén egy be-és kimeneti illesztőt is beiktat a jelútba. Ez valószínű csak amiatt van, hogy az effekt/direkt állásokban egyforma szintre hozza a jelszintet.
Az aluláteresztők akos70 rajzán is ugyanúgy az effekt ic-be integrált műveleti erősítőkkel megoldottak, tehát nagy differencia nem lenne ha ezt is megépítenéd. Ezt az áramkört rengeteg helyen alkalmazzák, ahol a hangzást teltebbé, zengőbbé szükséges alakítani. Így pl. kis keverőkben az ének jelútba is használatos, drága gyári effekteket lehet kiváltani vele. De gitárhoz is nagyon kellemes és érdekes megoldásokat tudsz kikeverni vele. Természetesen a minősége elmarad a 24 bites felbontású megoldásoktól, de használható. Vannak olyan kapcsolások is ezzel a PT-vel, ahol modulálják az órajelét, így még izgalmasabb flanger, chorus , vibrato hatásokat is el lehet érni.
Üdv! Köszönöm a részletes leírást, sajnos nagyon kezdő vagyok. Nekem csak az volt furcsa, hogy a bemeneten nincs több Mohmos ellenállás mint a többi kapcsolás esetén. Nem tudom ez problémát jelent-e? A kapcsolást kipróbáltam, működik, igaz a jelszintet nem néztem mert nem volt rajta kapcsoló, így csak rákötöttem az effektre. Chorust is építettem azt MN3007 el.
Lovepedal
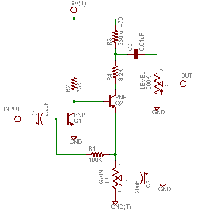
Sziasztok, a fenti rajz egy overdrive pedál kapcsolása. Megcsináltam, nagyon jó, egy hibája van, a mélyeket erőteljesen vágja az erősítő "tiszta" hangjához képest. A közepeket emeli, ami jellemzője a pedálnak, és amitől átütő hangja lesz, de szeretnék kicsit több mélyet is. Ha megoldható a kapcsolás átépítésével, szívesen hallanék megoldásokat. Előre is köszi.
Szia. Próbálj nagyobb értékű kondenzátorokat betenni.Vagy próba képp ugyan olyat párhuzamosan az eredetivel.
Szia!
Így van, az első műveleti erősítő visszacsatolásában található 220nF-et növelheted fel. Ettől megváltozik majd a hangkép, elbillenthető a mélyebb irányokba, kicsit megnő a sávszélesség. Addig növeld, míg elegendő nem lesz a mély,de nem is buffog és zizeg kisebb génen. Ez egy ilyen türelem játék! 680nF fölé semiképpen nem mennék, ha vannak 100nF es kondijaid, forrassz be párhuzamba egyesével, míg nem tetszik. A többi csatoló pl szerintem rendben van a bemeneti 47nF is pár Hz-re teszi a felüláteresztést, a kimeneti 10µF az 500kOhm -ra meg jóformán "egyenáram" frekvencia! Esetleg a második műveleti erősítő bemenetén az aluláteresztő szűrőn is húzhatsz, ha növelsz egy kis mélyet, lehet adni kell neki egy kis magasat is, kcisit tágítani a sávszéleken, mint említettem, azt a 150nF-et meg óvatosan csökkenteni kéne. Egyszerre csak egy dolgot próbálj ki, csak szépen szisztematikusan! Nekem ilyen tippjeim lennének! Zs.
Ez az első témám, úgyhogy elnézést kérek mindenkitől ha elrontok valamit. A videóban látható torzítót szeretném megépíteni. Érdekelne, hogy az itthon talált holmikból összetudnám-e hozni. Olvastam olyasmiket, hogy asztali gép tápjából, régi telefonból, csavaros villanykörtéből tudok bele szerezni ezt azt. Köszi előre is mindenkinek!
http://www.youtube.com/watch?v=Rv5iQ_aenX8
Szia!
Itt megtalálod hozzá a kapcsolási rajzot is. Valószínűleg ezekből nem tudod teljesen megépíteni, mert szükség van hozzá 2 db jack aljzatra, egy elemfoglalatara és/vagy adapteraljzatra. A többit talán össze tudod vadászni, de nem igazán érdemes, mert bolttól függően 100-200 Ft. Ami igazán el fogja vinni a pénzt az a doboz, és a lábkapcsoló. Illetve nem árt hozzá 2 potméter, egy az elejére, egy a végére és azokra potisapka, illetve egy led, ami visszajelez, hogy be van-e kapcsolva. Potmétert, potisapkát ledet tudsz vadászni, és meg is éri, de 3 forintos ellenállás és 20 ft-os kondi, 8 forintos dióda nem biztos, hogy megéri az időt, illetve az energiát. A hozzászólás módosítva: Jan 20, 2014
Jack aljzatot ma sikerült megvenni és itthon találtam elemfoglalatot is. Esetleg kérhetek pontos megnevezést (vagy mit) az ellenálláshoz és a kondihoz? Elég új vagyok a témában, de ahogy nézelődök róluk a neten egyre inkább beszív.
Helyes! Én is így kezdtem pár éve.
Diódának egy 1n4148 kell, gyakori típus, szinte mindenben megtalálható jó lehet még az 1n914 vagy egy vörös led is. Ellenállásból egy 100 K ohmos. Vagy 100K jelzést találsz rajta, vagy színkódot, amihez itt az oldalon találsz színkód kalkulátort. Potinak kettő 100 K-s kell, lehetőleg logaritmikus, de meg lehet oldani, hogy a gitár hangerőszabályzóját használod a "fuzz" beállítására, és a végére teszel csak potit. Általában 100K A jelzéssel találod. Kell még 2 kondenzátor egy 100nF-os lehetőleg fólia, feszültségtűrése szinte mindegy, 10 voltot bírjon, de általában 100 vagy 63 V-osat kapsz, illetve egy 4,7 µF-os elektrolit, ebből jó a legolcsóbb 10 V-os. Kell még egy tranzisztor, itt 2n5088-at ír, ehelyett megfelel a BC 549 C vagy 2n3904, ami itthon is gyakori típus.
Sikerült összerakni : , de a potit még nem tudtam hovatenni. Hova kell kötni ha torzítót akarom bezérelni és hova ha a hangerőt?
Az elejére, ha a torzítás mértékét, és a végére, ha a hangerőt.
Sajnos nem igazán értem hogy minek az elejére vagy a végére. A potinak a 3 csatlakozóját a kép alapján hova kell kötni?
Magad felé fordítod a potmétert, hogy a tengely néz feléd, a tüskék lefelé vannak. A bal oldali az 1. a középső a 2. és a jobb oldali a 3. tüske.
Elejére: A gitárból jövő jel, azaz a jack aljzat érintkezője megy az 1-re, az "In" a 2-ra és a GND a 3-ra. Végére: Az out (itt nem jelöli külön, az a vége a 0,1 nF-os kondinak, ami nincs bekötve) megy az 1-re a kimenenő jack aljzat a 2-ra és a GND a 3-ra.
Sziasztok!
Én kicsit máshogy kötném. Ha így kötöd a kimenő potit, akkor teljesen letekerve ("balra") lesz a max hangerő, és jobbra kitekerve a lenémított. Ennek megfelelően én a bemenő oldalon lévő potit is fordítva kötném. Tehát a fentebbi számozásnak megfelelően: Bemenő oldali poti: 1: földre, 2: áramkör felé, tehát ahol "IN" van a kapcsolási rajton a 4,7 µF-s kondenzátor lábára, 3: bemenő jack aljzatra (ahol a jack dugó "hegyével" érintkezik) Kimenő oldali poti: 1: foldre, 2: kimenő jack aljzatra, 3: 0,1 µF kondenzátor lábára, ami a panel képén jobb oldalon látható. Tettem a mellékletbe egy kapcsolási rajzot, ezen látszik a kimenő oldalon a potméter bekötése (level poti), hátha segít ez is. A hozzászólás módosítva: Jan 21, 2014
Igen, pontosan, köszi a helyesbítést. Úgy a helyes, ahogy írtad.
Ismét sikerült megalkotni valamit
Köszi a segítségeket. Alíg várom, hogy neki lássak a következő pedálnak.
Üdv!
Szeretném kérdezni, hogy milyen beállítások szükségesek egy ilyen hanghoz? Azt tudom, hogy jó mélyre hangolt gitár, de a hangszínt hogyan állítsam be hozzá? Előre is köszönöm a válaszokat
Szia!
Ekkora génen én úgy szoktam, hogy pengetve a mélyet addig tekerem le, míg már nem buffog a szand. Közepet neki kell tolni rendesen, vágásról szó sem lehet, az nem nyerő ,elvész a definíciója a dolognak, mondjuk ilyen 90-es évek Pokolgép szerű dolgokhoz jó is lehet a közép herélés . A magasat meg addig tekerni fel vagy le, míg a kellő hatás: él/tompaság megvan. Ennyi. Legalábbis szerintem! Amelyik készülék ekkora torzításra képes, az amúgy is nagyon kiélezett saját karakterrel rendelkezik, sokat nem nagyon lehet variálni szerintem. Úgy értem ilyen torzításhoz már az előfokozatban erősen el kell venni a mélyet. Sok varia azzal nem lehet. A magasnak is szolídnak kell lennie az elején, mert akkor meg a végeredmény túl zizis lenne. Marad egy jól magas/mély vágott hang, amiből "kiemelkedik" a közép. Ezt kell kicsit szemlyre szabni! Zs.
Még annyit tennék hozzá a kolléga hozzászólásához, hogy érdemes a hangerő potikkal is játszani. Az én gagyi erősítőmön van egy előfok hangerő, és egy végfok hangerő, plusz ugye ott van a gitáré is. Én azt vettem észre, hogy nagyon nem mindegy, hogyan játszok vele, szerintem érdemes ezt is próbálgatni.
üdv! Szeretnék építeni egy matsumin valvecaster a gitárhoz és kérdezném hogy ehez jó lenne ecc83-as?
Sajnos nem. ECC82 kell a nagyon alacsony tápfesz miatt. Még a 82-eshez is az enyémben megemeltem a tápfeszt 18V-ra, úgy már egész komolyat szól.
Nekem is ecc82-vel van, de mikor még nem volt meg hozzá a csövem, próbaképp beleraktam egy 85-öt, azzal megszólal. Az enyém 9 voltról megy.
Köszi szépen a válaszokat A hozzászólás módosítva: Feb 22, 2014
Számtalan kapcsolási rajz létezik torzító témában. Azonban a kiválasztással kapcsolatban tudnátok azzal segíteni, hogy a saját projectetek mellé hanganyagot is mellékeltek? Az LM1875-ös gitárerősítő készen van.
Esetleg megoldás lehet, ha valamilyen népszerű márka torzítójának klónját építed meg. Az eredetiről biztosan találsz rengeteg különböző hangmintát videómegosztókon, és a kapcsolási rajzokat sem olyan nehéz összeszedni. Egyáltalán milyen hangzást keresel? Első körben szerintem ezt kéne egyértelműsíteni (csak egy pici overdrive, metálos hi-gain, fuzz, stb, stb).
A hozzászólás módosítva: Márc 3, 2014
sziasztok! az lenne a kérdésem h szeretnék egy állapotjelző ledet is rakni a torzítópedálomra és h ezt csak 9 pólusú kapcsolóval lehet megoldani v valahogy meg lehet 6 pólusúval is?
köszönöm
Sziaztok!
Egy ideje gitározok és szeretnék készíteni egy jó erősítőt fejet. Van 1-2 ötletem de sajnos nem jutok egyről a kettőre meg nem teljes az ismeretem. Ha valaki tudna segíteni egy erősítő fej tervezésben annak nagyon hálás lennék. Vagy ha nem jó a tervraj amit kiraktam várok javaslatokat arra hogy mit építsek meg. |
Bejelentkezés
Hirdetés |





Esetleg a második műveleti erősítő bemenetén az aluláteresztő szűrőn is húzhatsz, ha növelsz egy kis mélyet, lehet adni kell neki egy kis magasat is, kcisit tágítani a sávszéleken, mint említettem, azt a 150nF-et meg óvatosan csökkenteni kéne. Egyszerre csak egy dolgot próbálj ki, csak szépen szisztematikusan!






