Fórum témák

» Több friss téma
Fórum » Fűtési puffertartályok
 
Témaindító: plzltn, idő: Aug 30, 2013
Témakörök:
Lapozás: OK   1 / 3
(#) plzltn hozzászólása Aug 30, 2013 /
 
LED-es hőváltozás érzékelő építése.

Napjainkra terjedő fűtési puffertartályok gyártói néhány csonkot szánnak a tartályon több eszköz mellett hőmérő beépítésére. Saját tartályomon (1000 literes cca 1m átmérőjű, cca1.8m magas) e célra 3 db órának maradt hely, alul, középen és felül. Gyakorlati tapasztalat, hogy délután hazaérve kritikus kérdés, pontosan le tudom e olvasni az alulról felfelé elhűlő tartályról, hogy mennyi benne még a forró rész. Igyekezni kell a ráfűtéssel, vagy akár óráim is maradtak rá. Ez ugye nehezen pontosítható mondjuk a középső és a felső órák segítségével, hisz a kettő közt a tartály nullától akár negyed napnyi hőt is rejthet még. Megoldás kellene tehát egy olyan indikátorra, amelyen analóg módon mindig a pillanatnyi hideg-meleg határvonal olvasható le.

(magyarázat: a felfűtött 80-90 fokos vizet tartalmazó tartály használata közben a radiátorokból lehűlt visszatérő 35-40 fokos víz a tartály aljába visszaérkezve hűti azt. Ez a 40 fokos réteg az elhasználás során egyre magasabbra kúszik fel, egészen a tetejéig érve, ezzel elhasználva a benne tárolt hőt. Jó áramlásdinamikájú tartályban a rétegződés miatt egy viszonylag jól elhatárolt részen érzékelhető ez a hőátmenet, nekem pl az alsó-középső-felső órák előtt elhaladva 10-12 perc alatt "összeesnek" azok, megtörténik a 80-ról 40-re visszaesés.)

Sok egyéb (halva született is...) ötlet közt az ide való egyik a következő. Már a gyártásnál behegesztésre kerüljön (meglévő tartálynál utólag is beépíthető) az alsó és felső palástlemzeken is túlnyúló vascső, amibe így belehelyezhető egy hőelemsor elektromosan kivezetékezve. A hőelemeknek megfelelő mennyiségű led lehet a tartály külső oldalán elhelyezve, nagyjából hasonló magasságba tájoltan. A hőhasználat során felfelé mozgó 80/40 fokos hőlépcsőt érzékelhetné a hőelemsor, amit egy feldolgozó elektronika megjelentethetne a külső ledsoron. Azaz a felfelé haladó hideg réteget kint mutathatná hasonlóan kigyulladó/kialvó (vagy többszínű ledek esetén színt váltó) függőleges elhelyezésű ledsor. Véleményem szerint 12 ledtől kezdve valamiféle reális felső határig bármennyi hőérzékelő-led páros már elég lehet a megfelelő tájékoztatáshoz.

Az alsó felső csőnyílás légzárt tömítése pedig gátolja benne a légáramlatot, talán tartva ezzel abban is a körülötte alakuló hőviszonyokat, lépcsőt. Esetleg levegő helyett kitöltendő lehet a tér valamely átlagosan rossz hővezetővel, de ez már az alkalmazandó hőelem eszköztől, annak elhelyezésétől, rögzítési módjától is függhet.

Az áramköri kapcsolás, azok alkatrészeinek kitalálása, meghatározása nekem nem megy, de ha elvi kapcsolást és építési instrukciókat kapok, akkor annak megépítése már biztosan sikerülne. Télen pedig a gyakorlati tesztjét is végre tudom hajtani a rendszeremen. Társakat keresek hát a projekthez (ha ez egyáltalán működőképes)!
plzltn
(#) watt válasza plzltn hozzászólására (») Aug 30, 2013 /
 
Szerintem kint a falon keresztül is lehet érzékelni hol jár a meleg határ. Ehhez méréssel meg kéne határozni, mekkora területen oszlik el a 80-40C közötti sáv. Ekkora távolságokra kéne tenni egy egy hőérzékelőt és a mért hőfokokból szépen lehetne követni a meleg réteget. Akár 1N4148-as diódák is megfelelnének érzékelőnek. Ha valaki értene valamilyen mikrokontrollerhez, akkor AD bemenetekkel mérve a diódákon eső feszültséget, ki lehetne jeleztetni legalább 10..15 cm-es felbontással a réteget.
Elvileg létezik erre analog megoldás is, csak kicsit terebélyesebb.
(#) kokozo válasza plzltn hozzászólására (») Aug 30, 2013 /
 
Miért nem átfolyásmérőt használsz? Ha az alsó és a felső szenzor hőfoka megegyezik akkor nulláz egy számlálót amit az átfolyásmérő léptet. Ha az alsó szenzor drasztikusan hidegebb a felsőnél az indítaná a számlálást.
(#) Bakman válasza kokozo hozzászólására (») Aug 30, 2013 /
 
Nem valószínű, hogy az átfolyásmérő jó lenne. Ha 80 °C-os víz van a tartályban, kevesebb vizet kér a lakás ugyanazon hőmérséklethez, mint amikor 70 °C-os van benne. Továbbá, ha kinn kicsit magasabb a hőmérséklet és a lakás nem kér meleget, a veszteség miatt is fogy valamennyire a melegvíz a tartályból. Ráadásul, amikor a lakás nem kér melegvizet, de a kazánban termelődik a hő, a melegvíz visszaáramlik a tartályba egy hőcserélőn keresztül, esetleg ha ilyen nincs benne, akkor egy másik csövön.

watt javaslata nagyon is jónak tűnik. Lehet, nekiállok valami hasonló kivitelezésének. Évente 8 - 10 fűtési rendszer vezérlését kell megoldanom, és a pufferben lévő víz hőmérsékletének nagyobb felbontású figyelése remek ötlet.
(#) watt válasza Bakman hozzászólására (») Aug 30, 2013 /
 
Azon gondolkodtam közben, hogy ha lehetne egy pontos referencia feszültséget előállítani(pl. egy erre való 2,5V-os IC leosztásával), akkor egy OPA-val, vagy direkt egy komparátor IC-vel meg lehetne oldani a LED átbillentését a dióda -2mV/C hőfokfüggésével számolva. Annyi OPA, ahány mérési pont és LED. Ezt ki kéne próbálni! Ha nem elég egy OPA erősítése, akkor kettő kéne, azzal már tutira meg lehet oldani. Minden esetben nagyon olcsó lenne az egész. Lehetne 4-es OPA-kat használni, abból 3db 12 mérőpont, vagy rosszabb esetben 6db. De szerintem 80mV eltérést könnyedén tud 1 OPA is!
A hozzászólás módosítva: Aug 30, 2013
(#) Bakman válasza watt hozzászólására (») Aug 30, 2013 /
 
Én az alábbi megoldásra gondoltam (melléklet). Az egész el tudna menni egy 7805-ös stab.-ról, műveleti erősítőnek kb. bármilyen megfelel, ami kibírja a LED áramát. A megépítés után csak kalibrálni kellene a billenési pontot, mondjuk 45 - 50 °C-ra. A műveleti erősítőnek ebben a formában is van egy nagyon pici hiszterézise, de ha nincs is, legrosszabb esetben az egyik LED villog. Az NTC termisztor pedig kb. filléres kategória.
A hozzászólás módosítva: Aug 30, 2013

Shot_507.jpg
    
(#) watt válasza plzltn hozzászólására (») Aug 30, 2013 /
 
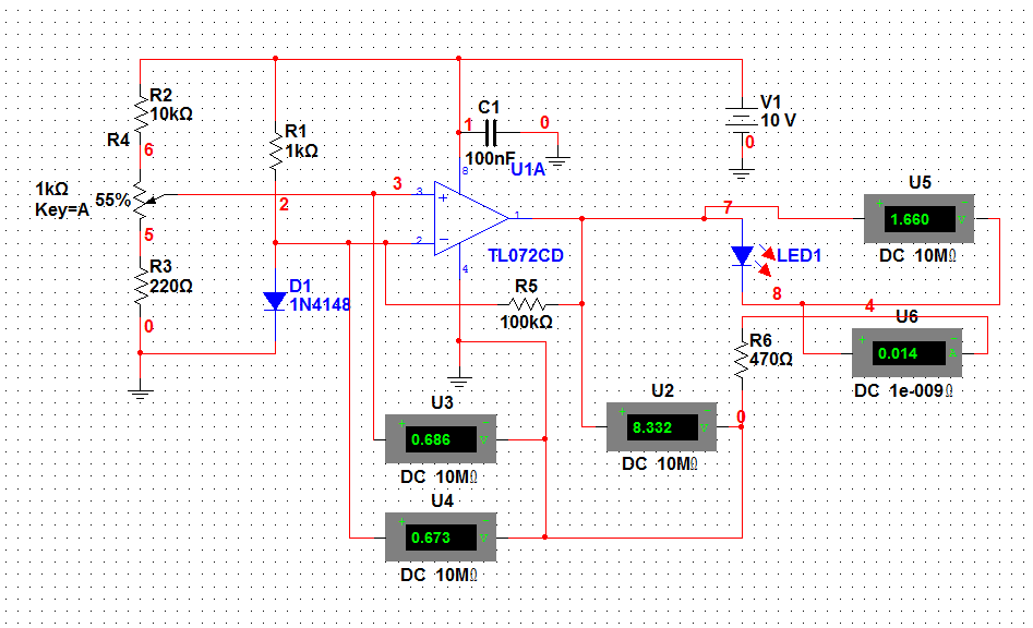
Ilyenre gondoltam.
Ki kell próbálni, hogy működik e így a TL074. Ha nem, akkor dupla táp kell neki (+-10V), akkor tutira jó lesz. A potival be lehet állítani a billenési küszöböt, ami mondjuk 50..60C. Felette világít, alatt nem. Lehet, hogy még az átmenetet is lehet majd látni a LED fényerejéből.
(#) watt válasza Bakman hozzászólására (») Aug 30, 2013 /
 
Megelőztél, míg írtam! Egyrugóra járunk, igen ez a lényege a megoldásnak. Lehet NTC is, ami jobban esik, az se drága.
(#) Bakman válasza watt hozzászólására (») Aug 30, 2013 /
 
Van itthon pár NTC, holnap összedugok valamit egy próbapanelen.
(#) proli007 válasza watt hozzászólására (») Aug 30, 2013 /
 
Hello! A TL074 akkor biztos jól működik, ha nem a GND-t választod közös pontként, hanem a plusz tápot.. üdv!
(#) watt válasza proli007 hozzászólására (») Aug 30, 2013 /
 
Aha! Ezt nem tudtam. Kipróbálom, köszi a tipet!
(#) watt válasza proli007 hozzászólására (») Aug 30, 2013 /
 
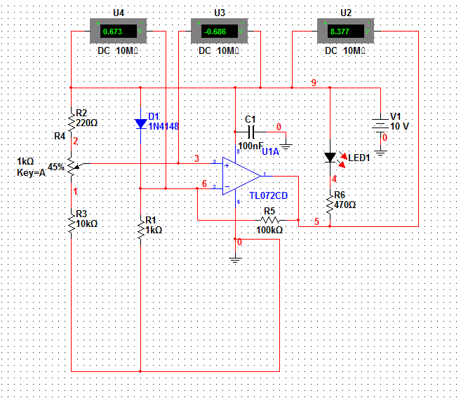
Erre gondoltál?
(Az U3-at fordíta kötöttem, de ez most mindegy...)

(a képet beszerkesztette, de a hozzá írt szöveget már nem. Érdekes )
A hozzászólás módosítva: Aug 30, 2013
(#) proli007 válasza watt hozzászólására (») Aug 30, 2013 /
 
Igen, mert a Fet bementet fellehet vinni akár a tápig, GND-re viszont nem.
(#) watt válasza proli007 hozzászólására (») Aug 30, 2013 /
 
Köszi, ezt tényleg nem tudtam! Fura az embernek így kifordítani egy áramkört, de az ok jó, hogy megtegyük. Könnyebb, mint dupla tápot adni neki.
(#) plzltn hozzászólása Aug 30, 2013 /
 
Analóg megoldásra is volt ötlet, hegesztünk néhány órahüvelyt a tartály külső falára kellő számban, de ez nem ide, elektronikához tartozó megoldás. Egy hátránya lentebb...

Valóban mérhetnénk a tartály külső falán is a szigetelés alatt, lehet, az esetemben ez lesz most a megoldás, de olyan tervet gondoltam kidolgozni, ami minden tartályra alkalmazható. Ha univerzális megoldás születik, akkor Bakman is használhatja minden fajta tartályánál. A pufferek egy részében van hőcserélő csőspirál, ami leginkább a külső fal közelében tekereg. Olyan esetben megtévesztő mérés is keletkezhet, ha abban jelentősen más hőjű közeg mozog. Nekem alulról kétharmadig 2 db spirál van, amit a kazánnal is tudok hajtani. (csapokkal váltható a spirálok és a közvetlen vízközeg fűtés közti két üzemmódja)
Ha meg a behegesztett csőre készülünk, akkor olyan szalagra kell rögzíteni a szondáink sorát, ami hajlékony, így befűzhető egy lukba, ha a mennyezetig nincs még egy tartálynyi szabad magasság. (Ugyan csőbehegesztésnél el van fektetve, de a későbbi karbantartás, hibaelhárítás...) Viszont ha rugalmas hajlékony anyag, akkor mi legyen ez a hordozó felület?

A 4148-as diódás megoldásnál szebbnek érzem az NTC-set, de ez szubjektív. Talán érdemes minimalizálni az alkatrész számot (ha még lehet csökkenteni). Viszont nem tudom, hogy gondoltátok, ahány érzékelő / kijelző egység, annyiszor egy referencia feszbeállítás? Biztos, hogy komplett rendszerben, pl egy 12 tagúban csak 1 db közös referencia állítási ponttal szabad tervezni.

Amúgy csak sztorinak: Az ötletgazda spanom elsőre PT100-at vizionált lépcsőbe kötve, ahol a sokbemenetű feldolgozó egység többféle kimeneti adatot produkál. A bemenethez hasonló létrás ledsortól a digit kijelzőn %-ban kifejezett értéken át az energia tartalomra átszámolt mennyiségig bármit. Én teszem hozzá, egy ilyen inteligens egység már részt vehetne a kazánvezérlésben, vagy ha van napkolis be-, HMV-s kivétkör, akkor azok igazgatásában is. De mi csak elmélkedtünk söreink mellett. Más a valóság, valós költségvetéssel, racionalitással is számolni.

Szóval hogy nézhetne ki egy komplett 12 tagú kapcsolás?
A hozzászólás módosítva: Aug 30, 2013
(#) proli007 válasza plzltn hozzászólására (») Aug 30, 2013 /
 
Hello!
- Ha nem kell mérni, csak kapcsolni, akkor az NTC jobb választás. Hiszen annak kb. -3,6%/°C a változási meredeksége. Vagy is könnyebben feldolgozható a jel, mint egy diódánál, hiszen annak változása -2mV/°C, de 500..600mV hibafeszültség (nyitófeszültség) mellett.
- Minimalizációnál,esetleg megfontolandó hogy 12 komparátor, vagy egy komparátor és multiplexer legyen. De ez elhelyezés kérdése.
- Viszont a legnagyobb gond, én talán nem a flexibilitás elérése, hanem abetolt érzékelő és a mérendő pont hőkontaktusának kialakításában látom.
üdv!
(#) oleg53 válasza plzltn hozzászólására (») Aug 30, 2013 /
 
Sziasztok!

Az 1N4148 szerintem bátran használható. Pár hónapja szórakoztam vele. Kb 200uA-t keresztülküldve rajta akár egy LM324 egy erősítőjével is jól mérhető a hőmérséklete tized- vagy pár századfokos pontossággal. Ezt csak saccra mondtam a tapasztalatok alapján, de a lényeg az, hogy a hideg-meleg határt biztosan jól jeleznék.

Azt viszont nem tudom, hogy mekkora a gyártási szórás a karakterisztikájukban, mert csak egyet próbáltam ki. Szóval ha túl nagy a szórás, akkor külön kell billenési határ mindegyikhez, ami nagyon nem jó.

Persze mikrovezérlővel ez sem drágítaná meg a dolgot.

Illetve mikrovezérlőnél maradva:
Ha kb 20 fokos az a minimális változás, amit detektálni akarunk, akkor ahhoz 2mV*20, azaz 40mV-os feszültségváltozás fog tartozni a diódán. Ha ezt nem erősítenénk, csak mérnék egy 8 bites A/D-vel, akkor 5V-os referencia esetén (ami rossz ötlet) ez 2-es számértékbeli különbséget okozna. (Azaz 2 LSb lenne a változás.)

Az A/D pontossága miatt persze ez alig használható megoldás, de a referencia feszültség csökkenthető, lehet 10 bites is az A/D, szóval talán megér egy kis gondolkodást azoknak, akiknek van tapasztalata ilyen téren.

Más:
Nem létezhet esetleg olyan megoldás, ami más elven mér hőmérsékletet, vagy a hőmérsékleti határ pozícióját?
Talán hülyeség, de arra gondoltam, a határrétegen elhajlik a ferdén beérkező fény. Szóval a tartály átlóján áthaladó fénysugár beérkezési pontja összefügg a határréteg elhelyezkedésével. Az elhajlás mértékének még nem néztem utána, de sajnos nem lehet túl látványos a jelenség.

Vagy akár lehetne használni egy jól besúlyozott úszót is, ami szintén a határrétegen lebegne. Annak a pozícióját persze mérni is kell, ami megint csak nem egyszerű.

Szerk: Proli megelőzött a hozzászólással. Ennek fényében tényleg egyszerűbb az NTC.
A hozzászólás módosítva: Aug 30, 2013
(#) plzltn válasza proli007 hozzászólására (») Aug 31, 2013 /
 
Miért, mennyibe kerül egy ide már elegendő multiplexer? Bár a több komparátor az utólagos bővítés lehetőségét jobban hordozza, már ha van erre egyáltalán szükség. (legfeljebb az első kísérleti megépítéseknél, amikor a gyakorlati tapasztalatok még át is írhatják az eredeti igényeket.

Én is a rögzítés -/- jó hőátadás -/- könnyű szerelhetőség terén látom a legnagyobb gondot. Ezért is feszegetem a kérdéstkört, hisz ez is befolyással lehet a választott alkatrészre. Akár alakilag is...
(#) plzltn válasza oleg53 hozzászólására (») Aug 31, 2013 /
 
Sajnos nem nagyon értem szavaid, nekem ez a szint meghaladja a tudásomat. Én legfeljebb a gyakorlati kivitelezéshez merek hozzáfogni, ha kapok egy tervet.
Inkább ismerem a gyakorlati környezetet, merek abban ténykedni. Így a fényméréshez: Lehet, hogy töréssel, más jellemzővel is elvben mérhető a hőváltozás, viszont ez esetben zárt a tartály, amiben sötét és túlnyomás uralkodik. Ha be kívánnánk juttatni fényt, akkor az csak megnyitással vagy üvegszerű (fény számára átjárható) idegen anyagnak a tartály vasfalával való találkoztatással lehetséges. Sajnos így azonnal a nyomástűrés kérdéskörében találjuk magunkat.
Plusz tudni kell, nem tiszta víz van a rendszerekben, kicsit olajos (pl új radiátorok miatt) rozsdás (vasanyagok miatt -- tartály) vagy iszapos. Azonkívűl különböző vízkezelő vegyületeket is időnként be-be szoktak adagolni a kívánalmak szerint. Vízlágyítótól, rendszertisztítón, fagyállón keresztül a "kitudjamimindenig". Vagyis a fényel mérés is behozna egy kosár kérdést. De gondolkodásra, ötletfogantatásra nagyon is jó!
(#) watt válasza plzltn hozzászólására (») Aug 31, 2013 /
 
Kaptál tervet, működik elvileg, legfeljebb két táposra kell átalakítani, ami a lényegen nem változtat. Az egész anyag kijön kb. 600Ft-ból (12 mérőpont). (Az NTC-s rajz egy vázlat, mire működő áramkör lesz, csak a dióda lesz az eltérés. Úgyhogy nem tudom miért lenne szebb, de nekem mindegy mit teszel a dióda helyett, mert a többi gyakorlatilag egyforma.)
A hőfokok falon kívüli alakulását csak méréssel tudod meghatározni, belső hőcserélők ide, vagy oda. Ehhez működtetni kell! Szerintem jól detektálható minden esetben a 40C-os különbség 10-15cm-es szakaszokon a falon kívül is. De ezt le kell ellenőrizned egy tapintó érzékelővel, amivel át tudsz nyúlni a szigetelésen. Jó lenne nem levenni a szigetelést, mert az hamisítja a mérést, inkább fúrj 3mm-es lyukakat a palástba(ha az fémborítás) és azon keresztül át tudsz bökni 1,5mm-es hőelemet. A lyukakat a végén letapasztod(bár sok bajt nem okozna). Tehát, most nálad a labda!
A hozzászólás módosítva: Aug 31, 2013
(#) plzltn válasza watt hozzászólására (») Aug 31, 2013 /
 
A diódás kapcsolásod akkor is atom biztos, ha a cca 2 méter magas tartályon elszórt diódák mindegyike közösen a tartály alján vagy tetején van kivezetékezve? Azaz lesz 20 cm vezetékhosszra is egy dióda, és lesz ami 2-3 méter vezetékkel éri el a külvilágot, a komparátorát.
NTC.
Többek szavából azt vettem le, biztosabb az NTC-ből nyerhető jel, határozottabb értékváltozást generál. Félreérteném?

A kérdésre, miért így kell kivezetni:
Az ák teszthez furkálhatnám a szigetelést, (én megtehetem) de a végtermék nem lehet ilyen házi megoldás. Nem csak magamnak szeretném ezt az egész eredményt, minden pufferosnak. És a többségüknek garanciális szigetelésük van zipzáras műbőr kasírozott levehető szivacs szigeteléssel, másoknak lemezvédelemes gyapotos, vagy éppen alukasírozott polifoamos, stb...
(#) Macsek71 hozzászólása Aug 31, 2013 /
 
Egy apró ötlet ( bár a vége lehet nem lesz olcsó).
Neki van olyan "testvére" ami 55 fokon nyit és 35 körül zár, egy egyszerű ellenállás-sor párhuzamosan vele, egyszerűen zsugorcsőbe húzva, a kimeneten mérhető ellenállás a sor melegített hosszával arányos.
A hozzászólás módosítva: Aug 31, 2013
(#) watt válasza plzltn hozzászólására (») Aug 31, 2013 /
 
Ha szétfurkálják, hegesztik a tartályt a cső behelyezése miatt, az nem kerül a jóállásba?
De nekem mindegy, azt csináltok amit akartok, de egy biztos, mindenkinek megfelelő megoldást nem fogsz találni.
Én leszedéném a szigetelést, feltapasztanám a jeladókat, vissza a szigetelést, kész.
Sok sikert a megoldás keresésében!
(#) proli007 válasza watt hozzászólására (») Aug 31, 2013 /
 
A "jóállás" meglesz, csak a jótállás vész el..
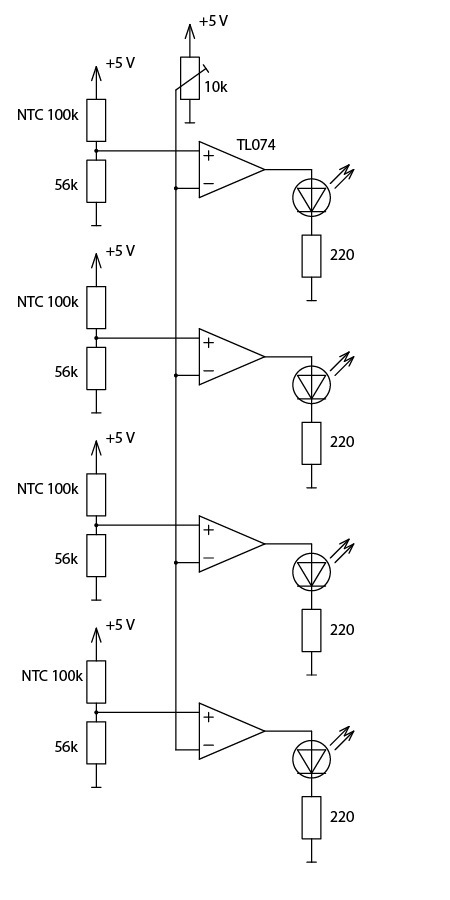
(#) Bakman hozzászólása Aug 31, 2013 /
 
Próbapanelen megépítettem a mellékletben látható kapcsolási rajzot.

Tapasztalatok: A dolog működik, viszont az alkatrészek értékeinek szórása miatt minden műveleti erősítő invertáló bemenetén külön-külön kell beállítani a referencia feszültséget. A szórás nem nagy, de érezhető. Az NTC melegítésekor nem hirtelen kezd el világítani a LED, hanem van némi átmenet. Ez igazábol csak jó, kalibráláskor ezt ki lehet használni. Ha a + bemeneten a feszültség ~ 0,8 V alá esik, a kimenet mindenképpen magasra vált. Éppen ezért az NTC-vel sorbakötött ellenállást úgy kell méretezni, hogy a bemeneten ne essen a feszültség kb. 1 V alá. Az NTC adatlapját is mellékelem, hátha valakinek hasznos lesz. Én úgy számoltam, hogy kb. 10 °C alá nem esik a hőmérséklet (ekkor az NTC ~ 200 kOhm-os ellenállást mutat, adatlap 12. oldala), kb. 50 kOhm jött ki, ettől felfelé készleten 56 kOhm-os ellenállásaim voltak itthon. Nagyobb tápfeszültséggel (pl. 12V) stabilabban működik, értelemszerűen ehhez az ellenállásokat át kell számolni.

Következő lépésként meggyőzöm a szomszédom, hogy neki kell egy ilyen.
(#) moltam válasza plzltn hozzászólására (») Aug 31, 2013 /
 
Helo.
Valami ilyesmi kis kapcsolásra gondolok. Sajnos csak ötletadónak jó, az értékek full nem stimmelnek, talán a piros leddel kéne párhuzamosan valamekkora sönt ellenállás is. De ha valaki lát benne fantáziát, szerintem működővé lehet varázsolni. Ezt légszerelten össze lehetne rakni sok példányban, és mehet a tartályra. Szép lett a diesel uralod. Nagyon komoly. Szerk.: Most látom hogy hőszigetelt a tartály. Akkor nem lehet a tartály oldalára rakni az ntc ket. Akkor elvész az előnye ennek a kapcsolásnak, hogy kompakt és csak két tápszálat kell neki biztosítani. Végülis kidrótozva is működne szerintem.
A hozzászólás módosítva: Aug 31, 2013

ho.jpg
    
(#) plzltn válasza watt hozzászólására (») Aug 31, 2013 /
 
Tudom, hogy nem lesz mindenkinek jó megoldás, ám akkor is keresni kell azt a legkompromisszumosabbig. Sajnálom, hogy abban tudok kompromisszumot találni, tartályfalon legyen a szonda vagy legyen behegesztett csőben, míg nem tudok abban kompromisszumot találni, hogy furkálgassunk szigetelést vagy sem. Ez van...
És sajnálom, hogy a diódás megoldásod nem volt meggyőző számomra, még akkor is, ha esetleg tényleg ez az üdvös megoldás, csak én vagyok vak. (Biztosíthatlak, megvilágosodásom esetén megkövetlek!)


Köszönöm! (az inspiráló hatású aktivitásodat is)
(#) plzltn válasza Macsek71 hozzászólására (») Aug 31, 2013 /
 
Ez de jó!
És mivel C-NC kimenete van, nem is kell ellenállás létra, mehetnek ki ledre is. (legfeljebb talán egy tranzisztoros fordító kellhet, ha nem passzolna a C jel)
Előnye még a hozzá kapható kiegészítő, a fém "fűtőborda".

58313.jpg
    
(#) plzltn válasza Bakman hozzászólására (») Aug 31, 2013 /
 
A külön külön referencia állitás után maradhatna egy közös állítási pont is. Az egyenkénti beállítás után szűkebb tartományban az meg lehetne a küszöbszint állító.
(#) Bakman válasza plzltn hozzászólására (») Aug 31, 2013 /
 
Valóban lehetne, csak kérdés, érdemes-e bonyolítani. Nem sikerült találkoznom azzal a fűtésszerelővel, akivel együtt szoktam dolgozni, majd rákérdezek a szakembertől (a maga szakmájában valóban az, naprakész technikák, gyakorlat stb.), mi lenne ideális szerinte. Igazság szerint ez az egyszerű kapcsolás már teljesíti azt amire a témaindító gondolt, mellesleg én is nagyon jó ötletnek tartom. Anyagköltség viszonylag kevés, fogyasztása sem sok.

Ha már bonyolítanám, akkor inkább DS18B20 szenzorokat alkalmaznék...
Következő: »»   1 / 3
Bejelentkezés

Belépés

Hirdetés
XDT.hu
Az oldalon sütiket használunk a helyes működéshez. Bővebb információt az adatvédelmi szabályzatban olvashatsz. Megértettem