Fórum témák
» Több friss téma |
- Ez a felület kizárólag, az elektronikában kezdők kérdéseinek van fenntartva és nem elfelejtve, hogy hobbielektronika a fórumunk!
- Ami tehát azt jelenti, hogy a nagymama bevásárlását nem itt beszéljük meg, ill. ez nem üzenőfal! - Kerülendő az olyan kérdés, amit egy másik meglévő (több mint 17000 van), témában kellene kitárgyalni! - És végül büntetés terhe mellett kerülendő az MSN és egyéb szleng, a magyar helyesírás mellőzése, beleértve a mondateleji nagybetűket is!
Sziasztok!
Most gondolkodom, hogy egy két helyre érdemes lenne felszerelni kompakt fénycsövet. (Nem az előtéttel egybeépített import hulladékot.) Egy 18W-os TUNGSRAM-hoz megfelel a sima 20 (18)W-os fénycsőfojtó? Vagy kifejezetten hozzá valót kell venni? Egy szobában olyan van, HAGY gyártmány, TUNGSRAM csővel. kb. 16 éve működik.
Megfelel, de az egybe épített az a kompakt.
A fojtóval használatosnak mi a neve? Tudtommal az az igazi kompakt.
A kompakt fénycsöves leírásban ez áll, erre gondolok.
Idézet: „Kapható olyan változat, amelyben a lámpa nincs egybeépítve a meghajtó áramkörökkel. Ezek csatlakoztatása kettő vagy négy csapos érintkezővel van megoldva: kettővel, ha a gyújtó már egybe van építve a lámpával, néggyel, ha mindhárom elem különálló.” Konkrétan ilyenre gondolok: Bővebben: Link
Hello! Erre van egy jó vicc..
A rádió bemondja, hogy "Vigyázat, egy őrült szembe hajt az autópályán!" - Egy? Ezek nem normálisak! Mind szembejön.. üdv!
Szia!
Ahogy gondolod, de ha Te jobban tudod mint bárki más, akkor miért teszed fel a "kezdő kérdések" topicban? Üdv.: Feri
Szia!
A linkelt kompakt cső azért "kompakt", mert a gyújtó már be van építve a csőbe. Egyébként minden másban a hagyományos, fojtóval szerelt csőnek felel meg, úgy is kell szerelni. Üdv.: Feri
Nem tudálékoskodni akarok, csak megkérdeztem, hogy jó-e hozzá a sima fénycsőfojtó. Az oldalon külön adják ehhez, és külön a hagyományoshoz. Ezek szerint jó. 20W-osból van pár darab otthon, ha nem kell, nem veszek.
Szia!
Ha megnézed az általad linkelt oldalon: Hagyományos fénycső előtétek akkor láthatod, hogy nincs külön hagyományos és kompakt csőhöz való fojtó. A teljesítmény értéke miatt adnak ehhez 18 W-osat. De a 20 W-ossal is működik, az élettartama a csőnek egy másik kérdés. Üdv.: Feri
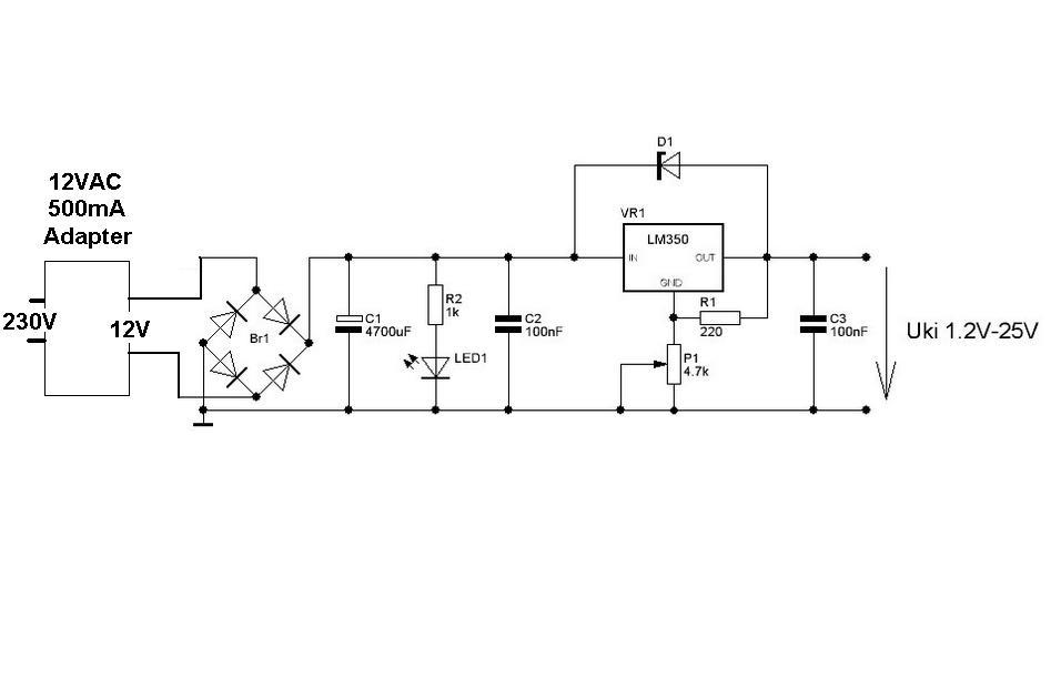
Sziasztok! Van egy 12VAC 500mA -es Adapterem. Milyen kapcsolást keressek amivel tudnám csökkenteni akár 3V-ig vagy 1,5V -ig is.(persze fokozatosan). Mi ennek a kapcsolási rajznak a neve?
Válaszokat köszönöm!
Szerezz egy feszültség szabályzós toroidot, elékötöd a 230 V -os oldalon, és tekergetheted.
Köszönöm a válaszokat! Persze jó lenne ha egyenáram lenne belőle :tehát 12VAC-ból legyen egy egyenáram majd tudjam szabályozni egész akár 1,5V-ig. (nem biztos hogy az 1,5V fog kelleni de ha már meg van az csak jó). Ez olyan mint a motorfordulatszám szabályzó? Csak ott nem a motrot kötöm rá hanem ami épp kell?
Kaptam egy napelemes töltőt. Szétszedtem mert gyenge volt az akuja. és egy kicsit meglepődtem mert mikor szétbontottam az aksit hogy az elektronikát leszedjem felsértettem a borítását. És réz alu? és szén? találtam bele összetekerve. ez most mi? kondenzátor vagy akksi? na meg valami furcsa szaga is volt és kegyetlenül megfájdult tőle a fejem kb 1 perc alatt. Van valakinek valami ötlete?
Köszönöm! Közbe megnéztem az LM 317-es adatlapját abba is van egy áramkör.
Sziasztok!
Nem tudja valaki, hogy az emberi szem a kék fényre érzékenyebb, vagy az UV-ra? Mármint zseblámpaként használva melyiket veszik észre előbb? Éjszakai harci játékokhoz kellene. A pirosat is szokták használni, de azt mondták, hogy a kék hideg fény, talán azt kevésbé szúrja ki az ellen. A kínai UV ledek mennyire megbízhatóak hullámhossz tekintetében? Tegyük fel, hogy pontosan a megadott hullámhosszon világít, ami 400-410nm, káros ez a szemre, szervezetre? Ha már a kék szóba került, érdemes lehet kék ledre kicserélni a fehér ledeket (illetve konkrétan egy darab 3W-os led), vagy maradjak a fehérnél, és használjak színszűrőt? Nem csak térképolvasásra kellene, hanem konkrétan zseblámpának, hogy ne bukjunk orra pl egy farönkben, tehát nem ártana pár méteres látótávolság mellette.
Szia!
Az ultraibolya nem látható az emberi szem számára. A kapható UV-ledek a látható fény tartományában is sugároznak, ezért látható a fényük. Az emberi szem a sárgászöld fényre a legérzékenyebb.
Tehát akkor az UV ledek használata ilyen szempontból pazarlás is, ha a fényének csak egy részét látjuk. Akkor maradok a kéknél. Köszönöm a gyors választ!
Szia! Ez a rajz is megfelelő lenne nekem?
Nagyon szépen köszönöm. Este neki is ugrok megépítem. Közbe találtam olyat hogy digitális feszültségszabályzó modul.(csak nem találok róla kapcsolási rajzot) igaz nem egy nagy összeg ha megrendelném mert kb 1.4 ezer ft de ha megépíthető lenne az még jobb lenne.
Hello! Azért 25V-ot ne várj tőle, maximum 12-öt. És ahhoz 2kohm-os poti kell bele.. üdv!
Ok, köszi. Akkor a 4532 lesz az én chipem, feltéve ha valaki tud más pozitív logikásat is.
Apropó! Nem néznéd meg az adatlapját?..
![]()
Megnéztem, csak megerősítés céljából kérdeztem.
Kicsit bizonytalan vagyok. Vagy mégse? ![]()
Vagy igen, vagy nem. Mindenesetre paraméterezve 5 V -tól van. Működik alacsonyabb tápfesszel is, de biztos, hogy sokkal lassabb lesz. Ez további logikai jelfeldolgozás során problémát okozhat.
Na ezért voltam bizonytalan, de nekem valószínűleg jó lesz. Billentyűzetet fog kódolni PIC felé, arra megteszi.
Köszönöm. |
Bejelentkezés
Hirdetés |