Fórum témák

» Több friss téma
Fórum » TDA7294 végerősítő
 
Témaindító: Dióda, idő: Ápr 17, 2006
Lapozás: OK   450 / 611
(#) reloop válasza polgiy hozzászólására (») Jan 24, 2014 /
 
Szállítom a megoldást
Ez nem olyan jó, de lehet így is. Közel négyszerezi a leadható teljesítményt!
A hozzászólás módosítva: Jan 24, 2014
(#) polgiy válasza reloop hozzászólására (») Jan 24, 2014 /
 
Na akkor vásárolhatok megint anyagot.
Mert pl tanyóm nem igen van itthon.
(#) Edimax válasza polgiy hozzászólására (») Jan 24, 2014 /
 
Üdv . Nekem nem volt vele semmi gondom, pedig csak +-25v-ról hajtom.
Sok más erölködőt is már csináltam de nem igen volt gond velük,csak kicsi apróság.
reloop nak irtam bocsi
A hozzászólás módosítva: Jan 24, 2014
(#) reloop válasza polgiy hozzászólására (») Jan 24, 2014 /
 
Hány voltosak a pufferkondenzátoraid és mennyi a kapacitásuk? Az egyenirányítód hány ampert visel el? Míg beszerzed a tranyókat, hallgathatnád feszültségkétszerező táplálással (második link).
(#) olahtamas válasza pjg hozzászólására (») Jan 24, 2014 /
 
nem, mindig átnéztem mielött bekapcsoltam volna
(#) polgiy válasza reloop hozzászólására (») Jan 24, 2014 /
 
Kondik 8200uf 42V az egyenirányító 35A-es. Mindjárt megnézem azt a linket és megépítem.
(#) polgiy válasza reloop hozzászólására (») Jan 24, 2014 /
 
Na, így már mindjárt más a leányzó fekvése.
Így tökéletesen működik a kapcsolás. Köszönöm a segítséget.
(#) reloop válasza polgiy hozzászólására (») Jan 24, 2014 /
 
Hűtsd becsülettel, mert a meleg is négyszeres lesz! Illetve hajtsd óvatosan!
(#) polgiy válasza reloop hozzászólására (») Jan 24, 2014 /
 
Mennyivel is lehet meghajtani ezt a kapcsolást? Mert most +-33V-ot kap. A hűtéssel szerintem nem lesz baj, a lefüstölt Technics SU 7300-K erősítőnek a hűtőbordája van ezen az 1 IC-n. Egy 8 ohm-os hangszóró van rajta csak (műhely zene) és azt is telefonról hajtom. (rádió) Nem bömböltetem, csak valami ciripeljen, és tanulom az elektronikát is.(mert nekem ez a hobbim)
(#) reloop válasza polgiy hozzászólására (») Jan 24, 2014 /
 
Ennél a tápfeszültségnél 600mV bemenő jellel maradéktalanul ki tudod vezérelni.
Ha még csak most tanulod két intelem: a hűtőzászlón ott virít a negatív táp, ha testet kap az IC-nek annyi. Szigetelőnek lehetőleg csillámot és hővezető pasztát használj! A szilikon lap csak akkor jó, ha az IC-t a középvonalában leszorítod valamivel, a zászló furatán át rögzítve a lágy alátéten ferdén fog állni és alig lesz hőelvezetésed. (Ilyenkor a szilikon minőségét szokták szidni, pedig csak alkalmazási probléma.)
(#) polgiy válasza reloop hozzászólására (») Jan 24, 2014 /
 
Még csak most tanulgatom. önszorgalomból.
Alapjában véve én csőszerelő vagyok. Az elektronika tényleg csak a hobbim. Azért van ennyi buta kérdésem. De vállalom is.

A hűtésről már olvastam, meg az IC negatívjáról is. épp ezért úgy csináltam hogy megtartottam azt a szigetelőt ami rajta volt a hűtőbordán, szerintem szilikon. Mindkét oldalát bekentem hővezető pasztával. (Számítógép procijához valóval) és a gyári kis lemezfüllel szorítottam le amivel az erősítő gyári végfokai is voltak. egy rugós anyag ami az ic közepét támasztja meg. 2 végfokot fogott átt, és középen volt rácsavarozva a bordára, most nekem ezt az ict fogja, a másik helyét pedig kihézagoltam. A bordán nem mérek semmit.
(#) depi52 válasza t4nt1zjeee hozzászólására (») Jan 24, 2014 /
 
Mikor én építettem 250VA-est használtam azt mondták arra is hogy lehet kevés lesz de megy vele szépen mellék terhelésekkel is, szerintem 250VA legyen minimum.
(#) zotya1983 válasza reloop hozzászólására (») Jan 25, 2014 /
 
8 és 16 ohmon lenne használva 2 mélyládikót hajtana.
(#) zotya1983 válasza Beringer 600 hozzászólására (») Jan 25, 2014 /
 
Köszi kezdő vagyok de itt mindenre választ kaptunk kb 2 oldalon amire szükségem lehet szóval csak olvasnom kell A Borda valószínű egy apt 100 asé lesz bitang nagy, és egy egy 8 cm venti fogja róluk húzni a hőt. Csak 8 és 16 ohmon fog szólni alá nem lesz menve.Így szerintem bőségesen jó lesz az a 42+-. Nem szeretnék tekergetni pluszba a trafóra mert az már nem biztonságos megoldás...Véletlen túlfő a trafó és máris égne le a műanyag a vezetékről ilyenekbe nem szeretnék bonyolódni. 4X10.000 mikronom van 100 voltos Snap In kondikkal.Esetleg erről egy kis jpg-t tehetnétek fel hogy kössem.Köszönöm egyébként mindenkinek a segítséget és a bíztatást Ha kész akkor linkelem videóban hogy sikerült egyenlőre várok még alkatrészeket.Ugyanis az első nyákot sikerült szétsütnöm :/
(#) reloop válasza zotya1983 hozzászólására (») Jan 25, 2014 /
 
(#) zotya1983 válasza reloop hozzászólására (») Jan 25, 2014 /
 
Átolvastam,egy dologgal viszont nem vagyok még teljesen képben, mivel ugye 2 szekunderem van 2X31 v, és egyenlőre egy hídas TDA 7294 kapcsolást építenék, akkor az egyik szekunderre mindaddíg nincs szükségem míg nem építek egy újabbat pl sztereónak? vagy a 2 szekunder - a megy a kondiknak a 0 jára és onnan a panel gnd jére?
(#) reloop válasza zotya1983 hozzászólására (») Jan 25, 2014 /
 
Ennek a kapcsolásnak kell a pozitív és a negatív tápfeszültség is. Az első link úgy látom nem működik, megismétlem.
(#) zotya1983 válasza reloop hozzászólására (») Jan 25, 2014 /
 
Oké, így már látom, de akkor 2 graetz szükséges, köszönöm. Akkor rendelek mégegy hídat.
(#) lowzor válasza reloop hozzászólására (») Jan 25, 2014 /
 
Reloop!
Ez a táp kapcsolás engem is érdekelne,de amint látom ez szimetrikus táp.
Viszont nálam Toroid van, 2x25,6VAC jön, 2 körből.
tehát : Piros-fekete fekete-piros vezetékek.
Ebből hogy tudok átalakítani + - GND ágazatokat?
Van egy kapcsolás hozzá, de nem vált be, nem működőképes.
(#) lowzor válasza zotya1983 hozzászólására (») Jan 25, 2014 /
 
Igen. Konkrétan a kérdésem arra utal, hogy a nem szimetrikus tápból, adott esetünkben toroid trafóból hogy lehet megfelelő kapcsolással elérni a +V -V és a GND szálakat.
(#) zotya1983 válasza lowzor hozzászólására (») Jan 25, 2014 /
 
Most viszont lehet hogy a falba verem a fejemet mert ha kiderül hogy a toroid is rossz amit rendeltem akkor összeszedődöm és eladok mindent egyben. De gondolom ilyenkor a 2 szekunder - át össze kell pödörni és az lesz a gnd... De lehet ilyenkor 2 db + + unk lesz azaz már a táprész sem lesz megfelelő...
(#) lowzor válasza zotya1983 hozzászólására (») Jan 25, 2014 /
 
Ide dióda vagy greatz híd kell, másképp nemhiszem hogy megoldható a GND.De, MEGLEHET oldani .Nincs gond a tápoddal, ez tuti
(#) pjg válasza zotya1983 hozzászólására (») Jan 25, 2014 /
 
A szekundernek nincs + -a, - -a. A tekercseknek van kezdete és vége. Neked van két szekunder tekercsed. Mindkettőnek van kezdete és vége. Ha az egyik kezdetét összekötöd a másik végével, akkor lesz egy kezdeted, egy közép leágazásod és egy véged. Ezzel lehet csinálni egy Graetz-es + - -os tápot, de jobb minőséget (hang) érsz el, ha két Graetz-et használsz.
(#) pjg válasza lowzor hozzászólására (») Jan 25, 2014 /
 
Csak egy szekunder tekercsed van?
(#) lowzor válasza pjg hozzászólására (») Jan 25, 2014 /
 
nem.2x25,6VAC, és egy 12VAC van.
(#) zotya1983 válasza pjg hozzászólására (») Jan 25, 2014 /
 
Értem,akkor veszek mégegy graetz hídat,és csinálok
(#) zotya1983 hozzászólása Jan 25, 2014 /
 
Okostelefon...Bocs.Na csinálok egy + és egy - ágat a gnd meg a kondik közöse lesz.
(#) Beringer 600 válasza zotya1983 hozzászólására (») Jan 25, 2014 /
 
Üdv!
Így is meg oldható.

tap.gif
    
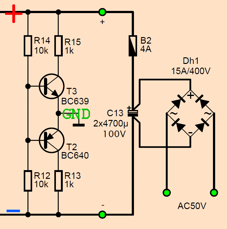
(#) pjg válasza Beringer 600 hozzászólására (») Jan 25, 2014 /
 
Akkor már inkább így: (BC182 - 212 jó hozzá.)
A hozzászólás módosítva: Jan 25, 2014
(#) pjg válasza pjg hozzászólására (») Jan 25, 2014 /
 
EZ CSAK A TDA7294 HÍDHOZ JÓ!
A szimpla TDA7294-hez ez jó:
A hozzászólás módosítva: Jan 26, 2014
Következő: »»   450 / 611
Bejelentkezés

Belépés

Hirdetés
XDT.hu
Az oldalon sütiket használunk a helyes működéshez. Bővebb információt az adatvédelmi szabályzatban olvashatsz. Megértettem