Fórum témák
» Több friss téma |
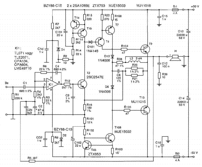
A kép felbontása nem a legjobb. Én, ha akarom 15nek, ha akarom 16-nak is láthatom.
Így már egyértelmű!
Ha kész lesz teszek fel róla képeket!
Szia! Látom Te is kínai quadot építettél. Lenne egy kérdésem: miden elsőre működött? Én bekapcsoltam és az egyik 1W ellenállásom elkezdett füstölni
Most megmondani sem tudom, hogy melyik az hirtelen, mert azóta nem foglalkoztam vele Szépen szól? Nekem az is olyan fura volt. Igaz csak egy 5Wos gagyi hangfal volt amit rá tudtam kötni, de az nem volt olyan szép
Szia!
Sajnos nem csak +-40V-ról meg egyenlőre, viszont igen, elsőre indult mindkettő, meg is szólalt, és eddig még nem volt rá gondom. Ahogy elnézem ez a RTÉK-ben leközölt rajz szerint épült fel, kivéve talán a védelem ellenállásait, azok 0,1Ohmosak ha jól láttam. Nálam a 2 munkapont ellenállás (560R) melegszik nagyon, de ez természetes. A Régi quadomban is melegedett.... Nálam az IC már meg-meg lett hackelve, külön tápot kap, és egy ultra alacsony zajú IC (LT1028) került bele, az IC tápfeszültsége pedig +12V -11V lett.
És ez vajon működik normálisan? Csak mert régebben kipróbáltam egy átalakított nyákon azt a Bolgár darlingtonos modot, és az egy kész gerjedőgép volt. 1-2W jött ki belőle normálisan, felette gerjedt, bármit csináltam vele.
A Net-Audio MK3-as panelja valószínűleg rendben lehet, a rajz amit linkeltem szerintem nem több elvi vázlatnál. A képen van még egy marék jófajta kondenzátor, gondolom azok tartják kézben a tranziens viselkedést.
Sziasztok!
Megjöttek a félvezetőim! Azt el tudná Nekem mondani valaki, hogy a sima MJ15003 és az MJ15003G között mi a különbség? Adatlapját fürkészve, nem láttam különbséget? Mellesleg származási hely alapján nem lepődnék meg rajta, ha szilícium helyett egy kisebb adag marihuána biztosítaná benne a P-N átmeneteket... Viva Mexico! A hozzászólás módosítva: Dec 30, 2013
Üdv!
A Mexikói MJ15003 nagyon nagy valószínűséggel eredeti,mert ott van ON semiconductor gyár. A rendes és a g végződésű közt a különbség csak annyi,hogy a g-és az ólommentes gyártású. Adatlapok alapsabb átbogarászása után jöttem rá,de ha valaki jobban tudja,javítson ki. A hozzászólás módosítva: Dec 30, 2013
Ennek nagyon örülök, megnyugtató! Akkor azért éreztem olyan könnyűnek.
Akit érdekel, ITT talál még. 5db 2e Ft. Itthon darabját kapod 1000-ért, legalább is ott ahol Én szoktam vásárolni.
Sziasztok!
Hosszabb kihagyás után, egy nagyon nagy baráti szivesség viszonzásaként építenék ajándékba egy quad405-öt. Ehhez kérném a szíves és türelmes segítségeteket. Arra is kérnélek titeket, hogy csak az írjon, akinek van türelme az esetleges alapos magyarázatokhoz, ha kérdés merülne fel. Tehát elmondom mi van meg alkatrész és mik az elképzelések. Van egy 250W-os német toroid. közös kivezetéssel 2x29V (terheletlen) és 1x9V segéd. Vannak eredeti motorola 3055-ök és van eredeti MJ13007. Van egy 45x5x10cm-es hűtőborda. Puffernek van 2x10.000µF 80V ROE. Valami lehetőleg szebb hangú és viszonylag egyszerű alkatrészekből álló, könnyen éleszthető panelterv kellene, fotózáshoz. A teljesítmény, amire tervezek nagyjából 2x50W vagy 2x75W legyen. A hozzászólás módosítva: Jan 11, 2014
Idézet: „Valami lehetőleg szebb hangú és viszonylag egyszerű alkatrészekből álló” Ezen jót mosolyogtam ! A hozzászólás módosítva: Jan 11, 2014
Na jó kedves Mester, akkor vonuljunk privátba, vagy elég ha átugrok mondjuk holnap?
Tekintettel a 9Vac segédtápfeszültségre, egy hangsugárzó-védelemmel tudok hozzájárulni a projektedhez.
Felfigyeltél erre a gyűjteményre?
Zsír, ezt nagyon köszönöm!
A gyűjteményt átböngészem, köszi!
A kimenetre kötött 10 Ohm -100nF soros tagot a nyákra kell szerelni, vagy jó a hangszóró csatlakozóra forrasztva is?
Szia! A bekötésére ugyan azok a szabályok vonatkoznak mint a hangszóróra, hiszen azt egészíti ki. A test-pontja legjobb helyen a táp csillagpontján lenne, ugyan úgy mint a hangszóróé. Ha áram folyik rajta az nem szerencsés, ha a jelföld közelében történik.
Vannak erősítők, melyek ezen RC-tag (Boucherot) nélkül terheletlen állapotban gerjedésre képesek, ilyenkor az esetleges koppanásgátló előtt van a helyük!
Köszi. Akkor egyik vége a csillagpontra, a másik a nyákon a kimenetre kötődik.
Üdvözletem kedves fórumtársak!
Idáig még soha nem akadtam el annyira, h a fórumokat átböngészve ne kaptam volna választ, de most eljött ez a pillanat is. Édesapám készletei között találtam 8db quad 405-ös panelt, de az irományai között nem találtam semmilyen útmutatót. A mellékelt kép a nyákokról gondolom sokak számára ismerős lesz. Beültetési rajzra lenne szükségem. Segítségeteket előre is köszönöm
Azt szeretném kérdezni, hogy egy 40W-os QUAD panel kivezérlés nélkül, földre zárt bemenettel mennyi áramot vesz fel? +-30V a tápfesz.
A hozzászólás módosítva: Jan 13, 2014
Szia! Látatlanban 70-90mA-t. A fő csapás az A-osztályú fokozat munkaellenállásain folyó áram, ez hivatalosan 50mA, de az aktuális tápfeszültség és munkaellenállás érték felülírhatja. A Zener előtét-ellenállásain folyó áram 10mA, itt is az adott szituációval kell számolni. Ezen felül a T2 áramgenerátora, és az emitterkövetők is felemésztenek pár mA-t. A teljesítmény fokozat nyugalmi árama bujtatottan jelenik meg hiszen a végtranzisztorok vezérlés nélküli állapotban zárva vannak. A kimeneten lévő 47 ohm ellenálláson egy P/N átmenetnyi feszültség szokott esni, ez a P-s meghajtón és a 22 ohm ellenálláson keresztüléri el a negatív tápot. Értéke tipikusan 13mA.
Köszi. Azért kérdezem, mert a tápon nem akarok sem sok, sem kevés áramkorlátot beállítani. Holnap élesztem a két kártyát. Már csak a végtranyók hűtőlemezre felszerelése van hátra.
Üdvözlök mindenkit, egy kérdéssel fordulnék hozzátok. Van egy pár régebbi típusú Quad 100W-os panelom, csatornánként 4db 2N3442-vel, a meghajtásban BD244c-vel. Egy régi grundig trafóról mennek, a tápfesz üresjáratban +/- 53V, tápáganként 15000µF pufferelés mellett. A cél 2*150W/4ohm lenne, csakhogy a hangerő emelésével megjön egyfajta recsegés, mint pl. amikor a hangszóró tekercse menetzárlatos és kicsap a mágnesvasra. Kipróbáltam sima 8ohmos hangszóróval hangváltó nélkül direktben, színusz jelgenerátorral 40Hz-en. Kb 18V-os kimenő feszültségig jó, aztán úgy recseg hogy nem igaz. Halkan tökéletes. Bármilyen egyéb Zaj / brumm / búgás nincs egyáltalán, tökéletesen csendben van. Igyekeztem összefoglalni, de ha valami kimaradt, írjatok. Előre is köszi szépen. Bocs a képért, nem volt itt a gépen más hirtelen.
A hozzászólás módosítva: Jan 25, 2014
|
Bejelentkezés
Hirdetés |





Most megmondani sem tudom, hogy melyik az hirtelen, mert azóta nem foglalkoztam vele






