Fórum témák
» Több friss téma |
Szia!
Hát nem túl nagy terület, minden attól függ milyen a karámvezeték, a földelés és a kerítés szigetelése.Ütni biztosan fog, de hosszú szőrű jószágot nem tart vissza. Ha már eldöntötted a dolgot, építsd ki a kerítést, amit tervezel gépet -azt minden további nélkül össze tudod drótozni, aztán ha nem elég, építhetsz egy komolyabbat,-amelyekről itt a topic-ban nap mint nap szó van. Üdv.kila
Sziasztok!
Csak néhány napja fedeztem fel a fórumot, ezért már megépítettem ezt a kapcsolást. Lada gyújtótrafót használtam. A táplálást egy 12 voltos trafóról kapja. Miután elkészültem, rátaláltam a fórumra és megrökönyödve láttam, hogy az általam épített kapcsolás igencsak vérszegény az itt bemutatottakhoz képest. Nekem mindössze 100m kerítést kell megvédenem, esetleg vaddisznóktól és néhány kíváncsi kóborkutyától. (A szomszéd kertet már többször feltúrták a disznók, hozzánk még nem jöttek be, de nem is szeretném.) Mielőtt elkezdem felszerelni a következő kérdésben kérem a segítségetek: Elég lesz ez az én kerítésemhez? (Lehet hogy két szálat húznék...) Kell nekem szikraközt készíteni? Ha igen, hogy állítsam be? Mekkorára? Jelenleg kb. 10-12mm -t húz át. Előre is köszönöm a segítséget!
A vaddisznó egy érdekes állat. Ha be akar menni, akkor be fog. Első alkalommal ha megüti, a következőnél már nekiront és simán átviszi a gyári 300kg szakító szilárdságú vezetéket is. Sajnos jártam így. Többen javasolták már a kordondrótot, idén az jön.
Az általad megépített kapcsolásnak nem ismerem az erejét, nekem ez az inverteres pásztornál esett meg 25µF 380V-ra töltve, 800m dupla vezetékkel 30méterenként lepárhuzamosítva. A karám U alakú és a legtávolabbi pontján is 10kV-ot mértem gyári műszerrel. Szikraközt mindenképpen tegyél be a pásztorba 8-10mm-t. Nem csak a feszültség a lényeg, energia legyen a drótban
Ejjha.... Ezek szerint lehet hogy inkább betonfal kellene? Való igaz, hogy a szomszédnál sem volt gyenge a kerítés...
![]() Szikraközt beépítem és a telepítés után beszámolok a tapasztalatomról! Köszönöm!
Nagy hiányosságát abban látom a kapcsolásodnak, hogy az említett kondenzátor, ami az energiát küldené a kerítésbe, hiányzik. E nélkül szerintem csak csípni fog, de ütni nem. Viszont a disznónak így is tök mindegy.
![]() Kíváncsian várom a tapasztalataidat! A hozzászólás módosítva: Jan 15, 2014
Mintha láttam volna módosítást itt a fórumon, ahol ebbe a kapcsolásba került beépítésre egy kondi, de most nem találom. Az is lehet, hogy tévedek... De ha esetleg valaki tudja hogyan kell, megköszönném ha elmondaná/megmutatná. Eltenném arra az esetre ha ez a mostani kapcsolás használhatatlannak bizonyulna.
Üdv!
Kedves Kaqkk! Elkészült a tl 494 es általad tervezett inverter. Jelentem elsőre elindult, és stabilan működik. (remélem végre lesz gépem és tudok feltenni fotókat). Ami azt illeti kissé túl jól is működik, mert 10,5 V feszültségről 450-et csinál. Nem merem rákötni a pásztor másik felét mert félek, hogy sok lenne neki. (bár minden esetben ilyen meglepetés érne) Az lenne a kérdésem hozzád mint tervezőhöz, hogy van e mód a fesz csökkentésére? Végül pc trafót használtam ugyan olyat amit beleterveztél. Az 5 K poti tekergetése csak némi fesz emelkedést idézett elő. A fetek kicsit melegednek de nem vészes.
Köszönöm a segítséget Köbzolinak és Swedhart-nak!
Sikerül megjavítanom, működik. A két (20KOhm replusszolt) előtét ellenállás ment gajra. Egyszerű és nagyszerű kapcsolás. 230V-ról megy és alig van benne alkatrész. Üdv.: A.
Szia. Olvasgatok és ahogy kihámoztam te építettél egy invertert pc táp trafóval. 494 es IC vel.
Számtalan villanypásztort épitettem már de még PWM vezérlésű invertert nem. A kapcsolást nem sikerült megtalálnom . 400V ot ki lehet csikarni belőle? Üdv:Levente
Nem én építettem meg , én csak a kapcsolási rajzot tettem fel ide . Vargalaszlo0405 építettemeg és 400v körüli "feszejt" mért a kimeneten
S vajon mennyire töltötte a kondit? Mondjuk ezek a pc trafók elég kis ellenállásúak. Vagyis nagyon nem csökkenhet le a feszültség. Elküldöd a kapcsolási rajzot?
A hozzászólás módosítva: Jan 26, 2014
Már egyszer feltettem (ez csak az inverter )
A hozzászólás módosítva: Jan 26, 2014
Ennek jobb a hatásfoka mint az 555 ös inverternek? Milyen típusú fet kell bele és a tekercsről valami infó a primer kőrben ?
Szerintem próbáld meg 2*12v os nyáktrafóval és irf 540 fetekkel, de kipróbálhatod a nagy pc táptrafót módosítás nélkül (csak fordítva betéve itt az eredeti szekunder van a primer körben) A hatásfoka tuti hogy jobb mint az 555 ös kapcsinak
A hozzászólás módosítva: Jan 26, 2014
A hid után van egy tekercs arról valami infó ? Van 2*12V os trafóm de EI vasmagu nem nyák trafó.
Ha jól emlékszem 1mh lett odatervezve de valószínűleg ki is hagyható.
Üdv!
Az inverter valóban működött, és nagyon jó hatásfokkal 450-500 V feszt produkált. Amiatt tárgyaltunk korábban Kaqkk-al, hogy hogyan lehetne kicsit levenni belőle, mert aggódtam, hogy a majdani szerkezet másik fele elviselné-e. Több verzió után a fesz csökkent, végül addíg ügyeskedtem, hogy leesett kb 40 V ra (amit én sem értek) és bár visszaállítottam az eredeti állapotot, nem "jött rendbe". De ami a legbosszantóbb a két IRF840 közül az egyik ( Q1) pokoli módon melegszik. Pár másodperc alatt. Konkrétan úgy fest a dolog, mintha a Q2 nem menne ill. rövidre lenne zárva de ez lehetetlen... megnéztem és kicseréltem IRF540-re és semmi sem változott. Valamit eltökíthettem.. De nem tudok rájönni mit, úgyhogy vettem mindenből újat és amint végzek a vizsgaidőszakkal újraépítem. Kb jövő hét végén... remélem. De addig is majd felrakom az általam "klónozott" nyák tervet hátha mégis ott szúrtam el valamit.
Azért az 555-t se kell még leírni.
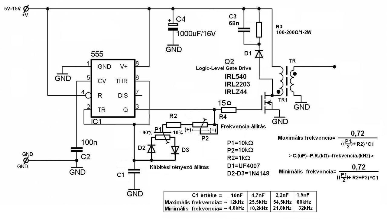
Akinek van a fiókjában olyan megtekert ferritmagos trafócska, ami szétszedhetetlen de a tekercselése jónak látszik, mondjuk egy villanypásztor vagy gyújtás, inverterébe való felhasználásra. Építse meg ezt a kapcsolást és próbálja megkeresni a potenciométerekkel és a C1 cseréjével, a transzformátor optimális üzem állapotát. Sok sikert.
Nem írjuk le a jó öreg 555 öt , csak arra használjuk amire tökéletes . A kisütőkört ő fogja lökdösni ,.már kezd kialakulni a végleges kapcsolás.Közvetlenül 12v ról nem hiszem hogy előállítható akkora impulzus energia mint egy jól megtervezett inverterrel , vagy ha igen akkor csak bonyolult kapcsolástechnikával és sok trükkel .
A hozzászólás módosítva: Feb 9, 2014
Még annyit hogy a kitöltés szabályzó potenciométer (P1) mindig közép állásban legyen induláskor, sőt ha lehet nagyon, 50% nagyobb kitöltés ne is adjunk trafócskánknak, mert úgy is melegedni fog.
Amúgy ez a kapcsolás azért készült, mert rengeteg rossz kapcsoló üzemű tápegység(Flyback, Sepic) van a háztartásokban amiben általában a transzformátor jó. Na mármost itt is és a gyújtásoknál is (CDI) szükségünk van nagy feszültségre (~300V-ra), és egy 230V~/=12V/ 1A tápegységben levő transzformátort eredeti tekercseléssel ha fordítva megbírnánk megfelelően hajtani akár megfelelő is lenne (szekunder -primer csere ).Erről mi a véleményetek, járható út az újrahasznosításra? ![]() Mert trafót tekerni senki se szeret. A hozzászólás módosítva: Feb 9, 2014
Ha Megnézted volna az általunk "górcső alá"vett kapcsolást az kapcsitáp trafót tartalmaz pontosan így bekötve...
A hozzászólás módosítva: Feb 9, 2014
Ha az előbb linkelt Push-pull topológiásat mondod, TL494-el?
Az igaz, hogy nekem is ez a topológia szívem csücske
, de sajnos jól megtekert trafót nehéz hozzá találni készen. Ezért gondoltam Flyback és a Sepic topológiával készült megfelelőbb lenne. Mert ahol dolgozom 100-val van ~230V/5Voltos/1Amperestől----12Voltos/1,5Amperesig.Szóval ha az elméletem bejön akkor 12V/1A tápegység trafójával komoly teljesítményű villanypásztor vagy gyújtás készíthető. Hiszen ha 12W veszünk, az másodpercenként ha még 80% hatásfokkal is számolunk, 10Joule-s szikra.
Tervezgess , próbálkozz, semmi nincs kőbe vésve ...
Köszönöm a biztatást
.A kapcsolásodról ha megengedsz egy kérdést. Te az a 75µF kondenzátort ki akarod sütni? Mert az olyan rövidzárlatot fog kreálni neked a szekunder körben , hogy primer meghajtás nem fogja túlélni. Gondoltál erre?
Ez nem az én kapcsolásom csak találtam valahol a neten , a 75µF tényleg irreális de ez nem is erre volt tervezve , 3-5-10µF lesz maximum az energiatároló kondi értéke...
A hozzászólás módosítva: Feb 9, 2014
|
Bejelentkezés
Hirdetés |











