Fórum témák
» Több friss téma |
Fórum » NYÁK terv ellenőrzése
Ne add fel! Jó úton haladsz! Csak még kicsit gyakorolni kell a program használatát!
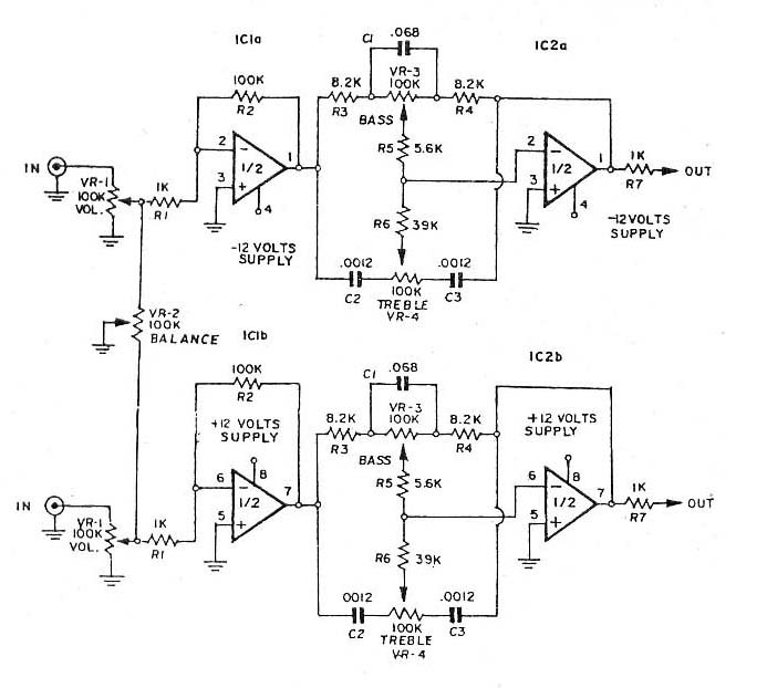
Sziasztok!
Készítettem egy hangszínszabályzóhoz nyákrajzot. Szerintem nincs elkötés benne, már többször átnéztem (mondjuk azért több szem többet lát), ezért a kérésem inkább az lenne, hogy gyakorlati szempontból helyesen van-e megtervezve, nem áll e fenn a brumm veszélye. Köszönettel: metabo123
Szia! A kimenetnek szívesebben vinnék földet IC2 invertáló bemeneteitől mintsem olyan vezetősávról amiben tápszűrő kondenzátor helyezkedik el.
Szia!
Idézet: „szívesebben vinnék földet IC2 invertáló bemeneteitől” Ugye csak elírás és nem invertálót akartál írni. Módosítottam, így már korrektebb? A tápszűrő kondit csak "szorgalomból" tettem oda nem biztos hogy indokolt. Vagy igen? Köszönöm a segítséget!
Sziasztok!
Szeretnék egy kis segítséget kérni NYÁk rajzban. http://chowfookcheong.com/Electronics/LED%20Circuit.jpg Ilyet nem tudna valaki nekem készíteni? Én nem akarom megpróbálni, mert biztosan elrontom ![]() Illetve ha megvan a terv, akkor szerintetek melyik a legjobb módszer az elkészítéséhez itthon? Mit kell megvenni hozzá? Köszönöm szépen!
Szia! A rajz szerint ültesd be egy próba NYÁK-ba.
Szia!
Erre is kell nyomtatni? Ha ezzel működik, maradhat is benne?
Szia
Veszel egy ilyet: Bővebben: Link az ellenállásokat, LEDet, pár méter vezetéket, ónt, csipőfogót, forrastópákát, szikét, és hajrá. Ha jóbban körbenézel, van olyan panel is, ahol, csak a fúrat körül van fólia. Ennél, ahol nem kell, szikével elvágod, illetve ahol kell, vezetékkel összekötöd. üdv.
Ez előre ki van fúrva, és minden furathoz tartozik egy különálló forrszem. A vezetősávot úgy tudod kialakítani, hogy a szomszédos forrszemeket összefuttatod ónnal, vagy vezetéket (például levágott alkatrészláb) forrasztasz rá. Egy nem túl szép példát találtam.
Szia
"Erre is kell nyomtatni?" Nem kell. De ha akarsz, akkor egy flictoll, és aszt rajzolsz, amit akarsz. üdv.
Köszönöm mindenkinek a választ!
Így nem is éri meg itthon kínlódni. Ilyet bármelyik műszaki boltban is lehet kapni?
Az internet segítségével a legtöbb bolt kínálatáról meg tudsz győződni.
Valaki tudna nekem abban segiteni, hogy hogyan kéne azt a nyákot megrajzolni vagy megcsinálni ami a mellékelt leirásban részletezek? sajnos semmilyen elektronikai képzettségem és eszközöm nincs, hogy meg tudjam oldani .
Köszönöm elöre is a segitséget. leirás
Szia! Lehet csak nekem nem jön le a fájl!? De nem is érdekes. Viszont a legjobb szándékkal mondom, hogy keress egy olyan vállalkozót a neten, aki elfogadható áron legyártja részedre a nyákot. ( Ezért az önérzetes barkácsolók meg fognak kövezni. De ha szorít az idő vagy tényleg szép nyákot kell kiadjak a kezemből, én is vállalkozóval gyártatom le az adott sorozat nyákjait. ) Így jó minőségben tudod a kész remekművet elkészíteni. Biztos találni fogsz olyat, aki minőségben és árban is meg fog felelni. Üdv.:_jani_
Idézet: Nem Az a fájl csak "szóban van megtervezve csak azt írja le mit kellene tudni az áramkörnek, innentől a legtöbb vállalkozó ki van lőve.... „Lehet csak nekem nem jön le a fájl!?” A hozzászólás módosítva: Feb 24, 2014
Sziasztok! Tudnátok nekem segíteni kicsit az elrendezésben? Illetve, hogy egyáltalán helyes e a nyákterv a kapcsolás alapján? Egy panelre ebből a kapcsolásból 4-et szeretnék egymás mellé építeni. A csatlakozó mind a kettő csavaros nyákcsatlakozó lenne. Az egyik 3, a másik 2 pin. Csak 2 pin-ből nem találtam az eagle-ben. Köszönöm előre is!
A hozzászólás módosítva: Feb 25, 2014
Talán Így már kinéz valahogy ...
Hello! Az R3-ra az ég világon semmi szükség nincs. De kicsit rendezni kell, valamint nem ilyen cérna vonalakkal kell tervezni. üdv!
A kapcsolási rajz egy gyári rajz, az alapján másoltam
![]() Bővebben: Link Igaz, ezen a panelen van egy kis visszajelző led...gondolom akkor az R3 ahhoz volt.
Ott az 1k-val sorban egy Led volt, azért volt bent a 10k. De most nincs ott a Led..
Egy kicsit belekontárkodtam proli tervébe és megszoroztam 4 -el megnyitás után ratsnes...
Hohóó...Nagyon király!
Köszönöm! Még egy kérdésem lenne viszont. Nem nagyon látom át a táplálását...A mellékelt képen levő panelt szeretném megvalósítani. Hogy van ott a 12V szétosztva? A 3 pines csatlakozóba jön az arduinoból a kábel.
Azt nem kötöttem össze
majd a csokiban összevezetékeled...
De ezt akkorse értem...a képen van egy külön "Power" csoki. ezzel a cuccal 4 féle ledszalagot szeretnék vezérelni. Nem értem a kimenet-bemenet csatlakozásokat...
![]() Itt van hozzá leírás: 4 Channel Power Fet Switch
Ezen a panelon amit linkeltél , minden fetmeghajtó megkapja a vezérlést és a gnd-t a hosszú 8as csokiról a te terveden 3 as csoki volt abból lett 4*3 és nincs külön ledtáp ... A csokik + bemenetére kell kötni a ledszalagok tápfeszültségét , a vezérlőpanelra csak a gnd és a jelvezetékek csatlakoznak
A hozzászólás módosítva: Feb 25, 2014
Szia! Ez a nyák terv nem egészen egyezik meg az eredeti áramkörrel:_Link_
S ha már optocsatoló... A vezérlést és a teljesítmény elektronika GND-it szét lehetne választani. Egyszerűsödne a nyákterv és átláthatóbb is lenne.
Ezen az eredeti rajzon van egy kis visszajelző led, ami nem tudom mire szolgál.
Erre nekem nincs szükségem. De ha fontos rá, akkor persze elfér.
A vezérlést nem a 3-as csatlakozókról kapja a panel? Én ezt úgy képzeltem el, hogy a "Power" csokin megkapja a panel a 12V-ot, amit az arduino vezérel és a hosszú 8-as csokin (4x2) megkapják a már vezérelt feszültséget a ledszalagok (vagy épp ami rá van kötve). Ez így reális?
Itt van átrendezve 8 as csokival ... a páros csatik a led kivezetések a 8 as csoki a 4 bemenet és 4 gnd a kettes csoki meg a ledtáp
|
Bejelentkezés
Hirdetés |








majd a csokiban összevezetékeled... 