Fórum témák
» Több friss téma |
Fórum » Akkumulátor töltő
Szia Proli007!
Kicseréltem a Trimmer-t, de most nem tudok 9V fölé menni a töltéssel. Vajon miért lehet ez?
Hello! Mert a kínálatban manapság, nincs 3,3k. Csökkentsd az R21 ellenállás értékét 1,2..1,4kohm-ra, akkor majd beállítható lesz. üdv!
Szia proli007
Kicseréltem az adott ellenállást, de még rosszabb lett, mint volt. Nem növelni kéne az ellenállás értékét? Üdv!
Hello! Az, hogy rosszabb, nem műszaki paraméter. Megmérhetted volna, hogy én is tudjam mi van. De nem növelni kell, hiszen a poti értéke csökkent. Így az alatta és felette lévő ellenállásokat is arányosan csökkenteni kell. Feltéve, hogy előtte a beállítási tartomány megfelelő volt, és nem cseréltél zénert a poticsere után. üdv!
Nem tudom valóban indokolt-e egy külön akkumulátor töltő egy normál ember életében, de én szükségét éreztem, ezért próbálkoztam egy szakosabbat választani. Proli007 kapcsolása, szokatlan módon nem szerepel ebben a fórumtémában, pedig talán az egyetlen kifinomult szerkezet, amit találtam.
Arra vonatkozóan, mit kíván egy akkumulátor, mit tart számára ideális töltésnek, a semmitől is kevesebb információt lehet találni, ráadásul azok is egymásnak ellentmondanak helyenként. Ha van olyan fórumozó, aki tisztában van az akkumulátorok lelkével, azt kérem, avasson be engem/minket is a tudományok ezen rejtett, és csak nagyon kevesek számára ismert világába. Mellékeltem azt a dokumentációt ami alapján építkeztem. Igyekeztem egy nagyon praktikus kiviteli formát találni. A szerző által használt teljesítmény elemek beszerezhetetlenek, ezért önállóan próbáltam kiváltani ezeket. Találtam nagyon olcsó, mégis brutális paraméterekkel bíró típusokat, amik a LOMEX-ben azonnal rendelhetőek készletről. Th1 és Th2 = 2N6508, illetve Dp1 és Dp2 = RHRP 30120. A teljesítmény elemeknek egy közös kis lemezhűtést kell csinálni, amihez szigeteletlenül csatlakoznak. A többi alkatrész beszerzése könnyen megoldható. Az impulzus töltés előnyeit hozzáértés híján nem tudom ecsetelni, de hiszek benne tudatlanul is. A töltőt szimulált körülmények között próbáltam ki, és minden szempontból ideális a működése. Elsőre indult, könnyen beállítható (ehhez azért kellett Proli007 bölcs tanácsaiból néhány, mert akkumulátor nélkül próbáltam ki) . Ha már tölteni akarunk, talán érdemes azt ilyen precíz módon tenni. A mellékletek közé betettem egy hozzászólást a szerzőtől, amiben felsorolja a jellemző tulajdonságokat, amik magukért beszélnek. Köszönöm a szerzőnek a tervezést, és az építés közbeni tanácsokat. A hozzászólás módosítva: Márc 4, 2014
Néhány kép az én szerkezeti megoldásomról.
Szia!
Ez valóban egy jól kivitelezett töltő, én is készítettem belőle 2 példányt. Mindkettő tökéletesen működik. Igaz, mind a kettőt max 10A-re csináltam, így a trafót, tirisztorokat, diódákat nagyobbra kellett cserélni, de megérte.
Szia!
Lassan egy éve hogy én is megépítettem és azóta csak ezt használom (pedig volna gyári is), hibátlanul működik (csak úgy mint a hozzá épített DVM ).Már korábban tettem fel képeket is róla, látsd Bővebben: Link Csak ajánlani tudom mindenkinek! Én, mivel rendeteg bontott cuccal rendelkezem, gyakorlatilag fiókból építkeztem csak 1 IC-t kellett vennem hozzá. Köszönet a szerzőnek! A hozzászólás módosítva: Márc 5, 2014
A gyakorlati hasznosságáról még annyit, hogy 2013 január első napjaiban építettem és kezdtem el használni, mert már kezdett gyengélkedni az akksim ami 6. éves volt akkor és akadtak indítási nehézségeim (70Ah és diesel autó). Már gyűjtögettem az új akksira, hogy a 2013 telére biztos cserélnem kell. Mai napig ugyanaz az akksi van benne és a télen sem voltak indítási nehézségeim (igaz olyan nagy hidegek sem voltak). Múlt télen 2x tettem az akksira, csak roborálás véget.
A hozzászólás módosítva: Márc 5, 2014
Én is megépítettem - bár a kivitelezés nem lett ilyen szép, mint a Tiéd, de tökéletesen működik !
Kedves Proli mester ! Köszönjük a tervet Neked !
Remci, Metabo123, Sector99!
Szabadkoznom kell, mert egyikőtök építésére sem figyeltem fel. Szívesen néznék fotókat a töltőitekről. Sőt ennek a töltőnek a dokumentációját sem találtam meg ebben a témában, amiből arra gondoltam nincs is feltéve. Talán figyelmetlen voltam, talán nem innen építkeztetek, de valójában nem is számít, a lényeg, hogy mindenki elégedett vele. Kérdezem mindenkitől, az általam felrakott ACCU-MAT1-et építette mindenki, vagy a 2-es változatról is van tapasztalat?
Szia!
Pedig itt van: Bővebben: Link, (bár már biztos megtaláltad, de lehet más is szertné visszaolvasni). Én is biztos figyelmetlen voltam, ugyanis nem tudtam 2. változat létezéséről. Ha van doksi róla szívesen megnézném milyen módosítások vannak benne.
A 48V-os zselés töltő, számomra témaidegen, ezért ott eszembe nem jutott volna keresni.Az a lénye, most már ide is feltettem, és a bekötési rajz apró kis anomáliáját javítottam.
A hozzászólás módosítva: Márc 6, 2014
Igaz, tényleg nem ebben a topikban volt (csak most néztem meg figyelmesebben) magam se tudom hogyan keveredtem akkor oda, hisz autó akkumulátor töltőt kerestem.
Én is a Metabo123 által linkelt - ezek szerint 1. számú - változatot építettem meg. Valóban a huzalozási rajzon van egy kis sajtóhiba.
Méréseket nem végeztem, csupán élesztéskor figyeltem a töltőáramot egy lakatfogóval. Ezen kívül csak szubjektív tapasztalataim vannak. Kb. 10A a határértéke az enyémnek, gépkocsi generátor diódákat használtam egyenirányítónak, a hűtést pedig egy PC táp ventilátor segíti. Régi szünetmentes táp dobozába került. Én úgy állítottam be a határértéket, - egy 100 Ah-s akku töltése közben - hogy folyamatos üzem (minimum 12 óra) mellett a trafó és a hűtőbordák hőfoka ne emelkedjen 30-40 C fok fölé. Képet nem tudok föltenni(mert eljándékoztam), de ne sajnáld, mert az esztétikus szerelés nem az erősségem... ![]() Jaaa és én sem tudok a 2. számú változatról.
Én a 48v-os zselés akkumulátor töltős topicba találtam a rajzot. Képeket nem készítettem a kész műről, annyira azért nem szép
. De lényeg, hogy működik. A második verzió is ott van, ha erre gondoltok: Bővebben: Link . Ezt is megépítettem, de mégis az eredeti változatnál maradtam. Működik ez is, csak azt tapasztaltam, hogy a fordított polaritású ráhelyezésnél, ha az áram szabályzó poti kicsit is fel van tekerve, akkor a kimeneti oldalon mindig kicsapja a biztosítékot. Bár ez a rajzon nincs rajta, én azért beépítettem egyet. Le csavart potinál viszont nem. Amúgy az akkumulátorra helyezve automatikusan elindul a töltés, a megfelelő feszültségnél lekapcsol, majd újra elindítja a töltést ha az aksi a beállított alsó feszültség értéket eléri.
Az ACCU-MAT1 építőit kérdezem, volt-e gondjuk a trafóval?
Én kimondottan ehhez gyártattam trafót, ami több szempont és vizsgálat alapján jónak is tűnik (pl. izzóval terhelve kifogástalan), de ha a töltőt rákötöm, úgy el kezd zúgni, amitől megriadok.
Én nem tudok objektív véleményt írni. Igen zúgott egy kicsit, de szerintem nem volt olyan veszélyes. Viszont nem csináltam ilyen összehasonlító mérést - terhelést - (hallgatást...) mint Te, mert csak akkumulátor töltéssel teszteltem, illetve használtam.
De hátha a Mester is olvassa ezt most, majd Ő biztos megmondja, hogy mitől lehet...
Én egy 230/24v-os 240VA-os, EI magos trafót használok, amit letekertem 18-19v-ra, plusz kapott még egy 8v-os szekundert. Nálam is zúg, meg melegszik is, de még nem volt vele baj. Idézek Proli007-től:
Idézet: „Természetesen a trafó, nem nagyon örül a fázishasításos jelnek. Igazából a tirisztorok után, egy fojtótekercs és egy visszafutás dióda kellene. Viszont azt méretezni kellene 20A-ra, és a dióda miatt, a "fordított polaritás védelem" is megszűnne. De ha a trafó túl van méretezve és nem melegszik túl, akkor bírni fogja a strapát.”
Ez hasznos információ (mivel külső témában van, nem kerülnek ezek a látóterembe).
Én egy 150VA-es trafót választottam, ami a 100VA-es ajánláshoz képest 50% túlméretezés. Sőt, ha izzóval jelentősen túlterhelem, akkor ezt is néma csendben tűri, de a töltő rángató impulzusaitól már 1-2 A-nél is zavarba jön. A zúgás nem kényelmi alapon zavar (nem a fülem miatt problémás), hanem azt gondolom, ami zúg, az rezeg. És ami rezeg, az koptatja a vele érintkező részeket, így előbb-utóbb ott baj lesz.
Sziasztok!
Van egy NP18-12R 12V-os 17,2Ah-ás ólom-savas (lead acid) akkumulátorom. A kérdésem az lenne, hogy ehhez az akkumulátorhoz milyen töltőt kellene vennem? Nézegettem többet is, de akkumulátor töltéssel kapcsolatosan nem sok tapasztalatom van. Gondolom valamilyen csepptöltős lenne jó. Ezt néztem ki, ismeritek? Mi a véleményetek róla? Bővebben: Link
Szia!
Hasonlóm van ,nincs eddig gondom vele. Kb. 3-éve használom. Üdv.
Köszi a véleményt, szerintem ezt fogom én is megvenni, de azért kíváncsi vagyok mások véleményeire is.
Igen, a fázishasításos terhelés velejárója, ahogy Proli is felhívta rá a figyelmet.
Idézet: „A zúgás nem kényelmi alapon zavar (nem a fülem miatt problémás), hanem azt gondolom, ami zúg, az rezeg. És ami rezeg, az koptatja a vele érintkező részeket, így előbb-utóbb ott baj lesz. ” A jelenség engem is foglalkoztatott, hasonló aggodalmaim voltak. Ezért a tekercset átitattam lakkal (beáztattam, majd kicsöpögés után szárítás). A zúgás csak csekély mértékben csillapodott. Ráfogom, hogy a vasmag "zenél" mostmár és nem a huzalok "csuruszkolnak" egymáson, lekoptatva a lakkot és zárlatba taszítva a trafót. A hozzászólás módosítva: Márc 11, 2014
Valaki tudna segiteni nekem szeretnék egy olmos akku töltő kapcsolási rajzot de sehol sem kapok valaki tudna segiteni?
Hozzászólásod a ki mit építettből áthelyeztem. Legközelebb jobban figyelj hogy hová írsz! Öt kérdőjelet kivettem, egy kérdőjel is elég! -moderátor- A hozzászólás módosítva: Márc 16, 2014
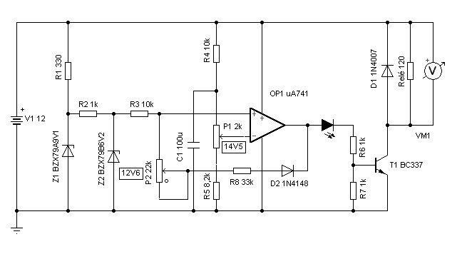
Üdv mindenkinek! adapter
Ha nem tévedek, e kapcsolásnál az akku megfelelő feszültségénél behúzott állapotban van a relé. Tehát a relé árama is terheli az akkumulátort. Át lehet úgy alakítani az áramkört, hogy 12.6...14.4V között ne behúzzon a relé, hanem épp elejtsen, s így szakítsa meg a töltőáramkört? Illetve nem érdemes foglalkozni a pár tíz mA-es többletfogyasztással, hisz ha az akku feszültsége 12.6V alá csökken, ismét bekapcsol a töltő... Köszönöm.
Hello! Nem tudom megépítetted-e már a kapcsolást.. Ez nem lenne megfelelő számodra? (Lejjebb megtalálod a nyákot-bekötést is.) üdv!
Szia és köszönöm. Már megépítettem ugyan, de az általad linkeltet is nézegettem már korábban. Lehet, hogy ez utóbbi lesz a végső megoldás, mert szerintem van itthon hozzá minden alkatrészem. Üdv.
Oké! De ha ez a vágyad, megrajzoltam, hogyan lehet átalakítani. (No meg picit korrektebbé tenni.) üdv!
|
Bejelentkezés
Hirdetés |














).
. De lényeg, hogy működik. A második verzió is ott van, ha erre gondoltok: 





