Fórum témák
» Több friss téma |
Fórum » Akkumulátor töltő
Tiszteletem!
Segítene valaki átnézni, hogy jó e a nyáktervem. Hálás köszönetem! Tisztelettel: Darfol
Van valakinek tapasztalata az elektronikus szulfátoldókkal kapcsolatban?
Esetleg tudja valaki, milyen elven működnek?
Üdv!
Tudnátok nekem ajánlani egy olyan akkumulátor töltőt, amelynél állítható a töltőáram nagysága, max 3-4A-ig. A töltő savas akkumulátorhoz kellene. Szerintetek az akkumulátor számára töltésként a tiszta egyenáram ( pufferelt ), vagy a lüktető ( sima egyenirányított ) feszültség kell? Melyiknek mi a hátránya és előnye? Köszi!! A hozzászólás módosítva: Feb 12, 2014
Ez nem nyákterv sőt eleve áthúztál pár vezetősávot egymáson
R3-ic1 Sprint layoutban tervezzed és a nyák kérdéses topikba tedd hamar megkapod a segítséged
Máig sem értem, miért kell egy akkutöltőbe 20000 µF pufferkondenzátor. Ez nem HIFI erősítő, ahol fontos a kis hullámosság. Amúgy is ~2000 µF-ot ajánlanak amperenként, ez meg a trafó szerint legfeljebb 6 A-t tud.
![]() Ez nem neked szól, hanem a hozzáértőbbeknek. A hozzászólás módosítva: Feb 12, 2014
Üdv!
Igen át van húzva mert pont úgy mentettem le, hogy bennmaradt az áthidalás. Most akkor kell ekkora kondi vagy sem? Üdv: Darfol
Sziasztok
nem tartozik teljesen ide, de itt biztos tudtok segíteni. Adott egy 70Ah ólom-savas akksi, amelyet már 2-3 szor lemerítettem, majd feltöltöttem. A sav szintet meg nem ellenőriztem. Most töltöttem volna 4-ik alkalommal, de töltéskor a kapocsfesz nem lett magasabb 13,2V-nál és az áramerősség se csökkent 4A alá. Megnéztem a savszintet és bizony alacsony volt. Öntöttem rá szódavizet( a nagy siettségre csak ez volt kéznél), azóta eltelt 3 óra, de a helyzet változatlan. Ha leveszem a töltőt, akkor a feszültség rohamosan esik és 1 perc után már csak 11V van benne. Lehet hogy kinyírtam az akkut? Próbáltam másik töltővel is, de ugyanez a jelenség
Szia!
Ezt hívják cellazárlatnak. Amelyikben nem pezseg a sav, az a zárlatos.
Sziasztok,
ha ennél az egyszerű töltőnél nagyobbra(100 VA) cserélem a trafót, akkor növekedni fog a töltőáram is? Vagy kell még hozzá valamit cserélni, módosítani? Üdv!
Üdv!
Egy vagy két darab kondi kellene ezt építeném meg. És még valamit kérdeznék. ehhez a töltőhöz 18V- os transzformátor kellene. Mi van akkor ha 1V kisebb vagy nagyobb a transzformátor. Gondolom az lenne válasz, hogy tekerjek le belőle 1V- nyit, de transzformátor megbontása nélkül mit tehetek? Köszönöm a válszt előre is!
Üdv!
Köszönöm a gyors választ!
Sziasztok
Szeretném lemásolni a reszursz 1 töltőt. Az eredeti trafó secunder oldalát terheletlenül mérve 19 V-t mérek. Van 2 db trafóm otthon, az egyik tud 16V-t a másik meg 24V-ot. Melyiket lenne érdemes beleépíteni? Üdv!
Sziasztok.
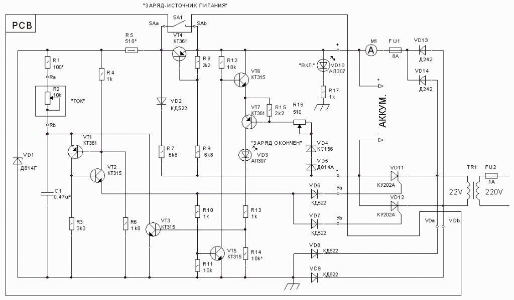
Szeretnék megkérni egy nálam hozzáértőbb fórumtársat, hogy a rajzon az anonim félvezetőket nevesítse és egy rövid tájékoztatóval ismertesse a kapcsolás lényegét. A trafóm ilyen és 6A tud. Az aksim 55 Ah kapacitású. Köszönöm. A hozzászólás módosítva: Feb 14, 2014
Hi!
Én a 24 V-ossal kezdeném, az biztos tudja a megadott áramot is szolgáltatni a fázishasítással, ha a trafónak a telsesítménye megfelelő . Üdv. Mátyás A hozzászólás módosítva: Feb 14, 2014
Hello! A gyanúm az, hogy ahol találtad, ott meg kellet volna találni az alkatrészek típusát is. De..
- A kapcsolásban két tirisztor van. Az, amelyik a műszerrel sorban, van nagyáramúnak kell lenni, mert ezen keresztül folyik majd a töltőáram. A másik lehet egy kis tirisztor is. - A transzformátornál remélem észrevetted, hogy ez egy középmegcsapolású trafó, 2x14V feszültséggel. Ezt egynirányítja a D1-D2 dióda. - Ha a transzformátor pillanatnyi feszültsége magasabb, mint az aksi feszültsége, akkor Az R1 ellenálláson, D2 diódán keresztül a a nagy tirisztorba Gate áram folyik, az begyújt, és áram fog folyni az akis felé. (Jó hogy mindenkinek azonos száma van..) - Ha a kis tirisztor begyújt, akkor az R2 ellenálláson keresztül elszívja R1 által szolgáltatott áramot, így a nagy tirisztor nem képes begyújtani, vagy is megszűnik a töltőáram. - A kis tirisztort az aksi feszültsége gyújtja be. Kb. akkor, mikor a VR2 potméterrel leosztott feszültség, meghaladja a zéner (plusz a kis tirisztor Gate) feszültségét. - Mivel az aski figyelt feszültsége a potméterrel állítható a töltés leállításának feszültsége is állítható. - A D1-D2 diódának olyan áramúnak kell lenni, aminek árama nagyobb, mint a töltőáram. De azt csak próba alapján tudhatod meg, mert itt az áramot "nem korlátozza semmi", pontosabban a trafó-egyenirányító ellenállásai fogják azt csak meghatározni. Vagy is kb. két 10A-es dióda, (vagy dióda híd fele) kb. megfelelő lesz. - A Gate-nél található diódán csak a Gate áram folyik át, oda megfelel,egy 1N4007 dióda is. - Az R1-R2 ellenállásnak viszont 5W-osnak kell lenni, mert ha a kis tirisztor begyújt, azokon "jelentős áram" fog folyni. - Kis tirisztornak bőven megfelel, egy 1A-es típusú is. - Az R3 és R4 ellenállás már lehet a megszokott 0,6W-is is. VR2 pedig trimmer potméter. - A ZD1 zéner dióda pedig 6,2..8.2V könyökfeszültségű, pld. BZX79 vagy BZX85 típusú is lehet. - A C1 kondenzátor bár polarizált van jelölve, de ez 220nF értékével lehet egy 63V-os fólia kondenzátor is. üdv!
Köszönöm,világos volt a magyarázat.
Az egész lényege az lenne, hogy egyszerű, kevés alkatrészből szerettem volna a minimalista ( trafó,két dióda,bizti,töltöttségi szint mérő) töltőmet okosítani oly módon, hogy feltöltés esetén ki is kapcsoljon. Most gondolom sokan mondják, hogy felesleges mert az úgy jó ahogy van, de akkor ennek a fórumnak nem lenne létjogosultsága. ![]() Esetleg, ha lenne egy ilyen kipróbált, egyszerű, működő kapcsolása valakinek, ami a fenti igényeknek megfelel, szívesen látnám. Időm van viszont egy akadályba már ma beleütköztem mikor a helyi alkatrészboltos azt mondta, hogy 33 Ohmos 5 Wattos ellenállást nem is tartanak.Viszont megrendelni meg tudja, hát azt én is és otthagytam.
Hello! Ennél egyszerűbbet nehezen fogsz találni. De ahogy nő az áramkörrel szemben támasztott igények (pontosság-szabályozhatóság..), úgy nő az áramkör összetettsége is. De körülnézhetsz a topik képei között is. Ha nincs 5W-os ellenállás, akkor gyakorlatilag 2W-os is megteszi. De ha két 68ohm/1W-ot párhuzamosan kötsz, az is megfelelő lesz. üdv!
Igaz. Szétnéztem, ami ezen az elven működik az mind ilyen egyszerű. Négy-öt ilyen elvű kapcsolást találtam persze mind kapott hideget,meleget megcsinálom mindet aztán a jobbik marad majd, ha elakadok kérdezek.
Köszi.Üdv. A hozzászólás módosítva: Feb 16, 2014
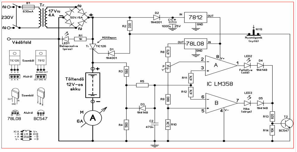
Sziasztok
Az alabbi kapcsolasba van 3 zener dioda, szerintetek mulyen ertekuek? Koszonom
Hi!
Két alkalommal a Google is segíthet! VD1 11 V 0.34 w, VD5 7-8.5 V 0.34 w. De egyszerűen a kapcsolásból eredően a VD1 csak a trapéz fesz előállítására van, ami 10-12 V-ig megfelelő. A VD4 és VD5 a tőltési végfesz lekapcsolásáért felelős. Az értéke a tőltési végfesz minusz a VT6 tranyi maradék fesz, és a VT7 B-E nyitófesz, és a két zéner összértéke. (kb. 13-14 V között keresendő.) Üdv. Mátyás A hozzászólás módosítva: Feb 17, 2014
Koszi a gyors vallaszt, de foleg a magyarazatot hozza, lenyegeben ez tobbet segit mint az ertekek.
Koszonom
Hello
Segítséget szeretnék kérni.A szakmának még nagyon az elején járok ezért szeretném vagyis ha tudtok irjatok le mindent pontról pontra.Arról is lenne szó,hogy szeretnék megépíteni egy akumlátor töltőt traktorra gondolom erősebb kel mint egy személyautóra.... ha valaki tud egy komolyabb megbízható töltőd megköszönném,hogy ha elküldené a rajzot és,hogy mi is kell bele.előre is köszönöm üdv :Gabi
Helló! Megépítettem ezt a kapcsolást. A kérdésem az lenne hogy ha a + - kimenő ágat összeérintem akkor mi történik? Vagy ha az akkura fordított polaritással kötöm.
Hello! Már bocs! De szerinted mindenki használ Sprintet? De egy nyomtatott áramköri rajzot most rajzoljuk vissza kapcsolási rajzzá, hogy tudjunk segíteni?
üdv!
Hello! Elvileg van benne védelem, de hogy az kellőképpen (gyorsan is) tud működni, azt csak az tudja megmondani, aki meg is építette. De most már legalább van esély, hogy válaszolnak. (Amúgy egy link is elég lett volna a képre.) üdv!
Szia! A csipeszeket nyugodtan össze lehet érinteni, a fordított polaritás pedig kiolvasztja a biztosítékot (ha helyesen méretezted).
Szerk.: a szekunder után 12V/100W soros izzót használok és 6,3A biztosítékot. Bővebben: Link A hozzászólás módosítva: Feb 21, 2014
|
Bejelentkezés
Hirdetés |




R3-ic1
Sprint layoutban tervezzed és a nyák kérdéses topikba tedd hamar megkapod a segítséged 



üdv! 





