Fórum témák
» Több friss téma |
Szia !
Nekem is tetszik a wellerhez ez a szabályzó. Szeretném én is elkérni a hex file-t. Köszönöm.
Szia! Tényleg lenyűgöző és szép munka! Engem is érdekelne a hex és a nyák!
Szia. Ügyes munka. Megosztanád a hex file-t.
Köszi.
Köszi mindenkinek! Majd holnap rar-ban felrakok mindent, meg lehet egy kis leírást is.
A hozzászólás módosítva: Jan 26, 2014
Köszönöm szépen!
A hozzászólás módosítva: Jan 30, 2014
Felrakok egy rar-t. Lehet lesz Feki jóvoltából SMD verzió is.
(Közben lett egy módosítás az OPA másik erősítőjét lehet használni áramgenerátornak egy tranzisztorral, de arról még nincs nyák.)Mod: Weller1.rar a hozzászóló kérésére eltávolítva. A hozzászólás módosítva: Ápr 24, 2020
Moderátor által szerkesztve
Szia! Nem sajnos, nem használtam még AVR-t, nincs hozzá programom se. Vegyél egy PIC-et, pl. 16f886-ra már átírtam.
(Feki készített hozzá nyák rajzot is.) A hozzászólás módosítva: Feb 16, 2014
Köszi, a választ!
Nagy kár, hogy nem tudsz segíteni. Milyen nyelven írtad meg a programot? A PIC-re írt forrás fájl megtekinthető, vagy letölthető? A nyák rajz az köszi nem kell, én mindig sajátot tervezek A hozzászólás módosítva: Feb 16, 2014
Mikrobasic-be van, leszedtem Mikrobasic for AVR-t, de jobban bele kéne mélyedni hozzá.
(Amúgy nem drága egy PIC, ragaszkodsz az AVR-hez?) A hozzászólás módosítva: Feb 16, 2014
Jut eszembe a neten AVR-es állomás van sok készen, akkor szerintem egyszerűbb olyat készíteni neked.
Meg tudná e nekem mondani valaki a WSP80-as csatlakozó pontos tipusát? Köszönöm előre is
A hozzászólás módosítva: Feb 22, 2014
Szerintem a sima kerek DIN csatlakozók világába tartozik. 3-tól 15-lábig már találkoztam velük. Nézz körül a Hestore-ban.
Szia! Ilyenekkel szokták helyettesíteni: Bővebben: Link. Bővebben: Link.
Eredeti drága: Bővebben: Link A hozzászólás módosítva: Feb 22, 2014
Sziasztok! Olyan kérdésem van, hogy a Weller LR21 pákához mit kell módosítani a Ktipusú hőelemes állomáson? Remélem érthetően fogalmaztam meg...
Üdv!
A Weller-ekben PTC szenzor van, ennek az ellenállását kell mérni konstans mérőáram mellett. A hőelem pedig feszültséget termel és kell hozzá hidegpont kompenzáció is. Tehát valószínű az egész mérő és erősítő fokozatot át kell alakítani. Ha mikroprocesszor vezérelt, akkor a programot is módosítani kell.
Szia! Ez WP80-hoz is jó?
Ha ugyanolyan a hőérzékelője mint a WSP-nek, akkor igen. Egyébként közben megszületett a végleges verzió, legalábbis egyenlőre biztos így marad, ebben müveleti erősítős áramgenerátor van, és a szoftver kapott egy differenciáló vezérlést (cnv-nek hála).
A hozzászólás módosítva: Márc 6, 2014
Szerintem igen. Nagy különbség nincs a kettő közt, szerintem.
Fel rakod az új szoftvert? Köszönöm!
Köszönöm!
Sziasztok!
Weller WS81 állomásom van WSP80 pákával de nem fűt. A termisztoron szobahőmérsékleten 1200 ohm körüli értéket mérek. Megnyúlt volna?
Valahogy sejtettem. Még jó hogy egyben van a fűtéssel és nem olcsó.
Szia!
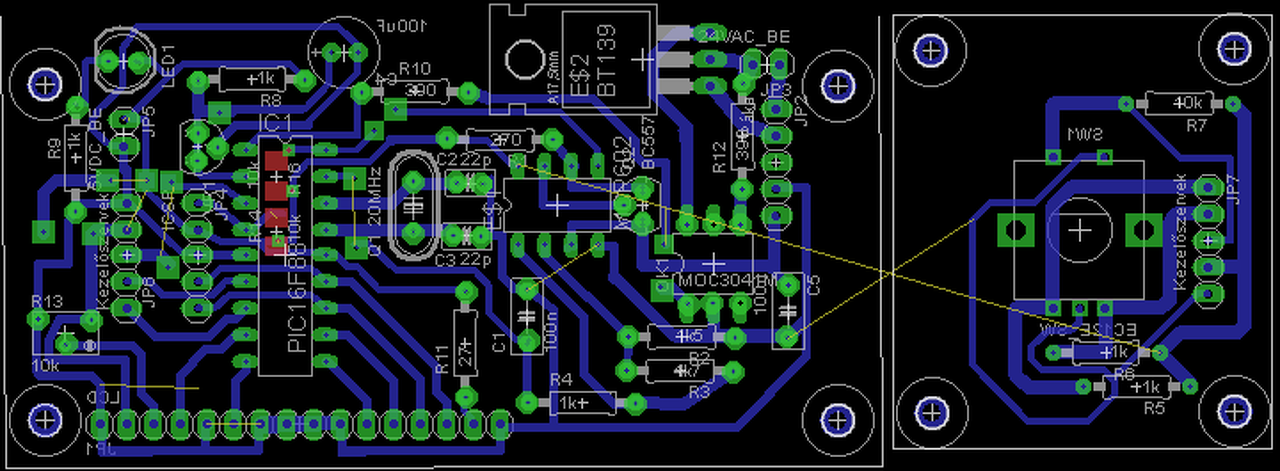
Nagyon tetszik a forrasztó állomásod, meg is építem LR-21-hez. Figyelmedbe ajánlanám a 16F1826-27 PIC-et, mert ez szerintem leegyszerűsítené a kapcsolást (nem mintha nagyon bonyolult lenne ), mert ebben van órajel, referencia és még DA is az áramgenerátornak, talán a szoftveren is csak minimálisat kellene módosítani (a PIC láb kompatibilis). Úgyis SMD-s nyákot gondoltam tervezni hozzá, akár univerzálisat is lehetne.
Szia! Ennek nagyon örülök, azóta is módosult párszor.
![]() Jelenlegi legutolsó verzión már fektetve van a triak, az áramgenerátor maradt műveleti erősítő, tranzisztor páros, teszteltem nagyon stabil, akár 200 ohm-nál is. Kapott egy fekete festést is. Igen jó ötlet, gondolkodtam én is ilyesmin, bár valóban így sincs túl bonyolítva. Ha a referencia csak 1024mV, akkor nem kell erősíteni sem, csak kb. 12-13mA mérőáram, akkor OPA sem kell bele, lehet LM317 is az áramgenerátor. Ez volt tervbe is csakhogy pl. a 16f88-nál elvileg nem lehet 2V-nál kisebb a referencia (persze attól még működött nálam szépen). A 16f1826-nál 1.8V-ot ír az adatlap ha jól néztem minimum referenciának, de persze attól megépíthető OPA nélkül is, vagy erősítéssel és pl. 2048mV referenciával. A hozzászólás módosítva: Jún 9, 2014
Épp most végeztem a 0-ás verzióval ( és indultam volna dobozt keresni
).A nyákot úgy alakítottam ki, hogy ha a másik PIC-et használnánk, akkor se kelljen módosítani. Szerintem csak annyi változtatás kellene, hogy a referenciának a belső 2,048V-ot kellene használni, ami a DA referenciája is lenne, csak az ellenállást kell átszámolni, és a MOC-ot át kellene rakni az RA3 portra, mert a DA kimenete pont az RA2. A nyákon a J1 átkötések variálásával ez megoldható, és persze ha lehet elhagyni a kvarcot, van belső órajel. Raktam még rá egy DC/DC konvertert, hogy ne kelljen külön táp a PIC-nek (nem tudom beválik-e, de próbálkozok ) A hozzászólás módosítva: Jún 16, 2014
Gratula, nem semmi belehúztál.
Felteszem a 6-os progit. Egy észrevétel a PIC ADC bemeneténél az 1k ellenállás után a 100nF helyett inkább egy 100mikroF/16V elkó kell. A hozzászólás módosítva: Jún 9, 2014
Kész is lettem
! Sajnos az encoderem nem lett jó hozzá ( máshogy adta az impulzusokat), ezért egy egér görgője került bele . A nyáktervben lett néhány módosítás, ha valakit érdekel felrakom. |
Bejelentkezés
Hirdetés |









. A nyáktervben lett néhány módosítás, ha valakit érdekel felrakom. 







