Fórum témák
» Több friss téma |
Sziasztok!
Ha a müv nek letörött a lábikója és egy szintén harcedzettről leszedem és a másikra forrasztom attól még minden működni fog?? Köszönöm a válaszokat!
Hát ha a tokon belül nem történt nagy trauma, akkor akár még működhet is. Próbáld ki! Végülis ha megforrad a csonkhoz, akkor működnie kell elvileg.
De én nem szórakoznék ilyesmivel, kivéve ha valami drága IC-ről van szó, amit olcsó környezetbe teszek.
Vadonat új opa 27gp amikor gyszer betettem mégcsak nem is ment mert nem volt bele való kiszedésnél nem figyeltem rendesen és nem voltam olyan óvatos...Csak a láb tört le
..Amúgy milyen ez a típus?Milyen füles erősítőbe lehet integrálni?
Hú apukám, itt olyan szintaktikai és szakmai-szleng bitangságok sorakoznak, hogy egy kukkot nem értek. Füles erősítő..? :O Az meg mi fán terem?
Hello! Kicsit tagolhattad volna a mondanivalót témakör szerint, mert így minden egybefolyik. De én kb. a következőre gondoltam működés gyanánt. (Kicsit tanulmányozhatnád a szabályozáselméletet, akkor könnyebben szót értenénk talán.)
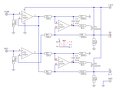
- Az első áramkör egy különbségképző. Két fokozatú, mert megkülönböztetjük azt az állapotot, mikor a hőmérséklet magasabb, mint a beállított "referencia", hiszen ekkor nyitni kell a zsalut. Valamint amikor a hőmérséklet alacsonyabb, mint a "referencia", hiszen ekkor zárni kel a zsalut. Van még egy állapot, mikor a kettő megegyezik, ekkor nem kell sem nyitni, sem zárni a zsalut. Mivel ez az állapot abszolút értelemben nem fordulhat elő (csak egy pont), így egy holtzónát is célszerű az egyenlőségi pont körül létrehozni, ahol egy kis differencián belül már nem mozdul a zsalu. (De ezt később fogjuk megoldani.) - Az U1a és U1b csak követi a hőmérséklettel és referenciával arányos jelet. Az U1c és U1d képzi a kettő különbségét, és egyben fel is erősíti azt a tízszeresére. Ha a Temp megegyezik a Ref feszültségével, akkor mind két fokozat kimenete 0V-os szintű. Ha a hőmérséklet emelkedik a referenciához képest, akkor annak különbségét arányosan követi, az OP kimenet feszültsége, miközben CL kimenet változatlanul nullán áll. Ha a hőmérséklet jel alacsonyabb mint a referencia értéke, akkor a Cl kiment emelkedik ezzel arányosan, és az OP kimenet áll nullán. - Mivel a kimentek 0..12V értéket vehetnek arányosan fel, és az erősítése a kivonónak 10-szeres, így 1V differencia érték a Temp és Ref pontok között, 10V kimenti feszültséget jelent. (A bementi feszültségek tartománya persze nem lehet a teljes 12V tápfeszültség tartomány, vagy is a szabályozási ponton célszerű a Temp és Ref értékét, valahol a féltápfeszültség közelébe megválasztani. Ezt az érzékelő illesztésénél kell figyelembe venni.) - Rajzoltam egy kis Móricka ábrát, hogy könnyebben érthető legyen a kiment feszültség viselkedése. Az áramkörnek mivel két kimenete van, már itt szétválasztásra került a kétirányú működés. - A másik ábra elvégzi, a két kimenti differenciális jel átalakítását impulzusokká. Az időzítés nem oly hosszú, mint amit kigondoltál, de arra nincs is igazából szükség szerintem. (Ha még is ragaszkodnál hozzá, akkor vagy számláncokat, vagy inkább mikróvezérlőt kell alkalmazni, és az egészet digitálisan feldolgozni.) Elsőre komplikáltnak tűnik de mégsem az, ha tagoljuk a működését. - A feladat az, hogy egy olyan időzítőt készítünk, aminek impulzus ideje beállítható (míg nyit a zsalu) és a szünetidejét (míg várakozik) az OP-CL különbségi feszültség határozza meg. - Magát az időzítést a C3 kondi végzi. Ha a C3 feltöltődik és a feszültség 4V alá csökken, akkor az 555 kimenete magas szintű lesz. A motor, elindul. Ha a kondit kisütjük és a feszültsége 8V-ra emelkedik, akkor az 555 kimenet alacsony szintre vált. A motor leáll. - A kondi feszültségváltozásának idejét, ezzel a jel/szünet idejét a töltő és kisütő áram fogja meghatározni. A kondenzátort egy feszültségvezérelt áramgenerátorral töltjük. Így a kondi töltésének sebességét a bementi feszültség nagysága fogja meghatározni. Ha a bementi feszültség a T-R ponton 12V, akkor lesz a legnagyobb a töltőára, vagy is leggyorsabban fog feltöltődni a kondi. Ha pedig nulla, akkor gyakorlatilag nem fog a kondi töltődni. - Ezt valósítja meg az U2a a Q3 tranyóval karöltve. A Q3 kollektorában a bementi feszültségtől függő de már állandó áram van, ez tölti a C3 kondit. Az U2a összehasonlítja a P1 feszültségét az R17 feszültségével, és addig szabályozza Q3 tranyót, míg a kettő azonos értékű nem lesz. Ha egy ellenálláson a feszültség állandó, a rajta átfolyó áram is állandó értékű lesz. Az emitteráram, meg jó közelítéssel a kollektor árammal azonos. A P1 maximális állásában a feszültség kb. 3,6V lesz, ha a T-R bementi feszültsége 12V. Így a C3 töltőárama 3,6V/47kohm=76,6uA lesz. A kondinak 4V-ról 8V-ra kell töltődnie, hogy az 555 átbillenjen. Vagy is 4V feszültségváltozásnak kell lenni a kondiban. - Egy kondi töltését, a kucu képlet határozza meg, vagy is Q=C*U képlettel számolható. A Q töltésmenyiség, az áram és az idő szorzata. Így I*t=C*U amiből az időt, t=C*U/I képlet adja. Behelyettesítve, t=470uF*4V*76,6uA=24,5sec. Vagy is ez lesz a motor minimális várakozási ideje, ha a T-R különbsége 12V lesz. Ha a különbség kisebb, a töltőáram is kisebb, így a várakozási idő is ezzel arányosan nőni fog. Látható, hogy a P1 változtatásával az idő-feszültség aránya változtatható, vagy is a működés meredeksége. - Ha a C3 feltöltődött, az 555 bebillent, a motor elindul. De ekkor Nem csak az 555 Q kimenete lesz magas szintű, hanem a "DIS"kimenet is. (Mivel ott egy nyitott kollektorú tranyó van, gyakorlatilag ilyenkor a DIS kimenet "kikapcsol".) Így a C3 kondit az R19 fogja kisütni, kb. R*C idő alatt, ami kb. 4sec. Vagy is kb. 4sec ideig fog a motor járni. - Hogy a Q3 töltőárama a kisütést ne zavarja, Q4 tranyóval a kisütés alatt a töltőáramot kikapcsolom. Mivel a teljes út 4 perc, így a zsalu kb. 60db. impulzus alatt nyit ki teljes mértékben. - Már csak a végállás van hátra. A végállás kapcsolója az S1 bontó nyomógomb. Biztonsági okokból ez akkor bot, mikor a zsalu végállásba kerül. Vagy is ahhoz, hogy a zsalu mozogjon, a kontaktusnak zárt állapotúnak kell lenni. Avagy vezeték szakadás esetén egyből megáll a zsalu. Ha az S1 bont, a Q5 kinyit, és az R22 ellenállás segítségével szinte azonnal kisüti a C3 kondit. Mégpedig közel nullára. Így pld. a nyitóvégállás elérése után, kb. kétszeres idő kell, míg ismét mozoghat a zsalu nyitó irányban. Hiszen most nem 4V-ról 8V-ra kel töltődni a kondinak, hanem közel 0..8V-ra. (De ez részlet kérdés.) - Természetesen két ilyen időzítő egység kell, a két kivonó kimenetre. Az 555 kimenetén a motor működésekor +12V feszültség jelenik meg, ezt kel illeszteni a zsalumotor három vezetékéhez. (Mert ugye nem tudom mekkora feszültséggel, és milyen feszültségnemmel működik a zsalu.) - Még egy apróság van, a holt zóna. ezt valósítja meg az R18 ellenállás értéke. Ha kondit 8V-ra felszeretnénk tölteni, akkor az R18 ellenálláson ehhez 8V/2,2Mohm=3,6uA áramnak kell folyni. Ha az feszültségvezérelt áramgenerátor árama ezen értéknél kisebb, nem képes feltölteni a kondit, így a motor nem indulhat el. Vagy is ha az áram a maximális értékének 5%-a alá esik, elmarad az impulzus. Ezzel biztosítja a szabályzó a holt zónát. Vagy is minimális differenciának kell lenni, hogy a zsalu elmozduljon. Nos remélem valamennyire érthető az elképzelt működés. Egyébként amit Te feszegetsz, hasonló. Az egy ablakkomparátor. Ahol az holt zónán belül, a motor nem mozog, csak ha a különbség elhagyja a holtzónát. Pont úgy mint itt, csak ott ha a holtzóna feletti-alatti érték van, egyből teljesen kinyit a zsalu, nincs arányos működés. A változás arányára történő működést itt a SLOPE meredekségi tényezővel lehet beállítani. De a hirtelen létrejövő hőmérséklet változásokat az érzékelő megfelelő helyen történő elhelyezésével is lehet befolyásolni. Egyébként néha kapható automatikus radiátorszelep vezérlő is, ami ilyen algoritmus szerint végzi a feladatát. Talán azt is célszerű lenne megszemlélni, mert kimeneti jelét hozzá illeszteni a zsaluhoz, szerintem képes lenne működtetni. De kapható redőnyvezérlő is, ami ugyan ilyen elven működik szerintem. üdv!
Üdv!
Hát igen ez egy frappáns megoldásnak tűnik a problémámra(még emésztenem kell) (reméljük az elméletet igazolja a gyakorlat is de hát a puding próbája mint tudjuk, hogy befaljuk a pudingot, tehát kipróbálom összedugdosom és majd kiderül) A motor mint írtad nem tudod milyen értékű és tip. feszt igényel az igazat megvallva én sem, semmilyen feszültségre utaló adat nincs rajta (vagy én voltam figyelmetlen) az biztos váltófeszt igényel mert az ellenben rá van bélyegezve (50/60Hz) Váltó 12V semmi, hálózati 230V már forog de fortyog is úgyhogy a két érték között valahol! (Svájci ipar terméke, nem tudom ott 230v a hálózati fesz?)(talán reléket vezérelhetne a kapcsolás ) (még azt sem tudom egy relének menyi kapcsolás az élettartalma) Az utolsó mondatod az én irányelvem is azaz ha valamit meg lehet vásárolni azt meg kell vásárolni nem "ámátőr"körülmények között összebarkácsolni! (de most azt hiszem kivételt teszek) Mindenesetre kösz az infókat! Ha nem jelentkeznék azt jelenti bőszen dugdosom a próbapanelt de ha beleütközök valami anomáliába akkor jelzem!Üdv!
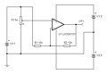
Hello! Egy MOC3041-el és egy Triac-al ésszerűbb a vezérlés, mint relével. Az nem sértődik meg a sok kapcsolgatástól. Lehet hogy a ritka rövid idejű működéstől, nem fog forrni a zsalu 230V-ról sem. De ha még is kisfeszültségű lenne, akkor úgy is trafó van, és az optocsatoló is szükségtelen. Az 555 közvetlen is meghajtja a Triac-ot. üdv!
Sziasztok !
Kérdezném hogy van valamiféle nézet audiós körökben hogy egy műveleti erősítővel (előerősítőként) mikor kapunk jobb hangot (invertáló/nem invertáló bemenet) ? Itt most a visszacsatolás kártékony hatására gondolok, hogy melyik megoldással a kevésbé ártalmas ? Kösz !
Szia! Az invertáló meghajtásnál a bemeneteken minimális a jelváltozás, ez egy hitvány műveleti erősítőn akár segíthet is.
Kösz !
Akkor még egy: Mekkora tápfeszültségről érdemes hajtani őket, kisebb vagy nagyobb ? Mit mond a fáma ? Illetve mindegy hogy a visszacsatolás mondjuk 2x erősítésnél 1/2 Ohm vagy mondjuk 10/20 KOhm ? A hozzászólás módosítva: Márc 6, 2014
Üdv!
Hát inkább ne spórolj a tápfeszültség értékeken. A slew rate-re jó hatással szokott lenni a feszültség. A visszacsatoló ellenállások nem lehetnek 1 és 2 ohmosak. De a MOhm nagyságrend sem a legszerencsésebb, több szempontból sem.
Kösz !
Lehetséges a műveleti erősítővel gyengíteni is a bemenő jelet ? Tehát a visszacsatoló ellenállás fele akkora értékű mint ami a bemeneten van. Akkor a kimenő jel nagysága is feleződik ?
Szia
"Lehetséges a műveleti erősítővel gyengíteni is a bemenő jelet ?" A műveleti erősítőnél 1 x res erősítés alá nem tudsz menni. Csak ha, a erősítő előtt, vagy után, csinálsz egy feszültség ösztót. Tehát ha, a bemeneted kisseb, vagy a kimenetet leösztód. ( a kimenet utánni ösztás a szerencsésebb, kevesebb a zaj ) üdv. A hozzászólás módosítva: Márc 7, 2014
Mindez a neminvertáló bekötésre vonalkozik. Ha gyengítésnek számít a -0.5 -szörös erősítés (felére csökken a jel 180 fokos fordítással), akkor az invertáló bekötéssel megoldható. A - bemenetre kétszer akkora ellenálláson keresztül megy a jel, mit amekkora a kimenet és a - bemenet között van.
Hát ez csak bizonyos fenntartásokkal igaz. A legtöbb belsőleg kompenzált műv. erősítőt au=0dB -ig kompenzálják. Ha nem tartod be a játékszabályokat, akkor könnyen begerjedhet a visszacsatolt rendszer. De például az NE5534-est (ami belsőleg részlegesen kompenzált) elvileg lehetséges -6dB -re is kompenzálni.
fongab: zaj szempontjából lehet hogy a kimenetet érdemes leosztani, de torzítás szempontjából egyértelműen a bemeneteti jelet érdemes leosztani.
Kompenzálni kellene, de elvileg lehetséges. Külső kompenzálású típust kellene használni (TL060, TL070, TL080).
Az ellenállásokat úgy célszerű megválasztani, hogy az előtte lévő fokozattal közel illesztett állapotban legyen. Azaz a forrásimpedancia meg kell hogy egyezzen a műveleti erősítős fokozat belső ellenállásával, ami invertáló fokozat esetén erősen függ a visszacsatoló ellenállás értékétől.
A másik tervezési szempont pedig a műveleti erősítőre vonatkozik: zaj szempontjából a lehető legkisebb visszacsatoló ellenállás lesz az ideális. Természetesen célszerű a kívánt erősítésszintet is számításba venni. A másik fontos dolog, hogy a műveleti erősítő kimenetén lehetőleg +/-3V körül legyen a kimenőjel, hiszen a legtöbb műveleti erősítő ezen a kimeneti szinten dolgozik a legkisebb torzítással, és itt már nem lép be a zajhatár sem. Bővebb információt pedig az adatlapokból....
Ezzel a kapcsolassal +1 -1 kozott lehet allitani az erositest.
Idézet: Miért is kellene őket úgy megválasztani..?„Az ellenállásokat úgy célszerű megválasztani, hogy az előtte lévő fokozattal közel illesztett állapotban legyen.” Idézet: Ez így elég diplomatikus; nem tudom mire gondolsz. Esetleg a kapcsolás bemeneti impedanciájára gondolsz "belső ellenállás" alatt? „Azaz a forrásimpedancia meg kell hogy egyezzen a műveleti erősítős fokozat belső ellenállásával” Mert ha így gondoltad, akkor szerintem az alábbi nem igaz: Idézet: Nem, a visszacsatoló ellenállás értékétől nem függ, hiszen ha a műv. erősítő (+) bemenetét (véges) impedancián keresztül földeled, akkor a (-) bemenete virtuálisan földpontra kerül. A bemeneti impedanciát mezitlábas kapcsolásnál pedig a bemeneti pont és a földpont (~virtuális föld) között értelmezzük. „ami invertáló fokozat esetén erősen függ a visszacsatoló ellenállás értékétől” Idézet: Ezt nem látom át, hogy miért van így „A másik tervezési szempont pedig a műveleti erősítőre vonatkozik: zaj szempontjából a lehető legkisebb visszacsatoló ellenállás lesz az ideális.” A hozzászólás módosítva: Márc 8, 2014
Hello Hunpusi!
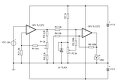
A problémát a következőképpen lehet kezelni.. - Először is nem lehet olyan műveleti erősítőt használni, melynek offset feszültsége abban a jeltartományban van, mint maga a bementi jel. Vagy is az ilyen LM358-TL072 és társai felejtősek. - Minimálisan egy precíziós műveleti erősítőre van szükség, mint pld. a TLC2272. És ha 5V a tápfesz, és 5V-ig szeretnéd a kimentet kivezérelni, akkor vagy nagyobb tápfesz kell, vagy Rail-to-Rail műveleti erősítő. (A szimulátorban, mivel ilyen OPA nekem nincs, az emelt tápfeszt használtam és egyszerű TLC272 erősítőt.) - A lineáris egyenes egyenlete (mint azt már sokszor leírtam) Y=ax+b Ahol az "x" a bementi változó, az "a" a meredekségi szorzó (ami az erősítőnél az erősítés mértékét jelenti) és a "b" az eltolási érték. - A szükséges "a" vagy is az Au=dUki/dUbe. Mivel Te -2mV..5mV bementi jelre 0..5V kimenti feszültséget szeretnél, Au=5V/7mV=714,28 értékű. Ebből a bemeneten kellene levonni a "b"-2mV értéket, hogy a görbe indulópontja a 0V legyen. - De mivel az erősítés meglehetősen nagy, és közben levonásra is szükség van, célszerű az erősítést és a levonást két részre bontani. Így a levonó erősítőnél fix erősítést beállítani, az előerősítőnél meg változtathatóvá tenni az erősítést a beállítás céljából. - Két fokozat összerősítése a kettő szorzata. Így célszerű a kivonást a második fokozatban megejteni. A második fokozat egy fix 10-szeres erősítéssel rendelkező különbségképző kapcsolás lehet. Ha ez így van, akkor az első fokozat erősítésének már 714,28/10=71,42-nek kell lenni. Mivel a bemeneti impedanciának meglehetősen nagynak kel lenni, az első erősítő fokozatnál "neminvertáló erősítő" kapcsolást célszerű alkalmazni. A neminvertáló erősítő erősítése Au=1+(R2/R1) vagy is a visszacsatoló ellenállások aránya szabja meg. Az erősítés beállíthatósága miatt, itt egy potis osztó fokozatot kell alkalmazni. A potis osztó a felére osztja a kimenő feszültséget, így a visszacsatoló hálózatnak már csak a fele erősítést kell biztosítani. Vagyis 71,42/2=35,78 az erősítés az ellenállások aránya (a +1 levonása után) 1:34,78. Ha a visszacsatolás felső tagjában 51kohm-ot használunk, akkor 51k/34,78=1,469k-ra jön ki az alsó tag. Így 1,5k/51k visszacsatolást tudunk alkalmazni. - A poti középállásban az első fokozat erősítése így Au=((51k/1,5k)+1)*2=70 értékű lesz. (A trimmerrel persze ez finomítható, így elérhető a 71,42-es erősítés beállítás.) -Ha a bemeneti jel -2mV, akkor az első fokozat kimenetén az -2mV*71,42=-142,8mV lesz mérhető. (Látható, hogy negatív bementi feszültségnél, a kimenti feszültség is negatív. Így az erősítőkhöz -5V tápfeszültségre is szükség van.) Ezt a 142,8mV-ot kell a második fokozatban kompenzálni (kivonni). Mivel a második fokozat erősítése 10-szeres, a kivonandó feszültségnek 1,42V-nak kell lenni. Ezt egy TK431-es 2,5V-ra stabilizált feszültségből vonjuk le. - A kivonó erősítő erősítése a visszacsatoló ellenállások hányadosa. Vagy is ha itt 100k/10k ellenállásokat használunk, akkor az erősítés valóban 10-szeres lesz. Természetesen az ellenállások toleranciája miatt okoz erősítés eltérést az első fokozatban kompenzáljuk a potival. De ekkor az 1,42V is kicsi változtatásra szorul. Nos kb. ennyit az elméleti alapról. és a rajz, amivel ez gyakorlatban meg is valósítható. Rail-to Rail erősítőt és +-5V tápfeszt használva, a kimenti feszültséget kb. 0..4,95V-ig használhatjuk ki. Természetesen az érzékelőt én nem ismerem, nem tudom mekkora ellenállással zárható le a kimenete.. üdv! A hozzászólás módosítva: Márc 24, 2014
Ja, és az átviteli karakterisztika..
Üdv!
Egy VCO-t szeretnék egy műveleti erősítővel vezérelni, ám a VCO U-f karakterisztikája nekem nem megfelelő. Ezért az OPA erősítésének lineáris voltát szeretném eltorzítani, úgy hogy ha például fűrészjellel hajtom meg a bemenetet, akkor a kimeneten a fűrész teteje hegyesedjen ki, vagy tompuljon le. Milyen megoldások vannak erre? (Addig már eljutottam, hogy egy nem invertáló alapkapcsolás esetén a visszacsatoló ellenállással párhuzamosan kötött zener-dióda a fűrész tetejébe tesz egy kevésbé meredek törést, de állíthatóra szeretném, mert egy léptetőmotort vezérelne, és még nem tudom, hogy milyen karakterisztika lenne a kényelmes) Előre is köszönöm a válaszokat!
Nagyon szépen köszönöm a leírást! Nagyon sokat segítettél!
Hello! Szívesen. Persze ez csak egy szimulációs rajz, a bement lezárása, és néhány konci a visszacsatolásba-tápba biztos szükség lesz, hogy csak az egyenfeszültséget erősítsen az OPA. Mert ekkora erősítés mellett, biztosan belebújik a váltó a jelbe. üdv!
Üdvözlet mindenkinek!
Elterveztem, hogy érdekesség céljából szeretnék készíteni egy műveleti erősítőt diszkrét elemekből. Olyan téren szeretnék segítséget kérni, hogy nem e tud esetleg valaki valamilyen kapcsolást amivel ez megvalósítható lenne. Minden hasznos választ köszönök előre is! A hozzászólás módosítva: Ápr 10, 2014
A uA702 egy egyszerűbb műveleti erősítő. Építsd meg, de ne várj tőle sokat.
Bővebben: Link A hozzászólás módosítva: Ápr 10, 2014
Hello! kis kereséssel.. vagy "discret OPA" jeligére.. üdv!
Egy kis kiegészítő megjegyzés:
Az analóg integrált áramkörökben több helyen kihasználják azt, hogy a technológia teljesen egyforma tranzisztorokat hoz létre (pl. áramtükör). Emiatt nem tudod majd elkerülni a dual-tranzisztorokat (amik már lehet, hogy integrált áramkörök a nézőpontodból?)!
Ezért írtam, hogy ne várjon tőle sokat. Egész biztos nem úgy fog működni, mint az eredeti. (ha egyáltalán működőképes lesz)
|
Bejelentkezés
Hirdetés |













