Fórum témák
» Több friss téma |
Fórum » Kapcsolóüzemű tápegység
Témaindító: Rendszer, idő: Feb 18, 2006
Témakörök:
A MUR-ok a kimeneten vannak. Utána a pufferkondikon keresztül egy közös induktivitáson át a kimenetre mennek. Mindez előtt van egy TSD-1196 tekercs. Nö ezen már semmi értelmezhetőt nem mérek.
Új korában állítólag kattant a táp. Közben méreggettem, de semmi hibát nem találok. Az lehet baj hogy a nagy kondikból nem kapam ugyanolyat? 200V 390µF helyett 200V 470µF raktam bele. 220-bizt-L-tekercs-tekercs-puffer-kapcsoló-(diódahid. itt hozzátenném hogy van egy 110V kapcsolonak hely, ami nincs bekötve. ehhez van az eggyik nagy puffer. ) diódahid egyik felét használja-nagy puffer-fólia-IRF----- És itt van ami elindítaná véleményem szerint. 2N4403 Emitter és bázis között zárlatot mérek. Pedig nem látok átkötést. Helyettesítője van ennek? Vagy rosszul gondolom? a 2N4403 kimenete megy egy IC lábára. A hozzászólás módosítva: Ápr 12, 2014
Hello! A 3375-ös képen, a elkó közötti álló barna ellenállást mérd meg, nem szakadt(-ak)-e. üdv!
A hálózati pufferkondikon hogy alakulnak a feszültségek? Mindkettőn egyforma az érték? Ha van párhuzamos feszültségkiegyenlítő ellenállás rájuk kötve, akkor azok nem szakadtak? A táp vezérlő IC-je megkapja a tápfeszültségét (indítóellenállás)?
A hálózati pufferokon gondolom félhullámu egyeniráyitás van.
250~ 150- Az IC száma: 3842 5E02 Nemtaláltam róla semmi infót. Nem mérek rajta semmi feszt. Hol kellene? Honnan nézzem vissza. Képet küldök, perc..
Próbáltam rajzolni a képre, de sok lenne a vonal. Nem mérek rajta feszt, ez a lényeg.
A hozzászólás módosítva: Ápr 12, 2014
Az előbb linkelt adatlap Figure 7 nevű rajzán láthatod az Rin ellenállást, ami a 7-es lábra megy. Ezt azonosítsd be!
A Q2 mellet kapásból látni egy törött diódát. (Gondolom a kondi cserekor esett áldozatul.) De ha nincs táp, akkor elsőként még is a puffereket kellene szemügyre venni, mert ott kétutas egyenirányítás van, és a két soros pufferen, kb. 320V-ot kell mérni. Innen kerül indításkor a 7-es lábra egy ellenálláson keresztül a feszültség. Majd ha beindult, akkor önmagát látja el a trafóról táppal.
Hogy neked mennyire igazad van... Lehet az a hiba? Cserekor vigyáztam.
Mire cseréljem?
Ezen az ellenálláson keresztül megy mégegy ellenálláson , és eljut az imént emlitett 2N4403 bázisára. Amin zárlatot mértem.
Bázis-emitter Bázistól megy tovább egy ellenálláson kereszül a törött diodára. A hozzászólás módosítva: Ápr 12, 2014
Vedd ki azt a tranzisztort és úgy is vizsgáld meg!
Jónak mérem! Franzz
Visszaraktam. A hozzászólás módosítva: Ápr 12, 2014
Akkor a panelen keresd meg a zárlatos alkatrészt. Egyébként a két sorosan kötött ellenállás jó?
Szia!
Ezeket a tápokat macerás vizsgálni mert terhelés nélkűl egy periódus után leállnak, hacsak nincs valamilyen kis terhelés a kiemenetein. Javítottam számtalan kapcsi tápot, előfordult hogy nem is a táp voltt hibás. De találkoztam átütött trafóval is, amit megfelelő méréstechnika nélkűl lehetetlen megtalálni. Lehet a szabályzó kör is hibás, amit segéd feszűltség megfelelő helyre beiktatva kideríthetők. Persze hállózati fesztől mentes állapotban. Mondjuk 12v ra szabályoz (enyi a kimenő fesz) külső tápból változtatható 12v feszt kapcsolva a kimeneti fesz pontra, és az opton mérni azt az értéket ahol az optó bekapcsol (optó c-e ponton ). Ezzel a méréssel nem csak az optó hanem a TL431 is tesztelve van. Mindenesetre feltétlen szükséges a szkópos mérésekhez leválasztó transzformátor mert a szkóp testje kapcsolatban van a védőföldel és pimer köri mérésnél össze találkozik a hállózat fázisával. (meg a saját életed védelmében is) Egyébként helyszini kapcsi táp javítását nem javaslok senkinek, hacsak nem 100 százalékban biztos vagyok melyik a hibás alkatrész.
ÁÁáá belekavarodtam. Elszivok egy cigit. Már azt sem tudom jó lábat nézek-e.
Ez a 7-es? Elkezdtem keresni mégegyszer a sorosan kötött ellenállást. Aztán most a jóisten rávarázsolt még egy zászlós ellenállást is, meg visszavitte mindezt a 8as lábra. Átnézem mindjárt mégegyszer csak füst van idelennt. 10 perc.
Bátor feladat végrehajtás nem mondom, pláne akkor ha fogalmad sincs hogy mit csinálsz. Nem csak az áramütés veszélye miatt nem illik közvetlenül benne méricskélni, hanem az alkatrészek védelme érdekében sem.
Ha tönkreteszed a vezérlőt vagy a fetet, honnan fogsz bele venni másikat így szombat este? Ha tudsz, csinálj 100-150V DC-t áramkorláttal, és arra kösd rá a tápot. Egy szkóp sem ártana, mert anélkül nem nagyon fogod kideríteni hogy megy-e a vezérlő, de ha nem kap tápfeszt akkor biztos hogy nem megy. Ha menne, és valahol máshol lenne a hiba, akkor legalább kattogna vagy ciripelne a trafó, ami azt jelzi hogy próbál elindulni a táp, csak valamiért folyamatosan letilt.
Az inkább a hatos láb lesz. Felülnézetből.
No akkor befejeztem! Messze vagy tőlem? Magyarország közepe.
Van valaki aki segítene benne? összerakom az egészet, nem az én pályám ez. Köszönöm az eddígi segítséget. Van valaki aki vállalkozna a feladatra a leirtak alapján? Autó oda-autó vissza.
Messze vagyok. Ha nem úgy állsz neki ahogy leírtam, akkor sokkal nagyobb kárt is tehetsz benne.
Keress a vezérlővel egy mintakapcsolást a neten (kismillió van), és abból már látszik nagyjából az elvi működés. Bár az a 2db 840 nekem kicsit fura, ott 1db fetnek kéne lenni, és nagyobb feszültségtűrésűnek (800V körül). Ahogy az előttem szólók már utaltak rá, az IC a 300V-ról kap tápot, egy (vagy több) soros előtét ellenálláson keresztül, lehet hogy ez szakadt. Ezen kívül a legtöbb hibát kiszáradt elkók, illetve visszáramos diódák szokták okozni általában.
Sziasztok
Adott egy táp amibe elszállt 2 db RJK 6015 N mosfet. A helyettesítő alkatrészeket is kilőttem, tud valaki triviálisabbat, ami boltba kapható? 600V 63A Köszi, Üdv
Sziasztok a következő tápegységgel akadt egy kis problémám, kapcsolási rajzot sehol sem találok hozzá:
Compaq HP 210PP Ha valaki esetleg már öszefutott ilyen tipussal és akad egy kapcsi rajza akkor légyszi osza meg!
Helló!
Szereztem egy kapcsoló üzemű tápot az egyik haveromtól, de nem mondott semmi róla hogy mit tud. Ha valaki felismeri akkor jelezze! (Az 5 eres kábelokat azóta összeforrasztottam) STK5725 és STK772 van benne A hozzászólás módosítva: Ápr 30, 2014
Sziasztok
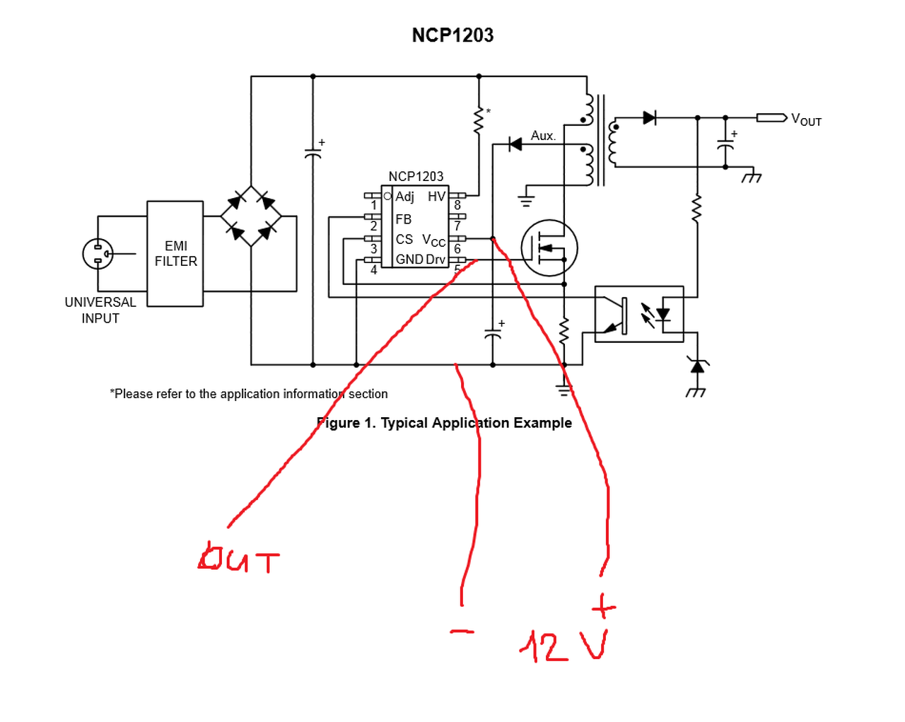
A mellékelt képen látható vez. IC-jű táp hibakaresését végzem, a kondik kiszáradása magával vitte a meghajtó IGBT-t, a vez. ic-t próba képpen az ábra szerint kötöttem be. Az 5. lábon (drv, out) 4 volt dc-t mérek, valamint enyhén melegszik az ic. Normál bekötés esetén a Vcc-Gnd fesz kb 3,7 volt. Mi a véleményetek, szerintetek rossz az ic? Az ic adatlapja: Bővebben: Link Üdv
Szia!
A véleményem az, hogy cseréld az IC-t. Az a 4V egyenfeszültség nem normális.
Köszi, tényleg rossz volt az az IC.
Gyakorlatilag a szekunder oldali 5 voltos kondenzátorok kiszáradása + a primer oldali puffer (ilyet még nem láttam) vitte magával a végfokot ami továbbította a vezérlő IC-nek. /amit igazábol nem értek, mert egy 16 voltos zener a Gate lábon zárlatba volt, ergo meg kellett volna védenie a Vez Ic-t. Na mindegy, jó lett (17 colos monitor) a táp, ismét pirruszi győzelem. Üdv |
Bejelentkezés
Hirdetés |
















