Fórum témák
» Több friss téma |
Sziasztok.
Egy kérdésem lenne. Ha Dimm-elhető 230V-os LED izzót veszek, az simán használható egy már meglévő tric-os fázis hasítós szabályzóval? A hozzászólás módosítva: Feb 18, 2014
Igen, mert dimmelés alatt jogosan gondolhatunk kizárólag a fázishasításra, ha világításról van szó.
Szuper.Azért kérdeztem, mert egy 300W-os álló lámpa áttalakításán agyalok.Melynek igen csak macerás lenne kiszerelni a szabályzóját.Elég volt egyszer mikor beadta az unalmast a triak
.Egy másik szinte nyílvánvaló kérdés. Gondolom 5x1W- power led-es tehát hüttőbordás lámpát nem célszerű zárt lámpabúrában üzemeltetni? Lenne 3 felhasználási hely ahol ezek a klaszik gömb opál búrák vannak felszerelve. A hozzászólás módosítva: Feb 18, 2014
Jó igen tudom ez is mint sok más igen csak rosszúl rögzűlt a köztudatban.
Sziasztok!
Konyhapult fölé készítek 12V-os spot LED izzókból világítást besüllyeszthető foglalatokba. 3db ilyen izzó lenne egy részbe. Lenne egy 12V~ szekunderű trafóm amiről táplálnám őket. Szerintetek az úgy megfelelő megoldás, ha egyenirányítom pufferelem a trafót és az így kapott kb. 16V egyent egy 7812 vagy egy LM317-es tranzisztorral kiegészített kapcsolással stabil 12V-ra hozom? Vagy kell valami speciálisabb megoldás az ilyen ledes égőknek. Nem volt még dolgom ilyenekkel hátha a nektek már több tapasztalatotok van. Köszönöm a válaszokat előre is! Üdv.!
Attól függ a dolog, hogy milyenek azok a körték. Lehet hogy kell feszültségcsökkentés, lehet, hogy nem.
Egyenlőre még nincsenek meg a lámpák. Viszont ha sikerülne, akkor ilyen lenne.
Ez rossz választás. Elég rossz hatásfoka van, eszméletlen szállítási költséggel. (Csak nekem szúr szemet, hogy 1,2W fogyasztással 1KWh nergiát 1000 óra alatt fogyaszt?)
A leírás szerint 12/12,5V váltóáramról is működik. Mi a kérdés?
Ez már csak azért sem jó mert nagyon pontszerűen világít, mi kipróbáltuk a mennyezetbe téve és a földön így volt egy kb 80cm-es kör ami elég zavaró volt. Bővebben: Link Ez a kivitel sokkal jobb, nagyon jól szórja a fényt, csak ajánlani tudom. Persze van ez 12V-osban is, meg még vagy 100 másik féle kivitelben: Bővebben: Link
A hozzászólás módosítva: Ápr 6, 2014
Nem innen lenne rendelve, csak hirtelen ezt az oldalt találtam ahol írnak róla.
Akkor nem feltétlen kell áramkör, elég lehet a trafó simán. Viszont ez a fogyasztás adat tényleg érdekes... Tanácsot kérsz, és mutatsz egy linket valami egész másról. Aki válaszol, feltételezhetően tudja, hogy mi az a spot lámpa, és fogalma van arról is, hogy mennyi az a 12V. Akkor mire volt jó ez a link? Az 5mm LED nem a nagy megvilágított területről híres. A bevitt energiát elég rossz hatásfokkal alakítja fénnyé.
Bocsánat, ha véletlenül valamit rosszul mondtam, vagy esetleg megsértettelek. Én csak azért raktam be a linket, mert még nincsenek meg az izzók, de a mellékelt linken írnak róluk paramétereket, stb. Nem volt bennem semmi rossz szándék és köszönöm, hogy válaszoltál és adtál tanácsot.
Mindössze arról van szó, hogy amit linkeltél, annak semmi köze nem volt ahhoz, amit ténylegesen be akarsz szerezni.
Sziasztok!
Fura problémám van. Adott a lenti kapcsolás. Az 555-ös és a számláló áramköre tökéletes. Kezdetben bip.tranyókkal hajtottam a 100db RGB LED-et, mégpedig BC547-tel, ám ez a tranyó csak 100mA-t képes kapcsolni ugye. Ebben az esetben a léptetés tökéletes, a fényerő kb. harmada a teljes fényerősségnek. Ma kipróbáltam volna, hogy nagyjából 80%-os fényerővel menjenek a LED-ek. Ehhez első körben a bip.tranyót kicseréltem FET-re, mégpedig egy IRL540-re, mert ez volt kéznél. Csak az egyik tranyót cseréltem le, analóg műszer mutatta kék fény esetében a felvett áramot, ami nagyjából 1,8A volt, a tápegységben pedig 2A-es. Tehát berakosgattam huzalellenállásokat, 1,53Ohm-nál kék színnél már csak 700mA volt az áramfelvétel. Ezt azért csináltam, hogy a másik 2 szín is megfelelő erősséggel világítson, hogy bírja szuflával a táp. Ezután kicseréltem a másik kettő 547-est is FET-esre. Itt jött az első meglepi, BC547 esetében a színenkénti áramfelvételek összeadódtak, ebben az esetben pedig nem, 500-700mA között ugrál az áram, viszont szépen világítanak a LED-ek, üsse kő, végülis jó. A színkeverés már nem megy ebben az esetben...A 3 alap szín az tökéletesen váltja egymás, de ha már egyszerre kettőnek kell mennie, akkor vagy nagyon gyorsan átugrik a következő állapotra, vagy megismétel egy állapotot. Tudnátok segíteni? A hozzászólás módosítva: Ápr 25, 2014
Hello!
- Előtét ellenállást ne egyet használj az anódban, hanem színenként a katódban. Különbözőek a diódák nyitófeszültségei, ezért nem tud azonos áram folyni mikor párhuzamosan mennek. - 5V táp esetén IRLR Fet-et kell alkalmazni az alacsonyabb Gate küszöbfeszültség miatt. A hozzászólás módosítva: Ápr 26, 2014
Szia!
Érdekes, hogy itt sem adták meg azt, amit egy LED megkíván. A LED egy szenzációs találmány, csak ne kezeljék úgy, mint egy izzólámpát.
Hello! Sok olyan kapcsolás van, ami műszakilag inkorrekt, vagy a módosításokkal azzá tették.. Ha itt is eredetileg a bázisellenállásokra és a bétára hagyták a Led-áramát, akkor csókoltatom az alkotót! (ui: Remélem legalább nő volt
)
Nem beszélve arról, hogy a 100 db LED párhuzamosan van kötve.
Miért? A LED az ég, vagy izzik? (LED égő, LED izzó) Azon kívül, hogy világít.
Így van,a 100db LED párhuzamosan van kötve, de szerintem a huzalellenállást azt meghagyom, hogy ne legyen akkora áramfelvétel és hogy ezáltal bírja a tápom is. Este megcsinálom, hogy berakosgatom az előtét ellenállásokat is, majd jelentkezem az eredménnyel. Az alacsonyabb Gate küszöbfeszültség mit eredményez/het?
Szerintem nem tudatosodik Benned, hogy min akadnak fenn a kollégák. Megpróbálom röviden összefoglalni.
A LED egy olyan félvezető, ami áram hatására világít. Az átfolyó áram melegíti, ez az áram növekedését eredményezi. Erre szokták mondani, hogy megsüti magát - az átfolyó áramot nem korlátozza, tönkremegy. Az átfolyó áramot külső alkatrészekkel, áramkörrel lehet korlátozni. Párhuzamosan kapcsolt alkatrészek esetén az áram a legkisebb ellenállás, valószínűleg a legmelegebb LED felé fog folyni, így az még jobban melegedik, méginkább lecsökken az ellenállása. Egy idő múlva be fog állni az az állapot, amikor az egyik tönkremegy, megszakad. A helyét átveszi egy másik, és így sorban egymás után, futótűzszerűen a párhuzamos kötött LEDek egymás után elszállnak, mivel csak az összáram van korlátozva. A korábbi hozzászólásodban csatolt rajz elkövet minden lehetséges hibát. Különböző színű, tehát eltérő nyitófeszültségű LEDek vannak gyakorlatilag párhuzamosan kötve. Sajnos a elterjedt gyakorlat, hogy a LED-et megpróbálják nyitóirányú feszültséggel működtetni. Ez tervezett avultatás, biztosan tönkre fog menni, csak idő kérdése. A katalógusban megadott nyitófeszültség csak egy tájékoztató adat, az áramgenerátor tervezéséhez, viszont sokakat megtéveszt. Egy LED munkapontját a megengedett legnagyobb nyitóirányú áramnál kisebb értékre kell megválasztani. A hozzászólás módosítva: Ápr 26, 2014
Sziasztok!
Segítséget szeretnék kérni ledmeghajtó áramkörrel kapcsolatban. Van négy db 6W 9V 500mA-es cob ledem. Jól gondolom, hogy a ledmeghajtónak a paramétereinek az alábbiaknak kell lennie: min24W max 500mA és a kimeneti feszültség az nagyjából mindegy? A 24W 500mA-re ráköthetek 1-4 darabot, csak ne lépje túl a 24 W-ot a fogyasztók száma? A lednél nem értem, hogy minek adják meg a feszültség értéket, nem elég csak az amper?
A specifikációban említett teljesítményértéket kínai viszonylatban kicsit lazán kell értelmezni.
A hirdetett 1W 350mA, 3-4V körüli, a 2W 500mA, 3-4V LED-et jelent. A meghajtók a megadott áramot egy bizonyos feszültségtartományban tudják, amit néha megadnak, néha feltételezik, hogy tudja az olvasó. Ez a feszültség csipenként 2,9-4,0 V közötti értékű. Az általad nézett 6W LED a valóságban 4,5W, a nyitóirányú feszültség 9-10,5V körül van. Ezt a 10,5V feszültsége osztja az árammal, felkerekíti, és ki is jön a 6W.
Hello! Nos megrajzoltam, hogyan lehet kicsit ügyesebben ezt elkövetni. De törekedtem a minél kevesebb alkatrész használatára.
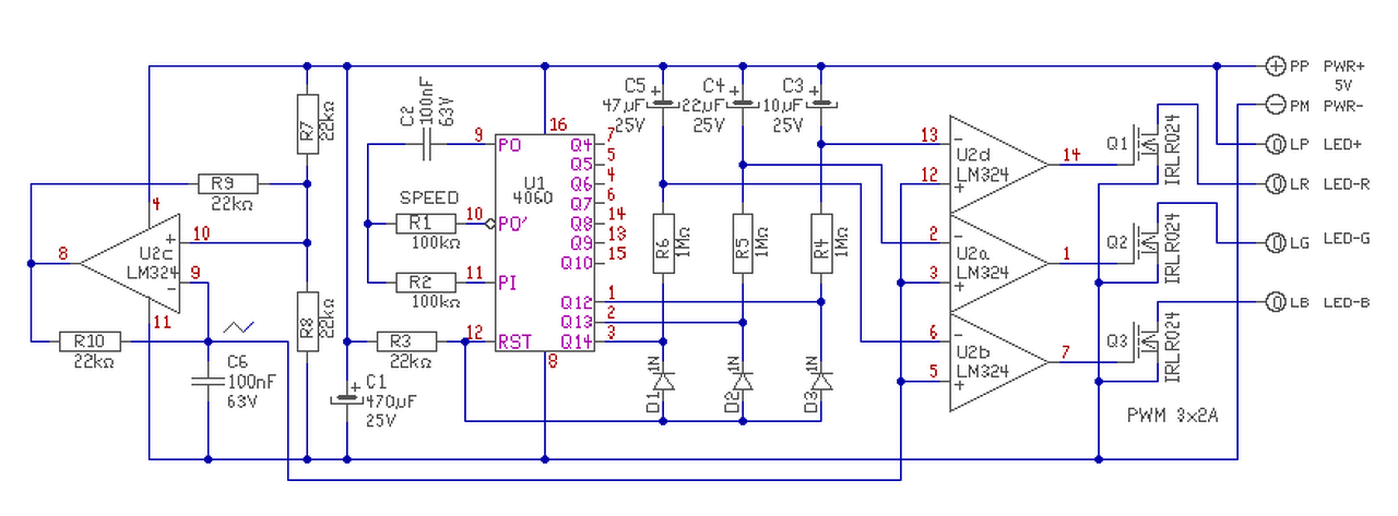
- Ha 5V tápot használsz, ami azért célszerű, mert a 100db. RGB Led, a közös anód miatt, csak "párhuzamosan" tudjuk meghajtani. De a párhuzamosítást leginkább úgy kell érteni, hogy minden Led RGB diódájának van külön előtét ellenállása. Vagy is ha korrekt módon szeretnél eljárni, akkor ehhez 100db. Led-nél 300 ellenállást jelent. Maximum néhány Led párhuzamos kötésével érdemes próbálkozni, de színenként akkor is külön (és a nyitófeszültség miatt más-más értékű) ellenállást kell alkalmazni. - Mivel a tápfesz alacsony, logikai Gate feszültség szintű Fet-et kell alkalmazni. (Pld. IRLR-t) Ha nem így teszel, a Fet nem tud rendesen kinyitni, fűteni fog, és nem lesz meg a 2A színenkénti áram. Azt meg sem említem, hogy a tápnak el kell tudni vinni a 6A áramot. Ha a feszültség az áramtól összeesik, akkor lesz az említett "kalimpálás". - A váltási ütemet és a számlálást itt a CD4060 fogja ellátni. Három bitnek 8 variánsa van. De itt csak 7-et használok, hogy ne legyen olyan állapot, amikor minden sötét. Ha még is ezt szeretnéd, akkor kiveszed a diódákat, és a Reset lábat a negatív tápra kötöd. Az ütemet kiszámítani úgy lehet, hogy T=R2*C1*1,2*2^12. Ennyi ideig ég a piros, és ennyi ideig lesz sötét is. Mivel ez egy bináris számlánc, a zöld ideje kétszer ennyi, és a kék, a zöld kétszerese. Jelenleg a váltás ideje sokkal lassabb, mint az eredeti kapcsolásodon. De C2 és R1 cseréjével ez széles tartományban változtatható. - A kapcsolás PWM vezérlésű, vagy is a Fet-ek kapcsolgatnak. Ennek ideje kb. 250..300Hz. Vagy is a szemnek ez már nem vibrál. - Az átúszás sebességét, az integráló tagok határozzák meg. Ez rendre R4*C3 R5*C4 és R6*C5. Én úgy állítottam be, hogy az átúszás ideje a váltások idejéhez igazodva változik. De ez is tetszés szerint módosítható, leginkább a kondik cseréjével. Ízlés szerint az átúszások sebessége lehet akár azonos is. - Egy nyákot is összetekertem hozzá, hogy esetleg kezdők is tudjanak szórakozni vele. A beültetési rajzon a piros vonalak, az alkatrész oldal felőli átkötéseket ábrázolja. A nyákot elkészíteni úgy kell, hogy a nyákon lévő RGB-SWIM felirat olvasható legyen. (A méretszámok ekkor fordítottan jelennek meg.) A hozzászólás módosítva: Ápr 28, 2014
Sziasztok!
Szeretném megkérdezni, hogy kinek milyen tapasztalatai vannak az ilyen típusú LED lámpákkal kapcsolatban. Mennyire jók mennyezeti spot lámpákba, nagyon pontszerűen világítanak? Vagy érdemes a sok SMD LED-es változatokat választani? Köszi szépen! A hozzászólás módosítva: Ápr 29, 2014
Inkább ide tölts fel képet! A lámpatestben levő optika határozza meg, hogy mennyire pontszerű a fénye.
SMD LED esetén kevésbé irányított a fény, de általában rosszabb a hatásfoka. A hozzászólás módosítva: Ápr 29, 2014
Amiket kinéztem, azonak elvileg 60 fokos a szórása.
Nagyon szépen köszönöm az elméleti és a gyakorlati dolgokat. Ha jól látom a kapcsolásodon még nem szerepelnek az előtét ellenállások,igaz? Hobbista vagyok, tehát nem suliban tanulom ezeket, így előre is bocsánat, ha valami orbitális hülyeséget mondok, de azt vettem észre, hogyha a FET-ek után a negatív táprészbe betettem egy huzalellenállást, akkor pl. kék szín esetében az 1,8A lecsökkent nagyjából 1-0,8A alá, de a fényereje még így is nekem megfelelő volt, nagyjából változatlan maradt az 1,8A-es változathoz képest. Ilyen módon megjátszható, hogy ne 6A-es tápot kelljen szereznem? Meg egyébként 2 labortápom is van, 30V 2A, szóval megoldható az, hogy a vezérlő elektronika és a LED-es kör 2 külön tápról menjen,igaz,ez csak az előtétellenállások szempontjából befolyásoló tényező. PWM szabályzás alatt már ezt érted? Csak mert ehhez szerintem ez a kapcsolás magában kevés,kellene hozzá egy PIC,nem?
- Természetesen nem szerepel az előtét ellenállás.
- Ha a felvett áramot csökkenteni szeretnéd, akkor vagy a Led-ek számát kell csökkenteni, vagy a Led-ek áramát. A Led-ek közös anódjának, mindenképpen közvetlen a plusztápfeszültségen kell lenni. Ahogy előzőleg rajzoltad, hogy ellenállás van a a közös adódban, az hibás. Vagy is ha minden szín katódja külön-külön össze van fogva a 100 Led esetén, akkor három ellenállás kell a Fet Drain (áramkör kimenete) és a Led katódok közé. De 100 Led párhuzamos kötése nem egy jó megoldás, nem biztosítható a Led-ek között az azonos áram. Idővel szép sorban tönkremennek.. - Meglehet oldani, a két külön tápot. De maximum akkor célszerű ezt alkalmazni, ha nincs "logikai" Fet és ezért az elektronika tápfeszültsége magasabbra van választva. De a Led-ek feszültségét nincs értelme emelni, mert csak az ellenállást fűtő teljesítmény fog nőni. Ha kisebbre választanád a Led tápot mint 5V, akkor is magasabbnak kell lenni mint a legnagyobb nyitófeszültségű Led feszültsége, és egyre stabilabban kell tartani a feszültséget, mert csökkenő ellenállás esetén a tápfeszültség változása hatására az áram drasztikusan fog változni. - A PWM szabályozás nem jelenti PIC alkalmazását. Impulzus szélesség modulációt jelent. Vagy is a fényerő változását nem az áram változásával éri el, hanem ki-be kapcsolgatja a Led-eket. A Be és ki kapcsolás aránya fogja majd az áram átlagértékét befolyásolni. De maximum annyi lehet, amit az előtét ellenállással beállítasz. Az, hogy a kapcsolgatást PIC vagy más végzi a PWM szempontjából közömbös. Csak mikrokontrollerrel pontosan kézben tartható, hogy mikor milyen szín mennyi ideig, milyen intenzitással világítson. Természetesen ehhez már programozni kell tudni. A hozzászólás módosítva: Ápr 29, 2014
Jól értem, hogy egy olyan áramgenerátorra, ami 500mA 12V-18V erre már nem köthetem rá ezt a 9V 500mA-es ledet?
Valamint az 500mA 2,5-6V-os esetén meg nem fog világítani? Olyan kapcsolóüzemű tápegységre ráköthetem minden előtét nélkül, aminek 9V a kimeneti feszültsége? A hozzászólás módosítva: Máj 1, 2014
|
Bejelentkezés
Hirdetés |





.
Tanácsot kérsz, és mutatsz egy linket valami egész másról. Aki válaszol, feltételezhetően tudja, hogy mi az a spot lámpa, és fogalma van arról is, hogy mennyi az a 12V. Akkor mire volt jó ez a link? 
) 






