Fórum témák

» Több friss téma
Fórum » Rádió építés a kezdetektől a világvevőig
Lapozás: OK   70 / 278
(#) pucuka válasza Ricsi89 hozzászólására (») Márc 25, 2014 /
 
És a szkóp 1:10 mérőfejjel.
(#) Ricsi89 válasza pucuka hozzászólására (») Márc 27, 2014 /
 
Ma megnéztem a bementettel sorba kötöttem egy 30pF-os kondit. Változást nem igazán tapasztaltam, kondival és kondi nélkül is szinte ugyanaz az eredmény fogadott.
A hozzászólás módosítva: Márc 27, 2014
(#) madzagos válasza madzagos hozzászólására (») Márc 30, 2014 /
 
Üdv
Összeraktam a rádiót de teljes kudarc lett. Megszólalni sikerült a rádiónak, de nagyon halkan és torzan. Elkövettem vele mindent amit tudtam de nem javult a helyzet. Ezért visszatértem az előző rádiómhoz.Azon gyakorlok most.
Üdv Madzagos
(#) kristikoma válasza madzagos hozzászólására (») Márc 30, 2014 /
 
Egy tipp: nézd át a csöveket zárlatra! Akkor szokott érdekes dolgokat csinálni.
(#) _BiG_ válasza madzagos hozzászólására (») Márc 31, 2014 /
 
Én a csőfoglalatokat is átnézném zárlatra, átvezetésre (két láb között), illetve kontakthibára.
Betett csővel is és kihúzva is. Repedt, égett csőfoglalat, belefolyt akármi (folyasztószer), erős oxidáció...
Régi Rádiótechnikákban a szakik az ilyesmi hibákkal cumiztak a legtöbbet, mert bármi mást is cseréltek, ezen az nem segít
(#) madzagos válasza _BiG_ hozzászólására (») Márc 31, 2014 /
 
A csöveket cseréltem azok mind jók. A foglalatok tiszták nem zárlatosak. Az összes alkatrészt leellenőriztem mind jó. A rajzot is átnéztem és nem volt elkötési hiba.
(#) madzagos válasza madzagos hozzászólására (») Márc 31, 2014 /
 
Most este próbálgattam a PCL84-el készült rádiómat, előszedtem az összes csövet amit hirtelen találtam. Kipróbáltam mindegyiket és elég változatos volt az eredmény. Azt hagytam benne amelyik a legjobban szólt. Most már kezd rádió formája lenni. Már csak a dobozt kell elkészítenem.
(#) _BiG_ válasza madzagos hozzászólására (») Márc 31, 2014 /
 
Azért feszültségeket mértél? Mert a halkság, torz hang lehet munkaponti probléma.
(#) madzagos válasza _BiG_ hozzászólására (») Márc 31, 2014 /
 
Mértem és a rajz szerinti feszültségek voltak.
(#) _BiG_ válasza madzagos hozzászólására (») Ápr 1, 2014 /
 
Akkor még lehet a hangszóró is rossz
Jól jár a kónusz?
Kimenőtrafó nem zárlatos?
(#) madzagos válasza _BiG_ hozzászólására (») Ápr 1, 2014 /
 
Üdv jó a hangszóró és a kimenőtrafó is jó. Kipróbáltam másik kapcsolásban. Teszek fel a PCL84-s rádiómról képeket.
Üdv Madzagos
(#) _BiG_ válasza madzagos hozzászólására (») Ápr 1, 2014 /
 
Tetszik, puritán egyszerűség, de az árnyékolásra ügyelve van...

Akkor mi baja lehetett a másik kapcsolásnak, hogy nem jól működött? Valami okának kell lennie, ha maga a kapcsolási elv működőképes, látszólag az alkatrészek jók, feszültségek rendben...
Egyébként a csőfoglalat esetében nem mindig egyszerű a hibát megtalálni és pl. egy rácskomplexummal párhuzamosan kapcsolódó sokmegohmos, de a komplexummal összemérhető ellenállású átvezetés okozhat komoly gondot. Elvégre a csövek is nagy belső ellenállással dolgoznak, tehát a külső elemek erősebben befolyásolják.
Esetleg nagyfrekvenciás gerjedés?
(#) madzagos válasza _BiG_ hozzászólására (») Ápr 1, 2014 /
 
Először én is csőhibára gondoltam de azt sikeresen kizártam. A csőfoglalatot alaposan átvizsgáltam egy másik fm rádió összedobásával ahol a foglalat nem mutatott hibát,a próba kapcsolást már többször megépítettem és indult elsőre.
(#) tranyoval hozzászólása Ápr 7, 2014 /
 
Sziasztok!
Konverterekkel kísérletezem.
Találtam is a weben egy meglehetősen minimalista példányt:
http://www.tradeofic.com/Circuit/6990-220_MHz_RECEIVING_CONVERTER.html
Reményeim szerint megcsinálnám nem csak az eredeti frekvenciákra.
Mit gondoltok, mi a szerepe a középen lévő trimmernek és antiparalell diódáknak?
A 2 menetes tekercs és a 35pF trimmer a helyi oszcillátor frekvenciájára kell?
Ferenc
(#) kadarist válasza tranyoval hozzászólására (») Ápr 7, 2014 /
 
Szia!
A diódás keverő egy régi találmány és a bilaterális kivitel miatt oda-vissza működik a keverés.
(#) elektroncso hozzászólása Ápr 10, 2014 / 1
 
Sziasztok, itt van ez a régi hozzászólásom. Ezt a rádiót még tavaly márciusban alkottam. Most újra előkerült a szekrényből, és gondoltam, kipróbálom. Mértem is közben és meglepődve tapasztaltam, hogy ennek a rádiónak milyen kicsi az áramigénye. Nem egészen 300 MIKRO amper, nem mértem el semmit, a műszer 2000 mikroampares méréshatárban mutatott 280-310 közötti értéket. A rádióval 100 ohmos fülhallgatóval tisztán, és érthetően szól a Kossuth.
(#) Atosbacsi hozzászólása Máj 5, 2014 /
 
Tiszteletem!

Még régebben elkövetett EF80-as audionom "tartóstesztjét" csinálom. Azóta kiegészült egy SONY fm vevővel, amely bármikor könnyen eltávolítható, valamint egy PCF80 helyett kettő alkotja az elő és végfokot.
De nem ezért írok, hanem mert arra lettem figyelmes, hogy miközben hallgatom a rádiót (természetesen audion, KH módban) egy idő után fokozatosan elhallkul majd néma lesz. Van hogy bekapcsolás után egyből, van hogy egy óra múlva és van hogyha megérintem az antenna-bemenetet visszaáll a hangerő de nem mindig. Elő és végfok rendben van.
Valakinek lenne szíves ötlete merre keresgéljek?
A hozzászólás módosítva: Máj 5, 2014

audion.jpg
    
(#) _BiG_ válasza Atosbacsi hozzászólására (») Máj 5, 2014 /
 
A cső anódáramkörébe be kéne iktatni egy mA-mérőt, hogy lásd az anódáram változását.
Nekem az a gyanúm, hogy elmászik a cső munkapontja. Ezt az árammérés megmutathatja.
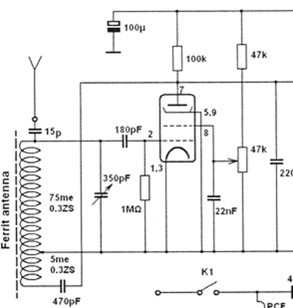
Ha az 1M-s rácsellenállás valami miatt megszakad, akkor a 180pF-os kondi feltöltődik negatív feszültségre és úgy marad, így lezárja a csövet.
A segédrácsfeszültség változtatása nem hozza vissza a hangot?
(#) Atosbacsi hozzászólása Máj 5, 2014 /
 
Megpróbálom az árammérést. Énis arra gondoltam elsőre, hogy lezár a cső de bízván az új alkatrészekben ezt elvetettem. De ha Te is erre gyanakodsz, megvizsgálom. Nem, sajnos miután "elnémul" semmi nem hozza vissza a működésbe csak egyszer volt, hogy az antennabemenet megérintése segített.
(#) pucuka válasza Atosbacsi hozzászólására (») Máj 5, 2014 /
 
Az 1 Mohm elég nagy ellenállás, ha van egy pici rácsáram, már meg is van a jelenség.
(#) kristikoma válasza Atosbacsi hozzászólására (») Máj 5, 2014 /
 
Magam is kondi zárlatra, illetve ellenállás szakadásra gondolok. Új alkatrésznél is előfordulhat hibás, érdemes a BiG által javasolt RC tagot cserélni. Hogy pontosan mi okozza, sok a lehetőség: munkapont eltolódása főleg, amit bármely alkatrész okozhat.
(#) Atosbacsi hozzászólása Máj 5, 2014 /
 
Köszönöm mindenkinek! Majd megírom mi lett a hiba. Nem akartam megbontani addig, amíg nem kérdeztem tapasztaltabbak véleményét. A Bartók FM-en most is szépen hegedül mellettem de úgy teljes ha van KH is.
(#) _BiG_ válasza Atosbacsi hozzászólására (») Máj 5, 2014 /
 
Lehet még akár a foglalat hibája is, ahogy a cső melegszik, kitágul és kontakthiba léphet fel.

Gondoltam gerjedésre is, olyasmire, mint amit a szupreg vevőknél is használnak, csak itt nem szakítja meg semmi a rezgést. Bár akkor fütyülnie kéne, hacsak nem valami ultrafrekvencián jött rezgésbe... Ami persze rácsáramot okoz és ekkora rácsellenállás mellett simán lezárja a csövet, legfeljebb annyi áramot meghagyva, ami fenntartja ezt az állapotot. Az antenna érintése meg megszakította és ezért elmúlt.
Mérni kell és az alkatrészeket, forrasztásokat megvizsgálni.

Az 1M-s ellenállás nem régi? Mert a régi, bilincses kivezetésű Remix lehet, hogy rosszul érintkezik valamelyik végénél, persze időszakosan. Az se biztos, hogy azonnal kiszúrható.
(#) Atosbacsi hozzászólása Máj 5, 2014 /
 
Kontakthibát az elején kizártam. A megerősítésetek után kicseréltem a 180p kondit, csak egy 220p volt itthon de azzal most tökéletesen üzemel. Tényleg nem száz százalékosak az új alkatrészek sem. Egyébként kimenő, hálózati trafó, csőfoglalat, forgókondi, hangszóró bontott, minden egyéb új alkatrész.
Köszönöm mindenkinek, hogy megosztotta az ötletét velem!
További szép napot!
(#) Atosbacsi hozzászólása Jún 20, 2014 /
 
Üdvözletem!

Ismét ugyanazzal a problémával fordulok a fórumtársakhoz, mint legutóbb. Miután kicseréltem az említett kondenzátort, sok üzemórán keresztül működött a rádióm, majd ismét elhalkul és néma lesz.
Tünetek:
Sokáig (kb 15-20 óra) hibátlan működés, majd a hiba egyre kevesebb használat után előjön, mostmár bekapcsolás után fél perc és elhalkul-elnémul. Ha ki- majd egyből bekapcsolom normál a hangerő, de a hiba előjön. Néma állapotban gerjedés előidézhető nagy visszacsatolással, de csak a gerjedés hangja hallható.
Normál visszacsatolás mellett 0,4 mA az ef80 anódján az elnémulás alatt.
Elnézést ha fárasztanék valakit a kérdésemmel, de számomra ez egy X akta. Sok munkám van a kis géppel és minden eshetőséget kizárnék, mielőtt szétszedem és újraforrasztanék mindent, mert más már nem jut eszembe.
Csőhiba okozhat ilyesmit?
És a teljes kapcsolási rajz:
Bővebben: Link
Az enyém annyival különbözik, hogy kettő pcf, és kettő kimenő csatlakozik egy hangszóróra. Pazarlás, de így örökösnek gondoltam a konstrukciót. (egyik tönkremegy, másikkal ha fele hangerőn de szól)
(#) fecameca válasza Atosbacsi hozzászólására (») Jún 20, 2014 /
 
Üdvözletem!
Idézet:
„Csőhiba okozhat ilyesmit?”
- A válaszom erre a kérdésre: Igen. Bár csöves készülékek építgetésében nem nagyon jeleskedtem, amit egy kicsit talán bánok is, de gyári csöves rádiókat elég szép számmal javítottam. A tapasztalat: A legújabb típusú színüveg csöveknél a miniatürizálás eredményeképp a rács-katód annyira közel került egymáshoz, hogy kis gyártási pontatlanság esetén már a bemelegedés alatti hőtágulás hatására a katód és a rács időnként összeér, lezárlatosodik.
Idézet:
„Néma állapotban gerjedés előidézhető nagy visszacsatolással, de csak a gerjedés hangja hallható.”
Ez az általam említett hibát igazolni tűnik, mivel ez a fajta zárlat nem 0 ohmos általában, az antenna jelet a zárlat kisöntöli, viszont nagyon erős visszacsatolással még begerjesztgető. A legbiztosabban kizárhatod egy másik csővel, mert ez nem olyan nagyon gyakori jelenség. Az anódáram mérése jó ötlet, de nem írod a lényeget, hány mA akkor, ha szól? Ha a kettő között van különbség, az már gyanúra ad okot. Nem írod, milyen típusúak a kondenzátoraid? Én láttam már jó néhány olyan kerámia kondenzátort, amely Zéner diódát játszott, nem tudni, a szennyeződés, vagy minek a hatására? Az elkók kiszáradása is gyakran először meleg állapotban jelez problémát. Ellenállások csak szakadtak szoktak lenni, de a rosszak hidegen is azok, semeddig tart kimérni.
(#) pucuka válasza Atosbacsi hozzászólására (») Jún 20, 2014 /
 
Sajnos rácsáram mindíg van. Azok a fránya elektronok azért el eltalálják azt a vékony rács drótot. Ezért a rácslevezető ellenálláson feszültség esik. Szerintem az 1 Mohm egy kicsit soknak tűnik, 100 - 470 kohm talán jobb lenne, a PCF rácselő feszültségét inkább katódellenállással állítanám be. az audionnál talán jó, de lehet ott is játszani a rácslevezető értékével.
(#) Atosbacsi hozzászólása Jún 22, 2014 /
 
Köszönöm a válaszokat. Ellenállások kimérve, jók. Megpróbálom a csőcserét, meg kisebbre veszem az ellenállást ahogy pucuka javasolja.
Érdekes, hogy most megint hiba nélkül működik, de utánajárok.
A hozzászólás módosítva: Jún 22, 2014
(#) fecameca válasza Atosbacsi hozzászólására (») Jún 22, 2014 /
 
Mindegyik régi gyári audion készülékben 1Mohm, vagy 2Mohm van ott, esetleg 1,5Mohm (Lásd Kádár Géza rádiókészülék kapcsolások 1. kötet) Inkább az az érdekes számomra, hogy abban a két világháború közti időben szinte mindegyik audion rádió(Standard, Philips, Telefunken, Orion, stb.) szinte egy kaptafára készült. (Ez nem tűnt fel nekem, amikor még nem értettem hozzá.) Egyre erősebb a gyanúm, hogy az EF80 (vagy helyettesítője) a hunyó, minden egyes bekapcsoláskor másképpen dagad bele a katód a vezérlőrácsba. Nincs rosszabb egy ilyen időszakos hibánál, csupán az könnyít egy kicsit a dolgon, tudjuk, hogy a melegedésre jelentkezik. Márpedig ott ez az egyetlen melegedő alkatrész. Már említettem, nem gyakori hiba, mégis legalább egy tucat ilyen csővel volt dolgom, amelyik melegedéskor zárlatosodott le. (Voltak köztük rács-kadódosak, és néha fűtőszál katód zárlatosak is.) Jobbak voltak a tapasztalataim a hidegen is zárlatosakkal, mert azokban egy feltöltött elkóval le lehetett égetni a belső zárlatot. Sok esetben a hiba újra meg újra visszatért, ezen csak a csőcsere segített.
(#) hotau hozzászólása Jún 28, 2014 /
 
Szép napot!

Segítséget szeretnék kérni.
Összeraktam ezt a rádiót. De vannak vele problémák. A hangszóró kivezetésre ráakasztottam a multiméterem kivezetéseit és megszólalt ebből arra következtetek, hogy csak akkor szól ha le van földelve és nincs ötletem mivel lehetne leföldelni rendesen mert hát nem előnyös ha lóg rajta a multiméterem állandóan illetve nekem mondták a krumpliba dugott szöget mint földelés de az meg megromlik. Van-e valakinek valami használható ötlete?

A második probléma az az ,hogy ha szól akkor iszonyat halkan ezt hogy lehet fölhangosítani?

A segítséget előre is köszönöm.
Következő: »»   70 / 278
Bejelentkezés

Belépés

Hirdetés
XDT.hu
Az oldalon sütiket használunk a helyes működéshez. Bővebb információt az adatvédelmi szabályzatban olvashatsz. Megértettem