Fórum témák
» Több friss téma |
- Ez a felület kizárólag, az elektronikában kezdők kérdéseinek van fenntartva és nem elfelejtve, hogy hobbielektronika a fórumunk!
- Ami tehát azt jelenti, hogy a nagymama bevásárlását nem itt beszéljük meg, ill. ez nem üzenőfal! - Kerülendő az olyan kérdés, amit egy másik meglévő (több mint 17000 van), témában kellene kitárgyalni! - És végül büntetés terhe mellett kerülendő az MSN és egyéb szleng, a magyar helyesírás mellőzése, beleértve a mondateleji nagybetűket is! Idézet: „mondom én hogy bunkón kell kérdezni lol” Ezt nem is akarom látni... Még jó, hogy picivel van írva!
Sziasztok.
Elég kezdő kérdést teszek fel, de azért remélem segítetek ![]() szóval: van egy táv. irányítású autóm, és szeretném, ha a motorok nagyobb feszültséget kapnának. Vagyis: a vezérlő áramkör és a motorok között lévő vezetéket megszakítanám, és több tranzisztorral (valami erősebbel) kapcsolgatnám egy másik táp 12voltját polaritáshelyesen a motorokra. A méretezésben kérnék segítséget, hogy milyen módon csináljam, milyen tranyóval? Az eredeti tápfesz 6volt (ennél gondolom egy kicsit kisebb jelet kapnak a motorok) Nagyon szépen Köszönöm!
Szia Pajti!
Azt jelenti ez a szám, hogy egy mp3 lejátszóba mekkora ellenálásu fülhallgató kel hogy rendesen szóljon ne túl hangosan ne túl halkan. Pl.: Egy LED-et kős rá egy 4,5 voltos laposelemet és egy 220 Ohmos ellenállást! Rendesen fog világítani. Most ugyanebben az áramkörbe köss bele egy nagyobb ellenállást! A LED kevésbé fog világítani. Ha nagyobb a hangszóró ennek nagyobb az ellenállása. És ennek az a következménye, hogy nem elég az a teljesitnény amit, ad a lejátszó ezért halkabban szol. Ha kisebb ellenálásu fülhalgatot teszel bele, akkor ennek a forditotja történik. Üdv: Laci :integet2: Nem találtam a telómat ugyhogy kotortam 1 banándugót és meghámoztam, pont beleillet Nagyonszépen köszönöm mindenkinek a segítséget
Üdv!
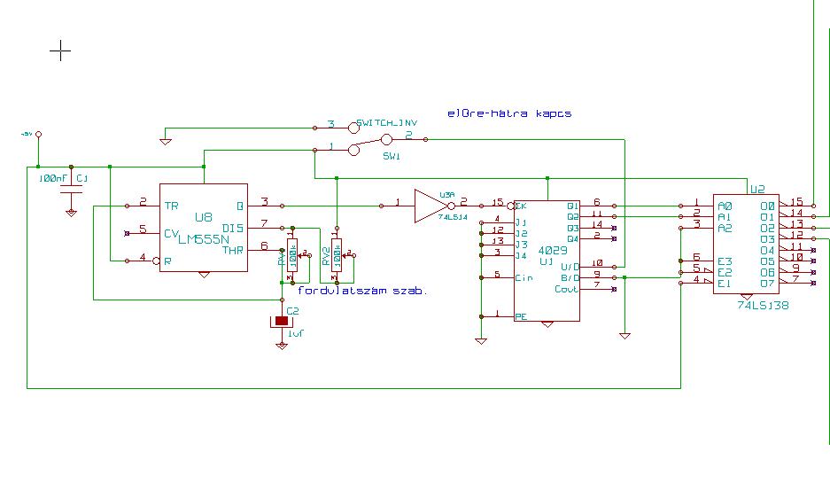
Egy kicsit töprengtem mi is lenne neked a legjobb megoldás. A 4017-es íc biztos hogy nem. Ha a számlálód bin üzemmódban fut, és a Q1 és Q2 kimenetet használjuk csak, akkor 2a négyzeten, azaz 4 vonalunk lesz. Ezt kell dekódolni. A demultiplexer A0 és A1 bemenetét használjuk, kimenet az első négy vonal. Többi bemenetet földre kell kötni. ( A 74ls154 ide már túl nagy helyette lehet 74ls138-as is). Most nincs előttem a 138-as íc adatlapja, de ez 3 bemeneti vonalra 8 kimenetet ad. Amúgy mindegy hogy a számlálód bin vagy dec üzemmódban van, ez csak azt jelenti hogy 16-ig, vagy 10-ig számol és kezdi elölről. A Q1 és Q2 mindig ugyanúgy „forog” számláláskor. Az 555 Íc-vel egy órajelet összehoznod gondolom nem okoz gondot, egy teljesítmény csatolás kell még hogy működjön a motor...
Szia!
Elviekben kivitelezhető de szerintem ez egyenes út a motor "megfőzéséhez".
üdv!
Rajzolgattam egy kicsit, én így képzelem a motorod meghajtását. Remélem működik is.
Egy szinten bírják a + tápot a motorok.
Én 13V-os mozorból csináltam panel fúrót és 24V-al hajtom már pár éve, még nem füstölt el. Szerintem a motor és a vezérlés közé be lehet tenni egy földelt emitteres erősítő fokozatot. Ahol a collektor kapja a 12 vagy többet. Azt kéne tudni a tranyók miatt, hogy mekkora áramot vesz fel a motor. BD201 vagy BD202, de lehet bogy a BC 182 is bírná (kétlem) Nem tom mekkora a gép, de én 2-3 sorosan kapcsolt zsebtelepre voksolok. 9V-13V (a 13,5 már nagyon kritikus, elfüstölhet) Ha hibáztam, majd a nállam okosabbak kijavítanak. Üdv.: Pak
tudnál segíteni? nem akarom megfőzni a motort, de pl. tolatásnál nem kapja meg a max. kakaót, és elég lassan, erőtlenül megy. a tranzisztoros megolddással pedig én tudnám neki beállítani, hogy milyen gyors legyen. előremenetben is leszabályoznám kicsit, hogy nem főjjön meg a motor (egyébként két sebesség van a táv. ir.-ban (go és turbo), és a turbot akkor ritkábban használnánk... egyébként elég strapabíró a motorja.)
Egy olyan kapcsolás kellene nekem, ami áteresztőtranzisztort használ? sajnos nem tudom méretezni... A segítséget előre is köszönöm! Üdv: kovidivi
Köszönöm az infót! a motor egy sima motor, kicsit bikább, mint ami pl. egy tesco gazdaságos autóban van, de nem nagy szám. amperre sztem maxd 500ma-t vehet fel, de majd rendesen túlméretezem a tranzisztor(nem olyan drága az...)
Egy ellenállatot azért hiányolok a kapcsolásból.... biztos kellene,, csak nemtom mekkora, és mely lábak közé. Köszi szépen!
Sziasztok lenne egy kérésem degussnál láttam ezt:http://deguss.hobbielektronika.hu/cikk_85_7.html
és megszeretném csinálni csak az a baj hogy csak a külseje van meg a cd olvasónak a belseje hiányzik és szeretném megtudni hogyan lehet megcsinálni egy motort ugy ha például a bal gombot nyomom akkor előre forog a tengely ha jobb gombot akkorpedik hátra forog a motor tengelye? válaszotokat előreis köszönöm
Szia! Nagyjából értem a rajzot,1-2 apró kérdés lenne : Az NE555ös órajelzkképzés oké...hasonló rajz van nekem is...azt megépítem,jó. Viszont a 3as lábon jövő órajel, ha jól látom egy 74l514es ic egyik kapujára van vezetve. Miért? Meg az optók előtt is így van,ezt sem nagyon értem. Illetve annyi még a kérdésem hogy a FETek helyett lehet használni másikat is,ami bírja a motor áramát? ert én bányásztam le régebbi alaplapról többfélét...köszi szépen
Üdv!
Természetesen más npn Feteket is használhatsz. Az Ids-t érdemes ellenőrizni (drain source max áram), hogy a motor névleges áramfelvételénél 2x többet bírjon. A 74ls14 íc-re azért van szükség, mert a demultiplexerből az aktív jel alacsony (logikai nulla), a többi magas. Meg kell fordítani, hogy mindig csak egy vonalad legyen bekapcsolva. 74ls14-es íc-ben 6 önálló kapu van. Az Ne555 utáni nem kapura nincs is igazán szükség, de azért nem árt hogy ott van, az órajel így cca 33%-ban magas, többi része alacsony. Számoljunk egy kicsit! a motorod 200 impulzusra fordul egyet, de nem szabad töle másodpercenként 4 fordulatnál nagyobbat várni. Így cca 800 Hz-en lesz a maximum órajelfreki. A két poti egy tengelyen fut!!!
Üdv! Ha jól értem a 74ls14 egy invertáló ic...akkor már okés az ne555 után...Helyette esetleg nem jó 74ls06 is? Illetve a 100 kohmos lineráis szeterópoti...ha más értékűt teszek be,akkor gondolom szélesebb skálán lehet változtatni a fordulatszámot. Mi van akkor ha véleltenül túlhajtom a motort? Rakjak be sorba ellenállást a potival?
köszi
Most nézegetem a két LED-es villogó topicot, és ott láttam ezt a szót, és még sok helyen, hogy astabil, meg monstabil. Mégis mit jelentenek ezek?
Asabil: nincs stabil állapota, vagyis folyamatosan vált, változik
Monostabil: egy stabil állapota van, vagyis kibillentve a stabil állapotából, újra arra fog beállni ...röviden, egyszerűen...
Üdv!
No letöltöttem a 74ls06-os íc adatlapját, ennél csak az a bibi, hogy open-collectoros, másképp kell bekötni a kimeneteket. Ha nem muszáj, most ne ezt válasszuk... Ha a motorodnak túl nagy órajelfrekit adsz, vagy nem forog, vagy össze vissza táncol.
Hello! Értem,nem baj,úgyis járok elektro bolt felé,majd veszek olyat (06os van itthon,csak azért).A max órajelfrekit túllépve akkor a motor nem károsodik,csak nem megy rendesen? Mert akkor próbából össze lehet rakni úgy és akkor meg lehet állapítani a gyakorlati maximum forgást. (nem mintha muszáj lenne maxon járatni
) Épp Tinában próbálom összerakni a kapcsolást de simán az astabil módú 555-ös kifogott rajtam... de lehet h hagyom is aztán nekiállok nyákot tervezni...
Üdv! Én Kicad nevű elekto-progit használok. Abban rajzoltam meg, amit eddig ide feltettem. Ha letöltöd a netről, felteszem ide a Kicados fájlokat. Ok?
Ha nem léped túl a motoron feltüntetett fesz és áram adatokat akkor bátran lehet kísérletezni vele.
Hello! Okés,akkor légysdzi töltsd fel a file-t,én meg töltöm a programot. Előre is köszi...
Hello!
Rájöttem, hogy EZ a kérdésem elég kevés konkrétumot tartalmaz, ezért pontosítanék, a könnyebb megértés végett: Tehát: motor vezérlése tranzisztorral, a trazisztor pedig 6volttal. A tranzisztor (amihez kérlek, ajánljatok egyet, 20voltot és 2A-t kell max. bírnia...) bázisára mekkora ellenállást (esetleg potit) tegyek ahhoz, hogy a kollektor-emitter között szabályozható legyen az áramerősség? És ha jól tudom, a bázis és a koll. vagy emitt.-közé is kell egy ellenállás. Ennek milyen értéket ajánlanáltok? Köszi szépen!
Üdv! Olvasd végig a http://www.hobbielektronika.hu/forum/topic_4983.html topicot, és szerintem nagyjából választ kapsz a kérdésedre.
Helló
A segítségeteket kérném léptető motor ügyben.Van nekem egy motorom elég nagy,azért is szánom rá az időm. Az a gond hogy van 6 tekercse es egyben 6 kivezetése is,és nem tudom a bekötését.Érdekelne,hogy milyen lehet ez bipoláris vagy unipoláris?Előre is köszi a segítségeteket.
Üdv! Elvileg ha jól tudom akkor ezt hajthatod így is,úgy is. Olvass vissza néhányx HSz-nyit,nekem is pont egy ilyen motorom van,6 kivezetéssel. Hektor13 kollégának köszönhetően született egy rajz...ne555ös icvel meg fel/le számláló icvel megvalósított vezérlés. Nézd visszaszerintem elég egyszerű és megbízható lesz majd. Én most fogok tervezni hozzá nyákot,ha érdekel és készen leszek,felrakhatom majd.
üdv
Üdv! Tudsz mellékelni egy a motorod adattáblájáról készült fotót? ...Vagy leírod ide az ott lévő adatokat...
Így könnyebb lenne válaszolni.
Üdv! Ha tervezed a panelod, ne feledkezz meg arról, hogy az optocsatolók utáni föld az külön van, még véletlenül sem közös az íc-k földjével, és a motor vezetékei jó szélesek ( 2 mm ) legyenek a nyákon!
Sok sikert, várom az eredményt!
Ok,köszi,felrakhatod,én éppen egy CNC projektba akarok belevüágni,azért kellene a motor.
A a baj hogy nincs adattábla.Ha tudok rakok fel képeket.
Üdv! Hát itt akkor valamit nem értek. Tehát az otocsatolóban van a led (itt a föld mehet az ic földjére? És akkor a tranyónál ami a földre megy,azt akkor milyen földre kössem? Mert elvileg itt csak 1 föld van nem?
|
Bejelentkezés
Hirdetés |








) Épp Tinában próbálom összerakni a kapcsolást de simán az astabil módú 555-ös kifogott rajtam...
Az a gond hogy van 6 tekercse es egyben 6 kivezetése is,és nem tudom a bekötését.Érdekelne,hogy milyen lehet ez bipoláris vagy unipoláris?





