Fórum témák

» Több friss téma
Fórum » SMD, mi a típusa?
 
Témaindító: Thomas10100, idő: Máj 26, 2006
Témakörök:
Lapozás: OK   7 / 19
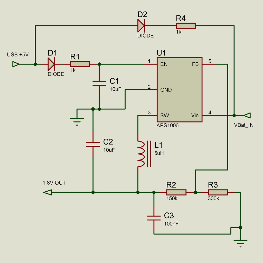
(#) szitko válasza Zsora hozzászólására (») Aug 30, 2013 /
 
Igen, ez lesz a nyerő szerintem.
Nagyon szépen köszönöm!

Az eredeti panel amin az alkatrész volt, sajnos részlegesen szénné égett, de kb. a képen láthatóan volt bekötve az alkatrész.
Az R1,R4 ell. értékét a fenti okok miatt nem tudom, és a diódák is a tűz áldozatai lettek, de a többi alkatrés értékét sikerült lemérnem, és a rajzon is helyesek. De ez már nem ide tartozik....
Még egyszer köszi!

aps1006.jpg
    
(#) mrbini hozzászólása Szept 2, 2013 /
 
Sziasztok!
Van 2db teljesen egyforma panel rajtuk 4-4db diódának látszó tárgy.
Egyik panelen lévőkön a felirat Z54 a másikon pedig B44 és SOD-123 tokozásúak.
Kimérni nem tudom mert vagy megszakadt vagy zárlatos.
Tudna valaki segíteni mik lehetnek ezek.
A segítséget előre is köszönöm.
(#) eyess válasza mrbini hozzászólására (») Szept 2, 2013 /
 
Mibe vannak ezek az alkatrészek hátha úgy könnyebb beazonosítani.De egyébként valószínű , hogy dióda mind a két típus .
A mérést ugye kivett állapotban végezted , mert , ha nem , akkor lehet belemértél más t is.
Ha kivéve is zárlatot mérsz , akkor kuka.
(#) mrbini válasza eyess hozzászólására (») Szept 2, 2013 /
 
Köszi a gyors választ.
Egy kapcsolós akkutöltőben van méghozzá a Fet-ek Gate lábán.
Még nem forrasztottam le őket, de nem is kell mert az egyik lábuk már nem csatlakozik sehova.

PICT0523.JPG
    
(#) nedudgi válasza mrbini hozzászólására (») Szept 2, 2013 /
 
A hűtőfelület, és a középső, látszólag nem bekötött láb belül össze van kötve!
(#) mrbini válasza nedudgi hozzászólására (») Szept 2, 2013 /
 
Igen össze van kötve.
(#) kiljah hozzászólása Nov 12, 2013 /
 
Üdvözlök Mindenkit! A képen az alkatrészek mik lehetnek? Feliratuk: felső sor - B EJ , alsó - gyártó- jelölés DO . Köszönöm.

PICT0006.jpg
    
(#) san398 válasza kiljah hozzászólására (») Nov 12, 2013 /
 
Itt tudod kikeresni milyen alkatrész: Bővebben: Link
Szerintem SMBJ12A Vishay.
A hozzászólás módosítva: Nov 12, 2013
(#) kiljah válasza san398 hozzászólására (») Nov 12, 2013 /
 
Köszönöm a választ! Biztosan suppressor dióda, az áramkörből valami ilyent sejtettem, csak még így nem találkoztam vele. 15V / 2A Táp. csatlakozáson van.
Még egyszer köszönöm.
A hozzászólás módosítva: Nov 12, 2013
(#) kiljah válasza kiljah hozzászólására (») Nov 22, 2013 /
 
Probléma megoldva. Pontos típus: SMA18CA, gyártó: SEMICONDUCTOR

Katalógus
A hozzászólás módosítva: Nov 22, 2013
(#) chack hozzászólása Dec 4, 2013 /
 
Sziasztok!

Nekem is lenne egy feladványom. A kép közepén látszik egy zöld akármi, rajta egy J betűvel. A panel egy ASUS R300 PNA, amelyiknek nem megy a töltése. Annyit sikerült kiderítenem, hogy a kép bal szélének közepén levő "0" feliratú átkötés mindkét végén megvan a +5V, és ennek a J alkatrésznek a bal oldaláig eljut. Mi lehet ez a holmi?

r300.jpg
    
(#) ktamas66 válasza chack hozzászólására (») Dec 4, 2013 /
 
Lehet akár biztosíték is (J=1,25A), ellenőrizd a nyák alapján.
(#) chack válasza ktamas66 hozzászólására (») Dec 4, 2013 /
 
Sakk a biztosítéknak!

Ha átkötöm ideiglenesen, akkor kigyullad a töltésjelző LED.

El nem tudtam volna képzelni, hogy még biztosítékot is raktak a kütyübe. Ha jobban belegondolok, azért jogos: egy ilyen kis vacak megvédheti az autót a kigyulladástól! Na megyek biztosítékot bányászni valahonnan.
(#) merciabc hozzászólása Feb 18, 2014 /
 
Sziasztok! Már hetek óta kínlódok e 12voltos samsung tablettel,ami valahogy viszáramot kapott az usb-n keresztül(szerintem). Nem veszi a töltést,meg sem nyikkan.Van benne egy vmi, ami kifüstöltbenne,de ilyet még nem láttam. Valaki látott már ilyet? HE- van ráírva.
(#) JZoli hozzászólása Feb 20, 2014 /
 
Nekem egy vezérlőpanellal gyűlt meg a bajom. Van rajta néhány alkatrész amit nem nagyon tudok beazonosítani. Már több SMD kódkönyvet-táblázatot végignéztem, de semmi adat róluk. Az egyik: Bt0 (de ez lehet akár "O" betű is. A másik meg: Ht0. Ezek kb akkorák mint egy sima SMD tranyó a panelon, de kétoldalon 3-3 lábuk van. A harmadik alkatrészre az van írva hogy:1003 ennek meg 4-4 lába van. Valyon milyen alkatrészek lehetnek ezek?
(#) Teaway válasza JZoli hozzászólására (») Feb 23, 2014 /
 
1003: 4x100k 1%
(#) JZoli válasza Teaway hozzászólására (») Feb 23, 2014 /
 
Kössz! Akkor rámérek, hogy az értékek rendben vannak-e!
(#) attika hozzászólása Feb 24, 2014 /
 
Sziasztok,a segítségeteket szeretném kérni abban,hogy adott egy smd tranzisztor amire csak annyi van írva,hogy 6b7,hogy milyen típus lehet ez.Nem találtam róla semmi infót eddig.
Előre is köszönöm.
(#) Chipmunk1960 válasza attika hozzászólására (») Márc 16, 2014 /
 
Szia, Szerintem, vagy Low ESR Low Drop Out Voltage Regulators , vagy BC817; BC817W; BC337.
Üdv: Mike
(#) eyess válasza attika hozzászólására (») Márc 16, 2014 /
 
Mibe lakozik ez a jószág ?
(#) Chipmunk1960 hozzászólása Márc 16, 2014 /
 
Sziasztok! Most én kérnék tanácsot. Egy Walkie-talkie akkui megfőttek töltés közben, és szerintem az L6pb feliratú, 3-2 lábsorú alkatrész, ami valamiféle feszültség szabályozó modul ehet elszállt benne. /3x1,5v-ról megy/ Viszont nem találok semmilyen adatlapot, leírást ezekről. Lenne, más bontott panelekről, de mindnek más a száma, pld: LB2D, LXC 'Y', 'F'1F3, 'F'1DU, van 6 lábú is, TBA N 745, 312A_G7CCA.
Viszont halvány elképzelésem sincsen, hogy hol, hogyan tudnám megfejteni a kódokat.
Köszi : Mike

IMG_2628.JPG
    
(#) Ge Lee válasza Chipmunk1960 hozzászólására (») Márc 16, 2014 /
 
Bővebben: Link már ha tranyó. Vannak SMD code book-ok meg code catalog-ok körül kell nézni.
(#) Chipmunk1960 válasza Ge Lee hozzászólására (») Máj 9, 2014 /
 
Szia, Érdekes módon, most kaptam értesítést.... Lehet nem voltam egyértelmű, a piros /táp/ vezeték melletti, 5 lábú, valami stab ic lehet, L6PB jelű smd adatait keresem. A párjában valami 3, vagy 3,3V-ot mértem az egyik lábon. Nekem a Googli nem hozott eredményt. Köszi, hogy próbálsz segíteni! Üdv: Mike
(#) eyess válasza Chipmunk1960 hozzászólására (») Máj 9, 2014 /
 
Esetleg hátha ez segít.
(#) Zsora válasza Chipmunk1960 hozzászólására (») Máj 9, 2014 /
 
Tippek:
Ricoh R1121, Ricoh RN5RG, Seiko S-1112
Egyébként fontos hogy mekkora és milyen karaktereket használnak a jelölésre, ill. van-e alattuk/felettük/mellettük pont, vonal, stb. Minden számít, ezért kell olyan fénykép, amin minden jól látható és kivehető.
(#) Chipmunk1960 válasza Zsora hozzászólására (») Máj 11, 2014 /
 
Sziasztok, Köszi mindenkinek a tanácsot! Próbáltam jobb minőségű képet készíteni, mert szeretném megérteni a jelölések szisztémáját. Eyess, az SMD-marking alapján én is erre gondoltam, de itt az alsó 3 lábsor 2 sarkán látszik egy-egy pötty, ezért vagyok teljesen tanácstalan. Köszi: Mike

IMG_2866.JPG
    
(#) Istvanpisti válasza Chipmunk1960 hozzászólására (») Máj 11, 2014 /
 
Szia !

Nézd meg ezt a linket és keress rá a az L6P* karakter sorra.

Szerintem ez egy 3V-os LDO, lásd a mellékletben.
A lábkiosztás is stimmelni látszik, mert az L betű alatti a Vin, a mellette lévő a GND, a jobboldali az ON/OFF (egy ellenállással fel van húzva Vin-re) A B betű feletti NC, a L feletti a kimenet.
(#) pucuka válasza Chipmunk1960 hozzászólására (») Máj 11, 2014 /
 
Ne keress logikát az SMD kódok között, mert nincs. Ráadásul többféle, meglehetősen eltérő eszközt is ugyanazzal a kóddal jelölnek.
(#) eyess válasza Chipmunk1960 hozzászólására (») Máj 11, 2014 /
 
Ok közelítsük meg más oldalról a dolgot.
Ugye amit mellékeltem neked pdf et ott úgy van , hogy az 1 es láb , és az 5 ös láb között van egy dióda , a többi láb között pedig maga a tranzisztor. Ha kiveszed a helyéről ezt az alkatrészt , és rámérsz a rajz alapján , akkor máris kiderül , hogy erről van e szó.
Tegyük fel , hogy tönkre ment , de vagy a dióda , vagy a tranzisztor része talán jó , és akkor már lesz egy tám pontod.
Én , így azonosítanám , és célra vezetőbb is .
(#) Chipmunk1960 válasza Istvanpisti hozzászólására (») Máj 12, 2014 /
 
Szia, Igen ez lehet a jó megoldás. Ezt az oldalt még nem találtam meg. Köszi!
Következő: »»   7 / 19
Bejelentkezés

Belépés

Hirdetés
XDT.hu
Az oldalon sütiket használunk a helyes működéshez. Bővebb információt az adatvédelmi szabályzatban olvashatsz. Megértettem