Fórum témák
» Több friss téma |
Megpróbálhatok hangszórókat beszerezni de nem hiszem hogy sikerrel járnék bár van itthon 2db autó közép hangszóró 55W osak.
A hozzászólás módosítva: Máj 26, 2014
Ennyi csövet botrány elhasználni! Szerintem elég tragikus az egész kapcsolás, persze te tudod! Ahogy számolom 3 db ecc85 kell, egy tródád úgyis marad, abból egy katódkövetőt kell rakni az utoldó fokozat után, bár elég kis impedanciás a kimenete, lehet el is bírná a végfokot, úgyis hatalmas a jelszint, maximum kicsit osztódna. A hangerő poti persze ne 1Mohm legyen, 100k mondjuk ideális lehet, a 100nF kicsatoló is maradhat, esetleg kicsit nagyobb is mehet, 220nF-470nF ig. De nekem az egész nem tetszik ,ezt egyszerűbben és jobban is meg lehet oldani fele ennyi csőből...A hangszóró kérdés meg kb a legfontosabb egy gitár erősítőnél. Papír szélű, direkt erre a célra tervezett hangszóró kell, a gitár hangszóró is tipikusan mélyközép, kedveltek a celestion és az eminence típusok, esetleg régiekből a beag és rft típusok. A klasszikus hangzást ez hozza. Más nem. Zs.
A hozzászólás módosítva: Máj 26, 2014
Ha van jobb ötlete a csöves előfokra szívesen meg hallgatom csak annyi ,hogy nekem csak ecc85 ösök vannak és csak ezt az egy kapcsolást találtam meg.
Mik az igényeid? Csak egy tiszta csatorna, hangerő, meg 3-as hangszín? Szerintem tudunk nézni egy pár jó munkapontot nekik. Tápfeszültséged mennyi van a triódáknak?
Még szeretnék bele egy torzítót is ami van az előzőbe is egy potival lehessen állítani felszültség pedig akkora van amekkora kell mert készítettem korábban egy tekercselőgépet
.
Szerintem vedd fel a kapcsolatot a kapcsolás tervezőjével, ebbe nem merülnék bele jobban. Nem szeretem szétbarmolni más munkáját. Egy teljesen újat- amibe torz is kell, nem ECC85-el képzelnék el...Még a tiszta hagyján, de torz...Nemtudom!
Zs.
Hát akkor maradjon ez a a csöves kapcsolás
a végfog helyére teszem azt amit már megbeszéltünk é had szóljon. de ha torzitó nélkül tud egy jót akkor megoldhatom a torzítást multieffektről is .
A gond az,hogy pont rossz csöveket sikerült szerezni de csak ez van ebből kell élni úgyhogy egyenlőre lehet inkább marad ez.
Nekem az egész koncepcióval van bajom. Kezdve azon, hogy az a hangszínszabályozó nem éppen egy hangszerhez való, azon át, hogy a kapcsolás maga nem tetszik, a gain poti is tragédia szerintem egyből a bemeneten, ez jel/zaj viszony szemszögéből katasztrófa, pláne egy 100k potival leterhelni egy hangszedőt...inkább 1M illene oda. Aztán egy utolsó erősítő kapcsolás, ha ezt be is torzítod, nem egy szép hangzás lesz, mert a hangszínszabályzás után torzítasz, az meg a harmónikusok "bedarálásához" vezet. Nézd meg azt a rajzot, amit a kolléga linkelt be pár hozzászólással előbb. A hangszínszab. a kapcsolás végén van, a dús harmónikusokkal hemzsegő jelből szabályoz és nem fordítva....A kimeneten jópár 10V is lehet csúcsban, ezt mindenképpen oszd még le, legalább egy 1:10 -es osztóval indítanék és innen lehetne több és kevesebb a jeled, azon egy ellenállás cseréjével lehet változtatni. Nomeg a végén a végfokozatra egy hi-fi átvitelű hangdobozra csatlakozni, ez nekem kcisit sok ahhoz, hogy jó hangzást akár minimálisan is el tudjak képzelni. Persze ez csak privát vélemény. A koncepcióra értem, hoyg tragédia ,ahogy van. persze kísérletnek tökéletes! Nem lebeszélni meg lehurrogni akarlak, egy minimál költségvetésű doognak első osztályú!
Lehetne ECC85-ből is csinálni teljesen normális, gitárra való dolgot, de én egy tiszta/kicsit "mocskos" hangzást tekintenék elérendő célnak. Ez szerintem minden további nélkül elérhető!Zs. A hozzászólás módosítva: Máj 26, 2014
Hangszórókat tudok szerezni más fajtákat itt eredetileg az lett volna a lényeg hogy legyen egy hibrid erősítőm csöves előfokkal és hangszínszabályzóval rendelkezésemre csak ecc85 ös áll de abból van vagy 10db ha ebből ki lehet hozni egy értelmesebb előfokot akkor az se baj ha nincs benne torzító. Mivel nem értek az erősítő készítéshez ezért kértem segítséget meg véleményt ha nem jó ez a csöves erősítő akkor nem jó én elhiszem úgyhogy kukába ezzel az előerősítővel, de akkor milyet csináljak amit kilehet hozni ecc85-el ? Hajlok bármilyen megoldásra mert nem végleges a döntésem,hogy azt a kapcsolást akarom csak az volt a ki induló pont de ha az felejtős akkor legyen ez a vég fok a ki induló pont, nem tudtam ,hogy ez ennyire hibás.
A hozzászólás módosítva: Máj 26, 2014
Annyira nem hibás, mert működőképes, csak nekem valahogy túl unortodox és nem feltétlen egy hangszer erősítő előfokozataként tudnám elképzelni leginkább. Szerintem helyes méretezéssel maximum 2db ecc85-ből simán kihozható egy kellemes, tisztától harapósabb- blúzosabb hangzásig bármi. Ha van torzító pedálod, multid, azzal meg lehetne lökni és így már szerintem egészen jó is lehet.
Szerintem akkor mondjuk, hogy 2db ECC85, tehát 4 trióda, a topológia lehetne az, hogy bemeneti fokozat , ezután gain potméter, második fokozat , ezután jöhetne anódból a 3-as hangszín és egy hangerő poti (ezen még kísérletezni kell , lehet elegendő lesz elöl a gain poti mint hangerő), harmadik fokozat dc csatolt katód követővel, katódban fesz osztással, kicsatoló kondi esetleg zener diódákkal, si diódákkal, leddel, akármivel egy védelem, hogy véletlenül se lehessen pár V-nál nagyobb kimeneti jel itt és mehet a végfokozatra. Én így képzelném el, szeritnem ezzel nagyon nem lehet mellé lőni. 150V anód feszt mindenképpen adnék neki, az szerintem bőségesenb elegendő, a cut off ahogy nézem itt 4V körül van, szerintem teljesen kultúrált. Tápfeszültség akkor legyen szerintem egy jó 200-220V a pufferen. Ebből kell majd egy kis ellenállás - elkó lánccal még simítani. Rajzot csatoltam, kb így képzelném el, ami nem jelölt, azt majd ki kell kísérletezni. Első fokozat utáni kicsatoló lehet szerintem 2,2-22nF ig bármi, a gain (első) potméteren a meleg pont és csúszka közötti bright kondi is az egészen kicsitől (47-100pF), az egészen extrémig (1-4,7nF) mehet, de inkább a kicsi felé tendálnék. A második fokozat katód blokkoló kondija is lehet 470nF -től a csilagos égig, attól függ szeretnél e egy nagyon minimális közép/magas emelést, de ha sok a gain, le is hagyható. A 3-as hangszín klasszikus, utána a hangerő poti jön, kis osztással ,hogy az utolsó fokozatot már annyira ne vezéreljük túl semmiképpen, ezért nem is kellene oda katód blokkoló ,de legyen tartalék, ha kicsi a gain potméter állása az elején...ezt is ki kell majd szöszmötölni. Katódkövető katódjában fesz osztás, innen kicsatolás, 100k-val a földre lehúzva. Erre a 100k-ra jöhet esetleg egy- egy ellenpárhuzamba kapcsolt LED, vagy bármi, ami határolja a kimeneti jelet, ha esetleg valaki nagyon feltekerné, nehogy szétverje a félvezetős végfokozat bemenetét. Így már semmi illesztő áramkör nem kell, a kimenet megfelelően kis impedanciás. Kb ennyi lenne az ötletem, esetleg egy jó csöves szaki is ránézhetne, lehet elkövettem valami égbekiáltó hibát. Az egész persze nem tökéletes, de nem is arról szól a dolog, hanem, hogy a gombhoz varrjunk egy kabátot! Szép napot mindenkinek! Zs.
Nem akarok beleszólni, ehhez Te jobban értesz, de egy 300V -os tápfesz fokozatosan szűrve, azonos ejtéssel 220V -ig nem lenne jobb? Nem lesz egy kicsit "zajos" ? A puffer után elég lenne 2db 47µF közöttük 2db 2K4, bár az ellenállásokat, kondikat ki kéne ötölni, mert csak tipp, lényege a fokozatosság.
Itt egy már bevált kapcsolás ECC85-el gitár előerősítőként - ha már egyszer annyira ragaszkodsz ehhez a csőhöz.
A kimenetére nem árt valami fetes vagy egyéb nagyobb impedanciás bemenetű végfok.
Csak elvi szinten érdekel az egész dolog, természetesen igazad lehet. Úgy osztja az ember, ahogy akarja, a lényeg, hogy egy 150-200V körüli feszültség jusson az egész miskulanciára. Az egész megeszik max 5mA-t, ha az egy 47-100µF el van pufferelve, eleve minimális a búgófeszültség, ne felejtsd el, semi más nem terheli a nagyfeszültséget, nincs végfok vagy ilyesmi. Erősítése nem egetverő, első fokozat nem túl érzékeny, így én nem félnék semmiféle zajtól. Inkább elvi- vagy ötletadó kapcsolásnak szántam, persze szívesen várok midnen észrevételt, legyen akkor így, ha úgyis mindegy a tápfeszültség, akkor ne 200V-ozzunk, hanem legyen 300V és abból csináljunk az elejének 150V-ot. Ha jól emlékszem kb 5mA a nyugalmi áramfelvétel, tehát ha 150V-ot akarunk ejteni, akkor 150V/5mA = 30kOhm. Mondjuk 6db 4,7k/47µF vagy mondjuk 3 db 10kOhm, az szimpatikusabb is. 10k/47µF-ből 3 darab a puffer után, ami lehet akár PC tápból bontott elkó is, azok akár 100µF esek is lehetnek. Szerintem ebbe egy deka brumm nem lehet.
Amit Szpisti linkelt, az is biztos bevált és működik, jóval torzabb is,nagyobb munkaponti áramokkal operál, én nagyobbra választottam a munkaellenállásokat, kicsit nagyobb lesz a fokozat gainem, nagyobb a kivezérlés...Szerintem bárminemű ötlet életképes. Lerajzolom akkor, így gondolod? Akinek van még ötlete, az szóljon bátran! Zs
Én is csak, mint ötletet dobtam fel. Igen, így. Akár egy régi rádiótrafóval is kipróbálható. Igaz, én még nem használtam 85 -ös csövet, de ki tudja, van pár darab a fiókban. A többi vélhetően, úgyis az építés során derülne ki.
Legyen akkor így ,nekem is szimpatikusabb! Nekem van itthon egy próba sasszém ,szabályozható táppal, foglalatokkal ,mindennel, de sajnos nem nagyon van időm ezzel foglalkozni. Elviekben szerintem működőképes, a többi kiderül a vallatáson.
Zs.
Erről mi a véleményed?
Amint sikerül beszerezni hozzá az alkatrészeket megépítem. Van egy 100Vos trafóm az működhet,hogy egy fesz háromszorozót rá teszek vagy felejtős, meg az ellenállásból elég az 1W-os huzal ellenállás ugye ?
Biztos működik, valami hang biztos jön belőle, nekem nem tetszik!
0,6W-os fémréteg ellenállás bármelyik pozícióba jó. Ha a fesz háromszorozód megbírkózik ezzel a terheléssel ,akkor jó, bár nem tudom milyen kapcsolásra gondolsz. Én tekernék neki egy rendes trafót, ha van rá lehetőségem. Zs.
A hozzászólás módosítva: Máj 27, 2014
Lehetőségem lesz rá,hogy tekerjek csak még nincs kész teljesen a tekercselő átmeneti megoldásnak gondoltam csak, hogy kilehessen próbálni, meg lehet,hogy hülyeséget kérdezek de csatoló kondi a bemenetre nem kell ?
A hozzászólás módosítva: Máj 27, 2014
Nem kell, a triódába sem befelé sem kifelé áram nem folyik a rácson, tehát feszültség sem esik a bemeneti ellenálláson, az 0V-on lesz. De, ha stresszel a dolog, nyugodtan tehetsz 100-220nF-et mondjuk. Csak akkor az így kialakult csatoló kondi bemenet felőli végét is húzd le a földre egy 1-2,2M ellenállással. Szerintem felesleges alkatrész szaporítás.
Rendben csak kérdeztem.Ezt még kell illeszteni a végfokra vagy így mehet rá ??
Idézet: „Katódkövető katódjában fesz osztás, innen kicsatolás, 100k-val a földre lehúzva. Erre a 100k-ra jöhet esetleg egy- egy ellenpárhuzamba kapcsolt LED, vagy bármi, ami határolja a kimeneti jelet, ha esetleg valaki nagyon feltekerné, nehogy szétverje a félvezetős végfokozat bemenetét. Így már semmi illesztő áramkör nem kell, a kimenet megfelelően kis impedanciás.”
Nem szóltam .
Köszönöm a segítséget remélem minél hamarabb össze tudom rakni az egészet és majd írok,hogy milyen lett . A hozzászólás módosítva: Máj 27, 2014
A végfokozatot még nem konkretizáltuk le, pár alkatrész tápfeszültség függő, de szerintem előbb csináld meg az előfokozatot működőre, azután bármilyen erősítőn vagy pl PC line in bemeneten ki tudod majd próbálni! Sok sikert, jó munkát! Zs.
Köszönöm említettem ,hogy van egy toroidom ami 2x27V -ot produkál ezt egyenirányítva terhelés alatt kb. 2x35V-ot fog leadni .Ezt a fajta potmétert szeretném hozzá megrendelni tudom,hogy nem a legjobb minőségű de a terhelést el fogja bírni nem, vagy jobb lenne a műanyag házas poti a nagy feszültség miatt ?
A hozzászólás módosítva: Máj 27, 2014
Teljesen jó ez a poti, én is ilyesmiket használok, nem nagyon van velük gond!
Húú,Zsozsóó!
Te vagy az én emberem.Régóta csak read only üzemmódban vagyok,de most már muszáj kérdeznem is. Jómagam is sokat pöcsöltem hasonló csöves kapcsolásokkal,kisebb nagyobb sikerrel jól szóltak,de mindig úgy éreztem,hogy lehet ennél jobb és újra-újra belefogtam egy újabb projektbe. A mostani egy "low power" 6V6GT PP plexi végfok(mert egy budapest rádió táp adja a dzsúdót,terhelés alatt kb.300V-ot tud.)Van még benne egy spring reverb ák,ami hibrid!,egy kis tba ic löki a tankot és egy fél 6N2P erősíti vissza a jelét. Ezek a részek szépen teszik is a dolgukat,de az előfokozat... Van egy kapcsolásom ami,hogy is mondjam.... Szóval.Szeretnék segítséget kérni egy fain előfok összedrótozásában. A vágy:kapcsolható tiszta/torz csati,és a torzítás ne kis "fing" fuzz legyen,mint a legtöbb egyszem csöves vackoké.Rakkendrolltól a brutálmetálig lehessen csavarni a gány potit DDNa csak marhulok,1általán ilyen létezik? Mutatok képet,a szóró egy 12" szélessávú RFT.
Üdv!
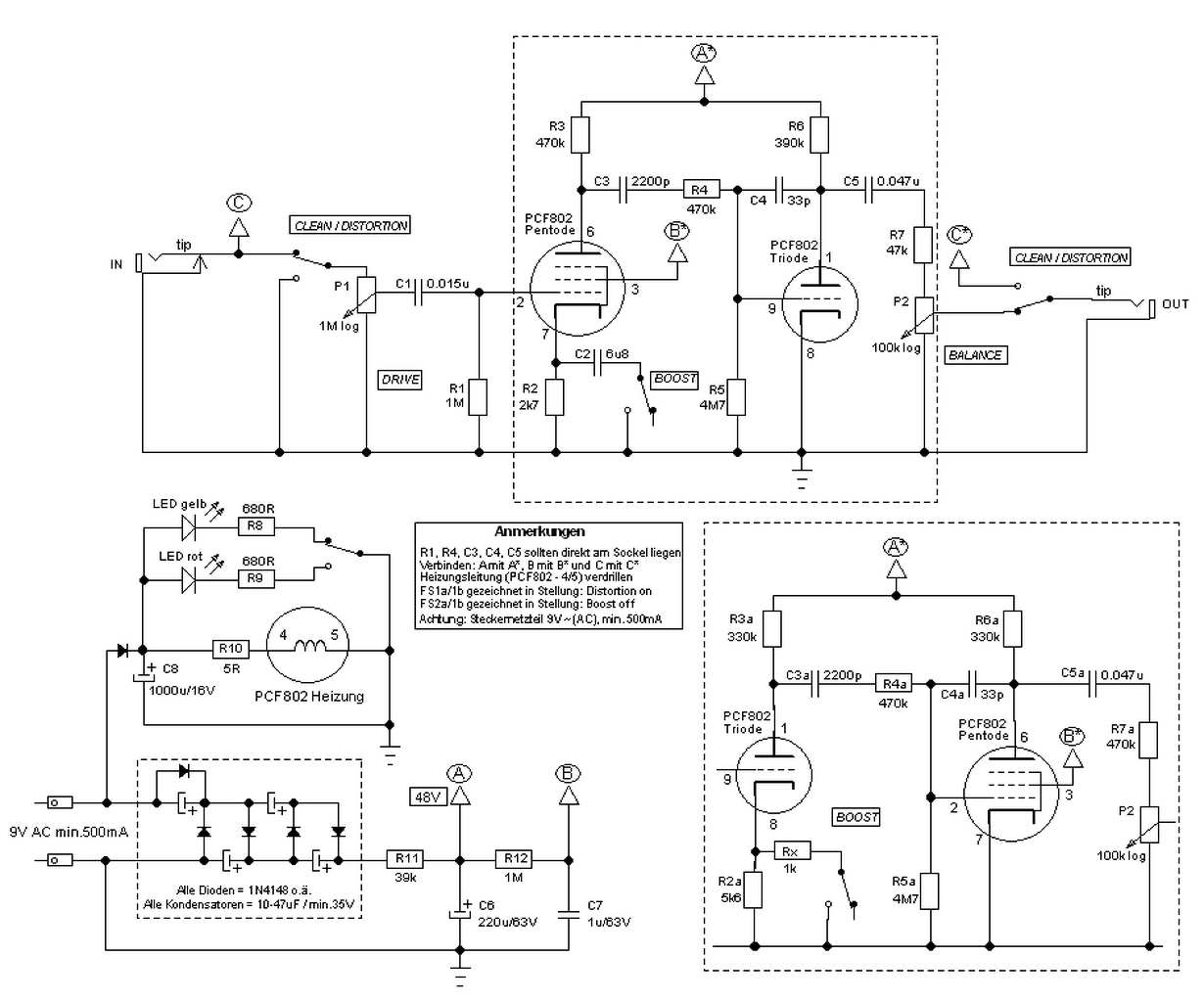
Én már ezt megépítettem több példányban is,annyira azért nem rossz! Kemény metálra viszont nem ajánlanám,de a PCF802 cső elég olcsón beszerezhető és ezért mindenképpen megér egy misét,főleg ha meg van otthon belőle. Blues zenére tökéletes amúgy meg mindenkinek más az ízlése. |
Bejelentkezés
Hirdetés |




.
Zs. 


Zs. 
Köszönöm a segítséget remélem minél hamarabb össze tudom rakni az egészet és majd írok,hogy milyen lett . 


