Fórum témák     
 
 » Több friss téma  | 
			
 
				Építész végzettséggel, sí szakedzőivel a hátam mögött és szitanyomóként dolgozva semennyire nem értem az ilyen geek szövegeket. 
				
		Az IC-n semmilyen felirat nincs! Fényképet most nem áll módomban csinálni. Holnap délután tudok visszatérni a dologra. @Peter65 A motor * be van építve a robotgép testébe. Annyit tudok mondani róla, hogy (furcsa módon) sok vezeték megy oda. Nem számoltam őket, de az elképesztő szaktudásomat meglepte  				A hozzászólás módosítva: Ápr 22, 2014 
						
				Mindenkinek nagy köszönöm a segítő szándékot! A robotgép fordulatszám szabályzó egységét tegnap este sikerült megjavíttatnom. A kolléga úr elmondása szerint a kondenzátorok voltak tönkremenve. Ezáltal nem tudták simítani a nemtudommit, ettől a vezérlés megzavarodott. 
				
		Még egyszer köszönöm. Örülök, hogy ilyen segítőkész emberekre találtam. 
				Sziasztok! Tudna valaki felrakni min. 900W-os flexhez fordulatszabályozó elektronikának a rajzát? Köszi!						 
				
		
				Sziasztok! 
				
		Valakinek mond valamit az hogy I x R regler? Egy vizhűtéses höcserélövel ellátott 12v os hütőszekrény vizszivattyujának a fordulatát szabályozta, egy kis doboz, ezzel a felirattal... Van valakinek rajza ilyesmiről? A szivattyú 12V 5A es. Köszönöm! Csabi 
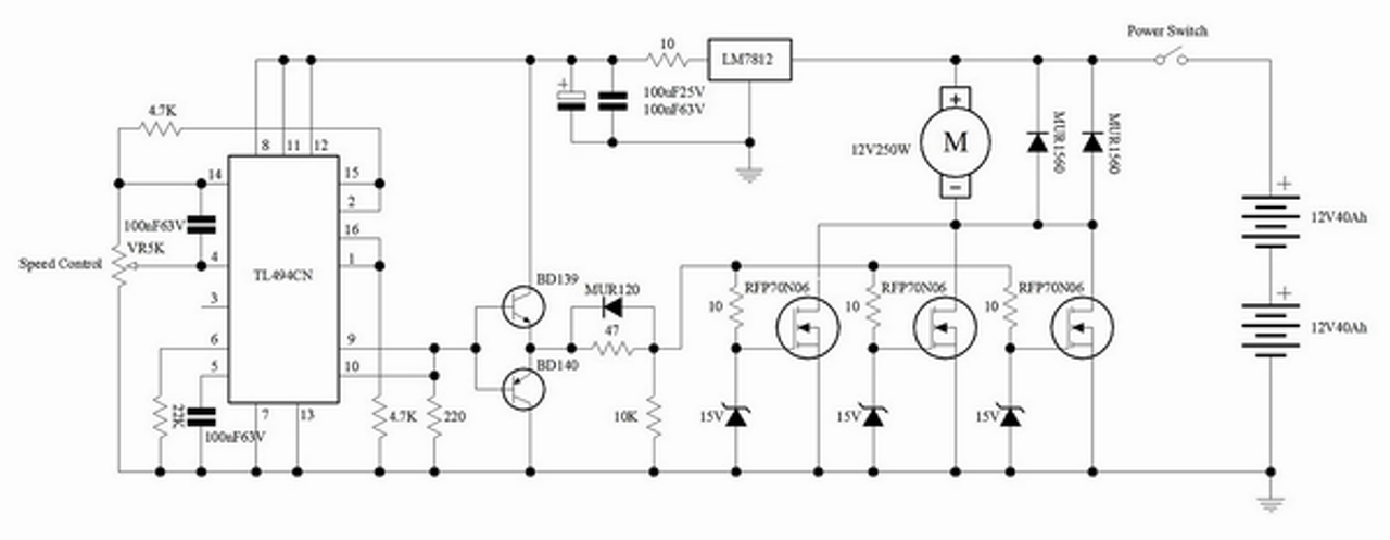
				Kedves Uraim! Keresek egy fordulatszám szabályzóról kapcsolási rajtot. 12V-os egyenáramú mágneses motorhoz, ami kb. 30A-es. Egy Yamaha M12 csónakmotorhoz építeném.						 
				
				
		
				Találtam egy egész jónak tűnő rajzot. Csak a működését kellene leellenőrizni, ill. a rajz helyességét. 
				
				
		Köszönöm! 
				Szevasztok, 
				
		Idézet: „12V-os egyenáramú mágneses motorhoz” Hogy jól működjön 12Voltról az LM7812-t ki kell hagyni, és a 12Voltot a 10 Ohmos ellenálásra kötni... 
 
				Kedves Mindenki! 
				
		Segítséget kérnék egy szabályzáshoz, adott egy 24vdc 2 kw-os motor (raklapemelő motor volt) és annak szeretném szabályozni a fordulatszámát, (egy gokarthoz szeretném) még régebbről megmaradt egy ilyenem Bővebben: Link ezt át tudom valahogy alakítani hogy jó legyen vagy inkább keresek valami teljesen ujjat vagy tudna valaki ajánlani valami jó kapcsolási rajzott esetleg? Előre is köszönöm. Link javítva. Használd a link gombot! -moderátor- A hozzászólás módosítva: Jún 26, 2014 
						
				Szia. 
				
		Valószínűleg a nyomaték kevés neki. 
 
				Igen ezt én is kiszámoltam, azért kérdeztem hogy esetleg az én 10A-es szabályzómat át lehet-e alakítani vagy sem? keresgéltem már hátha találok, de eddig még nem találtam sehol, sajnos még kapcsolási rajzot sem amit meg építhetnék  
				
		 						
				Sziasztok. 
				
		Nyák fúrás közben behalt a minidrillem motorja... Van egy másik minidrillem amiben egy ilyen DC moci van: Tian MA, 12V DC, RS-385 SH. Ehhez a motorhoz szeretnék egy szabályzó áramkört készíteni (Fordulatszám szabályzásra gondoltam). Van valakinek valami jó kis ötlete? Előre is köszi! 
				Hello! Itt a topikban választasz egy szimpatikus PWM szabályzót és megépíted. (De nem fordulat "szabályozás", csak "vezérlés" lesz az eredmény. A szabályozáshoz ugyan is fordulatszám visszacsatolás is szükséges, amit tartani igyekszik egy szabályzó.)						 
				
		
 
				Sziasztok! Szeretnék egy 230V-os hajtóműves motor fordulatát szabályozni pedállal. Tud ebben valaki segíteni? 
				
		Lényegében amikor rálépek a pedálra, akkor el kellene, hogy a motor induljon, és minél jobban nyomom annál gyorsabban kellene, hogy menjen. 
 
				Hello! Kérdésedből kifelejtetted a motor fajtáját, teljesítményét, esetleg típusát .. Anélkül pedig senki nem tud válaszolni.						 
				
		
 
				Szia, Most keresgélek itt az oldalon, így találtam a post-odra. Igaz már elég idő eltelt azóta, de megoldódott a problémád?						 
				
		
 
				Helo 
				
		Sajnos nem. 
				Sziasztok! Fordulatszám szabályozót szeretnék építeni, egy bakelit lemezjátszóhoz. Az addig OK hogy beállítom a fordulatszámot, viszont szeretném, ha kontrollálná is valami, ezúton beavatkozva és javítva a folyamatos fordulatszámot. Konkrétan optikai úton lenne a legegyszerűbb, mivel a lemezjátszó motorjára, alapból van szerelve a szíjtárcsával együtt egy lyuktárcsa, ami eredetileg is ezt a célt szolgálta. Mechanikai megoldás nem jöhet szóba, mivel a motor és a lemeztányér közé nem lenne jó beiktatni semmit, ami terhelné a motort.  A motor egyenáramú, semmi extra, olyan 14v feszültséggel üzemelhet maximálisan. Ha lenne valakinek elképzelése a megvalósításra, annak rendkívül örülnék, mert épp tapasztalat, és komolyabb szakértelem hiányában nem sok ötletem van. Előre is köszönöm segítségeteket! Szép napot!						 
				
		
				Szia! 
				
		Nem ez a legmegfelelőbb topik a kérdésedre, de... az optikai megoldás helyett én inkább az induktív jeladós megoldást találom jobbnak. egy pici mágnes a tányérra, vagy amivel közvetlen kapcsolatban áll, oda egy jeladó és abból már megvan a visszacsatolás és lehetne egy PWM-es szabályzót építeni, ami tartja a fordulatot. 
				Profi lemezjátszóknál ez úgy van (volt) megoldva, hogy kristály frekvenciából előállították (osztó áramkörökkel) a fordulatszámhoz tartozó frekvenciát. Ezt, meg a tányérról levett jelet bevezették egy PLL áramkörbe, a hibajelet felerősítve vezérelték a hajtómotor tápellátását szabályzó áteresztő tranzisztort.  
				
		A tányér fordulatszám jeladóját megvalósíthatod pici mágnes (floppy meghajtó) hall generátor, vagy a tányérra festett fényvisszaverő (legalább fehér) csík, reflex optó megoldással. 
				Bővebben: Link 
				
		Ez teljesen jól működik Link javítva. Használd a link gombot! -moderátor- A hozzászólás módosítva: Dec 10, 2014 
						
 
				Üdv mindenkinek! 
				
				
		Olyan kérdésem lenne, hogy rendeltem egy 220v-os dimmert ay ebay-röl. Rámértem és csak 190 és 210 volt között mozog. Elvileg a leírás szerint 50-220v között kellene. Csatoltam egy képet róla. Valaki tudna nekem segíteni abban, hogy a potin kívül tudok e még valamit állítani rajta? Van rajta még egy kis csavar, az mi? Előre is köszönöm! 
 
				Az a "csavar" egy trimmerpoti. Ha sorosan van a nagy potival, azzal lehet behatárolni a max kiadott feszt a terhelésen.						 
				
		
 
				Mekkora terhelést tettél rá a méréshez? 
				
		A tápfeszültség max. értékét semmiképpen sem érheti el. A hozzászólás módosítva: Jan 21, 2015 
						
 
				Először is köszönöm a választ! Hát vess meg érte de csak simán rámértem a voltméterrel. Tehát akkor azzal a trimmerrel tudom beállítani a max. feszültséget, pl 220volt terhelés alatt!? Mekkora az a minimum watt amin rendesen operál a kütyü? A leírás szerint 50 és 220 volt között kellene mozognia.						 
				
		
 
				Ez volt a terv ha hazaérek! Köszönöm!						 
				
		
				Üdvölök mindenkit. 
				
		3 fázisu motorthoz van bekötheto sebesség szabályozó elektronika? Lehet ilyet kompakt kapni? Van egy köszörüm és annak szeretném ha lehetne szabályoni a fordulatát.Nem kell hogy fokozatmentes legyen de jó lenne ha lehetne 2-3 fokozatban állítani. 
				Szia! 
				
		Frekvenciaváltónak hívják ezt az eszközt és már biztosan hallottál róla. 
				Teljesen meddő vagyok elektronika terén. 
				
		Ezért is nagyon köszönöm az infot. Érdemes ilyet beszerezni egy sima 500w-os köszörűhőz vagy baromi drága és vegyek új gépet? 
				Ha nem értesz az elektromossághoz, akkor bízz meg egy szakembert, aki konkrétan segíteni fog neked, mert ha nincs villanyszerelési gyakorlatod, akkor nem érdemes frekvenciaváltóval foglalkozni. Egyébként használt frekvenciaváltót 15-25 e. forint körüli összegért már kapsz.						 
				
		 | 
			Bejelentkezés     
    Hirdetés      | 
			




				


						

