Fórum témák
» Több friss téma |
Sziasztok!
Nem tudom mennyire és még a fórum de azért megpróbálom. Az én feladatom (iskolai), hogy egy olyan tápegységet készítsek ami működik AC (230V) és DC (12V) feszültségről is és 3-4A biztosít. De sajnos fogalmam sincs hogy hogy is kellene neki kezdeni. Arra gondltam hogy először az DC/DC részét építem meg. Step-up konverterrel. De fogalmam sincs hogy a tirisztort mivel is vezéreljem. illetve hogy miért is emeli a feszültséget ez a kapcsolás de elhiszem hogy emeli de mivel tudnám vezérelni a tirisztort. Ha valaki aki ért ezekhez és veszi a fáradtságit és segit azér hálás lennék. Üdv: Máté
Azért ennél egy kicsit bővebb specifikációra lenne szükség. Kimeneti paraméterek, feszültség, tűrés, esetleg zaj, áram, tűrés.
De inkább egy tápegységes topikba való a kérdésed. Ennek a fórumnak többezer topikja (témája) van. A hozzászólás módosítva: Júl 2, 2014
Hát nincsenek megadva konkrét specifikációk. Laptop töltőt kell tervezni és megépíteni. 12V-24V ig szabályozhatót. Ennyi.
Attól tartok, egy ilyen készülékbe nem sok tirisztor fog kelleni.
Tervezz egy 12 V (10,6 - 15 V) bemenő feszültségű buck konvertert, aminek a kimenő feszültsége 12 - 24 V között változtatható (esetleg kapcsolóval előre beállított fokozatonként, és 4 A leadására képes (96 W). Tervezz hozzá egy 230 V~ / 12 V --, 10 A tápegységet. A kettő összekapcsolásával teljesül a bemeneti feszültség igény. A 230/12 V tápegységet is tervezheted kapcsoló üzeműre. A hozzászólás módosítva: Júl 3, 2014
Jaj bocsi nem tirisztort hanem tranzisztort akartam irni csak hülye vagyok.
Hát igen ezen az úton indultam én is el de nem tudom hogy kell hozzákezdeni a tervezéséhez vagy hogy egyáltalán mi kell hozzá. Szégyenlem ebbe a szakirányba tanulok de nem tudok semmit. Ha a buck konverterhez lenne valami kapcsolásod azt megköszönném és köszömöm a válaszaidat és a segítőkészségedet.
Mint olyan sokszor, ebben is segít a gugli. Tanulnod mindenképpen muszáj lesz, meg amúgy is iskolai feladat, szükséged lesz az elméletre is.
Bővebben: Link Tanulmányozd ezeket az oldalakat, ezekből sokat ki tudsz hámozni, de a fórumunk ilyen témáiból is sokat tanulhatsz, hozzájuthatsz kapcsolásokhoz is.
Sziasztok!
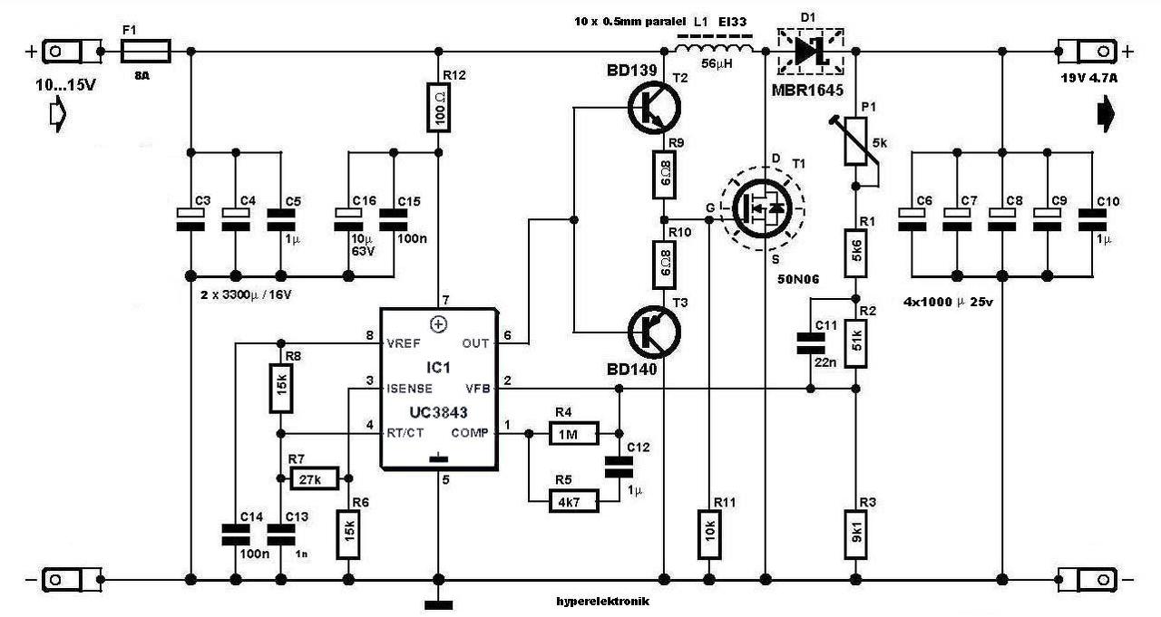
Házilag szeretnék csinálni egy autós laptoptöltőt ami 12V ról 19V ra(DC) növeli a feszültséget.(1-2A -es elég) Az lenne a kérdésem hogy ti hogyan csinálnátok/csináltátok ,nem szeretnék bonyolult arámkört csak ne nyirja ki a laptopot. ![]() Ha tudtok aramköri rajzot küldeni azt megköszönném.
Egy megépített kapcsolás, működik. De ha nem akarsz építeni:
12 V-ból 19 V A hozzászólás módosítva: Máj 3, 2017
Köszönöm a választ, az lenne a kérdésem még ,hogy van esetleg egy alkatrész listád? Nem baj hogyha nincs mert leolvasoma az áramköri rajzról
A hozzászólás módosítva: Máj 3, 2017
Szia. Én pont hirdettem egy ilyen adaptert, még megvan. Ha érdekel, akkor a többit privátban. Zoli
Nincs alkatrész listám, a rajzról 1 perc alatt összeírható. Egy másik megépített példányom is van.
A hozzászólás módosítva: Máj 3, 2017
Még egy utolsó kérdés milyen tekercset rakjak bele?
Szia! Csatoltam egy táp kapcsolást. Kocsiból lehet vele működtetni laptopot. Ez persze nem tartalmaz 230V os részt de attól hasznos lehet számodra.
Ott van a rajzon, EI ferrit magon 10x0,5 mm huzalból készített 15 menetes, 56 µH induktivitású tekercs.
A hozzászólás módosítva: Máj 3, 2017
Hello! Melyik laptop lenne ez, hogy beéri "1-2A" rel ?
Az én gyári tápom szintén 4,7 amperes. Érdekes lehet, hogy az áramfelvétele 12V-ról 9,5A is lehet...
Sziasztok!
Nagyon hasonló kérdésem lenne de ez miatt nem nyitnék egy új topikot. Van egy igen nagy fogyasztású HP Z-book laptop grafikuskártyával. A hozzáadott töltő 200W-os. 19.5V (10A). A dokkolóhoz ennél is nagyobb van. Az akksi kb. két órát bír ki a de jó lenne sokkal mobilabbá tenni. Arra gondoltam, hogy van pár darab parkside 20V 4Ah akksim és azt egy az egyben rákötném, tervezek hozzá adaptert és kinyomtatom. De lehet van már model és csak ki kell nyomtatni.) Működhet ez? Mennyi áramot tudhat leadni egy ilyen akksi? A középső csati mi lehet az akksin? Köszi a segítséget előre is! |
Bejelentkezés
Hirdetés |











