Fórum témák
» Több friss téma |
Ha a tekercs jó, a fesz. ott van, akkor mennie kell, hacsak a kondi nem rossz. Azt nézd meg vagy cseréld ki.
Egy érdekes jelenségre figyeltem fel. Ha nincs benn a trafó,a trafóra menő két ponton ott a kb. 120V. Ilyenkor kicsit tölti a kondit.Ha benn a trafó,nem tudom mérni a 120V-ot,viszont a kondira akkorát tölt,hogy csak na! És a trafóra menő két pont,valamint a D17-es dióda között tudok mérni+/- 400V feletti feszültséget.
Ha nincs benn a trafó, akkor a 2 pontján ott a 120V, ha benne van akkor nincs fesz. a trafó 2pontja között? Kondit ki tudod cserélni?
Ahogy mondod! Legalábbis többszöri próbálkozásra ez jött ki.Kondim sajnos nincs itthon...
Hmmm... Akkor szerintem a kondi rossz. A LED-et kövesd vissza, hogy mi hajtja!
A ledet az LM393-as IC 1,8 lába hajtja,innen mérhető impulzus szerű feszültség,de a led elé tettek egy másik tirisztort, ( de minek??) BT 149B a típusa.Ez szerintem halott,mert csak a G-K lába között tudok mérni nyitófeszt.
Közben rákerestem a HQ-nál,de nincs nekik BT 149B. Helyette valami,ami rendelhető? Köbzoli,ezt miért emelted ki? A hozzászólás módosítva: Máj 25, 2014
A BT egy kicsi tirisztor. BT 149B adatlap
Mérd ki, de valószínű, hogy halott. A HEStore-ban van 2 fajta is. tirisztorok A hozzászólás módosítva: Máj 25, 2014
Igen,találtam helyette a BT149G-t, Már csak kondit kéne náluk találni. 4µF/250V AC
A kondi jó, én írtam rosszul! Csak a BT-t kell csserélni! Bocs amiért félrevezettelek. köbzoli is ezért emelte ki.
Azon vagyunk!!
Köszi!Zosza18,valahonnan szerzek BT-t,aztán meglátjuk mi lesz belőle....Máshoz ( a trafó meghajtásához?) is lehet köze biztos,nem gondolnám,hogy csak a LED villogtatásáért tennék bele ezt a vackot! Még tudok ide írni,ezért nem kezdtem bele másik hsz-ba. Zosza,jelentkezem ha szereztem,és meglátjuk,hogy megy,vagy nem megy. A hozzászólás módosítva: Máj 25, 2014
Biztos, hogy nem a LED miatt van benne.
Ha kicseréled utána működnie kell!
Sziasztok! Sajnálom,ha nem ide illő a kérdésem,de nehezen beazonosítható alkatrészek beszerzése ügyében tudna valaki segíteni? Ha igen,kérem,hogy írjon rám privátban... Köszönöm!!
Köszönöm!! Közben zosza18-cal levelezek privátban
Szia!! Sikerült szereznem a BT 149 helyett egy MCR 100-8 típusú tirisztort,beforgattam a panelba,és megy a pásztor frankón!! Egy kacat kilőve
Köszi !!
Csináljunk, már valami méréseket is a villanypásztorok objektiv megitélésére. Javaslom a következőt: Én két aluminium lemezből, mely közé 4 réteg celofánt tettem, készitettem egy kondit aminek a kapacitását kimérve 1nF lett. Rákötöttem a pásztor magasfeszültségű kimenetére és a földelésre párhuzamosan. Majd egy műanyag vonalzó segitségével készitettem egy változtatható távolságú szikraközt A pásztort bekapcsolva a makszimális szikraköz távolság ilyen feltételek mellett 3,5mm lett.
Nagyon érdekelne, hogy az itt oly népszerű gyújtótrafós pásztor ilyen feltételek mellet milyen maximális szikraközt ver át. Az én pásztoromat 22VA-es saját tekercselésű trafóból készitettem. Tekercsrétegenként 2 celofán réteg szigetelést használtam és minden réteget kúpszerűen beljebb fejeztem 2-1,5mm-rel. A vasmag egy kettéosztott régi csöves rádió nagy ablakú vasmagja. A lemezeket váltakozva (EI-IE) raktam össze (persze légrés nélkül). A másik felét egy másik pásztor készitésére tartogatom. A primér 7V-ra a szekundér pedig 190V-ra lett tekercselve. A szekundér ellenállása 160 Ohm. Bontott drótot használtam. A hozzászólás módosítva: Jún 7, 2014
PS. A doboz belsejébe én is tettem 5mm-es szikraközt a magasfeszültség és a földeléssel párhuzamosan, hogy terheletlen állapotot is szeresse.
Ha az akku 10,69V alá ürülne, leáll az impulzusok képzése.
Szia
A celofán nem jó szigetelő mert szívja a vizet. Befőzéskor beszoktuk áztatni .Ha kondenzátort gyárt az ember , mindig olyan anyagokat kell felhasználni ami eredeti alkatrészek kibontásával nyerünk. Mert azt tudni kell hogy kondenzátor töltését nem a fém lemezek tárolják, hanem a szigetelő anyag! Ezért nagyon fontos miből készül! A hozzászólás módosítva: Jún 9, 2014
Nem tervezem a trafó áztatását (zárt dobozban lesz az egész). Ahol régebben dolgoztam hasonló anyagot használtak szigetelésre (lehet, hogy nem celofán (hőre, feszültségre hasonlóan viselkedik), de bisztos nem kapton volt). Próba mérésre jó volt a 4 rétegű celofános (nem beáztatott) kondi.
Készül a másik trafó. A csévetest kartonból készült, primér már feltekerve. A szekundér bontott csöngőtrafóból lesz. "Mert azt tudni kell hogy kondenzátor töltését nem a fém lemezek tárolják, hanem a szigetelő anyag!". Ezt elmagyaráznád nekem vákum szigetelés esetére? A hozzászólás módosítva: Jún 9, 2014
Alkalomadtán egy hasonló mérést elvégeznék az inverteressel kíváncsiságból.Az érdekelne,hogy a két aluminium lemezt/fóliát csak a saját súlyuk nyomta össze vagy tettél rá valamit vagy miként volt esetleg összefogva?Gondolom,nem egy végleges kialakításról van szó,hanem csak a mérés kedvéért összeállított alkotásról.Nem próbáltad a magot csak E és I alakban összerakni egy kis légréssel,0,5-2mm-re gondolok?
Idézet: „Nem tervezem a trafó áztatását” Majd a levegő párája megteszi .Idézet: „Ezt elmagyaráznád nekem vákum szigetelés esetére?” Ez a fórum nem arról szól, ezért csak egy videó erejéig térek ki rá.
Én két bádoglemezt (csatorna lemez) használtam könyvekkel erősen lenyomva. Alufólia is megteszi A4-es könyv meg néhány másikkal lenyomva (könnyen beszerezhető a fólia). Ez volt legpraktikusabb és kéznél. A kapacitását pedig egyszerű DMM-rel mértem. Persze csak a mérés kedvéért állitottam össze.
A trimmerrel való beállitást pedig igy végeztem: az akkut jól föltöltve (13V) rákötöttem az áramkörre és a kondit a kimenetre. A potit maximális értékre csavartam (10-11ms impulzusidő, feltételezem a vasmag pár ms-ig telitésbe került). Megkerestem a maximális szikraközt (az 1nF-os kondi a magasfeszültség és a földpont között van) amin még pattog a szikra és ekkor a potenciómétert addig csavartam vissza (csökkentettem az impulzusidőt) mig a szikra épp megszünt vagy újra elkezdett megjelenni. Ekkor a vasmag minimális ideig jön telitésbe. Légréssel nem próbáltam.
Értem.Végül is a mérés célja az lenne,hogy az inverteres autó gyújtótrafós pásztort 1nF kondival terhelve,mekkora szikraközt üt át.Jól gondolom?Megpróbálom a kondit kialakítani alufóliából,celofánból két üveglap közé téve s aztán meglátjuk.
Nos,elvégeztem az ígért mérést.A kondi 1,5nF körüli érték lett,két alufólia az általad írt méretben,közte 4 réteg celofán.Inverteres pásztor,kondi 410V-ra töltve,ezt süti a tirisztor a zsiguli trafóra,alap szikraköz 8mm,itt van korlátozva,de enélkül akár 5cm ívet is húzna.Tettem a kimenetre egy állítható szikraközt és a barkácsolt kondit is rákötöttem,szikraköz 8mm,úgy ütött át mint a villám.Csökkentettem a szikraközt egészen kb. 0,5mm-ig,ekkor már nem ütött át a kondi.Lehet,hogy én vagyok béna,tudatlan,de nekem az ugrott be,hogy a barkácsolt kondi kb. 500-1000V környékén átüt,más nem jött le mint infó a pásztorról.Talán egy jobb kivitelű és szigetelésű kondival lehetne imitálni a kerítés kapacitását s talán akkor lehetne következtetni az erejére a szikraközből,de ezt vitassák meg az okosabbak,hozzáértőbbek.
Értem. Ezek szerint nagy energiájú a pásztorod. Celofán és celofán között is van különbség vastagság, anyagminőség stb.
Üdv mindenkinek!
Van egy kill pest nevű rovarcsapdám, ami elfelejtette a 2*6 wattos uv-t üzemeltetni, amúgy jól működött, szerintetek mi lehet a gondja? A csövek betápja kb. 70 voltot mutat közben lemegy huszon voltra, mivel amatör vagyok hol keressem a hibát?Vagy más megoldás, gyenge lenne az elektronikája? A hozzászólás módosítva: Jún 13, 2014
Üdv!
A csatolt kapcsolást szeretném megépíteni, azzal a különbséggel hogy tranzisztornak BDX53C-t vagy helyette FET-et (IRF640) használnék. Az 555 ic után mekkora ellenállás kellene vagy hogyan kellene kiszámolni? (Sajnos nem tanultam még, remélhetőleg egyetemen fogom ) Illetve, ha FET-re cserélném a tranzisztort akkor hogyan kellene módosítani a dolgokat?
Szép estét mindenkinek!
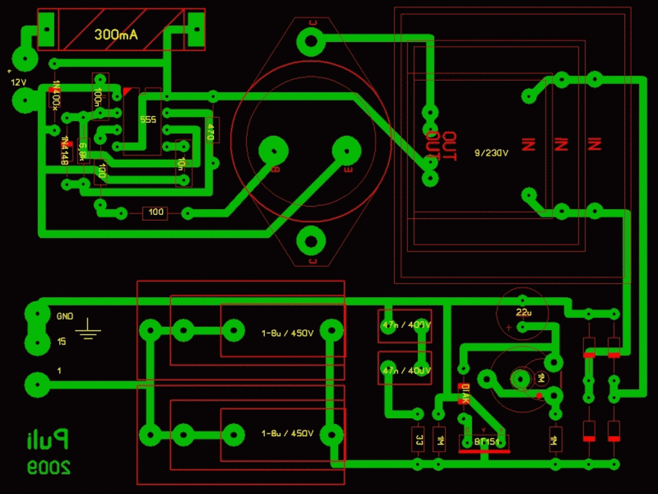
Az előzőleg csatolt kapcsolást megépítettem (T1=BUT11A, TR= BT151) tranzisztorral egyenlőre, de nem ad szikrát. Vagyis az inverter rész az jó, 310V körülire feltölti a Cx-et, de nem sül ki. Az 1M potit tekerhetem bármerre, nem változik. A C3-at próbaképpen 10µF-ra cseréltem, de semmi változás. A csatolt nyáktervet használtam, állítólag többeknek bevált, a maratás is hibátlanra sikerült szóval az se lehet gond szerintem. A trafó 9V/220V 9VA. Van valami ötletetek, hogy mi lehet a baj?
Mérjél feszültséget az inverteres részen a negatív pont és a diak-22µF közös pontján,kb. 32-34V DC értéket kell látnod,ha ez megvan akkor vagy rossz a diak,esetleg a BT151/800 tirisztor vagy a tirisztort nem jól kötötted be.
Rámértem és egy pillanat alatt 100V fölé ment, de a kondi csak 63V-os ezért nem hagytam rajta sokáig. Az ellenállás is 1Mohm és a poti is szóval nem tudom miért ment olyan magasra.
|
Bejelentkezés
Hirdetés |





Ha kicseréled utána működnie kell!










