Fórum témák
» Több friss téma |
Fórum » BD-s Erősítő
Témaindító: Mikey051104, idő: Márc 11, 2007
Témakörök:
Szia! Itt egy végerősítő kapcsolási rajz. 60W+-33-tól +-36Vhttp://www.hobbielektronika.hu/forum/files/63/6334be044ea9557444334...fd.jpg Amennyiben érdekel a nyomtatott áramkör felteszem.
A hozzászólás módosítva: Dec 7, 2012
persze hogy érdekel
bocsi hogy ilyen későn írtam A hozzászólás módosítva: Dec 14, 2012
Megsérült az eredeti anyag, de pótoltam új rajzaimmal. A kapcsolás előnye, hogy olcsó az elkészítése, ha van megfelelő trafód. A leírást érdemes áttanulmányozni kapkodásom ellenére is.
A hozzászólás módosítva: Dec 28, 2012
Beültetési rajz.
Nem megy el hiába választom ki a fájlokat A hozzászólás módosítva: Dec 28, 2012
Köszönöm!
Íme egy hasonló kapcsolás, tulajdonképpen az inverze, kiegészítve egy torzítás csökkentő áramkörrel:
Szia! Köszi a lehetőséget. Nagyon ígéretesnek tűnő kapcsolás. Szerdán az erősítő mindig ... topiban olvastam róla. Kíváncsian várom a fejleményeket. Szokásodtól eltérően szinte teljes a publikáció. Én 10 - 40 W között szeretek építgetni, ha időm engedi. Most egyszerű tápegységes félvezetős minőségi erősítőkapcsolást keresek (Bipoláris tranzisztorost +18.....+40V-ig) 2011. 08. 10-én közzétettem egyszerű tápegységes Texas kapcsolást. nullMég nem építettem meg. Ha időd engedi szívesen meghallgatnám véleményed a 25 W-s Texas topiban.
Köszönettel
Próbálom újra küldeni a rajzokat. Ezek már JPG formátumúak. Nem tudom fog -e sikerülni? Mi lehet az oka az esetleges sikertelenségnek?
Szia! A szimpla tápos Texas változatnál az IC invertáló bemenetét nem húznám 47k-val a testre. Nagyon plusszos lesz a kimeneti pont féltáp helyett!
Igen, ezen én is gondolkoztam akkor. Ha építem akkor első beüzemelésnél kihagyom, majd beforrasztom a 47K-ot és megmérem változik -e a fél tápfeszültség a kimeneten. Inkább csak az eredeti vázlathoz ragaszkodásból tenném be.
Itt egy mini quad rajz pár filléres alkatrészből. Négy darab épült belőle régebben.
T1-T3 és T2-T4 párost érdemes válogatni bétára, illetve egymáshoz ragasztani. A tekercs 25 menet 1cm átmérőn 1mm-es huzalból egy sorban. Az áthúzott ellenállások 2W-osak. Teljesítmény, azthiszem 8ohm-ra olyan 60W-t tud, 32V körül veri be a fejét. Üdv!
Szia! Nagyon jó! Keith Snook darlingtonosára emlékeztet.
Kösz! Abból jött az ötlet, csak ahova kellett volna oda az nem fért volna be, úgyhogy összeollóztam egy másik végfok bemeneti részével, megkapta az eredeti fesz. utánhúzós meghajtást, csak megfordítva, meg pár apróbb kiegészítést.
Én is tudok hozzá hasonlót PA100 mestertől. Mások nagyon dícsérték, de én még nem építettem meg. Olcsó félvezetőkkel működik. A 3db dióda 1N4002 és nem 1N4148 mint ami a rajzon szerepel. Célszerű a 47µF-os elkót a visszacsatolásnál lecserélni két szembefordított 100µF-osra (> bipoláris elkó). 2.2UH tekercs lég-magos, 23 menetes, D = 1mm zománcozott huzal rézhuzal, a magátmérő 10mm volt, hossza 24mm. Az erősítő kimeneti teljesítménye: THD és IMD <0,01%, ... 50W, 20Hz ... 20kHz
De kár, hogy ezt nem találtam meg régebben, mindenesetre sikerült majdnem ugyanolyat csinálnom, mondjuk a visszacsatolást tekintve sokkal ötletesebb.
Sziasztok!
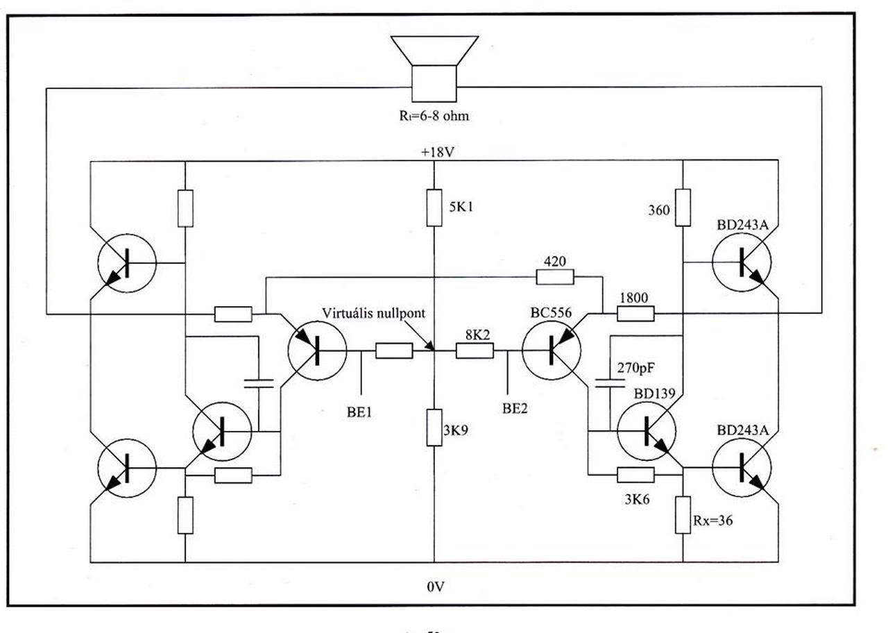
Találkozott már valaki ezzel a rajzzal? Hifi Piac 1998 áprilisi számában jelent meg. Egy kedves barátom nyúz, hogy jó lenne megépíteni, de nyákot rajzolni a gyengém.
Szia! Így ránézésre a fél-híd a JLH'69-re hasonlít. A NYÁK-tervet onnan át tudod venni.
Mikor a cikk szerzője az Rx csökkentésével a B-osztályú működést említi, minden reményem szertefoszlott a történet komolyságával kapcsolatban
Ez őszinte válasz volt!
Ajánlatod esetleg? 8db BD243 van készleten. A hozzászólás módosítva: Júl 6, 2014
De jó hogy megtaláltam ezt a bd-s topikot van 2 db DB 241 c (100v) tranyóm szeretnék ebből minél egyszerűbb sztereó erősítőt készíteni amit egy külön erre a célra félretett 90w-os pc táppal hajtanék meg.
Sajnos saját magam nem készítettem eddig soha magamtól a 0-ról erősítőt így szeretnék egy rajzot kérni hogy hogy és mint rakjam össze, az egyszerűség kedvért nem kell nekem bele potméter sem mert majd a bemenetről szabályoznám a hangerőt. Ha van hasonló megoldás mint a TDA2003 as mono erősítőnél építek 2 ugyanolyan erősítőt és az egyik a bal a másik a jobb oldalt adná ki lényeg az egyszerűség lenne vagy ha segítséget kapnék hogy saját magam hogyan tervezzem meg egy működőképes modellt megköszönném.
Szia!
Csatornánként egy -egy db BD -vel nem sok mindent lehet kezdeni. Az rendben van, hogy méretre kb. akkora egy BD241C, mint egy TDA2003, de a TDA -ban van legalább 16 db tranzisztor, az egy IC. Azért egyszerű vele építeni, mert rengeteg alkatrész már benne van. Egy végfokhoz 1db végtranzisztor nem elég, hacsak nem építesz egy DoZ -t. De 12V -ról kb. 3-4 W teljesítményt tudsz vele elérni és mivel A osztályú, ezért ahhoz a 3-4W -hoz elfűt majd neked kb. 30W -ot. Egy tranzisztorral végfok csak a DoZ van tudtommal. A hozzászólás módosítva: Jún 6, 2015
köszike értem magyarán sok értelme nincs vele bajlódni azért kössz
még döntök Idézet: Dehogynem, számodra nagyon is van értelme, mert azzal tanulsz és gyakorlod az építést.„sok értelme nincs vele bajlódni” De oldalanként egy tranzisztorral csak a DoZ van. Ahhoz, hogy egy hangszórót is megszólaltasson, ráadásul PC tápról, ami 12V, egy tranzisztornál nagy áramot kell beállítani. Ez az A osztályban üzemelő végfok. Építsd meg, legalább gyakorolsz, rájössz, mi miért van. De NAGY hűtőborda kell majd a BD -re.
Tudom hogy nagy kell mert sokat elfűt ergó melegszik a de elsősorban ettől független magamtól elég necces támpont nélkül megépíteni eddig mindig kész terv és alkatrész lista alapján építettem mindent. Sajnos van itthon párban vatta ujjak és csak a helyet foglalják jó lenne valami értelmes hasznos dologra elhasználni de viszont kiindulási pont híján nehéz
A kapcsolásban szereplő 49.9k-s ellenállás 51k-ra való módosítása mennyire kitikus?
Szia! A kapcsolás erősítése így (51k/1.5k)+1 lesz, nincs különösebb jelentősége ekkora eltérésnek.
Megépítettem ezt a 'KD olcsó amp.' erősítőt és annyi gondom van vele hogy ha úgy kapcsolom be hogy rajta van a hangszóró, akkor a negatív tápfesz eltűnik. Még jó hogy áramkorlátos tápról próbáltam. Bekapcsolás után már rá lehet kötni a hangszórót és jól is szól. A próbatápom csak +-25V-os. Mi lehet ennek az oka?
Szia!
Honnan tűnik el, a tápegységed kimenetéről? Ha igen, akkor a tápoddal van baj.
Csak akkor tűnik el ha terhelés alatt kapcsolom be. Azért tűnik el mert a negatív oldalon zárlat van, és a táp leszabályoz.
A hozzászólás módosítva: Szept 13, 2016
|
Bejelentkezés
Hirdetés |




bocsi hogy ilyen későn írtam 















