Fórum témák
» Több friss téma |
Üdv!
Sok sikert az építéshez, vasalásra alkalmas! Van olyan ic ami 6 előre összekötött bemenetű scmitt trigger homlokot tartalmaz, nekem is eszembe jutott hogy ha összejön a teljesítmény növelt változat akkor az 5 változó frekvencia helyett, meg építhető 7-es változatban is.
Köszi, ha lesz időm és beszerzem a 2 db IC-t, megépitem már csak kiváncsiságból is.
Baluka13 nem teszed fel a rajzot a kiterjesztettem 9 frekvenciára?
Üdv mindenkinek! Az alábbi rágcsálóriasztó áramköröket tesztelve a következő
tulajdonságok kerültek előtérbe. A Kemó által gyártott piezóknak túl kicsi a teljesítménye ahhoz hogy nagyobb térben használva megfelelő eredményt hozzanak. Próbáltam többféle végfokot a meghajtásukra de még az alábbi kapcsolásoknál is maximum 18V-al hajthatóak meg mert különben túlforrósodnak. 18V-al hajtva az áramköröket a piezókristály kívülről letapogatva már 40-45 fok körüli hőmérsékleten van, ami azt jelenti hogy a belsejében a kristályban még több. Ha nagyobb teljesítményt szeretnénk kisugározni akkor más nagyobb teljesítményű piezóra van szükségünk. Teszteltem egy normál piezót ami elvileg 150W-os és a frekvencia átfogása 2,5Khz és 20Khz között van adatlapon. A hallható hangtartományban a különbség megdöbbentő. Kb háromszor hangosabb mint a Kemo piezók. Tesztelésre van szükség ismételten, mégpedig szűkebb frekvenciatartományban amit talán a normál zenei célokra előállított piezók is képesek kiadni. A jobb minőségű, PL: KSN 1001 vagy KSN 1005 piezók egészen 27Khz-ig sugároznak 75W-150W-nak megfelelő teljesítménnyel. Van két ilyenem a hangfalaimban és még a 90-es években vettem 1500Ftper darabját. Talán egy nagyobb térben ilyen vagy hasonlóan jó hangszórótípusokkal próbálom meg a riasztást. Tulajdonképpen az egerek beltéri riasztásához mindkét alábbi áramkör megfelel a Kemo hangszórókkal is.
Helló !
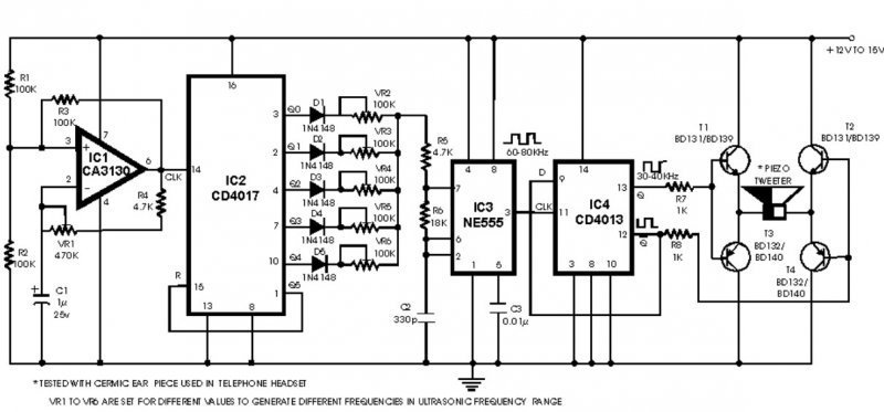
Én ezt csináltam meg majd kiterjesztettem 9 frekvenciára, a fix ellenállásokkal 1K-30 K közötti értékekkel, így a frekvencia 18-32 kHz között van.
Sziasztok!
Ez ugyan nem ultrahangos riasztó, de hátha tudna nekem valaki segíteni. Az alábbi linken szereplő egérírtót szeretnék építeni. Valakinek esetleg kapcsolási rajza? http://fk-farm.e-aruhaz.com/Pest_Stop_elemes_egerirto A segítségeteket előre is köszönöm!
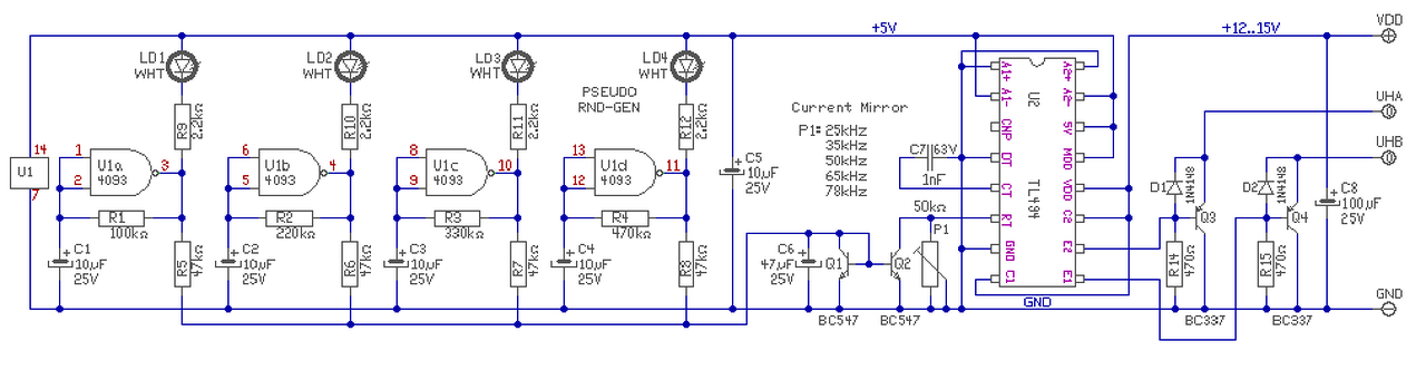
Sziasztok! A LD1 LD2 stb. led diódák?
Hello! Igen, fehér Led-ek, mert azok fényereje jobb, kisebb árammal is működik. üdv!
Szisztok!
Szeretném megkérdezni, hogy esetleg érdemes-e foglalkozni ezzel a nyest riasztóval?A kocsim motorterébe nem ártana egyet beszerelni. További szép vasárnapot
Sziasztok!
Szeretném a véleményeteket kérni: ...megépítettem egy változó frekvenciájú rágcsáló riasztót, ami KHS105-ös sugárzóval van használva hónapok óta. A Padláson ~90%-os eredménnyel teszi a dolgát. A kimenete H-hídban kötött tranyók és soros kondi van áramhatárnak a sugárzóval sorosan. De ez így beltéri használatra alkalmatlan, a hanghatás miatt... Árulnak készülékeket melyek a konnektorba dugva a 230V-s hálózatra visszakeverik a leadott jelet így az a fali kábelekbe megjelenve állítólag még segít az erre érzékeny rágcsálók/pókok stb... távol tartásában. Ebből kiindulva arra gondoltam hogy az áramköröm egyik kimeneti pólusát a "Földelésre" kötném, másikra pedig egy jó hosszú vezetéket kötnék, melyet érintett területen elfektetek akkor az mint "Antenna" a benne menő jel miatt távol tartaná-e a rágcsálókat??? Esetlegesen megemelt feszültséggel... Ez azért lenne lényeges mert ismerek olyan embert akinek a kamrájába stb. kéne ilyen megoldás, mivel a lakótérrel egybe nyílik így a hanghatással való védekezés lehetősége kiesik...
Üdv mindenkinek!
Én a lenti riasztót építettem meg. Az ellenállásokkal úgy állítottam be, hogy 25-45 kHz között váltakozik a frekvencia. Az a gondom vele, hogy a BD-k melegszenek. DC 12V-ről van hajtva, és ilyen piezo van rajta: impedancia: 4-8 ohm, teljesítmény: 75/150W, frekvencia átvitel: 2,5kHz-25kHz. Van valakinek ötlete, hogy mi lehet a baj?
A kapcsolási rajzod olvashatatlan pixelkupac.
Ha a hangszóró 4-8 ohm (most akkor melyik is?), akkor az nem piezo. A piezo ellenállása elméletileg végtelen, mert elektromosan egy kondenzátornak felel meg. Ha a hangszóród átviteli maximuma 25 kHz, akkor majdhogynem ott fejezi be a működését, ahol te kezded meghajtani.
A ca3130 as verziót építettem meg. A hangszórót ezekkel a paraméterekkel hirdették. Ha hallható tartományban sugároz akkor nincs melegedés. Lehet hogy ez nem jó az ultrahangos riasztóhoz?
Én csak azt nem értem, hogy miért nem egy rendes hídmeghajtó IC-vel (vagy legalább egy félhíd-meghajtóval, az is tökéletes egy VALÓDI piezóhoz) építetek ilyen áramkört, miért egy erre teljesen alkalmatlan flip-floppal szórakoztok...
Az általad vett "piezo" tényleg az, vagy átverés? Mit mutat az ohm-mérő? Kicsi a CD4013 kimenő árama és nagyobb frekvenciákon nem tudja emiatt időben kikapcsolni a tranzisztorokat (azoknak kell a meghajtóáram bőven, mert kicsi az erősítésük), így összenyitnak. Nem erre való a flip-flop. Ha kell szabályozható frekvenciájú, rendes meghajtó kapcsolás, én összeraktam egyet, ide is linkeltem már (keress rá a nevemre), de az ultrahangos szúnyogriasztós topicban ott van, mert annak csináltam meg. Tulajdonképpen tökmindegy, mire használjuk, ha riaszt. IR2155-tel hajtva a FET-eket (félhíd), és egy TLC272 adja a háromszögjeles frekvenciavezérlést. Csak 2 db IC és nem 4 db. Működik, megépítettem. A megadott FET-ekkel magasabb tápfeszültséget is kaphat, akkor csak a meghajtáshoz kell a 12V. Itt a kapcsrajz, mint látható, két piezót is meghajt. Arra viszont rájöttem, hogy egy irányba nem sugározhatnak, mert az ellenütemű meghajtás miatt interferál és rontja a működést.
A korábbi hozzászólásomban azt kérdeztem tőletek, szerintetek működnek-e a rágcsáló riasztók akkor ha hangsugárzó helyett a kimenet egyik vége a földelésre a másik vége pedig egy szabadon elterített vezetékre van kötve mint "antennára" működik-e mint csendes eszköz ami távol tartja-e az egeret stb-t.-- továbbra is kíváncsi vagyok, a véleményetekre - bár puding próbája az evés...
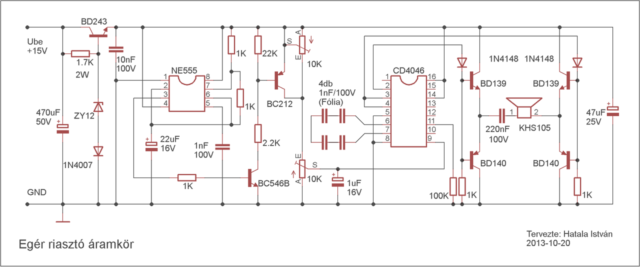
A korábban említett, és épített kapcsolási rajzot és 2 képet a panelról mellékletként feltöltöttem. A képen még az első változat van, amiben a kerámia kondenzátor van, amit idővel kicseréltem 4db fólia kondenzátorra, mivel a legkisebb kapacitás 1nF/100V volt amit kaptam. Azért volt szükséges, mert amikor lehűlt az idő, lesett a frekvencia! Ezt követően teszteltem műszerrel és hallás alapján is, miszerint a kerámia kondi nagyon hőmérsékletfüggővé tette az áramkör működését... Az áramkörön 2trimmerrel lehet az alsó és felső határfrekvenciákat beállítani. Én felső határfrekvenciának 40KHz-t, alsónak ~16KHz-t állítottam be. Mivel egy feszültség vezérelt oszcillátor a "lelke", így a második tirmmer után kötött 1µF kondi fokozatos frekvenciaátmenetet képez a kisülésekor. Ezt a kondenzátor értéket találtam optimálisnak az NE555 beálított frekvenciájával, ami újra és újra feltölti "maximumra" azaz felső határ értékre a kondenzátort... A panelre szükséges volt a kimenő tranyók után kötött 47µF-os kondenzátor, ugyanis ennek hiányában némi gerjedés szerű hanghatás is keletkezett, így viszont teljesen megszűnt. További tapasztalataim: Ennek az áramkörnek az elődje egy olyan áramkör volt, amibe egy NE555-hajtotta CD4017 kapcsolgatott 4db kapcsolóáramkört(cd4016) mely egy NE5532-essel felépített (négyszögjel generátor) visszacsatolásában lévő soros trimmereket söntölte, így alakultak ki a különböző frekvenciák. Ebben az áramkörben 5frekvencia között volt váltás átmenet nélkül. (Kemenete pedig egy LM386-os volt). Ez is hatásos volt, de sokkal hatásosabb és kevesebb alkatrészt igénylő áramkör lett az utóbbi CD4046-al megépített. Csak érdekességképpen ennek is csatoltam a vázlatos rajzát(pdf), bár nincsenek rajta értékek...
Üdv!
A kérdésedre úgy tudnék válaszolni hogy elmondanám a tapasztalataimat. Az áramkör végén található H hídba kötött BD-k-nek túl nagy falat az általad rákötött piezo, mégpedig azért mert nagyon nagy kapacitással rendelkezik a teljesítménye alapján. Legalább 100nf a kapacitása vagy inkább több. Ezt a kapacitást pedig 25000 - 45000-szer tölti és süti ki a BD-k-ből felépített H híd. S ha már a H hídnál tartunk van egy topik a H híd hibákról amit érdemes átnézni. Nekem is ugyan ez volt a problémám mint neked és mostanra sikerült orvosolni, le is közlöm hamarosan hogyan.
Üdv mindenkinek!
A közelmúltban foglalkoztatott engem is a kérdés, hogyan lehet még hatásosabbá tenni az ultrahangos riasztót. Az alábbi képen látható szerkezetet alkottam meg. Jó volt kisebb pár négyzetméteres helységek védelmére de engem az foglalkoztatott, hogyan tudnám még a teljesítményét megtuningolni. A H hídban található tranzisztorokat úgy döntöttem hogy korszerűbb fetekre cserélem. Hosszas próbálkozás után sikerült egy egészen egyszerű módon úgy meghajtani a fet H hídat hogy az ne hozza magával a szokásos problémákat amikor is összenyitnak és sínzárlatot produkálnak ninden egyes nyitás zárás-kor. Ehhez a fet végfokhoz már én is beszereztem pár db normál piezo-t aminek darabja 150w körüli. Pontosan 6 darabot szeretnék belőlük meghajtani a fettel felépített H híddal. Persze nem lehet mindet egyszerre rá kötni a hídra de ha minden jól megy akkor kettesével el fogja hajtani melegedés nélkül. Folyt......
A következő áramkör [1. kép] ami biztosítja az úgymond alaphangot a proli007 érdeme.
Ezt az áramkört fejlesztettem tovább egy fetekkel felépített H híddal a [2. képen] látható. Az értékeket és típusokat nem tudtam oda írni de itt közlöm. A Híd tranzisztoros bemenetei a TL494 kimeneteihez E1-E2-höz vagyis 9, és 10-es lábhoz kapcsolódnak. A tranzisztorok NPN-Bc337 PNP-Bc327. A fetek tipusa N csatornás alsó kettő- IRF540, P csatornás felső kettő IRF9540. A piezo hangszóró előtt mindkét irányból ellenállás, 1ohm-tól 2,2ohmig megfelel és legalább 2W-osak legyenek. Teszek fel képeket arról is hogyan nézett ki a jel alak 2Khz-nél és 27Khz-nél. Ez az áramkör potméterrel beállítható hogy milyen frekvencián dolgozzon. Jelenleg nekem 18Khz és 37khz között váltogat. A végfok egy piezoval tökéletesen hűvös marad, a tápfeszültség 8v-tól 15v-ig megválasztható. Még 15v-os táplálás mellett is csak 100ma a fogyasztása, ami azt jelzi hogy a H híd tökéletesen összenyitás mentesen működik.
Üdv újra!
Tovább kísérleteztem a kis áramkörömmel amit egyenlőre csak egy spagettihalomnak neveznék de attól függetlenül remekül működik! Már 3db piezót is rá kötöttem párhuzamosan és a két csillapító ellenállást megnöveltem 2,2ohm-ra, és 5w-osakra cseréltem. 15 volt tápról próbáltam de a kapcsolás tápját még tovább is lehetne növelni akár 20v-ig is csak az már nem biztos hogy a piezó sokáig tolerálná. A fetek kiválóan működnek még így sem melegszenek egy cseppet sem. A jel alak még finomabb lett, túllövések nélkül. A panel másik végfok verziónak készült de nem jött össze ezért már egyenlőre csak kísérleti db. Úgy érzem hogy egy új nyákot készíthetek mégpedig 1 vezérlő fog két H hídas végfokot hajtani 3-3 hangszóróval. Ha tovább jutok a nyák terveimmel akkor azt is fel teszem majd.
Üdv!
Kíváncsiságból rá illesztettem a Fetes H hídat a régebbi kapcsolásra, 1kép amit itt már sokan kipróbáltak. Kitűnően üzemel annyi különbséggel hogy valamiért 100ma-rrel többet vesz fel, úgy 400ma-t, de ezt 3db piezóval. A jelalak hibátlan. A régi hibája ennek a kapcsolásnak amit már sokan kifogásoltak hogy frekvencia váltáskor kattan, de szerintem semmi jelentősége, hacsak annyira nincs a közelünkben hogy ez zavarjon.
Bocsi , hogy közbeszólok, de ezek a piezók csak 20kHz ig képesek hangot kiadni.Legalább olyan kell mint az enyém egy fentebb lévő képeken.
Üdv!
Igen igazad lehet mert ezek amikkel a kísérletet végeztem gagyi kínaiak. De van nekem valódi Motorola is aminek az adatlapján ott a 25Khz. Persze még 25Khz felett is sugároznak valamennyire de azt elhagyva a magasabb tartományokban már erősen visszaesik a hatásfoka. De mivel a kínai hangszóróimról semmilyen adatot nem tudok így megpróbálom majd velük is a riasztást mert fene tudja lehet hogy ezek is fölé tudnak menni a 20Khz-nek. Szét szedtem egyet a piezók közül, a műanyag nagyon hanyagul van ki öntve de maga a kristály jó minőségűnek tűnt.
Ha végleges megépítésre kerül a sor akkor két lehetséges hangszóró fajta jöhet szóba.http://elektroexpressz.hu/spd/unas_367760/ET-KHS105-Piezo-hangszoro Bővebben: Link
Az első link a khs105-ről kissé olcsónak tűnik itt. A második linken látható hangszóró a legideálisabb választás a frekvencia átvitele alapján. A hozzászólás módosítva: Júl 18, 2014
Szia!
Első linkednél a KSH105 ez nem piezo "Impedancia: 4-8 ohm". Én is próbálkozom egérriasztóval, PIC-el csináltam (hasonlóan a szúnyogriasztóhoz). Meghajtást úgy oldottam meg, hogy a piezoval párhuzamosan kötöttem egy kb. 15-30 mH -is tekercset. Ez nagyon megnöveli a piezo feszültségét, 12 v táp esetén a piezon 30-40v váltófeszt lehet mérni.
Üdv!
S neked milyen végfok hajtja meg a piezót?
Szia!
Nekem IRF840- ebből van sok- közvetlen a PIC-re. Source test, Drain- ra megy a piezo(-) Piezo(+) meg +12v-ra, és a piezoval párhuzamosan a tekecs, ami egy kompakt fénycső fojtója volt. Ez kb. 15mH és 5 ohm. Próbáld ki, a piezo sarkain 30-40v váltófeszt lehet mérni. Vagy keress rá a neten: Piezo driver
Köszönöm szépen a leírást, láttam már a neten több olyan kapcsolást amit ide leírtál nekem, de nem mertem vele foglalkozni a tekercs kiszámíthatósága miatt, inkább a H híd foglalkoztatott.
Kíváncsi vagyok milyen jelalakot és feszültséget lehet az általad leírt módon elérni. Fel keltetted az érdeklődésemet, s ha kipróbáltam beszámolok róla.
Sziasztok!
Segítséget szeretnék kérni, hogy hogyan lehet 12 V dc ből 18 V dc készíteni. Ugynis az általam több példányban is megépített riasztó 18 V nál már 100 mA is felvesz ami 1,8W ugyanez 12 V nál 12x50mA csak 0, 6 W . Ha nem bonyolult és nem drága akkor építenék ilyet , vagy kittet is vennék csak olyan kellene ami kisebb feszültségből állít elő nagyobbat.
Hello!
Átolvasgattam a fórumot, de nem találtam meg a megoldást. Egy ilyen egérriasztóhoz milyen hangszórót érdemes használni? Valami piezzóra gondoltam, de ami tudja a 30Khz-et, az nagyon drága. Más megoldás nincs, ami kicsit kedvezőbb árú? Nem kell nagy teljesítmény. Esetleg valami gyerekjátékból kivenni ami sípol, zenél és azt felhasználni? Hátha bírja... Azon is töröm a fejem, hogy hogyan tudom tesztelni, hogy valóban szól 30 kHz-en a megépített szerkezet? Ha bekapcsolom és ráteszek egy csepp vizet a membránra, azon látnám, hogy ad e ki hangot mondjuk 28 Khz-en? Vagy hungarocell darabokat? |
Bejelentkezés
Hirdetés |
































