Fórum témák

» Több friss téma
Fórum » PIC-ről hajtott relé
 
Témaindító: sztiksz, idő: Márc 15, 2008
Témakörök:
Lapozás: OK   3 / 6
(#) Bakman válasza don_peter hozzászólására (») Júl 20, 2014 /
 
Nem, nem jól gondolod. A másik tranzisztort is bele kell venni a számításba, a tranzisztor erősítését, a másik tranzisztoron lévő terhelést és úgy egyébként mindent. Az utolsó kapcsolási rajzod elvileg jó, de ha nem ragaszkodsz ahhoz, hogy 12 V-od "adjon ki" a ketyere, elég egy ellenállás és egy tranzisztor is.
(#) don_peter válasza Bakman hozzászólására (») Júl 20, 2014 /
 
Sajnos pont a 12v a lényeg az egészben.
Nem értem akkor még a dolgot, pedig azt hittem jó nyomon vagyok.
Én számoltam az egészet, az értékek jók de az elmélet ahogy azt kiszámolom nem..
Most már maradnék a 2tranzisztoros megoldásnál és a rajzon szereplőkkel mert ezek már átnéztem és ezekből kiindulva több esélyem van megérteni a működését.
A hozzászólás módosítva: Júl 20, 2014
(#) Bakman válasza don_peter hozzászólására (») Júl 20, 2014 /
 
Az elméletet nem lehet itt pár mondatban elmagyarázni, nem véletlen, hogy a tranzisztorok téma laza fél éves tananyag pl. a középiskolában, miután a félvezető anyagokról és az egyszerűbb alkatrészekről (pl. dióda) elmondtak minden olyat, amit tudni érdemes/kell.
(#) don_peter válasza Bakman hozzászólására (») Júl 20, 2014 /
 
Nem is gondoltam, hogy fél nap alatt megtanulom, de valahol el kell kezdeni.
Megelégednék egy képlettel amit én is megértek, tehát a kapcsolásomban szereplő alkatrészek be megtestesítésével le lehetne vezetni, hogy miként kell az R20-at kiszámolnom.
Legalább a többinél jó nyomon járok?
(#) ktamas66 válasza don_peter hozzászólására (») Júl 20, 2014 /
 
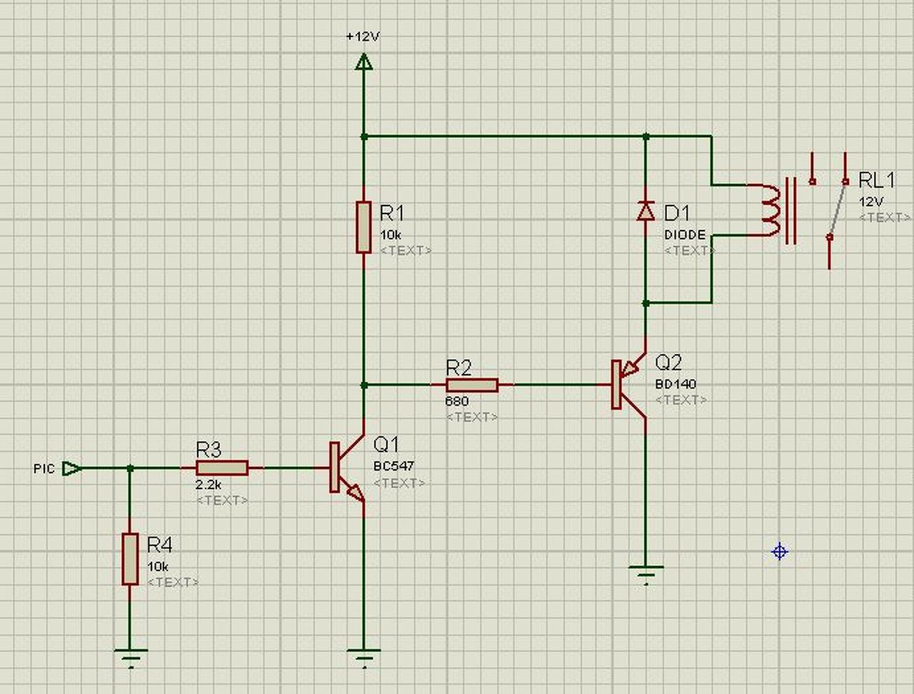
Az R20-on csak akkor folyik áram, ha a Q1 nyitva van, viszont ha nyitva van az nyitja a Q2-t. ezért az R19-en ilyenkor kb. 0,6V van szinte az ellenállástól függetlenül. Viszont amikor Q1 zárva van, az R19 húzza fel a bázis feszültségét az emitterhez. Mivel itt nem folyik szinte semmi áram, az ellenállás értéke nem lényeges. Azért szoktak több 10k-ra választani, hogy amikor a Q1 nyitva van ne szóljon bele a kapcsolásba (folyjon az áram a bázison, ne az ellenálláson ). Mivel a BC337-nek is van erősítése a 10mA kollektor áramhoz bőven elég 1mA bázisáram ( tehát 5V-nál 4,7k). A PIC kimenetét sem muszáj terhelni (kisebb táp IC kell ).
100mA-hez nem kell BD tranzisztor, BC327 is megteszi.
A hozzászólás módosítva: Júl 20, 2014
(#) karak74 válasza don_peter hozzászólására (») Júl 20, 2014 /
 
Szia!
Először is, úgy látom száműzve lettünk, sebaj! Itt legalább nyugodtan eldiskurálhatunk! Remélem azért még megvagy? (Közben írtál...) Hadd kezdjem azzal, hogy:
Idézet:
„nem hagyja abba addig amíg 100%-ig nem ért egy-egy területet”
Ez dicséretes! Komolyan! De hidd el, a makacsság legalább oly átok, mint áldás! (Én is makacs vagyok!) Értsd meg, de néha távolodj el, hogy másik oldalról is megnézhesd!
Rossz hír:
Idézet:
„R19: BD emittere és bázisa közti 1K-os ellenálláson átfolyó áram a következő képen alakul: (12v - 0.7v) / 1000 == 11.3mA”

Ez nem igaz! (okok később) E miatt a számítás többi része is hibás!

A BD242 erősítésére hol 50-et mondasz (hibásan), hol 25-öt (helyesen).

Most pedig a helyes verziók! A tranzisztorok 3 alapegyenlete:
1. Az emitter és a bázis közötti feszültség egy dióda nyitófeszültsége lesz, azaz kb. 0,7V. Ennek (pontos) értéke egy valós áramkörben a numerikus analízis módszereivel határozható meg, erre én nem vállalkoznék! Jó a 0,7V! (Amúgy nézd meg jobban a rajzodat! Az R19 egyik végén ott a 12V, a másik végén, a Q2(B) végen 11,2924V Azaz 0,7076V esik rajta, ami 0,7mA-t jelent R19-en keresztül.)
2. Ahogy Nagy Feró mondta vala: "Ami befolyik, az rögtön kifolyik!" (Ja, hogy Kirchoff! Az meg ki?) Szóval ami az emitteren befolyik (mármint áram) az a bázison és a kollektoron szétosztottan folyik ki.
3. A kollektoráram a bázisáram hFE-szerese. (Ez amúgy NEM IGAZ! De így tanítják, aztán a tanár mindig hozzáteszi, hogy legalábbis a tranzisztor maximum ekkora áramot enged át. Vagyis a tranzisztor ebben MAXIMALIZÁLJA az áramot. Persze, ha a kollektor után olyan feltételek vannak, pl. nincs ott semmi, akkor ennél jóval kevesebb(vagy semmi) áram is folyhat. Sok "jó" tesztprogram ezt nem veszi figyelembe, és így lesz egy 9V-os áramkörben több ezer voltos feszültség. Mindegy.) Ja, még valami! Az a hFE érték ám nem szentírás! Nem tudom, emlékszel-e, amikor az egyik hozzászóló egy 250-es hFE értékből nagyvonalúan azonnal 100-ast csinált. A hFE nagyon sok mindentől függ, és a hő és egyéb tényezők miatt menet közben változik, elég széles skálán. Ezért is mondjuk mindig, hogy ki kell próbálni.

Namost a kapcsolásod:
--- Amit az R20-ra számoltál, 11,2mA-t az jó!
--- Ahogy az 1-es alapegyenletben már kitértem rá, az R19-en 0,7mA fog folyni.
--- A Nagy Feró törvény (állítólag amúgy ez valami valami Kirchoff 1 törvény, vagyis csomóponti törvény, de mindegy) szóval nem csak tranzisztoron belül igaz, hanem sima csomópontra is! Tehát az R19 Q2bázis R20 hármas találkozásnál van ugye egy csomópont. Oda a Q2 bázisából és az R19-ből befele folyik az áram, ami elvezetődik az R20-ba. Mivel már megmondtuk, hogy az R19-ből 0,7mA jön, de az R20-ba meg 11,2mA megy bele, itt hibádzik 10,5mA! Na, ez fog a Q2 bázisból kijönni. Ezt kell felszorozni 25-tel, így a Q2 kollektor-árama 262,5mA. Természetesen, a Q2 emitterárama (ami most nekünk lényegtelen, de a rend kedvéért) a bázisáram + kollektoráram, azaz 262,5mA + 0,7mA = 263,2mA. Amúgy mint látható, a kollektor és emitteráram oly közel állnak egymáshoz, hogy a 2-es törvényt nem is szokták figyelembe venni. Így is van elég nyűg.

Még egy kérdés
Idézet:
„nem fér az agyamba mi a francnak kell ennyi ellenállás”

Az R19 nélkül vígan működik a kapcsolás, de az R19 biztonságosabbá teszi. Ha a vezérlő jel valami faramuci ok, (zavar) miatt mondjuk nem pontosan 0V, hanem véletlen felmegy 0,4V-ra (nyugi, PIC-nél ez nem jellemző), akkor a Q1 bázis-emitter átmenete "úgy dönt", hogy "ki a kicsit nem becsüli" alapon nem kell neki a 0,7V (amit az 1-es törvényben mondtam,) hanem elég neki a 0,39V is, igaz, ekkor csak 0,01mA mehet át rajta. (Természetesen az okok nem ennyire lélektani jellegűek, a pontos megértéshez tanulmányozni kellene egy dióda nyitóirányú diagramját!) Így R18 két végén 0,4V-0,39V=0,01V lesz, ami 1K esetén pont 0,01mA. Ezt a BC337 felerősíti mondjuk úgy 200-szorosára, az már 2mA. Ez, ha nincs az R19 teljes egészében átmegy a BD242 bázisán, az meg tovább erősíti még 25-szörösre, ami már 50mA. Tehát, bár nem adtál vezérlő jelet, a relé mégis behúzott. A körfűrész meg levágta a kezed. (Bocs, de ez kijött!) Amúgy a fentebbi példát az R19 se védi ki, mert itt az a 2mA teljesen átmegy az R20-on, (így azon esik 2V, de mindegy). Az R19-en még mindig kb. 0,7mA megy át, így a Q2 bázisán 2mA-0,7mA=1,3mA megy át. Ez 25-tel szorozva 32,5mA. Talán (mondom talán) már nem húzna be a relé. Ez most jó is, hogy előjött! Én azt az R19-et simán kivenném onnan, és áttenném a Q1 bázis-emitter közé! (Egyszer Hp41C nem épp ezt javasolta?)
A hozzászólás módosítva: Júl 20, 2014
(#) karak74 válasza karak74 hozzászólására (») Júl 20, 2014 /
 
Tudom, hogy fel fognak akasztani a rövid válaszaim miatt. Sebaj, ha valaki szóvá teszi, átmegyünk privátba. Csak hát pont az lenne a lényeg, hogy ha később más visszanézi, mert pont ugyanez a kérdés gyötri, meglelje a választ.
A hozzászólás módosítva: Júl 20, 2014
(#) don_peter hozzászólása Júl 20, 2014 /
 
Tehát ha jól értem akkor minden tranzisztornál (esetünkben a BC337-nél és a BD242-nél is) 0.7v vissza eséssel kell számolni emitter és bázis között ami egy dióda nyitófeszültségével egyelő.
Ez eddig oké..

Na most az R19-et kivettem és betettem a BC-hez.
R20 maradt.
Akkor ezzel az R20-al állítom be a BD bázis áramát amelyet majd ő fel fog erősíteni.
Itt akkor mehet ez a számolás: (12v - 0.7v) / 1K1 == 10mA
Ezt felerősíti akkor elvileg 25 szőrösére ami akkor 250mA lesz elvileg

R19-nek akkor most mi is a szerepe így itt a BC337-nél?
Most az R19-et hogy választom meg? Csak hasra ütök?
A hozzászólás módosítva: Júl 20, 2014
(#) Hp41C válasza don_peter hozzászólására (») Júl 20, 2014 /
 
Idézet:
„R19-nek akkor most mi is a szerepe így itt a BC337-nél?”

Az R19 biztosítja, hogy a Q1 biztosan le legyen zárva, ha a kapcsolójel meghajtó köre nagyimpadanciás. Pl.: amikor a PIC még nem éledt fel és a vezérlő lába még bemenet.
Ugyan ilyen feladatra ajánlottam az előbb a PNP tranzisztor emittere és bázisa közé egy ellenállást. Ha Q1 lezár, a Q2 bázis köre nagyimpedanciás lesz és Q2 zavarjelekre (motorgyújtás) is kinyithat.
Méretezés: Akkora legyen, hogy a kialakuló feszültségosztó lehetővé tegye a tranzisztorok telítéses üzemmódba való vezérlését. Q1 -nél minimum 1V, Q2 -nél inkább 1..2V bázisfeszültséget engedjen meg. (Ha MOS-FET -et használnál, az Ugsth határfeszültséget meghaladó feszültséget kell biztosítani, aminél a maximális terhelőáram át képes folyni a FET -en kellően alacsony csatornaellenállás (disszipáció) mellett. Ebben az esetben jobb lenne Q1 -nél közvetlenül a vezérlőjel és a föld közé tenni, Q2 nél pedig Q1 kollektora és a +12V közé. Így a feszültségosztás elkerülhető.)
(#) karak74 válasza Hp41C hozzászólására (») Júl 20, 2014 /
 
Ok! Az előbb kicsit elkapkodtam! A biztonság kedvéért tényleg maradhatna a PNP tranzisztor emittere és bázisa közötti ellenállás is! (Mondom "is"! Vagyis a mostani R19-et se vedd ki!)
Idézet:
„R19-nek akkor most mi is a szerepe így itt a BC337-nél?”

Nem tudom, milyen programot használsz, és az mennyire jó, (tényleg, milyen programmal csinálod a kapcsolásokat?) de javaslom, adj a vezérlőjelnek 1V-ot. Nézd meg, hogy ezzel az 1V-tal mit kezd akkor, ha ott az R19, meg mit kezd, ha nincs ott. (Elvileg ott (a vezérlőjelen) vagy 0V van, vagy 5V! Na de mi van, ha valami mégsem tökéletes, és a 0V az mégsem 0V?)
Még egy javaslat: Ha meg akarsz tanulni biciklizni, ülj fel egy biciklire!
A hozzászólás módosítva: Júl 20, 2014
(#) don_peter válasza karak74 hozzászólására (») Júl 21, 2014 /
 
Hp41C : köszi a magyarázatot most már akkor tudom miért kellenek azok az ellenállások.

karak74: írtam egy pici rutint amely egy bit-et a B porton magas szintre emel, majd következő ciklusban alacsonyra, ez a láb a képeken a "kapcsoló jel" nevet kapta.
Egyelőre még csak szimulátorban létezik a kapcsolás szóval lehet variálni rajta.

A kérdésem most azt, hogy eddig mA-t és Ohm-ot kellett számolni, hogy számolom ki azt, hogy Q1 bázisán 1v, Q2-n 1..2v legyen?
A hozzászólás módosítva: Júl 21, 2014
(#) Hp41C válasza don_peter hozzászólására (») Júl 21, 2014 /
 
Q1: A PIC tápfeszültsége legyen 5V, a kimenetén a magas szint minimális értéke néhány mA terhelés mellett ius magasabb, mint 4.5V. A kapcsolt relé tekercsárama legyen max 1A. A Q2 áramerősítési tényező minimuma 1A -nél legyen 10. A bázisárama ekkor 100mA. Q1 áramerősítési tényezője 100mA kollektor áram mellett legyen 50. Q1 bázisárama 2mA. Telíttéses üzemmódot használjunk: a bázisáram legyen jóval nagyobb a számított értékeknél.
Ha R18 = R19 = 1k. Ekkor R18 bal oldalán 4.5V, a jobb oldalán 1V mérhető, a bázis áram ekkor (4.5-1) / R18 - 1/R19 = 3.5mA.
Hasonlóan R20 = 100 Ohm, R21 = 10k: a bázisáram (12 - 2) / R20 - 2 / R21 = 99.8mA. Ebből a Q2 kollektor árama 10 * 99.8mA = 998 mA.
(#) don_peter válasza Hp41C hozzászólására (») Júl 21, 2014 /
 
Ez biztos jó így?
" (4.5-1) / R18 - 1/R19 = 3.5mA. "
(4.5-1) == 3.5 / 1 == 3.5 - 1 == 2.5mA nem?

Közben csatoltam egy képet kiegészítve a Q2 ellenállással is.
A hozzászólás módosítva: Júl 21, 2014
(#) Hp41C válasza don_peter hozzászólására (») Júl 21, 2014 /
 
Igazad van, elütöttem... 2.5mA a helyes érték.
(#) don_peter válasza Hp41C hozzászólására (») Júl 21, 2014 /
 
"bázisáram legyen jóval nagyobb a számított értékeknél."
Tehát akkor Q1-nél elég a 2.5mA vagy ott legyen kicsivel több?

Kicseréltem a Q1 ellenállásait 750 Ohm-ra így a bázisáram 3.33mA-re nőt.
Legalább is remélem..
R18 = R19 = 750R
Tehát .: (4.5v - 1v) / R18 - 1/R19 = 3.33mA
Ez már elegendő?

Csatoltam a képet is.

ui: itt a képen illetve szimulációban az R20-as ellenállásnál 0.65v van.
Mi még is 2v-al számoltunk.
Itt a nagyobb terhelést követően ugorhat fel 2v-ra és ezért a ráhagyás?
A hozzászólás módosítva: Júl 21, 2014
(#) Hp41C válasza don_peter hozzászólására (») Júl 21, 2014 /
 
Ha a bázisáram 1 mA -nél nagyobb, már elég a Q1 telítéses üzeméhez. Q1 áramerősítési tényezőjét 100 -nek vettem, a 100mA kollektor áramhoz 1mA bázis áram már elég. Jó volt a 2.5 mA.
(#) don_peter válasza Hp41C hozzászólására (») Júl 21, 2014 /
 
Értem és ezt vissza is tettem.
Marad az 1K-os Q1-nél.

Körmönfont egy dolog ez a tranzisztor és a számítások, de kezdem kapisgálni mi miért van..

Még a 2v-os dolog nem tiszta, hogy ott miért csak annyi.
Szimulátorban a lámpa terhelése kevés és ezért van nekem csak 0.65v?
Ha nagyobb mondjuk a maximum 1A-es fogyasztásnál jelenik meg a 2v?

Itt már feltettem a relét is...csatoltam.
A hozzászólás módosítva: Júl 21, 2014
(#) nedudgi válasza don_peter hozzászólására (») Júl 21, 2014 /
 
Bocsásson meg nekem mindenki, a PNP tranzisztoros high side kapcsolás ismerete, uralása rendkívül hasznos, érdekes, de jelen esetben meg kell kérdeznem, hogy szükséges-e? Sajnos a feladatról csak információmorzsákat publikáltál, így nem feltétlenül az optimális megoldást javasoljuk.
A megoldandó feladat az, hogy egy motorindító relét működtessünk? Szerintem a fő kérdés az, hogy (bár a panelen ott van 12V, mivel autóakkumulátorról működik az elektronika) a "motorindító relé" közelében ott van-e a működtetéséhez elégséges feszültség, és mennyi az? Ha helyben van tápellátás, és távoli mikrokontrollerrel történik a vezérlés, egy darab NPN bipoláris (darlington) tranzisztorral, vagy MOSFETtel megoldható a relé meghúzatása. Egy ilyen áramkörnél vagy a tápfeszültséget juttatjuk a jelfogó tekercsére, vagy a jelfogó tekercse megkapja helyben a tápfeszültséget, és a távvezérlő mikrokontroller a bázisáramot (gate feszültséget) adja a tranzisztornak, amin keresztül a földre kötjük a tekercs másik végét.
(#) don_peter válasza nedudgi hozzászólására (») Júl 21, 2014 /
 
A kapcsolás járműben van, tehát a test közös és mindenűt ott van és annak megszakítása nekem nem megfelelő.
Az áramot amelyet majd a relé kapcsol közvetlen a jármű egyik 12v-os akkumulátoráról fogja kapni így szerintem azzal nem lesz gond.
A behúzó 12v-ot a PIC-ről vezérelve a tranzisztoros kapcsolás fogja biztosítani.
Ha a fentebbi kapcsolással meg lehet ezt valósítani akkor ebben kérek tanácsot.
Nem szeretném megváltoztatni mert már ebben van benne 2 nap agyzsugorítás.
Nem mellesleg 100-150Ft-bol kijön az egész kapcsolás, szóval nem vennék feleslegesen 3-500Ft-os MOSFET-et vagy egyéb más nagy teljesítményű drágább tranzisztort.
Ha megoldható ezen elavult módszer mellett is akkor miért ne lenne ez jó?
Olcsó és legalább tanulom eme szép és érdekes hobbit.

Amúgy a szimulátorban is próbáltam úgy megépíteni a kapcsolást, hogy az érthető legyen.
A lámpa meg már bármi lehet...

De ha ezen kapcsolásra építve készítesz nekem egy másfajta kapcsolást amely nem túl drága, de hatékonyabban és valamelyest egyszerűbben felfogható egy kezdő számára is azt örömmel veszem hisz a lényeg a hobbi és az ismeretek kiterjesztése és elmélyítése.
A hozzászólás módosítva: Júl 21, 2014
(#) niedziela válasza don_peter hozzászólására (») Júl 21, 2014 /
 
Idézet:
„ebben van benne 2 nap agyzsugorítás.”

Megfogtad a lényeget, két árva tranzisztorról ennyit beszélni, még a gyök alatt integrálás hiányzik csak, hogy végre működhessen
(#) don_peter válasza niedziela hozzászólására (») Júl 21, 2014 /
 
De legalább meg van bennem az akarat és kitartás, hogy megtanuljam .
Nem úgy mint egyesekben itt az oldalon és az életben.
Ha más nem ez becsülendő..
Köpjél szembe
(#) nedudgi válasza don_peter hozzászólására (») Júl 21, 2014 /
 
Ismétlem, a lehetőségek ismerete rendkívül hasznos. Azért mert már x időt fektettél egy megoldásba, nem kell feltétlenül azt a megoldást választani, az ésszerűbb ellenében.
Nem elavult a módszer, hanem feleslegesen komplikált.
Ahhoz, hogy egy hogy egy relé működjön, elég az áramkört egy helyen megszakítani. Ez lehet a fogyasztó, és a feszültségforrás között, vagy a fogyasztó, és a föld között. A feszültségforrás, és a föld közötti megszakítást is sok helyen használják járművekben. Például egy motorházfedél, csomagtartó visszajelzés esetén a kapcsolóra a fogyasztón (visszajelző lámpán) keresztül jut egy feszültség. Ennek az az előnye, hogy rövidzár esetén a lámpa megoldja a védelmet is. A most kitárgyalt esetben ha a vezérlő tranzisztor, és a jelfogó közötti vezeték sérül, a tranzisztor tönkremegy. Ha a mikrokontroller egy tranzisztoron keresztül földelést ad a jelfogónak, legfeljebb meghúz a jelfogó.
A hozzászólás módosítva: Júl 21, 2014

relé.jpg
    
(#) niedziela válasza don_peter hozzászólására (») Júl 21, 2014 /
 
Nem volt ilyen irányú indítatás.
(#) Hp41C válasza don_peter hozzászólására (») Júl 21, 2014 /
 
Egy nagyobb teljesítményű tranzisztornak, nagyobb áramok esetén nagyobb B - E nyitófeszültség kell. Nézd meg a BD140, BD242, BD250 tranzisztorok adatlapját.
Néha egy mondat többet jelent a kérdezőnek, mint egy lapnyi kioktatás egy teljesen más megvalósítási módszerről.
(#) don_peter válasza nedudgi hozzászólására (») Júl 21, 2014 /
 
Persze nem vagyok leragadva egynél, de azon jó volt rágódni mert feladta a leckét.
Kihívás na...

A csatolt kapcsolásodnál, ha vezérlőjelet kap akkor a tranzisztor testre zár és hirtelen átfolyó áram keletkezik a relén és behúz.
Ennél az esetnél nem áll fent a veszély, hogy a tranzisztoron keresztül le testeltt 12v tönkre teszi a tranzisztort vagy a PIC-et?
Továbbá látom, hogy sorba kötöttél 2db 470Ohm-os ellenállást.
Mi van ha oda beteszünk 1db 1K-st?
(#) don_peter válasza niedziela hozzászólására (») Júl 21, 2014 /
 
Akkor az előzőkért elnézést.

Ez a megközelítés ugyan az vagy is nagyon hasonló mint amit Hp41C-vel átbeszélünk.
Ettől független köszönöm az alternatívát, át fogom nézni mélyebben is.
(#) don_peter válasza Hp41C hozzászólására (») Júl 21, 2014 /
 
Igen köszönöm.
Bujom rendesen a BD242 adatlapját.
Azt hiszem eljutottam oda, hogy meg is építem asztalon az utóbb átbeszélt kapcsolást és kitesztelem élőben is, hogy miként viselkedik..
Addig is köszönöm mindenkinek az önzetlen segítséget.
(#) proba válasza niedziela hozzászólására (») Júl 21, 2014 /
 
A második rajzot, ha lehet, nem erőltetném....
Egyébként, voltak elektronika szakos tanulók nálunk, úgy láttam ez a tranzisztor kérdés számukra sem volt olyan egyszerű.
A hozzászólás módosítva: Júl 21, 2014
(#) niedziela válasza proba hozzászólására (») Júl 21, 2014 /
 
Indoklás ?
(#) nedudgi válasza don_peter hozzászólására (») Júl 21, 2014 /
 
A tranzisztort úgy kell kiválasztani, hogy elviselje a jelfogó áramát. Ezt bármelyik megoldásnál meg kell tenni. Az ellenállást azért két darabként rajzoltam, hogy a vezérlő vezeték táp, vagy földzárlata esetén ne károsodhassanak az alkatrészek. Ehhez az kell, hogy a vezérlőpanelen legyen az egyik, a másik a vezérelt tranzisztor mellett, és a kettő között levő vezeték menjen végig a járművön.
Következő: »»   3 / 6
Bejelentkezés

Belépés

Hirdetés
XDT.hu
Az oldalon sütiket használunk a helyes működéshez. Bővebb információt az adatvédelmi szabályzatban olvashatsz. Megértettem