Fórum témák
» Több friss téma |
Pedig,ha hiszed ha nem,van olyan tápegység amiben van,és minden frekiváltóban is van kontroller.
Értelmezd amit írtam. Főleg az utolsó sorát. Köszi.
Tulajdonképp a hobbiel.mindenki kezdő,még én is,pedig 30 éve gyűröm az ipart,de én is meg szerintem sokan mások is építettem már frekiváltót,pickeset,1-3 fázisra.Az előírtaknak megfelelő szűrés,és nincs gond.Ha mindíg csak arra várnánk hogy valami elektó prof megtervezzen egy kapcsolást,és azt valaki után építse,akkor ez az oldal még meg sem született volna.Szóval ne hogy azt hidd hogy a tervező mérnökök nem leskelődnek az ilyen oldalakon,(az amatőrök építette áram körök között).
Triplazománchuzal ? Nem nagy őrdöngősség. A tekerni kívánt huzalokat kifeszíted két szög közé, ráfújsz/kensz lakkot. Vársz egy napot, fújsz megint. Így lesz rajta 3 réteg. A folyamatot hajszárítóval picit meg tudod gyorsítani.
Ha 3 fázis van akkor elég a 3db gate trafó, mert párban megy a 6db IGBT. Nem lehet vele nagy áramot átvinni, de a kikapcsolást meg lehet gyorsítani tranyóval az IGBT lábán. Nekem 1 gate trafóval (azaz 5db tekerccsel) megy a hidam a hegesztőmben évek óta, és még nem főtt meg.
A trafó sem tökéletes megoldás, de szerintem az optók még rosszabbak. A gyors optók kapcsolóüzemben az átkapcsolás határán képesek olyan zavarokat produkálni amik pillanatok alatt kinyírják a kapcsolóeszközt. Tehát azt a részt nagyon jól meg kell tervezni ha optót használsz. Meghajtóáram pedig jó nagy kell, mert különben lassan fog kapcsolni az IGBT és megsül. Idézet: „triplazománc huzal” Ebayen, aliexpressen vagy más online boltban van tutia, nem is kell 20 kkilót megvenni, 10 dekás tekerccsel sokáig elleszel. Sny, dara és többiek: - Én egy legutóbbi vezérlésben szórakoztam CMOSokkal és MCU-val is (MSP430). A CMOS-ok ha nem volt kétodlals mindkét odlalt teliföldes nyák hajlamosak voltak megőrülésre, ahogy megjelent a teliföld teljesen okosak lettek. az MCU-s panel alapból telföldes volt, nem volt vele baj. Szóval szerintem ugyanaz a hajlam. Az vesztitek, mindkettő CMOS alapokon van, és minél gyorsabb egy CMOS annál joban érzékeny a zavarokra. Persze jobb MCU-knál van beépített védelem. Szóval én azt mondanám egyik sem zavarérzékenyebb a másiknál. Idézet: „Egyébként meghajtó áramnak elég kis érték kellene nem?” A meghajtó áram csúcsa az nagy, sok amper is lehet, IGBT-től függően (gate töltés). Az átlagos áram kicsi, így nem kell vastag huzal, ha erre gondolsz. Megjegyezném: kezdünk elrétni a témától. Persze én voltam az aki elterelt, mert szerintm maga a problémádat kellene átalakítnai, amire megoldást keresnél. A hozzászólás módosítva: Júl 19, 2014
Akkor talán jobb lenne áttérni ide?
Ha esetleg tudnál segíteni az jó lenne és nem offolnánk szét a topicot.
Találtam egy kis bemutató anyagot a flyback-ről meg a DCM-CCM-ről csak át kell írni magyarra, akár ki is rakható valahova.
Sziasztok!
Rosz az idő, ilyenkor van időm ezekkel a dolgokkal foglalkozni. Szóvval mindannyian ismerjük ezt az elméleti alapkapcsolást. Kipróbáltam MS ben a FETek helyett kapcsolókkal, amit egy jelgenerátorral hajtottam. Működött is az rendben is van. Fetekkel viszont már nem, ami szerintem szintén rendben van. Kérdésem, hogy mivel, milyen feszültségekkel kell meghajtanom a FETeket? Természetesen a valóságban meghajtó IC vel célszerű, de a megértés szempontjából szeretném tudni.Ha igaz, akkor létezik valami feltél az Ugs és Uds között, de már nem jut eszembe és nemtalálom a könyvekben. Köszönöm! Szerk: Nem az, hogy Ugs > Uds ? A hozzászólás módosítva: Júl 23, 2014
Milyennel kellen meghajtani?
Adatlapban ott van, hogy max 20V, és az is látható, hogy 10V felett már az Rdson nem változik, így célszerűn mondjuk 12-15V-os négyszögjellel meghajtani. Arra figyelj, hogy a jelnek egyrészt legyen valami ésszerű felfutása, mondjuk 10-20ns, és nem árt gate ellenállást sem berakni, hogy ne legyenek irreálisan angy gate áttöltési áramok se. Onnantól kezdve mennie kell a dolognak. Ha nem, akkor mellékeld be az általad MultiSimben összerakott kapcsolásróle gy screenshot (vagy az MS fájlt). LLC konverter lazán kell, hogy menjen multisimben.
Szia. Csak szépen sorjában megyek, egyelőre csak a "sima" smps topológiát próbálgatom.
A kapcsolás nemteljesen az ami a cikkben szerepel. Kapcsolókkal működött. Köszi!
Karó!
A felső FET-nek a meghajtást szinteltolva kell adni! A MOSFET gate feszültsége mindig a soruce-hoz képest érdekes. Szóval nyomj be egy síma 1-es négypólust, ami megcsinálja a szinteltolást. Az invertálást is hasonlóvan csináld meg, gyorsabb lesz a szimuláció. A jelforáss meg a feszültségforrások/pulse source legyen. Ez sokkal gyorsabb szimulációt fog eredményezni. A kimenetnél meg amúgy fontos elem a diódahíd! A működés részét képező, utána pedig n e kondit rakj, hanem egy ideális feszültségforrást, és az lesz áramnyelőd.
Szia! Kaphatnék a szinteltolóban segítséget? Elég ha papírra leskicceled az elképzelésed. Próbálkoztam. Vagyis úgy értelmeztem a dolgot, hogy ha az alsó fet zárva, akkor a kimeneten 160V körül van. Tehát ehez képest kellene az Ug feszültséget 12V al emelni, olyan 175V ra kb.
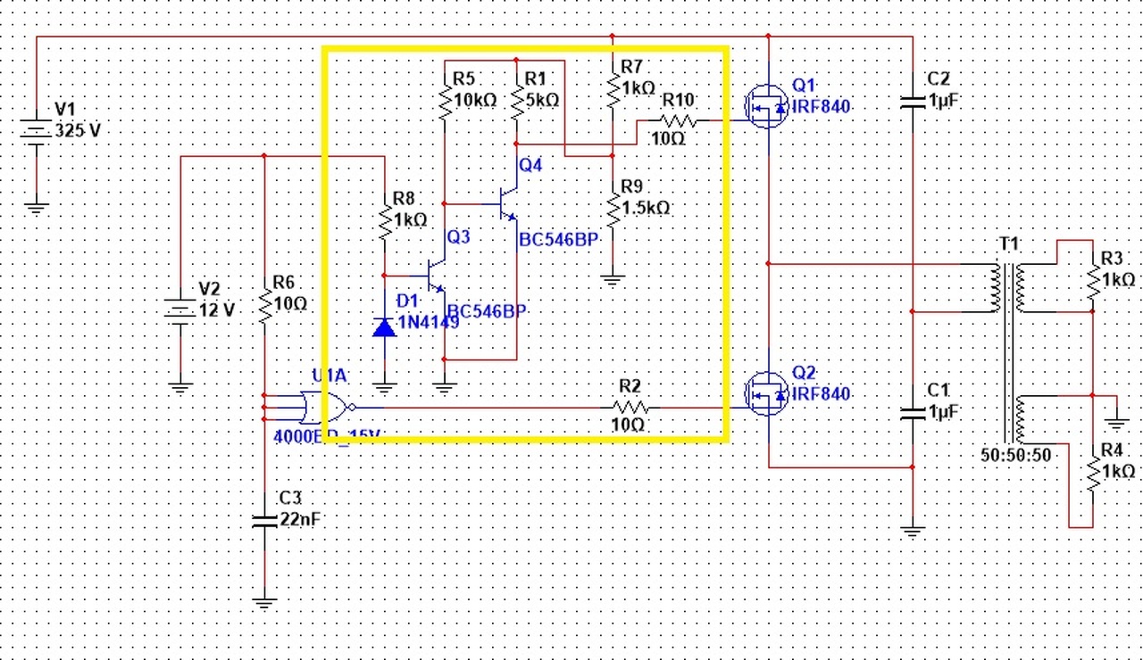
Megalkottam azt a tranzisztoros kapcsolást amit sárgával kereteztem. Magas szint esetén 185V van a kimenetén, alacsony szint esetén néhány mV. Viszont ha már rákötöm a FETet, akkor az Ugs max 3,85V ra áll be. Valami láncszem még kimaradt nekem, érzem. Több féle szinteltolást kipróbáltam, de a 3,85V fix.
Sziasztok!
Olyan feladattal állok szemben hogy építenem kell egy AC-230V / DC-12V min 5A-es tápegységet fogalmam sincs hogy kezdjek neki. Ez elvet elvileg éretem (A 230-at egyenirányítom, szűröm, PWM el teljesítmény kapcsolóval szaggatom ezt trafóra engedem majd újra egyenirányitm nagy teljesítményű diódával). De nem értem a kimeneti áramerőséget mi határozza meg. Valamint hogy kapcsoló üzemű táphoz való trafókat hol lehet venni? A trafónak kell tudni azt a kimeneti áramerőséget amit elvárunk a készítendő tápegységtől? Néztem sok kapcsolást Flybuck konverterről de a trafóról annak paramétereiről sehol se írnak max egy típuszám van feltüntetve az alapján pedig semmit nem találtam. Aki tud azt kérem segítsen! Nagyon elvesztem. Üdv: Máté
Ha nem konkrétan valami iskolai feladat akkor inkább meg kell venni. Ha viszont az, akkor kevés a paraméter. A 12V lehet stabil, de lehet egy mezei egyenirányított feszültség is. A min. 5A gondolom azt jelenti hogy ennyit kell minimum tudnia, és nem azt hogy pont annyit, vagyis hogy onnantól áramgenerátor.
Rossz monitor vagy TV táptrafóját meg kell nézni, azon lehet hogy alapból van olyan tekercs ami tudja a 12V/5A-t, és akkor a trafó kérdés megoldott, a meghajtása pedig ott van a nyákon. De ott a PC táp is, az 12V-on 8-15A-t is tud, kortól függően. Egy sönt beépítésével egyszerűen "labortáppá" alakítható, ahol potikkal állíthatóvá válik a kimenő fesz ill. áram (enyém 0-26V/40mA-7A-t tud).
Ha magát az LLC konverter alap működését akarod leszimulálni, akkor ne bonyolítsd túl mindenféle ilyen elemmel, mert nem fog egyszerűen lefutni a szimuláció.
A legegyszerűbb négypólusokat használd. Pláne ha a többit egyáltalán nem tudod használni (BC546 320V-on? mondja noormális?). Szóval ezt még felejtsd el, és menj vissza a multisimben dedóba: négypólusok, és annyi. Jah és pulse source, nem dc source. Idézet: „Ez elvet elvileg éretem” Hát még nagyon nem érted. Nem egyszerű szaggatás a dolog. Pláne ha flyback, akkor ott a trafó enegiatároló eszköz. Van itt egy oldal. Van angolul és németól. Ezt olvasd végig, benne van minden. Utána már értheni is fogod, remélhetőleg.
Szia!
Ha van kiválasztott rajzod, szedd össze hozzá az alkatrészeket. Trafót nézhetsz a Myrra és a Coilcraft oldalán. Viszont ha úgy akarod tekerni, szerezz egy 1.4-1.5 cm2-es vasat, 0.5-0.6 mm-es légréssel. Utána kérdezhetsz tekercsadatokat és szisztémát. Dióda F12C20 elég, a többit pedig a talált rajzod alapján. Ha beviszel 85 wattot pl. a primerbe, kiveheted a 12 V 5 A-t, az viszont a hasznos rézkeresztmetszettől függ és az alkalmazott dióda viszi át.
Idézet: „Szóval ezt még felejtsd el, és menj vissza a multisimben dedóba: négypólusok” Ja, vagy úgy. Azokat hol találom meg?
Sziasztok először is köszönöm a válaszokat ennyire nem is számítottam!
Nos a feladat iskolai. Ezért a megvásárlás kicsukva pedig az lenne az egyszrűbb. Én a top258yn ic adatlapján (22.o) szereplő kapcsolást szeleltem ki ami 19V és 7.7A ír. Ezt fesz. szab.-ol 12V-ra húznám gondolom az áramerősség többé kevésbé megmaradna. DE az EI35 transzforátor adaton kívűl semmit se tudok. Igy nekem tök érthetetlen. Se menetszám se keresztmetsz, se légrés semmit nem tudok ilyet pedig nehéz találni h jó legyen. Vagy még a Skori 20A-es tápegység rajzával szemeztem tegnap de ott se értem a trafórészt a gyűrűre csak tekerjem rá a drótot és kész? A vezeték keresztmetszettel nem kell foglalkozni? A hozzászólás módosítva: Júl 24, 2014
Nézem a szólásaidat.kezdek kiakadni.Iskolai feladat,akkor valamit tanítottak róla,a trafó számolásnál,közel se voltál?Kugli rengeteget segít.Ne hogy már mi oldjuk meg az iskolai feladatodat.A TOP258 lapján pedig ott van minden.
Először tanuld meg a következőket:
- Ohm törvény (KÖZÉPISKOLÁS ANYAG) * - Transzformátor összefüggései (KÖZÉPISKOLÁS ANYAG) * Utána amit küldtem linket, ott tanulmányozd a különböző konverterek működését. *** A hozzászólás módosítva: Júl 25, 2014
Akárhogy is nézzük, hobbielektronika vagy sem, azért a szakmát ennyire nem kéne ledegradálni... ez a téma már nem "rakd össze valahogy" és majd kiderül...
![]() Kaptál jó sok útmutatást, találtál is, olvasd el. Aki ebbe üti bele az orrát, tanuljon ( vagy fordítson..) angolul. Vessző nincs a billentyűzeteden? Más... egyik szavadból azt veszem ki, hogy csak papíros feladat - utána meg hol lehet venni trafót? Természetesen ne csak ezen akadj fel, jópár TOP halna meg a kezeid között a valóságban, ahogy elnézem a kérdéseidet. Ha pedig tanulni is akarsz, nemcsak feladatot megoldani (?), ne egy 150 wattos táppal kezdjél ki.. - elég lenne 5-10 wattos is... - akkor kaphatsz trafóadatot, rajzot - nagyobbat minek. Idézet: „Éppen azt írja Mate2 Idézet: „Nos a feladat iskolai. Ezért a megvásárlás kicsukva”” Nekem meg úgy jött le, ahogy követtem, hogy iskolai feladat, papíron is, de meg is kéne építeni, ezért a BOLTI, komplett cucc megvásárlása kicsukva. Jól értem? A hozzászólás módosítva: Júl 25, 2014
Tisztelt Zoli!
Ezt pedig te nem olvastad el.. ![]() " Valamint hogy kapcsoló üzemű táphoz való trafókat hol lehet venni?" Erre írtam, amit. [off]üdv, ferci[/off] A hozzászólás módosítva: Júl 25, 2014
Látom feleslegesen írogatok.
A TOP-s megoldásnál nem csak jobb hanem olcsóbb is az UC38xx+FET. A freki sem fix mint a cél IC-ben, hanem akkorára választod amekkora tetszik (adott kereteken belül persze). Trafót is tudsz bontani hozzá amivel működik, legfeljebb át kell tekerni ha nem bír akkora áramot, és nem egy teljesen újat kell tervezni, ismeretek nélkül. Aztán ha nem elég az a teljesítmény amit a flyback tud, akkor 1T forward is lehet belőle egy légrés nélküli maggal, meg egy fojtóval.
Sziaszot!
Látom, hogy a nem tudásom keltett némi felháborodást. Ezért szeretnék elnézést kérni. Sajnálom. Lehet, hogy hosszú lesz de leírok mindent. Középiskolába gépészetet tanultam, de mire eljött az éretségi rájöttem, hogy az elektronika jobban érdekelne. Mivel nem voltam túl jó tanuló (későn értem), és anyagiak miatt is főiskolára nem tudtam menni. Így éretségi után elektronikai technikus-nak pártoltam át. Ez egy kétéves képzés. Így szeptembertöl megint végzős leszek és teknikus vizsgát kell tenni. Aminek egy gyakorlati feladata is van. 20 tétel volt 15 főnek mindenki húzott egyet én pont azt húztam, hogy egy olyan univerzális laptoptápegységet kell készítenem mely működik 12V-os szivargyujtóról autóban, és 230V-os hálózati feszültségröl is és a kimenete 12-24V ig szabályozható, és kimenetén 5A terhelhetőségű. Az autós része készen van megépítettem. Ehez egy LM2587T ic-t használtam fel. És kipróbáltam működteti a laptopomat az autóban lévő szivargyujtó csatlakozóról. Igy arra gondoltam építek egy olyan kapcsolóüzemű tápegységet amely 230V- ről készít 12V és minimum 5A biztosít. Ehez keresek kapcsolást. Talán a Skori 12V/20A es kapcsolást építem meg ha nem találok jobbat. Ehez szerettem volna trafót találni, vagy annak elkészítéséhez segítséget kérni. Remélem így sikerült kicsit tisztábbá tennem ezt az egész ügyet. Ha valakit felmérgeletem attól elnézést kérek még egyszer. És ha valakit ez a hozzászólás is bántana azt arra kérem csak vegye figyelmen kívül.
Nem háborodott fel senki, csak nem egyértelműen fogalmaztál.
Ha egyre gondolunk ( nem linkelted a rajzot ), a pc-táp fő-trafója jó lenne neked a 12 voltos tekercseket felhasználva. Ha pedig tekerni akarsz, akkor AL=3..5.000 vasat szerezz, vegyél, osztott csévével. Amikor eldöntötted, mit választasz, mid van, akkor kérdezz tovább. Biztos kapsz még válaszokat.
Az önrezgő kapcsolás nagyon egyszerű, pláne ha utána van egy lineáris stabilizáló egység. Ott skori elég jó leírja, hogy hogyan lehet megépíteni, mit honnan lehet bontani (gate trafó kompaktfénycsőből, főtrafó pedig nagyobb fénycsőelőtétből).
Ha azonban a cél az, hgoy a kimnet szabáylozható legyen, akkor a flyback alegjobb megoldás. Ha nem akarsz építeni,a kkor az soselectronic-tól és még más helyektől tudsz kész Myrra trafókat venni, amik többféle IC-hez és diszkrét kapcsoláshoz is használhatók, és van rajtuk 12V-os kimenet. De ahhoz, hogy építs jó lenne meg is érteni mit csinálsz, ezért is küldtme el Schmidt-Walter oldaláról a linket, ott elég jó leírás van, sőt van angol és német is, amelyik jobban tetszik.
Bocsánat a rajzot elfelejtettem. Pótolom.
http://skory.z-net.hu/12vtap/12vtap.html erre gondolok és van 3 db pc tápom melyből kivehetnék bármit ami kellen csak nem tudom hogy ezeket a tarofóka felhasználhatom-e. Illetve hogy mi a külümbség a toroid és ezek között. Csatoltam 2 képet, hogy mire gondolok. |
Bejelentkezés
Hirdetés |








Több féle szinteltolást kipróbáltam, de a 3,85V fix. 

A TOP-s megoldásnál nem csak jobb hanem olcsóbb is az 






