Fórum témák
» Több friss téma |
Kösz szépen, és az emlitett DC rösitő-ről tudnál nekem egy egy rajzot adni? Köszi előre is.
Köszike, tényleg jó kis gyűjtemény.
1. rajz, bonyolult .2. rajz, felmerült itt a témában, sajnos 1A-el mér .3. rajz, köbzoli "általi rajz" bonyolított, de nem feltétlen pontosabb verziója .4. rajz, 12V 1A-es négyszögjelekkel mér beállítása nehézkes lehet. 5. rajz, a referencia ellenállások beszerzése érdekes lehet.. s. t. b. Köszönöm! köbzoliét elfogadom, 1mA terhelőáram, egyszerű felépítés, persze a többi közül is lehet szemelgetni, de ez tetszik eddig a legjobban! Ugye jól értelmezem 1mA 1mOhm-nak felel meg 1 Ohm-os állásban (erőítés 1000x-e)?!
Nekem a szimmetrikus tápfesz igény az egyetlen, ami miatt nem szimpatikus, de valóban korrekt kialakítás.
Az 1mA 1mOhm arányt én is így értelmezem, csak mi a helyzet akkor, ha ennél kisebb ellenállás van az Rx helyén (elméletben)...?
Ezt az okosabbakra bíznám..
A-osztályú beállításra gondoltam, hogy 5,5mV-nál 1V kimenete legyen.
Szimmetrikus tápffesz előállítása csak nem gond...
0,001 Ohm-nál kisebb elméletben is kevés . Akkor tegyünk 10MOhm-os ellenállást az 1MOhm helyére.. de az már nem elérhető erősítési tartomány szerintem az IC-nek ...
Természetesen nem gond a szim. tápfesz, de a sima DC még annyira sem.
![]() Csak elkőröztem az alsó határ gondolatán. Egyébként szép kerek értékekből van összerakva az erősítőkör, sok kézenfekvő lehetőség van a méréshatárok variálására. Teszek egy próbát köbzoli áramkörével én is, aztán meglátom mit lehet kihozni belőle.
Az jó lenne, érdekelne van-é értelme megépíteni...
Sziasztok!
Ugyan ez nem előtét, de én terveztem egy milliOhm-mérőt, amit ebben a témában, a legvégén találtok. Az itt közölt LM317 stabIC-t használom áramgenerátornak, 0,1A-en. Ez kimegy az áramvívővezetéken, aminek a hegyére csatlakozik egy feszültségmérő vezeték (Kelvin-kontakt), és ami megy az ICL7107 IC-be. Az IC a 200mV-ot méréshatárban van, de a kijelzőn nem lesz pont, így a mért eredményeket közvetlenül mOhm-ok lesznek. Mivel az IC bemenete differenciális, valamint a vezeték hegyéről szedi a feszültséget, így a mérővezeték ellenállása nem fog számítani. A kapcsolást a jövő héten fogom megépíteni, azóta egy kicsit javított nyákkal. A tápellátsát DC-DC konverterekkel univerzálisra tervzetem, 7-18V között brámit képes fogadni, ebből előállíva a +-5V-ot. A 0,1A csak az ellenállás csatlakozása esetén folyik, így akár elemről is üzemeltethető.
Sziasztok!
LM317-tel 100mA-t állítok elő, ezt az áramot átfolyatom a teszt ellenálláson, az azon eső feszültséget felerősítem 3.2X-esen, mert a műszerem 3.2V bemenőre ír ki 9,99-et. Ebből lett egy 10ohmig mérő műszerem. A kérdésem, hogy érdemes lenne kalibrálhatóra átalakítani? Gondolok itt az ellenállások tűrésére, a műveleti erősítő hibájára? Szerintetek ki lehetne hagyni a potit, és simán a számított értékű ellenállással helyettesíteni? A multiméterem pontossága kínai, tehát ahhoz nem tudok kalibrálni. szerk: a mérőműszernek kell még egy GND, ami a rajzon nem szerepel. Tehát +vs, gnd, és a jel, amit ki akarok jelezni, a műveleti erősítő kimenetéről kapja. Köszi! A hozzászólás módosítva: Máj 30, 2014
A rajzon 5V USB-t írtál, az nekem kutya vacsorája, mivel ingadozó feszültség és ehhez referálod a mérést. Szerintem azt felejtsd el és tegyél bele egy stabkockát, ha jól tudom azok 1m5V ejtés mellett még stabilak, tehát az általad írt 3,2V még stabil határon belül marad így. A rajzon nem tűnik ki honnan táplálod az LM358-at, azt is stabilról kellene hajtani. Ha a mes jelölés a mérési pontot jelöli az nagyon nem jó helyen van, mivel az USB már 100mA terhelésnél is változhat, tehát a mérendő értékétől függően a referencia "elúszik", azt is a stabkockáról kellene hajtani és úgy már sokkal pontosabb lenne. A mérés pontossága szempontjából a 2db 100K-s ellenállás a kritikus még, a kalibráló poti bemérés után cserélhető fixre szerintem. Még valami, neked lehet 3,2V-ra ír ki 9,99-et, de másnál ez nem így lesz. Lehet kínai műszer lesz a végén, de 200mV-os méréshatárban referencia ellenállással kalibrálva pontos lesz az is és mindenki számára elérhetőbb!
Hello.
A nem stabil 5V nem okoz gondot. Az LM317 tápfeszültségtől függetlenül 100mA-t fog áthajtani az ellenálláson. Az LM358 az 5Vra van kötve. A feszültség merő pedig eBay-es, 5Vrol kapja a tápot, amit stabilizál magának, a merőjelet pedig a műveleti erősítő szolgáltatja. A két db 100k csak a bemeneti impedanciáját állítja be az LM358nak, ezek nem kritikusak. A kritikus, a 12.5ohm, és a műveleti erősítő erősítése. Csak nem tudom, hogy egy kalibráló poti esetleg többet árt, mint segít. Gondolok itt arra, hogy ha rosszul kalibrálom, vagy a multiméterem áram merő része hibásan mér, pl. +-10mA, akkor már nagyobb a hiba mértéke, mint ha csak simán normál ellenállást használnék. Ha valakinek 200mA kell, berak egy feszültség osztót, vagy állítja az erősítést.
A nem stabil 5V-od a műveleti erősítő erősítését és kimenetét is változtathatja, amit még befolyásol kis mértékben a 2x 100K is mivel nem csak a bemeneti impedanciához van köze, hanem elhúzza a műveleti erősítő 0 pontját is. Mivel már benn van a műveleti erősítő, így legyen már az is stabil erősítésű. Ha a 100mA-od nem pontosan 100mA, az nem zavar senkit, mivel azt a műveleti erősítő erősítésével be tudod kalibrálni, ott nem az áram, hanem a stabilitás a lényeg, legyen az 100mA vagy 500mA. A 12,5 Ohm, az pedig a rajzon 15 eredő. A kalibrálásra írtam, hogy egy pontos referencia ellenállás kell csak, annál jobban semmivel nem tudod bekalibrálni. Ha a műszered csal, azt is ki lehet az erősítéssel kalibrálni. Továbbra is javaslom egy stabil 5V beépítését, a kalibráláson pedig nem kell tovább gondolkozni, hogy kell-e vagy nem. Ha pedig nagyon preciz szeretnél lenni, nos akkor állíts be a műszerenek egy hőkompenzálást is, ez azért már inkább vicc. Kérd ki mások véleményét is, vagyis várd meg.
Szia!
Egy kis adalék: halfohm Üdv.: PP P.s. (hátha valaki nekiesik.... ) A hozzászólás módosítva: Jún 1, 2014
Ugyan nem multiméter előtét, de nagyon kis ellenállások pontos mérésére szoláló módszer: Lock-in sub miliohm meter
Szia.
Egy műveleti erősítő erősítése nem függ a tápfeszültségtől. Ha a tápfeszültség változik, az erősítés fix marad. A 100kohm pontosan a mért ellenállás lábaira megy, mert engem az azokon eső feszültség érdekel. Jobb is, ha a vezetősávon eső feszültséget nem mérem bele. A 12.5 ohm tudomásom szerint: 75 és 15 ohm párhuzamosan, ami pont annyi. Peterpan: átnezem a linked, ott pont van hibaszázalék számítás. Csak nem tudom, hogy az én ebayes smd ellenallasaim milyen hibatűréssel rendelkeznek...
Sziasztok!
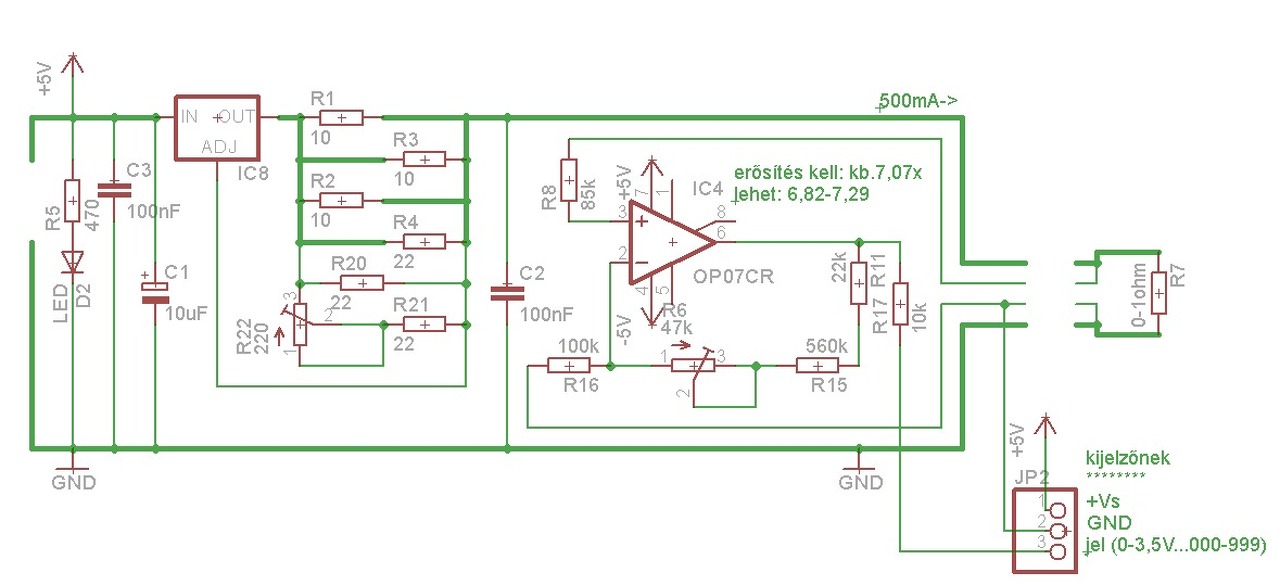
Kicsit tovább haladtam a kapcsolással. A műszer kalibrálásának lépéseit így gondolom: 1) Az R22-es potival a pontos 500mA-t beállítom, 2) A kimenetekre pontos 0.5V-ot vezetek, R6-tal beállítom, hogy a kijelző 999-et mutasson, 3) ellenőrzés: ha összezárom a kimenet vezetékét ott, ahol a visszavezető vezeték van, nullát kell mutatnia a kijelzőnek. 4) A krokodil csipesznek lesz még ellenállása, ezt ki kellene offsettel kompenzálni a műveleti erősítőnél. Amivel még ki van egészítve a kapcsolás: LED jelzi, ha az áram lecsökken 495mA alá (LM317 melegszik, akkor a ref. fesz. csökken), vagy az ellenállás nagyobb, mint 6ohm, ekkor nem tud 500mA folyni). Mit gondoltok erről a kapcsolásról? A kalibrálás lépési jók? Köszönöm!
Hello!
- A kalibrálásod olyan, mint egy méterrúd alapján levágni egy métert, majd egy másik mérőszalaggal kimérni a távolságot. Kalibrálni ellenállást, kalibráló ellenállással lehet. - Teljesen mindegy, hogy az áramot vagy az erősítést állítod, mind kettő a meredekségre hat. Vagy is célszerűbb az erősítést megközelítően fix értékre állítani, és az áramot ehhez beállítani. Hogy a kettő szorzata legyen a kívánt 3,5V. Ha fix a műveleti erősítő erősítése, akkor az offset értékét nem változtatja az erősítés változtatása.. - Ilyen kis ellenállás mérésnél, célszerű a négy vezetékes mérési módszer választása. De a csipesz ellenállása akár 10mohm is lehet. És mi a garancia, hogy összezárva a bementet, ugyan olyan értékű lesz az, mint az ellenállásra kapcsolva? Avagy krokodil nem megoldás. Műszercsavar célszerűbb. - Amit nem látunk, az "láthatatlan". Arról hogy mondjon valaki véleményt?
Szia!
Örülök, hogy ezt a témát is olvasod! Tehát annak lenne értelme, ha szereznék pl. egy 1ohm alatti, 0.1%-os ellenállást, és ahhoz kalibrálnám a "műszert". Oké, így teszek. OP07 lesz benne, annak a 75uV-ja nem befolyásol sokat. A mérés négyvezetékes. Ha összenyomom azokon a pontokon a krokodilcsipeszt, ahonnan vissza van vezetve a feszültség, 000-001-t kapok, aminek nagyon örülök (most még LM358-cal), ha egymásba harapnak a krokik, 004-005-öt mutat fixen a műszer. Ekkora pontosság bőven elegendő, úgy érzem, ha ezt ki is vonom a mutatott értékből, akkor meg teljesen elégedett leszek. Műszercsavar: Bővebben: Link Erre gondoltál? Köszi!
Nézegettem pár oldalt, precíz ellenállást nem lesz egyszerű beszereznem. :S
Szerintem kalibrálom normális multiméterrel az 500mA-t (ezt elvileg elég jó hibatűréssel meg tudom csinálni), utána az erősítést úgy, hogy 0.5V-ra 3.5V-ot (vagy amennyit a kijelző igényel) kapjak (itt pedig a mérési hiba minimálisan számít, mert a két feszültség aránya lesz a lényeges). Megnézem, mennyi változik az áram, ha melegszik a készülék, ha nem számottevő, akkor úgy marad. A hozzászólás módosítva: Aug 11, 2014
Hello!
- Igen ilyen műszercsavarra gondoltam. (Persze más fajták is léteznek.) - Az eredő hiba két hiba szorzata lesz. Azért nézd meg, hogy a multimétered pontossága milyen, főleg árammérés esetén. - Az áram változása annyi lesz, amennyi az LM317 referencia változása és a Shunt ellenállások értékeinek változása, a hőmérsékletre.. |
Bejelentkezés
Hirdetés |




.
. Akkor tegyünk 10MOhm-os ellenállást az 1MOhm helyére.. de az már nem elérhető erősítési tartomány szerintem az IC-nek 
) 





