Fórum témák
» Több friss téma |
Erről beszéltem, hogy ez így nem fog menni. Az első kérdésedből sütött, hogy nagyon messze állsz a témától. Ezért próbáltam jelezni, hogy nem biztos, hogy neki kellene állnod. 0-ról mindent nem lehet elmagyarázni. Úgy írtad a kérdést, hogy szinte semmi infó nem volt benne, mindent harapó fogóval kell kihúzni, ezen is be szoktam pöccenni...nem vagyunk "látók"!
Semmi gond. Szétszedem, s megnézuk mi hogyvan.
Sziasztok!
Sima legegyszerűbb központizárat építettem pár éve az autómba a bekötése emlékezetem szerint megegyezik egy korábbi Bővebben: Link hozzászólásban csatolt képen láthatóval. Eddig rendben működött azonban most nem hajlandó zárni az ajtókat viszont kinyitni minden további nélkül tudja. Gondolom a vezérlő hibásodott meg, lenne valakinek rajza egy ilyen univ vezérlőhöz hogy el tudjak indulni a dologgal? Köszönöm!
A forgalomban levő utólagos kp zárak és vezérlők működésben 99%-ban megegyeznek, még a bekötésük és a vezetékek színezése, valamint a csatlakozó kiosztásuk is igen nagy hasonlóságot mutat.
Nem hinném, hogy a vezérlőd romlott el. Tippelek egy bal első ajtó átvezetőben történő záró vezeték szakadásra, vagy esetleg más ponton ugyanerre. Hiba lehet még, hogy a motor elállítódott és nem tudod mechanikailag annyira átmozgatni, hogy a benne levő mikrokapcsoló zárjon. Lehet még a mikrokapcsoló hibája is. A vezérlőt a legvégére raknám. Az egyik relé biztos jó (hiszen nyit) a másik sem hinném, hogy tönkrement. A mikrokapcsoló és a relé közötti elektronika olyan minimális és strapabíró, hogy nem valószínű a hibája. Férj hozzá a vezérlőhöz és adj testet egy izzós próbalámpán keresztül a záró bemenetre! Ha zár, akkor előtte van a gond. Aztán ezt megismételheted a bal első ajtóban levő motornál, sőt meg is mérheted, hogy kapcsol-e abban az állásban a motor.
Sziasztok egy utólag beépített központitárral lenne gond.az autó Skoda Fábia 2001-es.
A probléma az lenne hogy nyitás gombra csak a vezető oldali ajtót nyitja.A többit csak gyújtás után nyitja ki.Valamint akkor is kinyitja a többit ha megnyomom a csomagtér ajtót de akkor az ablakokat is lehuzza.A zárással nincs gond.És ha közvetlen zárás után nyitom ki az ajtót akkor kinyitja mindet de lehúzza az ablakokat is. Szerintetek mi lehet a probléma.
Mi történik ha nyitás után még egyszer rányomsz a nyitás gombra?. Akkor is nyílik a többi?
A Fábia tudomásom szerint komfortzáras és 1 szálon vezérel..... teljes testteléssel nyit, osztott testteléssel zár. (vagy fordítva, már nem emlékszem.)
Bekötöttem B vectrámba egy SPAL AS80-as riasztót. A gyárit bennehagytam az egyéb kiegészítő dolgai miatt. A bekötés jól sikerült, de van vele gond. Ha a SPAL be van kötve, a távkapcsolója csak nagyon közelről működik. Gyakorlatilag már a kocsiajtónál állva kell szórakozni, hogy hol veszi a jelet. A nagyobb gond, hogy ha ez be van kötve, akkor a gyári távkapcsi - ami egyébként eddig sem működött a kocsitól 10m-en kívül - szintén csak a közvetlen közelből működik és csak a kocsi jobb oldalán. A vezető oldali ajtótól már egyáltalán nem.
Vajon bezavarják egymást készenlétben?
És akkor ez a gyakorlatban mit jelent??
Te vagy mostanában a második, aki két riasztót rak a kocsiba...de minek?! Én ezt teljesen értelmetlennek, feleslegesnek és hibalehetőségnek látom. Egyébként nem kellene ennyire zavarják egymást, lehet, hogy túl közel vannak egymáshoz? Esetleg az antennájuk?
Nem tudom mi volt pontosan az oka, hogy beleraktál még egyet? Mi volt a gond a gyárival?
Jozser írta, hogy a központi zár utólag beépített. Az sajnos nem derül ki pontosan milyen típus. A gyári rendszer valóban 1 vezetékes. Nála a vezérlőegység lehet hibás. A leírt jelenségek nagyon nem életszerűek, még egy "értelmetlen" bekonfigurálás (már ha lehet) esetén sem valószínű hogy így kellene viselkednie.
Most dolgozok igy sajnos a tipusát nem tudom megadni.de azt tudom hogy a gyári mikrokapcsoló meg van kerülve.az lehet gondja??
Az a mikrokapcsoló, amelyik az ajtó nyitott állapotát jelzi?
Vagy ha szerintetek bekötném a master motorra nyitva zárva jelére mikrokapcsolót. akkor nyitáskor nyitná a többi ajtót is??
Sziasztok! Segítségeteket szeretném kérni, mert vásároltam egy 2004-es Skoda Octavia 1 1.4 16V Classic sedan típusú, motorkód: BCA, Alvázszám:TMBDC41U24......... használt személygépjárművet és mivel nem távirányítós a köz-ponti zár, ezért szeretném kicserélni a központi zár vezérlő egységet az alább csatolt bicskakulcsos vezérlőre. Kérnélek Titeket, hogy küldjék meg részemre a gyári központi zár vezérlő bekötésének a rajzát.
Sziasztok!
Olyan problémám lenne,hogy a napokba vásárolt audi a4 (1998) központi zár és riasztó a megvételkor működött.tegnap d.u. már egyik gombra se reagált.Elemcsere megtörtént,ugyan az.led világít a távirányítón,de az autó nem csinál semmit.utoljára a riasztót akartam rányomni,akkor csippant és az volt az utolsó dolog,amit csinált.utána se a riasztó nem csippan és az indexek sem villannak,sem a központi zár nem mozdul.Kulccsal nyitható és zárható és úgy működik is a központi zár.
A gyári azért jó, mert az autó beépített érzékelői mind oda futnak be. Itt ugye nem egyszerűen csak az ajtógombokról van szó, hanem törésérzékelő, ultrahangos védelem. Ezeknek nincs külön kiértékelő egysége, hanem integrálva van a riasztóba. Ez az oka, amiért a gyárinak bent kell maradnia. A másik riasztó tudásában sokkal jobb és kipróbáltam, hogy a távkapcsolója sokkal jobban is működik, míg a gyári egyébként sem volt egy erőbajnok.
Elvileg egy sima távkapcsi+vevőegység páros elég lett volna, de ez a Spal riasztó adott volt. Idézet: De hogyan élesíted a másikat? Mindkét távirányítót nyomkodod?„Elvileg egy sima távkapcsi+vevőegység páros elég lett volna, de ez a Spal riasztó adott volt.” Idézet: Ez mit jelent? „míg a gyári egyébként sem volt egy erőbajnok.” A hozzászólás módosítva: Okt 2, 2014
Lehet hogy elfelejtette a távirányító kódot a vezérlő, előfordul néha. Újra fel kell ismertetni vele a távirányítót..
A gyári riasztót lehet élesíteni az ajtózárral is: Egy fordítás a kulcson -> zárás; még fordítás a kulcson -> ajtók reteszelése, riasztó élesítése.
Ugyanez a gyári távkapcsival: egy gombnyomás -> zárás; még egy gombnyomás - 10 mp-en belül - -> reteszelés/riasztó élesítés. Így nem volt nehéz erre a bemenetre rátenni a SPAL kp.zár reléjét, így a relé nem az ajtókat zárja, hanem jelet ad a gyári riasztónak. Az, hogy a gyári nem volt erőbajnok konkrétan azt jelenti, hogy a gyári távkapcsim új elemmel is max 1 méterről működött. Tekintve, hogy magasan lakok a parkolótól és nem vagyok mindig biztos benne, hogy én, vagy a gyerek bezárta-e az autót, eléggé hasznos lenne, ha az erkélyről is venné a távkapcsolót. A hozzászólás módosítva: Okt 8, 2014
Kösz, így már értem.
A nagy hatótáv azért nem jó, mert esetleg eszedbe jut messziről nyitni is, és mire odaérsz, kirántják belőle a táskád, stb... ![]() Nekem a Spal AS90 (vagy 80?) 3m-nél távolabb nem teszi a dolgát, de nem zavar, ez nem pager.
Nem azért , hogy beleszóljak de a B vectrának ha a gyári irányítója használható akkor az simán működik az erkélyről is. Én megpróbálnám megjavítani a gyárit mert a gyakori leeséstől megrepednek a forrasztások és ez lehet az oka , hogy nem megy , nálam már kétszer bevált ez a technika.
A hozzászólás módosítva: Okt 9, 2014
Már sokszor szétszedtem annak idején, mert nem hittem el, hogy ennyire gagyi. Nem találtam hibát. Azon kívül, hogy egy merő kosz volt belül az egész, semmit nem találtam.
Mivel garázskapuzok, szoktam néha távkapcsikat "gyógyítani", amik leesés után csak szinte közvetlen közelről működtek. Ezért gondoltam, hogy ezzel is tudok mit kezdeni, de semmit nem találtam.
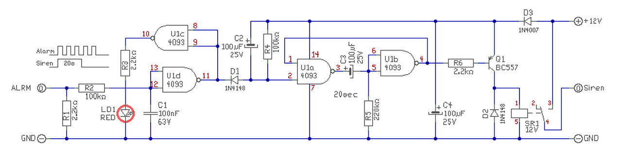
Hello. Olyan kérdésem lenne, hogy adott egy mondeo. gyári riasztó egysége van, ami gyárilag egy kis dudára van kötve ami szaggatott jelzést ad riasztáskor. meg lehetne valahogy oldani hogy ez helyett a szaggatott jelzés helyett egy folyamatos vagy csak hosszabb idejű jelet adjon ki az egység hogy egy rendes szirénát tudjak rákötni? ha az egységben lehet állítani az impulzus idejét akkor milyen alkatrészt keressek benne?, ha nem, akkor esetleg valami 555-ös kapcsolással vagy valamivel meg lehetne oldani?
Hi Mesterek!
Nincs véletlenül Ford Focus 2001-eshez központi vezérlés bekötéséről valamilyen leírás valakinek? Szeretném egy elektronikával lezáratni külön a központit menet közben. Az eredeti maradna mellette. Megkerestem a vezérlőn záráskor hogy melyik vezetéken történik jel változás. Találtam is felfutó élt. Az eredeti kimenetét levédtem egy diódával s utána kötöttem az Én kütyümet ami, szintén felfutó élt küldött ki. A jelenség a következő lett. A gyári távval letudtam zárni a kocsit, nyitni viszont nem . Az "Én" jelemre pedig nem reagált semmit.Ezért fordulok hozzátok hogy van e ötlet valakinek, vagy érdemes inkább közvetlen a motorba bekötni párhuzamosan? Segítséget válaszokat előre is köszönöm. A hozzászólás módosítva: Okt 20, 2014
|
Bejelentkezés
Hirdetés |








. Az "Én" jelemre pedig nem reagált semmit.