Fórum témák
» Több friss téma |
Azt NEM én linkeltem, hanem az oldal automatikusan...
Elnézést, azt hittem, a kijelződ akartad megmutatni.
Nem lapozgattam vissza, keresve azt.
Üdv emberek!! Szereztem egy FUTABA M202MD08BA VFD-t a ciki az, hogy neten semmi nincs róla. Nos kisilabizáltam a lábait. 12v, GND, RX IN, Max232 van rajta, tehát soros portról működtethető. A probléma viszont az, hogy LCD Smartie val bármit állítok. Kiküldi a VFD-re az inicializáló parancsokat, amelyeket ki is ír a VFD-re, majd az alsó sor utolsó karakterében szaladgálnak csak a betűk amiket kiküld rá a smartie. Viszont találtam egy hülye moddolt webrádió hallgató programot, azzal működik a kijelző... Ehhez hasonlóról van szó.
Bővebben: Link
NA!! Arra már rájöttem, hogy BA63 Vezérlésű a VFD.. De ezzel nem jutottam előrébb. A Smartie ezt sem ismeri
Sziasztok!
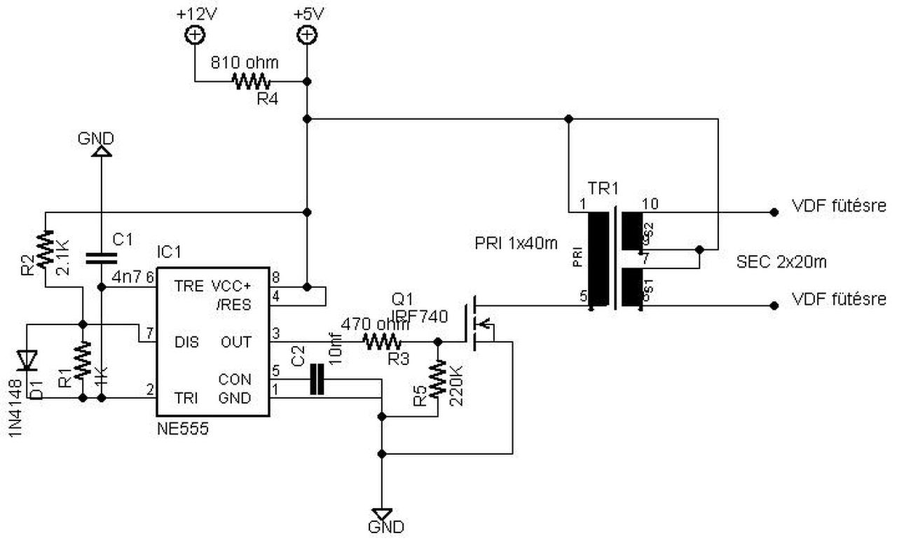
Beüzemeltem egy vdf kijelzőt a következő kapcsolással,de az a gondom hogy a tranzisztor nagyon melegszik üzem közben tudnátok tanácsot adni hogy mit módosítsak a kapcsoláson hogy ne legyen ilyen forró a tranyó. Üdv:joco
Én ránéznék a tranyó bázisára és játszanék a kitöltési tényezővel. A szekunder oldalon az biztosan +5V?
Üdv!
Cseréld nagyobb teljesítményűre, vagy FET-re. Bár ez utóbbihoz kell még egy-két plusz alkatrész
Szia!
Igen de én +12 re kötöttem mert így jól működik szép a kijelzés nincs szelem kép csak a tranyó meleg mint az állat.
Oké megpróbálom ha majd otthon leszek mert most melózók
Megadom a linket hol találtam hátha ez is segít.Bővebben: Link
A hozzászólás módosítva: Okt 19, 2014
Nekem is Ba63-as van, de nekem usb-s verzió. Valahol találtam adatlapját, és valami ech szabványú kommunikációt olvastam azt hiszem...
Lcdhype, Winamp VFD plugin ezek kezelik az enyémet. A tiéden nyitnia kellene egy virtuális soros, vagy párhuzamos portot, amellyen kommunikál. Az új smartie ban már van USB driver, de hiába tennéd fel akkor sem tudod megoldani, hogy ESC parancsokkal vezérelje, mert gondolom, hogy HD44780- hoz lett írva az USB meghajtó program. Nehéz ügy... Nekem is az a bajom, hogy a Smartie hoz nincs olyan driver, ami Epson/Esc, Ba63,Ba66 parancsokat küldene ki soros portra.
A hozzászólás módosítva: Okt 19, 2014
Nekem a kijelzőn van egy 16-os tüskesor, amiről fogalmam sincs mire való... A 16. Láb testen van, és ennyi amirt sikerült kiderítenem...
Nézd meg milyen IC-k csatlakoznak a tüskesorra, vagy nézd meg az USB vezérlő tipusát, és ahhoz próbálj drivert keresni..
Ezzel az a baj csak, hogy egy a kijelző felől beforrasztott fém ,,sapka" van az ic-k fölött...
de valahogy majd leszedem...
Az 5V-os kapcsolást 12V-ra kötötted és csodálkozol, hogy melegszik?
Szia
Próbáltam 5 voltal is úgy se jó. Nemsokára haza érek és átnézem a kapcsolást,tegnap csak futólag ránéztem szkópal elég nagy tüskék vannak a négyszög jelen lehet hogy ez miatt melegedik? Ja és a diódák tipusa nincs megadva lehet hogy valami gyors kellene bele. A hozzászólás módosítva: Okt 19, 2014
Igen, ez lesz az egyik fő oka a melegedésnek. A tranzisztornál lévőt cseréld valamilyen nagyobb áramú gyors diódára, az szerintem elég lesz oda.
A hozzászólás módosítva: Okt 19, 2014
Szia!
Na elkészültem vele tökéletesen működik csatolom a kapcsolási rajzot. A hozzászólás módosítva: Okt 19, 2014
Örülök, hogy jó lett. Mondjuk én a FET meghajtására "totem pole" meghajtást használtam volna, de ha gond nélkül megy akkor így is jó.
Hát lehet hogy jobb lett volna az a fajta meghajtás de így se rossz.
Már csak egy óra meghajtás kell hozzá.
Szia!
Tudtommal az 555 kimenete totem pole. Legalábbis én kötöttem a pozitívra és a negatívra is ledet(persze ellenállással) és felváltva világítottak. Viszont amit nem értek a rajzban, hogy az 5V és 12V között miért van ott a 810Ohm-os ellenállás ? A hozzászólás módosítva: Okt 20, 2014
Szia
Az ne téveszen meg csak azért van ott mert vagy 5voltra kötöd vagy 12-re az egész áramkört. Nekem most 5v van így üzemel a képen lehet látni a fényerőt. A fűtőszálat a sötétben sem nagyon látni ahogy izzik,nincs szellemkép a digiteken remek kis kapcsolás nagyobb vdf meghajtásra. A trafót megtekerni se nagy dolog hamar megvan. Fényképen cd4511el van a meghajtás + td62783.
Találtam valamit... TessékBővebben: Link
Datasheet Itt van az adatlap...
Íme az USB-s drivered..
de amúgy tud RS232-őn is kommunikálni. Javaslom töltsd le a radioplayert, állítsd be a COM portot, és próbáld a tüskékhez érintgetni, de elötte mérd át nincs e valahol feszültség a tüskéken. A lényeg VFD-n tápfesz legyen, az RX in lábát kell megtalálnod!! GND közös a pc házzal, és a VFD GND (test) lábával.Driver itt : Bővebben: Link Radioplayer itt: Bővebben: Link A hozzászólás módosítva: Okt 20, 2014
Azt elfelejtettem, hogy a COM porton a TX lesz az adatkimeneted (hosszabbik sor középső, vagy 3. tüske)
Üdv!
Valami olyasmi, csak éppen két NPN tranyóval van megoldva. Én az NPN+PNP párosra gondoltam jelen esetben. Idézet: Minden bizonnyal nyomdahiba, különben nem sok értelme van az energiapazarláson kívül. „amit nem értek a rajzban, hogy az 5V és 12V között miért van ott a 810Ohm-os ellenállás ?” |
Bejelentkezés
Hirdetés |




Nem lapozgattam vissza, keresve azt.




de amúgy tud 




