Fórum témák
» Több friss téma |
Az a baj ezzel az egész BASIC-es dologgal, hogy szinte mindenki másik fajtát használ. Én a fentebb, általam említettet használom. Ez nagyban hasonlít a PC-s BASIC-re (nekem ezért volt jó ezzel indulni), ezen kívűl használtam még a Proton BASIC-et, de az megint más. Most megnéztem ezt, ez is teljesen más.
A legtöbb amit tehetsz, hogy csak az olyan leírásokat keresed, ami a mikroBasic-el foglalkozik. Vagy pedig megtanulod az alapokat a felhasználói kézikönyvből és a weboldalán található anyagokból. Esetleg váltasz egy olyan fejlesztői környezetre, amit sokkal többen használnak, így többen is tudnak neked segíteni, illetve sokkal több mindent találsz róla a neten. Esetleg, ha leírnád, hogy milyen hibával nem fordul le a program, akkor valamit azért tudnánk segíteni.
Igen, alapvető problémáim vannak, eleve az a gond, hogy ezeket senki nem tudja elmgyarázni, de már van egy board-om, így nem szeretnék másra beruházni. Gondolom, hogy az általatok említett Proton, vagy esetleg a NightPIC ezzel nem működne. Most újra begépeltem, amit mutattál, de már az első sorban probléma van. Sajnos print screen-elni nem tudok, ezért megpróbálom leírni. Az 1. sor (dim oldstate as byte) előtt van egy program Nyomógomb szöveg, ezt a nevet adtam a project-nek.
A hozzászólás módosítva: Ápr 6, 2014
Csak a te kedvedért felraktam a demo változatot. A gond ott van, hogy mivel a program angol nyelvű, ezért a fordító sem kedveli az ékezetes betűket.
A "program Nyomógomb"-ot cseréld le ékezet nélkülire és menni fog.
Igazad volt, kicsit (nagyon is) rutintalan vagyok. Most a 4. sorban lévő "ANSELB = 0"-ban van hiba. Egyébként a "LATC" nem PIC24-esekhez való? Egyébként PORTC, valami ilyesmit olvastam a Kónya-Kopják könyvben.
Igen, nem figyeltem, hogy milyen PIC-re van a mintaprogi (PIC18F87K22). 16F887-re elvileg így lesz a jó:
A hozzászólás módosítva: Ápr 6, 2014
Nem segítség, csak annyit mondanék, hogy a "Micro Engineering Labs" féle basic hibátlanul fut a sok-sok gyári mintaprogrammal. Bővebben: Link Így tanulni remekül lehet. Valamennyire biztosan hasonlít a "MikroE" basicra. Tehát előbbivel könnyű tanulni, ha megy, átállni másikra megintcsak könnyű.
Nem mintaprogramra lenne szükségem, mivel mindegyik megvan. 3 éve azért kutakodtam.
A hozzászólás módosítva: Ápr 6, 2014
Akkor nem ertem a kerdest. A gyari mintaprogram elvileg mukodokepes, csak a sajat igenyre kellene egy kicsit atszabni.
Amit én bemásoltam mintaprogram, az is a gyári, csak az "ANSELx"-t és a "LATx"-t kellett átírni "ADCONx"-ra és "PORTx"-re, hogy leforduljon a 16F887-re. De még nem írta, hogy működik e, vagy nem. A fordító nálam nem reklamált semmire.
Elnézést kérek, hogy napok óta nem válaszoltam, de van némi gondom a korábbi böngészőmmel. Közben a kijavított mintaprogram hibái után elindult.
Idézet: Ezt értettem. Most azt kérdem: a sorokban lévő parancsokat kellene, ha lehet, részletesen elmagyarázni. Így írom, mert egyesekről tudom, másokról nem. „Most a 4. sorban lévő "ANSELB = 0"-ban van hiba. Egyébként a "LATC" nem PIC24-esekhez való? Egyébként PORTC, valami ilyesmit olvastam a Kónya-Kopják könyvben.” A hozzászólás módosítva: Ápr 9, 2014
Üdv!
Picbasicben csinált valaki 12f509 -hez programot amiben van sleep utasítás és külső jelre ébred? Ha igen lenne szíves megosztani velem a kérdéses részét a programnak. Sehogy sem boldogulok a dologgal. Köszönöm.
Igen de meg kell keresnem 12f629 re rf távirányító volt.
Megvan, remélem segít.
PROTON+ compiler V2.1.3
Sziasztok!
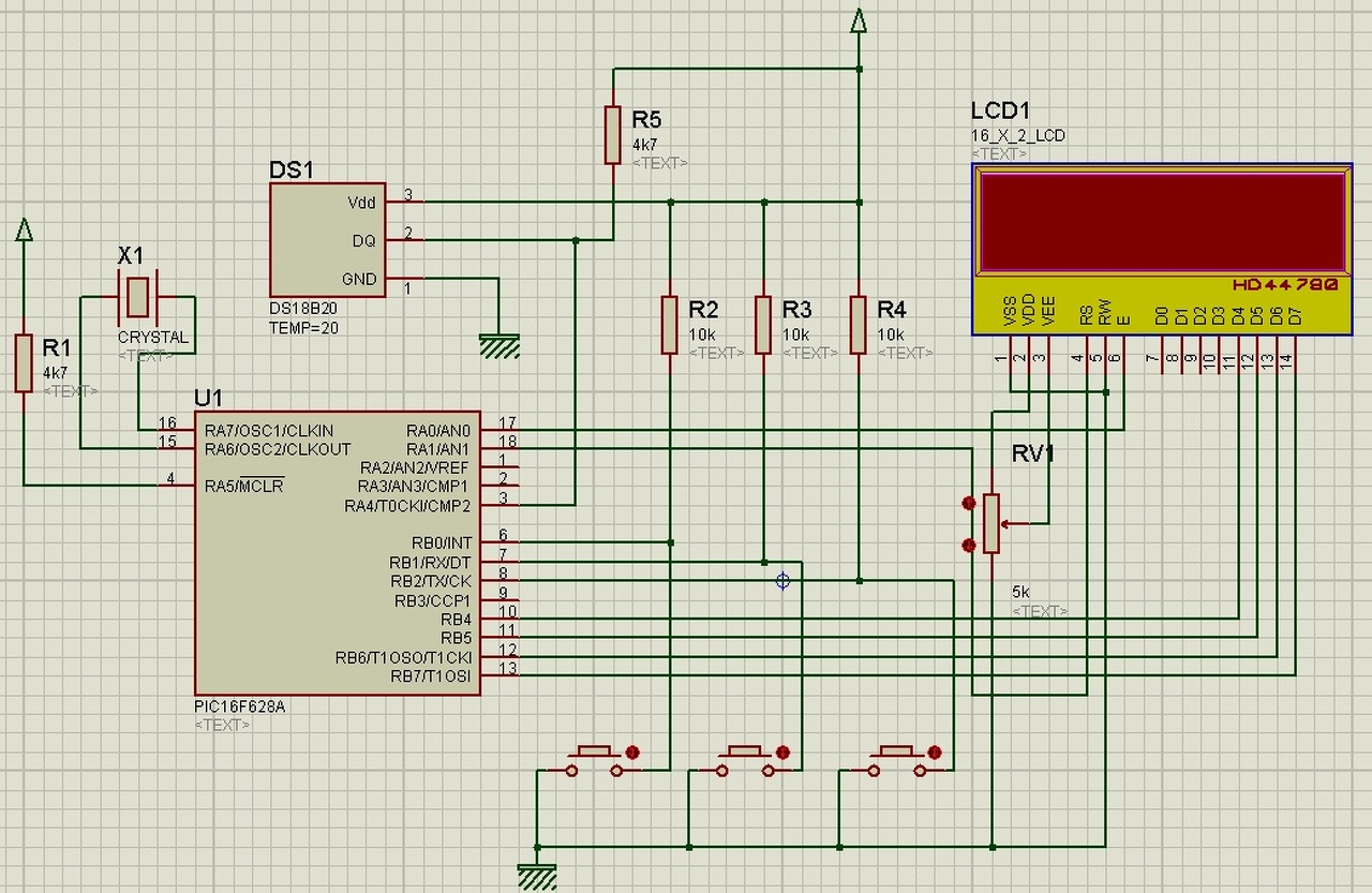
Találtam itt egy jó kis projektet külső-belső hőmérő autóba. Kicsit összevissza a doksi hozzá a fórumon, megtaláltam a forráskódot, meg egy hozzászólást miszerint a kód elejébe ezt még be kell szúrni:
A hozzászólás módosítva: Szept 2, 2014
Az 1-es sor nem kell, ezt az égetőn kell beállítani. De ha ott van, sem szokott baj lenni.
A 2-es sor viszont kell. Az alkalmazott oszcillátor frekvenciát adja meg a fordító programnak, MHz egységben. Tehát 4MHz kvarc esetén 4-es szám kell oda. Ha belső oszcillátorról megy, akkor is kell a kettes sor. Lehet külső oszcillátor is, meg belső is, akkor nyilván a külső "kavics" nem kell. A rajz szerint van külső kvarc, de ekkor még kell 2db. 22pF kondi is a kvarc lábai és a föld közé. Rajzon kimaradt. Megpróbálom a hex-et fordítani. A hozzászólás módosítva: Szept 4, 2014
Szia! Köszönöm a választ.
Akkor az elejét a PicKit progiban kell beállítani? Előre is köszönöm! A hozzászólás módosítva: Szept 4, 2014
Igen az elejét a pickit2 progiban kell beállítani.
Megvan a "hex" fájl. Hogy küldjem? Az 1-es sor beállításai a konfigurációs bitek, ezt külön kell a Pickit2 -nél beállítani. A 16F628A tartalmaz belső 4MHz oszcillátort, itt a konfigurálásnál kell azt beállítani, hogy a belső oszci menjen, ne a külső kvarcos oszci. Emailben küldöm a hex -et, és megnézem a konfigurálást hogy kell beállítani. De csak este tudom. Már el is ment a hex. A hozzászólás módosítva: Szept 4, 2014
Nagyon köszönöm! Holnap össze is dugom deszkán, remélem elindul...
Megvan a Config is, ez az 1-es sor szerinti beállítás. A mellékelt képen. Remélem nem tévedtem, 5-ször is átnéztem. Tehát Pickit2-ben ezt kell beállítani.
A hozzászólás módosítva: Szept 4, 2014
Szívesen. Ha nem lenne jó, akkor próbáld másik konfigurálással: A "Bit Edit" alatt Bit5 = 0, Bit3 = 0 legyen. Így Pic 4-es lába nem "MCLR", hanem bemenet lesz. És bekapcsolás után vár egy kicsit a programfutás indulás, amíg az oszci rendesen beindul. Én mindig így csinálom áramköreimnél.
Sziasztok !
Az lenne a kérdésem,hogy a PICKIT2 klonban,hol lehetne ezt a konfigurácios bit sort beállitani : OSC - HS; WDT - OFF; PWT - ON; CP - OFF; CPD - OFF; Pont - OFF; MCLR - OFF; BG1: BG0: 00; (__CONFIG 0182H) Elöre is köszönöm a választ
Itt: Bővebben: Link
Hárommal visszább hozzászólásom. A pickit progi ablakban felül középen a "Configuration:" feliratra kattintani. A hozzászólás módosítva: Szept 15, 2014
Sajnos hiába kattintok rá a "configurations" gombra,nem nyilik meg.
Mi lehet az oka. Köszi a választ.
Először ki kell választani a Pic típusát, vagy önmaga felismeri. Csak ezután indul a konfigurálás menü. A "Programmer" menü "Manual Device Select" be van pipálva, kézzel választjuk ki a Pic típusát a "Select Part" -ban. Ha ez nincs bepipálva, őmaga felismeri a Pic típusát, de ehhez csatlakoztatni kell, a Pic-et. Ha "Select Part" helyett "No Device Found" van, akkor ismerné fel önmaga, de nincs csatlakoztatva a Pic.
A hozzászólás módosítva: Szept 16, 2014
Rendben van.Sikerült megnyitnom,de azt még most sem értem,hogy ezeket--OSC - HS; WDT - OFF; PWT - ON; CP - OFF; CPD - OFF; Pont - OFF; MCLR - OFF; BG1: BG0: 00; (__CONFIG 0182H) --a biteket hogyan kell ott beállitani.Különben egy PIC16F630-as eszközröl van szó.
Különben elnézésedet kérem az értettlenségemért.
Itt a mellékletben, ahogy be kell állítani a "Configuration" ablakban. A másik mellékelt képen a Pic adatlap ide szükséges része.
Példa: írásodban: WDT - OFF, ez a mellékelt "Config.jpg" képen: bit 3 WDTE: Watchdog Timer Enable bit 1 = WDT enabled 0 = WDT disabled Mivel WDT - OFF , így 0 (disabled) lesz beállítva, mint látható Pickit2 képen a 3 bitnél. |
Bejelentkezés
Hirdetés |















