Fórum témák

» Több friss téma
Fórum » Vezeték nélküli gitárport
Lapozás: OK   1 / 4
(#) Peti_85 hozzászólása Jún 14, 2006 /
 
Sziasztok!

A címben szereplő probléma megoldására lenne szükségem! Vezeték nélküli jelátvitel, olyasmi mint a mikroport, vagy mint tudjátok nagyobb koncerteken a gitárosoknak van csak a farzsebbe csúsztatva egy pici antennás valami és a kibocsájtott jelet veszi egy adó...
Gondolkoztam FM sávon, hogy építek egy adót és csak a rádió kimenetére kell majd csatlakoztani az erőlködő... Mondjuk ilyet sem csináltam még, meg attól tartok hogy azért ott már könnybben bezavargatná az adást más is..., meg hát az FM sávon 88-108 Mhz-ig azért elég sok mindent be lehet fogni és nem akarom, hogy mikozben gitározgatunk, befogjuk valami szlovák adót...
Tehát nem tudom hogy milyen frekvenciára lenne szükségem, de aki már látott ilyet - konkrétan zenekari cuccokra - az feltétlenül írjon!
A hatótávolság nagysága nem olyan fontos, mondjuk elég 25-40 m.
Jah és arra is kíváncsi lennék hogyan lehetne megoldani akár 2 külön portot más más frekin, hogy egymást ne zavarják be...
Segítsetek!
Köszi!

Peti.
(#) Topi válasza Peti_85 hozzászólására (») Jún 14, 2006 /
 
A Te barátod a vezeték nélküli mikrofon. Itt az oldalon a gyűjteményben is vannak kapcsolások vezeték nélküli mikrofonra (poloska) Ilyen pár méteres adót építeni is illegális ezen a sávon. De egy max 10m-es adót nem nagyon mérnek be. De nagyon vigyázz, hogy ne adj másnak a sávján.
(#) Peti_85 válasza Topi hozzászólására (») Jún 14, 2006 /
 
Na értem! DE! Mi van ha egy már működő adó bele zavar? Tudok-e olyan állomást keresni, ami mindig ugyan úgy "marad"?
Az én verziómban is benne volt ez az FM-es megoldás... Dehát akkor a profi cuccok hogy csinálják? Biztos nem FM-en.

Na jól van! Ötletnek nem rossz, ha szerinted sem rossz,
de azért még várok ötleteket!


Peti.
(#) Sebi válasza Peti_85 hozzászólására (») Jún 14, 2006 /
 
De igen, a moduláció FM, csak nem a műsorszóró sávban. Nem tudom mennyire profinak akarod építeni a cuccot, de a leírtak alapján az ilyen 1-2 tranzisztoros adók szóba sem jöhetnek (még a régi OIRT sávon sem, bár az majdnem üres). Kizárólag quartzal, PLL-lel érdemes adót építeni, ha azt szeretnéd, hogy fél óra múlva is ott találd a jelet, ahol előzőleg volt (elhangolódás). A másik dolog a kisugárzott jel korlátozott erőssége (szabványok stb) nem teszi lehetővé a zavartalan vételt mozgó adóval zárt térben (szabadban sem mindig). A profi mikroportok vevői diversity rendszerűek, ami azt jelenti, hogy két (különböző pozíciójú) antennával két független vevő veszi ugyanazt a jelet és a kimenetre mindig a zavarmentes kapcsolódik. Ezért nincs kihagyás, sustorgás, szintingadozás. Egy közepes minőségű már kapható 30kHUF körül.
(#) Peti_85 válasza Sebi hozzászólására (») Jún 14, 2006 /
 
Köszi az okosságot!

De ezzel nem nagyon segítettél ki... Egyébként a 30 - 50 ropit azt én is sejtettem, sőt már láttam 100 ezerért is.
Amiről te beszélsz, arról van valami doksid????
Hali!
Peti.
(#) Sebi válasza Peti_85 hozzászólására (») Jún 14, 2006 /
 
Huhh... volt vagy 20éve, de biztos hogy megvan még valahol a kb 4m magas papírhalmazban.
Sennheiser volt asszem.
(#) Peti_85 válasza Sebi hozzászólására (») Jún 19, 2006 /
 
Sziasztok.

És olyat is hallottam hogy 27 MHz-en.... az úgy milyen lenne?
Peti.
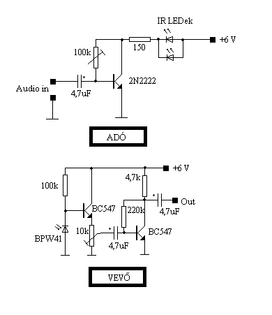
(#) csiga123 válasza Peti_85 hozzászólására (») Júl 8, 2006 /
 
Hello!
Sztem infrával csináld!
Mellékeltem rajzot.
Hello!

iraudio.gif
    
(#) szabi83 válasza csiga123 hozzászólására (») Júl 8, 2006 /
 
amikor a szinpadon mászkál a gitárral, majd szól a többieknek, hogy ne lépjenek a gitár infra adója és a vevője közé vagy hogy gondoltad ezt?
meg ezzel kb 5m a táv..

neki:
Idézet:
„aki már látott ilyet - konkrétan zenekari cuccokra - az feltétlenül írjon!
A hatótávolság nagysága nem olyan fontos, mondjuk elég 25-40 m”

(#) bbatka válasza szabi83 hozzászólására (») Júl 8, 2006 /
 
Meg ráadásul mivel nem kódolt átvitel még a napsütés is bezavarja.
(#) 4ckatro hozzászólása Jan 21, 2008 /
 
Hello!
Engem az érdekelne hogy lehetséges e a gitárba egy vezeték nélküli jacket építeni ami továbbítja a jelet az erősítőbe?
Hogyan működhet meg tud e valaki kapcsolást?
Válaszotokat várom!

(#) DJ_Tacee válasza 4ckatro hozzászólására (») Jan 21, 2008 /
 
Hello.

Te egy rádiós mikrofon-féle megoldásra gondolsz, sztem nézz körül a keresőben ezekkel a kulcsszavakkal. Maszekban a legegyszerűbb, ha az adó a zsebedben van egy rövid kábellel, a vevő pedig egy urh sima rádió. A tekercseket, kondikat tessék kiönteni, mert a rázkódás miatt elállítódik. Én a tekercset a panelra alakítanám ki (kétrétegű panelra, egyik fele árnyékolás), a forgókondit meg lecseppenteném pl paraffinnal.

Konkrét kapcsit találsz bőven, tessék keresni.

Nekem van egy jó, tutira működő, pont erre a célra kitalált, angol szaklapbab szereplő rajzom, ha érdekel. Nagyon egyszerű, kezdőknek szánt, de én anno megépítettem, és 30m-ig kb ment egy jó vevővel.

A táp két ceruzaelem, a stabilitás elmegy, nyákrajz satöbbi angol leírás van hozzá, csak szkennelnem kell.
(#) DJ_Tacee válasza DJ_Tacee hozzászólására (») Jan 21, 2008 /
 
Nahh beszkenneltem, hátha mást is érdekel a dolog esetleg.

http://djtacee.q-web.hu/kapcsrajz/TE_Beetle_MK3_-_by_Tacee.pdf
(#) DJ_Tacee válasza DJ_Tacee hozzászólására (») Jan 21, 2008 / 4
 
Kérésre felteszem csatolmányként is, Kovidivi fórumozótárs kérésére, hogy idézem "10 év múlva is elérhető lehessen"
(#) 4ckatro hozzászólása Jan 21, 2008 /
 
Köszönöm szépen a mellékletet!
MAjd megépítem s majd írok
Kösszi télleg!!

Szval ez egy adó ami jelet sugároz ki a "levegőbe"
(akár rádióval is lehet fogni?)
S a gitár erősítőhöz mit építsek mijjen vevőt, tucc kapcsolást?
Meg mijjen antenna kell hozzá?
(#) bbatka válasza DJ_Tacee hozzászólására (») Jan 21, 2008 / 4
 
Én is ezt építettem meg nem rég. Elég jó a hangja és elsőre müködött. Ellenben egy magyar újság cikkjében lévő szintén müködött, de irányérzékeny volt. Azaz ha megfelelő helyzetbe fordítottam a gitárt a vevő érzékelte ha meg elfordítottam akkor nem. A hangja azonban tisztább volt az MK3-nál.
Vevőnek javaslom a TDA7000 el épített rádió vevőt. Ebből is azt a fajtát ami előerősítővel van egybe építve. Most bontom szét az előerősítő nélküli rádiót és egy másik kapcsolás alapján újra meg fogom építeni előerősítővel. Előerősítő nélkül a TDA7000-es rádió használhatatlan , esetleg 1m-ről müködik.

Csatolom a magyar cikk alapján talált adót, hátha neked jobban fog müködni. + A tegnap talált vevő kapcsolást.
(#) 4ckatro hozzászólása Jan 22, 2008 /
 
Köszi!
S mijjen rádiót tudnék szétszednni amibe esetleg ijjen kapcsolás va?
S ahoz építenék egy előerőstőt az is jó lenne?
(#) aflmor válasza 4ckatro hozzászólására (») Jan 22, 2008 /
 
Idézet:
„mijjen, ijjen”
?

De mit akarsz szétszedni és minek? Megépíted az adót, behangolod és egy sima (URH)rádióval fogod az "adást".
(#) DJ_Tacee válasza 4ckatro hozzászólására (») Jan 22, 2008 /
 
Meg mondjuk ne úgy írj mint egy nyálas 10éves ha lehet, mondataidnak fele értelmetlen szavakat tartalmaz! Legalább egy szakmai fórumban legyen meg a színvonal.
(#) Peti_85 hozzászólása Jan 22, 2008 /
 
DJ_Tacee és bbatka
Nagyon jók a belinkelt kapcsolások, szerintem az egyszerűbbet meg is fogom mindenképpen építeni és kíváncsian várom, hogyan működik.

Nagyon jók Ilyesmiket vadászok már 2006 júni 14-e óta

(#) _Peti_ válasza bbatka hozzászólására (») Jan 22, 2008 /
 
Az a Hobbielelektronikás gitáradó tetszik. Lehet hogy majd megépítem. A Beetle MK3 szerintem nem túl profi, építettem már hasonlót mikrofonnal, kevés sikerrel, az "Ado-vevo" meg szerintem túl profi, biztos jó lehet
(#) 4ckatro hozzászólása Jan 22, 2008 /
 
Bocs Srácok csak siettem!
Szval van egy gitár erősítőm s abba szeretném beépíteni.
Vagy szerintetek nem érdemes?

(#) bbatka válasza bbatka hozzászólására (») Jan 22, 2008 /
 
Még annyit hogy valószínűleg a moduláció mélységével vannak a problémák nálam a 3. csatolmány alapján készült adónál, mert nem volt BB105B-ös kapacitás diódám így BB141A került bele. Tranzisztornak a BF241,BF199,2n2369,2n2222 próbáltam. Furcsa mód a BF241 mellett még a 2n2222 is jól teljesít. Szóval szerintem a modulációval van nálam a probléma.
(#) bbatka válasza 4ckatro hozzászólására (») Feb 9, 2008 / 4
 
Megépítettem a spanyol elektoros rajz alapján a TDA7000-es IC vel készített rádióvevőt és az MK3-as adóval próbálgattam. Először is a vevő tápszabályzó része a beüzemeléskor terhelés nélkül 320mA-t vett fel. Ha nem lenne egy áramkorlátozó R10 ellenállás a Q2 tranyó rögtön felízzott volna. Kb.2 óra hosszat szórakoztam vele, aztán kiforrasztottam a Q2,Q3,Q4,R7,R8,R9,R5,R6 alkatrészeket. A Q2 helyére egy LM78L05-öt és a Q4-hez átkötést forrasztottam be. Nos a vevő érzékenysége még előerősítéssel sem túl nagy. Egy helyi adót sikerült fognom vele a CIRR sávban. A hangja tiszta. Az adó teljesítménye azonban a vevőhöz kicsi. A hatótáv kb. 3-4m. Úgy döntöttem a vevő marad az MK3-nak meg mennie kell. Holnap neki állok a magyar cikk alapján korábban elkészült adóm ismételt bütykölésének, annak nagyobb a teljesítménye. Csatolok a TDA7000 vevőről képet + építési doksit + MK3-rol képet.
(#) _Peti_ hozzászólása Feb 9, 2008 /
 
Sziasztok! Megépítettem a Hobbielektroniás gitárportot, és a Skori féle URH mikrofon 2-t is. A HE-s valamiért nem mert, de még megpróbálom beüzemelni. Az előerősítőig jó volt, szóval az RF résszel lesz a probléma. A Skori féle az szuperul működik, bár nagyon nagy az érzékenysége, de pár alkatrész módosításával alkalmas gitárhoz is. Ja és a táp és a bemenet közötti ellenállás CSAK mikrofonhoz kell, tehát más esetben ki kell forrasztani!!
Kb. mennyibe kerül egy TDA7000 ic?
(#) pipi válasza _Peti_ hozzászólására (») Feb 9, 2008 /
 
hqvideo-ban
TDA7000 MONO FM RADIO CIRCUIT 18p. DIP 1 db: 544,05 rendelés alatt
(#) _Peti_ válasza pipi hozzászólására (») Feb 9, 2008 /
 
Kössz!
Azt hiszem sikerült megtalálni a hiba okát: 5 menet helyett 6 menetes tekercset csináltam.
(#) 4ckatro hozzászólása Márc 18, 2008 /
 
hello
Láttam gitár vevő készüléket 40-100e ig nem ez a lényeg hanem írták hogy az diversity-s vagy nem.
Nah s mi az a Diversity?
Meg a másik hogy mennyit számit hogy 1 vagy 2 antenna van e a vevőn?
(#) googa válasza Peti_85 hozzászólására (») Márc 18, 2008 /
 
Szia!

Van olyan kütyü, amit arra találtak ki, hogy az autóban rádugod az MP3 lejátszót, behangolod valamelyik rádió frekvenciára és az autó rádióját ugyan erre a frekire hangolod...gyakorlatilag rádió adásként hallgatod az MP3-ad. Jack dugó van hozzá, meg az autó szivartápjáról megy. Gondolom a kütyü maga nem 12V-al megy így a szivarcsatlakozóban van a trafója. Ez megfelelő lehet Neked és olcsó...
Kb 7000 forint az Auchan-ban, vagy volt valamikor...
(#) Peti_85 válasza googa hozzászólására (») Márc 19, 2008 /
 
Szia!
Köszi a tippet, hallottam már ilyen kütyüt, de szerintem az lenne a lényeg, hogy én csinálom meg. Persze nem lesz olyan profi, de töredék költségen megcsinálgatom. Már kezdek felszabadulni, jön a tavaszi szünet és meg is bütykölöm az egyik adót. Majd beszámolok róla. Nem mellékesen a 7000 Ft szerintem elég drága....

Üdv.
Következő: »»   1 / 4
Bejelentkezés

Belépés

Hirdetés
XDT.hu
Az oldalon sütiket használunk a helyes működéshez. Bővebb információt az adatvédelmi szabályzatban olvashatsz. Megértettem