Fórum témák
» Több friss téma |
Fórum » 7 szegmenses kijelzők meghajtása számítógépről
Témaindító: Marty McFly, idő: Jan 20, 2008
Témakörök:
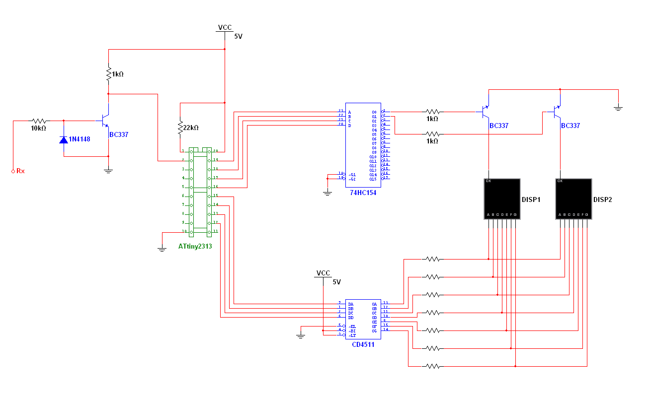
Köszi a segítséget! Az a baj hogy én nem 3, hanem 12 kijelzőt szeretnék működtetni!
Szerintem először próbálj meg egyetlen egy LED-et hajtani 1/84 -es kitöltési tényezővel, és megtalálni az arany "középutat". Szerintem rá fogsz jönni, hogy ilyen nincs. Vagy nagyon halvány a LED, vagy programhiba esetén elszáll.
Mondjuk az órajel vezetékre köthetnél egy monostabilt, amit az órajel valamelyik éle újraindít. Így, ha kifagy a program (nincs léptetés), a monostabil átbillenne, és letilthatnád a jelvezetéket.
És mi van akkor ha a szegmenseket mátrixba kötöm? Olyat lehet csinálni?
Hello!
Sajnos ilyen digitális osztót még nem használtam, így típust se tudok. Ezen kívül azt se, hogyan lehetne megoldani a 7-es osztást. Talán érdemes lenne pufferelni a dolgot, hogy folyamatos legyen, és csak a frissítéskor menjen adat. Ehhez a legalkalmasabb, legolcsóbb, legegyszerűbb megoldás egy mikrokontroller. Így nem kell az osztó se. Ha nem akarsz bonyolult áramkört, használd fel mind a 8 bitet, vagy alkalmazz mikrokontrollert. Ezekhez a megoldásokhoz esetleg adok rajzot. De az osztós megoldás az finoman szólva is gusztustalan. 2008-at írunk, ez ne csak akkor jusson eszedbe, mikor kiiratod. Ha mikrokontroller-t használsz, akkor azon kell elfoglalni egy 8bites kimenetet, ha a másikat, akkor az LPT-n. A mátrix szintén elfoglalná a 8 bitet, és a program megírása nagyságrendeket bonyolodna. Üdv: Zsolt
Értem! Ha így is elég a max 3 vezeték, akkor tökéletesen megfelel, de akkor tudnál adni rajzot? Előre is köszi a segítséget!
A 3 vezeték procival megoldható.. de oda elég 2 is
![]() megfelel?
Tökéletes!
Elvesztettem a fonalat. Ha 2 vezeték volt a cél, miért akartál LPT-portot használni? Erre találták ki a soros portot (újjabban az USB-t)
Szeva!
Itt a rajz. A procira nem mondtál semmit, választottam egy olcsó, egyszerű AVR-t. Soros porton tudsz vele kommunikálni ilyen formában, de a programozásához külön hw kell. Találsz ha keresel, pl. az AVR miértek hogyanok topikban. Ez nem szabványos csatolás sorosporthoz, de nekem működik ez is Ha esetleg soroport helyett A kijelzők közös katódos kijelzők. Az előtétekhez nem írtam értéket, mert az kijelző függő. Ha LPT-re írsz sorosport protokollt, akkor a 10k-t cseréld 1k-ra. amugy sok sikert a megépítéshez!Üdv: Zsolt
Bocsi még egy apró kérdés! Lehet nagyon nagy hülyeséget kérdezek, de az AVR-eknél anyira nem vagyok otthon! Az a hw az mi lenne? Köszönöm a segítséget, és a jókívánságokat!
hw = hard ware
magyarul AVR égető
Hello!
Ez nagyon jó!!! Ilyet még nem láttam, köszi az adatlapot! Egy órához hibátlan, de sajna most 12*7segg-ről van szó. Üdv
Hello!
Épp úgy van, ahogy uli írta, de mégis helyesbítenék "AVR programozó"-ra. Ha elolvasod az "AVR - miértek, hogyanok..." topikot innentől a végéig, találsz a dologra több alternatívát is, esetleg várd meg a cikket ha többet akarsz tudni, vagy csemegézz a topik korábbi hozzászólásaiből. Üdv! Zsolt
Lenne egy kérdésem! Jól tudom hogy az AVR helyére egy 20 lábú PIC is megfelel?
Ha végigolvasod az adatlapot, látszik, hogy lehet kaszkád-ban vezérelni, így 3db-ból megvan a 12*7segg.
Hát ez-az!
pont ezért küldtem az adatlapot,mert egy meghajtó IC 4 db 7 szeg.kijelzőt hajt meg,és az IC-ket amint látod fel lehet fűzni,oszt kész is van.
Tényleg! Most hogy így írod, és jobban átnéztem az adatlapot, én is rájöttem hogy ez nekem tökéletesen megfelel, és még PIC-et vagy AVR-t sem kell programoznom! Ez nagyon korrekt megoldás lenne! Lenne több kérdésem! Nem vált számomra egyértelművé hogy az ENB lábra mit kell kötni! A CLK az úgy sejtem az órajel lenne, a DATA pedig a bináris jel a számítógépről! A bejövő jelet közvetlen engedjem bele az IC-be? semmi előtét ellenállás vagy egyéb nem kell?
Szia kumi!
ezt az egész reketyét egy beltériből nyertem ki,és nekem is tetszett a soros kezelés mert nem kell hozzá sok madzag. Az adatlapon van a vezérlési diagramja,én egy 16F84-es PIC-el próbáltam ki,de megy LPT,vagy COM1 portról is,ezt nem próbáltam. +5V-os vezérléseket kapott a három vezérlő vonalon. 1. E-láb magasból alcsony szintre 2. tE LEAD ideig várni(adatlap) 3. órajel minden magas szintje alatt kiküldeni egy bitet Először a legnagyobb helyiérték 4 bitjét kell kiköldeni utánna a többit,tehát a 1234 számok bitjeit 4321 sorrendben. Amennyi számjegy van annyi órajel kell 12X4=48 órajel alatt tudod beirni a 12 7szeget. Cső
Ez nagyon tetszik! Asszem megépítem a 3x12 kijelzős cuccot! Az sorba 36 kijelző, azaza kilenc ilyen IC lenne! Am drága egy ilyen IC? akkor tehát ki akarom vele íratni hogy 2008.01.24.22:40, akkor a jeleket ebben a sorrendben kell kiküldeni hogy: 042242108002 ??? És még valami! Sejtem hogy megválaszoltad, és légyszi ne nagyon offoljatok le ezért de az ENB lábas dolog még minig nem egészen világos! Egyébként az LPT porton a kijövő jel feszültsége 4.6V lemértem multiméterrel, amikor egy régebbi projektem során relékártyát építettem! Akkor ezt közvetlenül tehetném rá vgay azért nem árt beiktatni egy 5V os zenert is elé? Stabkoska megfeleő lenne hogy 12V ból stabil 5V ot kapjon tápnak? Hogyan oldjam meg a tápot? Minden IC-re egy stab kocka, vagy egy többet is elbír? Esetleg rakjak be párhuzamosan többet is? Köszi a segítséget!
A 4.6 volt az bőven elég vezérelni,de az LPT portot
illik védeni valamivel a legjobb az optocsatoló,mert az galvanikusan leválasztja a portot a perifériától. Az össz fogyasztást az adatlap alapján kell kiszámolni, egy IC a 4db kijelzővel együtt 500 mW tehát 12 számjegy 3X500mW=1.5A! egy stabkocka hűtőbordán max 1A de van 3A -is ,sajna a ledes kijelzők nem fogyiznak keveset. Ami az E lábat illeti (adatlap grafikon) a láb magasból alacsony szintre kapcsolásával indul az adatátvitel az ic felé,ez után kell inditani az órajelet és azzal együtt az adatot,amit írtál a dátum beviteléről, azt jól gondoltad. A dátumot,órát,meg amit akarsz ugyis valamilyen válltozoval kezeled és kiiráskor ezeket forditod meg. Én a PIC-en datával oldottam meg data 0000,0001,0010,0011,0100,0101,0110,0111,stb a kiszámolt mondjuk óra számjegye pl.4 akkor a data 4.-ik kódja ennek felel meg(0100) ezt kell kiküldeni a kijező megfelelő helyiértékébe.
Hello!
Igazad van, nem olvastam végig az a adatlapot. Ez tényleg jó megoldás! Kösz, hogy megosztottad velünk Ksanyi! CS Idézet: „Az össz fogyasztást az adatlap alapján kell kiszámolni, egy IC a 4db kijelzővel együtt 500 mW” Ehhh... ezt nem véletlenül Idézet: címszó alatt olvastad? Ez azt jelenti, hogy maximum 500mW-ot fűt el!„Maximum Power Dissipation” A szükséges tápot kicsit másképpen kéne számolni. Tekintve hogy az IC maga mindössze 1mA-t eszik, elhanyagolható... Viszont a kijelzőket táplálni kell. Ha a maximumot számoljuk, akkor oda jutunk, hogy 8*50mA +a digit vezérlés. Ezt ha nagyon elnagyoltan is adom össze, még akkor is megvan 500mA-ből. Ha ez 5V-on történik, 2,5W-ot jelent. Ehhez még a 0,5W elfűtése mondjuk 3szor, az 4W és még megálltunk egy hűtőbordával ellátott 7805 határán belül. Esetleg nem árt a multiplexelés okozta "táprángatást" LOW ESR vagy kerámia/fólia kondikkal kompenzálni. Üdv! Egyíébként mennyibe fáj egy ilyen IC? És hol lehet kapni?
Na akkor tisztázzuk! Anyira nem vagyok otthon benne hogy magas szint alacsony szint-re kapcsol! Tehát ha az ENB lábra megy áram, akkor nem mutatnak a kijelzők semmit, ha nem kap áramot akkor a kijelzők meg lesznek hajtva! Lehet nagyon amatőr kérdés de akkor se értem! Légyszi ne nagyon szóljatok le érte! Köszi!
Szia! Nem az áramerősség a lényeg, hanem a lábra adott feszültség. A digitális technikában 2 féle érték lehet (0-Low 1- High), leegyszerüsítve low értéknél nincs fesz a lábon a high értéknél pedig van, a feszültségszintekbe (pl. TTL, CMOS) ne menjünk bele mert az már lényegtelen. Az említett IC-nek van az ENB negált lába. A negálás azt jelenti, h ellentett. Tehát, ha a lábra 0 logikai érték kerül, akkor az a negáció után az IC-nek logikai 1-et jelent, ezzel engedélyezed az IC működését. Ha a lábra 1 logikai érték kerül, akkor a negálás után az IC 0-nak érzékeli és a működése tiltva lesz. Leegyszerűsítve ennyi a dolog lényege.
Üdv
Nagyon szépen köszönöm!! Így már értem!
Szia digimann!
Valóban a Max power Dissipation-alatt irták. Igazából pontos adatot nem irnak csak Is max=40-50mA,ID 8xIs Max tehát ez a 40mA-al számolva 320 mA Viszont ebben nincs benne a multiplexer kitöltési tényező,stb.Igy én megmértem,de mérés közben nem volt vezérelve,vagy 4x0 volt rajta vagy 0-ból volt futófény ,mert a PIC-ben amivel kipróbáltam már más van bekarcolva.Mellékelem a mérést.A Google-val keresni kell,hogy hol kapható,én mint ahogy irtam bontottam egy beltériből. Nyilván nem ez az egyetlen soros 7szeg.meghajtó ,érdemes igy keresni,ha találok valahol szólok. Üdv
Ne problémázzunk már annyit a tápon! Veszek IC-nként 1db 7805-öt, és feldobálom őket egy hűtőbordára csillámlemezekkel elszigetelve! Bekötöm párhuzamosan, és kész is van! 9 IC lessz a kapcsolásban, az már 9A! Sztem bőven elég! Azért kell 9db IC mert 3db készül ezekből a kijelzőkből és mind 12 digites, és ahhoz 3x3db IC kell!
Vagy ez a párhuzamos dolog hülyeség volna? Vagy esetleg minden IC-re egy külön 7805? Egyébként mégegyszer köszönöm mindekinek a segítséget! Nagyon hálás vagyok! Jövőhéten meg is próbálom beszerezni az IC-ket!
Még valami! Arról esetleg tud valaki infot hogy az ARWILL-be kapható-e ez az IC?
|
Bejelentkezés
Hirdetés |






magyarul AVR égető





