Fórum témák
» Több friss téma |
Hello! Így van jól látod a helyzetet. üdv!
Heló!
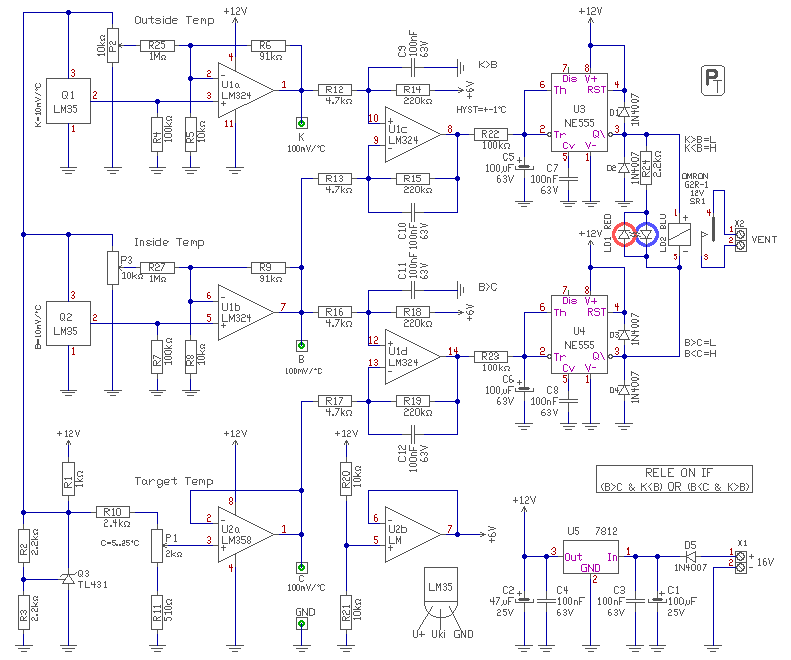
Próbapanelen összeállítottam a kapcsolást. Kisebb döccenőkkel működik és úgy működik ahogy szeretném. Lehet, hogy az érintkezik - nem érintkezik probléma miatt, de valamikor elég nagy (6-8 fok) külső és belső hőmérséklet különbség esetén kapcsol be. Valamikor nem is sikerül elérni a bekapcsolást. Érdekesség, hogy ha sikerül elérni a bekapcsolást, akkor a külső hőm. visszahűléskor már 1 fok különbségnél kikapcsol. Mi lehet a gond? Másik kérdésem, hogy mivel kellene kiegészíteni a kapcsolást, hogy legyen egy működést jelző led? Lehet, hogy az alkatrészek pontatlanságából adódik, de a két hőmérő nem ugyanazt az értéket mutatja. Ki lehet-e egészíteni a kapcsolást valami olyasmivel (pl. pici poti), amivel ez korrigálható? Ha összeáll a végleges kapcsolás, akkor tudsz-e nyákrajzot feltölteni? üdv!
Hello!
- Ezt a kapcsolást, nem lehet korrekt módon dugdosós panelen elkészíteni. Az áramok kicsit ide-oda folynak, és már is gondot fognak okozni. Ha hol itt, hol ott kapcsol, az eleve kontakthibára utal. De a dugipanelen is tudni kell, mit hol dug össze az ember. - Az érzékelők között is lehet eltérés. De azt elfelejtettem írni, hogy az erősítő és különbségképző áramköröknél, 1%-os ellenállások szükségesek. De alapvetően a lényeg az egy-egy fokozaton belüli, azonos értékű alkatrészek párba válogatása. - De a hibákat méréssel lehet felderíteni. Tápfesz - felezés. A komparálási szint ellenőrzése U1 8 és 14-es kimenetén, 8/4V. Azonos érzékelőre kapcsolva a K és B bemenetet ellenőrizni a differenciát U1 1 és 7-es lábán. - Most tettem bele kiegyenlítést, amivel mind két mért értéket lefelé lehet elmozdítani. A változtatás offset jellegű, de azért kismértékben hatni fog a meredekségre, mert nem egy valódi kivonásról van szó. Hatása, kb. 4°C kiegyenlítésére alkalmas. - Nem tudom a működési jelzés alatt, minden esetre most a két Led a fűtést/hűtést mutatja. Lehet talán így értelmezhetőbb a jelzés. - Félek, hogy a nyomtatott áramkört magadnak kell megtervezni, mert az számomra is "manuális munka", mint a horgolás. Valamint, szerintem neked is illik befektetni energiát a célod elérésébe, úgy gondolom.. üdv!
A fent említett kapcsolásba ha 1K-s NTC-t építek (mert az van itthon jó pár darab) akkor mit kell változtatnom a kapcsoláson?
A kérdésemre bárkitől szívesen veszem a válasz. Köszönöm.
Köszi.
Mégsem NTC van itthon. Hanem KTY81-110 Az elvileg PTC. A műveleti erősítőt miért kell kicserélni? Miben különböznek? Van itthon egy marék TL071 és TL072. Ezek valamelyikével nem helyettesíthetem? Ha nem lehet, akkor rendelek KTY10-et és LM741-et. Mert a NYÁK-meg már kész van. És ha rendelek, akkor meg már mindegy.
Azért kellet volna cserélni, mert az NTC ellenállása a hőfok növekedéssel, lefelé megy, a 741 meg nem szerette volna már a sokkal kisebb bementi feszültséget. A 071 meg alkalmatlan, mert annak bemenete az még annyira sem tud közel menni a GND-hez.
Viszont ha PTC és fele értékű, akkor csak a bementi hídban kell az összes ellenállást (plusz potit és az 1Mohm-ot) a fele értékűre cserélni. A hozzászólás módosítva: Aug 30, 2014
Akkor így egyszerűbb a helyzet. Figyelmetlenségből írtam NTC, nem is néztem meg, a pontos típust ami itthon van. Csak rámértem multiméterrel. És az 1K-s. Akkor mindenképp az LM741-et kell használnom? Köszi a segítséget.
Szia!
Bár régi a hozzászólásod, hátha olvasod... Szimpatikus a kapcsolásod, szeretném adaptálni az én projektemhez. Adott egy villanybojler, a tetőn kibővítem a KPE kollektort, és a soros vízáramú bekötés helyett keringető szivattyúval szeretném beforgatni a meleg vizet a bojlerbe. Ez a kapcsolás erre önmagában már alkalmas, azonban ha a bojler szondacsövéből kiveszem a mechanikus termosztátot (ami a fűtőszálat kapcsolja), a helyére beteszem az NTC/PTC tagot, akkor nem tudom visszatenni a mechanikus termosztátot, így a kombinált működés nem lehetséges. Tehát, ki kellene bőbíteni úgy a kapcsolást, hogy a bojler szondájába helyezett NTC/PTC egy potenciométer referenciájához hasonlítana, és ha a beállított érték alá esik a bojler hőfoka (este, extrém vízhasználat esetén), akkor bekapcsolná a fűtőszálat egy másik relén keresztül, a keringető szivattyútól függetlenül. Így például a gyakorlatban ha 35 fokra állítom a potenciométert, és nincs szolár meleg víz termelés, de lehűl a víz 35 fok alá, és megjön a vezérelt áram, akkor fel tud fűteni a bojler 35 fokra elektromosan. Gondoltam rá, hogy megduplázom az áramkört, és ugyanaz a bojlerbe helyezett PTC/NTC tag párhuzamosan lenne kötve a második panelre, illetve annak a panelnek a külső érzékelő helyére egy potenciométert tennék, így egy egyszerű termosztátként működne. Csak a kérdés az, hogy bezavarja-e az egyik panel működése a másikat, ha egy érzékelőjük van az egyik mérőponton?
Üdv mindenkinek
Bakman hoz volna egy kérdésem. A két DS hőérzékelős kapcsolásban miért használ a pic kimenetén még egy cd4066 os áramkört. én is épitettem valami hasonló kapcsolást pic 16f690-el,ahol direktbe dolgozik össze a pic a DS szenzorral.Úgy is műkszik a dolog(báris nálam).
Alapvetően azért, mert a Flowcode (amiben a program íródott) eléggé ügyetlenül kezel több DS18B20 -as szenzort. Vagy külön lábakra teszek egy-egy szenzort ami szintén macera Flowcode-ban, vagy egy lábra, de akkor az egyedi ROM kódokkal kell azonosítani a szenzorokat, ez beüzemeléskor extra feladatot kíván.
Hello! Meg lehet ezt oldani, de egyik ágban szabályzó poti van, a másikban visszacsatolás. Vagy is az áramkör beállítása - működése mindkét hídágat befolyásolja. De azt is el kellene dönteni hogy PTC vagy NTC van benne, mert az pld. a számításokhoz, áramkör kialakításhoz is szükséges információ.
De ennek ismerete nélkül, még azt sem lehet eldönteni, hogy melyik a bojler hőérzékelője. Mekkora hiszterézisre gondoltál, és beállítási lehetőségre. Valamint ragaszkodsz-e két ilyen panel összeillesztésére, vagy is a két áramkör "egybe dolgozására". A hozzászólás módosítva: Nov 29, 2014
Szia!
Alapvetően nem akarom túlbonyolítani, ezért is tetszett meg az a kapcsolás, amire válaszként írtam a kérdésem. Mondhatni, minél egyszerűbb, annál jobb. Legyen kis fogyasztása, mert lehet, hogy telepről üzemeltetem. Nem gondolkodtam a hiszterézis kiszélesítésén sem, hiszen nincs sok értelme, mivel viszonylag sok vízről van szó mind a bojlerben, mind a csőkígyóban, így a víz hőtehetetlensége önmagában is mondhatni, nagy hiszterézist ad. Hogy PTC vagy NTC, nekem mindegy, azt veszem, amit a kapcsolási rajz tartalmaz, illetve annyi kivitelbeni megkötés van, hogy egy 4-5 mm-es csőbe bele tudjam tolni (a bojler szondacsöve). A legfontosabb kritérium, hogy meghibásodás, vezetékszakadás esetén a fűtőszál reléje ne húzzon be (a keringető szivattyúnál ez nem probléma). Nem ragaszkodom ahhoz sem, hogy két független panel legyen, sőt, úgyis egyre tenném rá, mondhatni jobb is lenne, ha csak azokat az alkatrészeket duplikálnánk, amit kell. Az sem kizárt, (sőt, szinte biztos,) hogy próbapanelre raknám rá, mert nem vagyok a panelkészítésre berendezkedve.
Ha nem akarod "túlbonyolítani", de közben folyamatosan változnak az igényeid, akkor legcélszerűbb ha mikrokontrollert használsz. A fiúk emlékeim szerint készítettek már ilyesmi funkciójú áramkört sörkollektorhoz. Keress utána..
Kedves vagy, hogy hozzászóltál és köszönöm!
Biztosan össze fogom legózni, eddig is összejött amit nagyon akartam, csak azért kértem segítséget, mert ami nekem 2 hét - 2 hónap, az másnak 20 perc se. Az igényeim nem változnak, csak a feladatot írtam le pontosabban. Ha arra gondolsz, hogy a bojler mérőkör szakadása esetén ne húzzon meg a fűtőszál reléje, az vsz egy ab o vo biztonsági igény. Meg is fejtettem: hőre csökkenő értékű ellenállás kellene, mert azt szakadáskor hőmegfutásként érzékeli egy analóg kör. A PIC-től meg fázok, mint mókus az erdőtűztől. A hozzászólás módosítva: Nov 30, 2014
- Nem a szakadás védelemre gondoltam, hanem a kis fogyasztásra, telepes működésre..
- A szakadás védelemnél tévedsz. Mert ha azt az érzékelő típusával kívánod megválasztani, akkor PTC, vagy is hőre növekvő ellenállású eszköz kell. Hiszen a fűtés akkor kapcsol ki, ha a bojler hőmérséklet 35°C felett van. PTC-nél, a szakadásra pedig ennél magasabb hőfoknak érzékeli. Vagy is kikapcsol. - Nem a hiszterézis mértéke a lényeg, hanem hogy ami feszültség értéket megváltoztat a hiszterézis, az ne hasson a másik mérés érzékelésére. Tehát ha a bojler hőfokát külön érzékeljük, akkor a dT komparátora nem változtathatja meg a bojler hőérzékelő által leadott feszültséget. Ez szerint kel a kapcsolástechnikát kialakítani. - Nos, próbáld ki így. Természetesen én csak kiszámolgattam az ellenállás értékeket a KTY adatlapja szerinti ellenállás-hőfok értékek alapján.
Uff, na, ez az!
Valami ilyesmire gondoltam. Pontosabban pont erre, hogy a második műv. IC párhuzamosan ugyanazon az érzékelőn van, viszont a másik bemenete egy referencia feszültséget kap egy potin keresztül. King. Azt nem értem csak, hogy miért tettél a visszacsatolások körébe egy dióda-ellenállás soros tagot, és a két művic-nél miért más értékű ellenállással. Meg még azon gondolkodtam a rajzot tanulmányozva, hogy ha P1=P2, R2=R7, az nem határolja be a P2 lehetőségeit? Gondolom, P1 trimmer, P2 pedig egy előlapra szerelt termosztátgomb potija - legalábbis én így képzeltem el. A hőmegfutással meg tényleg addig agyaltam, hogy pont fordítva logikáztam ki (myself: ülj le, egyes). Na, big like, holnap lehet, meg is veszem a cuccot.
Most először megrajzoltatod velem majd alkatrészenként visszakérdezgetsz?
![]() - Tőlem potit olyant teszel bele, ami jólesik. Azért számoltam így, mert azt írtad, hogy 35 fokra állítod a fűtést. A poti meg az osztó kb. ennek beállítását biztosítja. (Persze ha jól számoltam.) - A dióda csökkenti a hiszterézist, amit az R3/R9-el lehet beállítani. És egyben csak az egyik bekapcsolási pontra hat így. Értéket meg úgy választottam meg, hogy gondoltam ilyen hiszterézissel lesz kb. jó a működés. De ezeket úgy is próbaszerűen fogod meghatározni.
Jajaja, cssk tudjam már hogy is működik...
![]() Köszi szépen, valami ilyen megfontolást sejtettem!
Sziasztok.
Bakman "Két érzékelős termosztát" cikke kapcsán egy észrevétel. Ahogy nézem a kapcsolási rajzot a 3 nyomógombnak nem a pic felőli oldala van felhúzva az 1K-sokkal pluszra. A nyákon viszont már igen. Nekem a próbapanelen is csak úgy megy ha a pic felöli oldalt húzom pluszra, ha a kapcsolási rajz szerint csinálom azt hiszi hogy nyomogatom a gombokat
Jár a pont! Nem nagyon szoktam kapcsolási rajzokat, maximum vázlatokat csinálni. Előbb volt kész a NYÁK, mint a kapcsolási rajz. Még a héten javítom!
Az előbb lemaradt, köszönöm a kapcsolást!
Már próbapanelen működik, nyáron megy a napkollektorra
Üdv mindenkinek!
Azt szeretném kérdezni hogy a Bakman féle hőfokszabályozónál milyen feltöltő programot kellene használni mert nekem sajnos eggyik progi sem ismeri a 18f14k22-es kontrollert.
PICkit 2 minden további nélkül felismeri, minden bizonnyal a PICkit 3 is. Milyen égetőd van? Hátha valaki tudja a megoldást, de ahhoz kellene az égető pontos típusa is.
Hali
JDM84 Winpic 800 progival, nem szeretnék most PICkit-re költeni mert igen szűkös a kincstár.
Sikerült felprogramoznom remekül műxik!
Köszönet az elektrotanyás kollégáknak a megoldásért! És íme ami nekem meghozta a sikert: http://picpgm.picprojects.net/download.html
Helló Bakman!
Először is köszönöm/köszönjük a kapcsolást, ezt szeretném felhasználni egy sörkollektorban. A szobahőmérséklet szenzorhoz tartozik hiszterézis, de a kollektor oldalihoz nem. A kérdésem: A kapcsolási hőmérsékletet pl 25 °C-ra, a differenciát 5 °C-ra, a hiszterézist 5°C-ra állítom be. A szoba hőmérséklete 19 °C - ami ugye még a hiszterézis alatt van. A kollektor-hőmérséklet eléri a 24 °C-ot (differencia 5 °C) és ekkor bekapcsol a ventilátor. Amikor az 5 °C-os differencia megszűnik (márpedig hamar meg fog), de a szobahőmérséklete még csak mondjuk 19,5 °C lett, mikor kapcsolja vissza a termosztát a relét? A válasz ugye 24,5 °C. De a ventilátor lekapcsolása után viszonylag hamar eléri a kollektor ezt a hőmérsékletet. Ezen az elven nem fog folyamatosan ki be kapcsolni a termosztát?
Hello!
Ha a kapcsolási hőmérséklet 25 °C és a hiszterézis 5°C, akkor a termosztát legkorábban akkor kapcsolhat be, ha a szoba hőmérséklete legfejebb 19,9 °C és a kollektor legalább 25 °C-os. A relé ezek után akkor kapcsol ki, ha a szoba hőmérséklete eléri vagy meghaladja a kollektor hőmérsékletét. Tehát mind a szobahőmérsékletnél, mind a differencia értékénél jelen van a hiszterézis éppen a sűrű kapcsolgatások elkerülése miatt. A differencia értéknek csak a bekapcsoláskor van szerepe, ha már bekapcsolt a termosztát, a differencia értékét figyelmen kívül hagyja. |
Bejelentkezés
Hirdetés |













