Fórum témák
» Több friss téma |
Az IR IC "kapcsol le" Vagyis életbe lép a védelme, úgy értettem.
Azt kellene tudni, hogy miért kapcsol le. A túláramvédelem szólal meg?
Igen, túláram vagy rövidzár védelem. A számolótábla alapján nevetve kéne hoznia a teljesítményt, de valamiért mégsem teszi. Ezért gyanakszok arra, hogy a fet nem tudja az adatlapján megadott adatokat. (ráadásul a próbapanelen működött már, és csak a fet lett másik (ugyan az a típus, csak új)
Próbálj ki több FET-et, több típust. De szerintem inkább valamit elvéthettél az úl szerelésnél és azért nem indul. A kommersz FET-eket nem szokták hamisítani, bár semmi sem kizárt.
Már átfutottam párszor, de nem találtam hibát (ráadásul működik, csak lekapcsol túl korán)
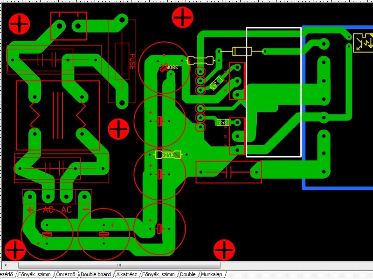
Még valami változott, mégpedig a gate ellenállás furatszerelt helyett smd lett, de ennek nem szabadna hibát okoznia... Holnap megpróbálom áttenni a próbapanelen már jól teljesített feteket, és ha azzal jó, akkor selejtek voltak az új fetek.
A lekapcsolás oka lehet a gyatra nyáktervezés is, ami miatt feszültségtüskék alakulnak ki, és ezek aktiválják a rövidzárvédelmet.
Lehet, hogy igazad van, kicseréltem a feteket, és így is korán lekapcsol. Ennyire gyatra lenne ez a paneltervem? Ennek az IC-nek nincsen véletlenül védelem nélküli változata?
Mennyi idő alatt kapcsol le? Hiányolom az NTC használatát, valamint az első kondi jól, a többi mind fordítva van bekötve. Legalábbis rajz szerint ez így nem jó.
A hozzászólás módosítva: Dec 3, 2014
A kapcsolóüzemű tápoknál (pl. számítógép tápoknál) a szekunder oldali fojtótekercs induktivitását mi alapján kell meghatározni?
Valóban a rajoz fordítva van rajta, de a panelra jól kerültek fel. Az NTC helyett ellenállást és késleltetett relét használok, mert az ntc-n nagyot esett a fesz a másik panelen, amelyiken működött rendesen a kapcsolás. Az erősebbik (3V) IC-vel a 350 watt terhelés ráakasztása után kb 2 másodperccel kapcsol le. Ha a gyengébbik (2V) IC-t használom, bekapcsolni is nehezen kapcsol be, és már alacsonyabb terhelésen megadja magát.
A hozzászólás módosítva: Dec 3, 2014
Már vagy 4. et kipróbáltam mindegyik mérés kudarc volt. Próbáltam régebbi (P2) alaplapról bontott gyűrűre is, de az se vezetett sehova...
Most viszont arra gondoltam, hogy a PC tápból bontott nagy trafó mellett ott csöcsül a segéd és a készenléti táp is..... a kisebbikre tekerve vajon jó lenne?
Ez nem olyan egyszerű... ha oda jutsz, hogy már csak ez hiányzik a tudásodból, akkor leírom. Most fogadj el annyit, hogy áramhullámosságra méretezik, de inkább arra, hogy mi az, ami még ráfér a panelre és olcsó és a kimeneti kondik is kibírják.
Szia. Mièrt nem kapcsolod be a FET-et, folyatod át rajta a max. áramot, és megméred mekkora feszültség esik rajta? Így össze tudnád hasonlítani az Rds-On-jukat, nem kellene tippelgetni, hogy vajon hamis-e. Akkor is nagyobb feszültség esik a FET-en, ha nem elég nagy a Gate feszültség. Adj nagyobb feszültséget a FET meghajtásnak. Ha a FET ellenállása 0.1ohm, ahhoz már könnyen hozzáadódik a vezetősáv ellenállása. Valami bika vastag kábellel hidald át a kritikus részeket. Nem néztem, de lehet nem is a FET lábairól veszed le az eső feszültséget, hanem közbe esik pár centi réz is. Sőt, a FET lábkivezetésének az ellenállása sem elhanyagolható, főleg, ha nincs levágva rövidre!
Nem találtam ezt az idézetet, de nem is volt most sok időm
Sikerült már néhány rezonáns tápot csinálnom, a vezérlő trafót mindig kompakt fénycső kis ferritjéből készítettem és nem nagyon méregettem, működött. Azért volt olyan, hogy a kiszedett kis ferritgyűrüvel nem ment, egy másikkal meg igen. Szerintem PC tápból erre a célra nem találsz gyűrüt, az nem erre való. A kis trafókkal nincs tapasztalatom, mert sehol nem ajánlják, de próbáld ki. Ge Lee ajánlott egy jót, azzal biztosan megy!
Akkor ezek szerint nincsen szigorú összefüggés a frekvencia és a főtrafó induktivitásával?
Egy általános kapcsitáp esetében, csak áttételesen. Az áramváltónál leírtam, esetleg túl nagy lesz a mágnesezőárama. Ettől még működhet, csak melegszik, rosszabb a hatásfok, stb. Ha a Laci féle rezonáns tápról kérdezel, akkor ahhoz kell mágnesezőáram, aminek nagysága szoros összefüggésben van az induktivitással. Olvasd el mégegyszer az áramváltókról leírtakat. Tulajdonképpen mindegy, hogy áramváltó, vagy trafó, egy kaptafára működnek. ( fesz-idő terület ) Próbáld megérteni, amiket leírtam, pontról-pontra. Ha valamit nem értesz, akkor kérdezz, de ne egy új kérdést tegyél fel egy "új" témából, mert ez legfeljebb csak azt árulja el, hogy az áramváltót sem értetted meg.
Az érdekesség, hogy a másik panelen is ugyan ez az elrendezés volt, és mégis ment. Annyira nem különbözik szerintem. Ez itt a régi verzió, ami működött. A vezérlő sorcsatlakozóval kapcsolódik be a főpanelba, ennek a lábainak is lehet plusz ellenállása, viszont ez az előzőn is megvolt. A vezérlő ic-nek 18V a max tápja, és ennyiről megy. De erre még rámérek, hogy mire eljut a lábhoz, nem lesz-e kevesebb. A 25 uH-s tekercs végül nem került fel, ezért az új panelre nem is terveztem rá.
Nekem kompakt fénycsőből bontott kis toroidra elvileg jó, de a gyakorlatban mégsem működik. Lehet, hogy a fojtómmal van a gond, vagy a trafómmal. Amit mondasz még én sem próbáltam, és még példát se láttam rá, de a már ezzel töltött sok sok munkaórán nem oszt nem szoroz, szóval holnap kipróbálom.
Az alaplapon lévő gyűrű biztos hogy nem jó, az is zavarszűrő, nagyon alacsony AL-el. Nem hiszem el hogy nincs a környéken egy rossz kompaktfénycső amiből kitermelhető a gyűrű. Ha csak 1-2db kell még újat is érdemes venni, mert 2db kompaktcső a legolcsóbb fajtából még mindig nem kerül annyiba, mint ferritet rendelni valahonnét szállítási költséggel együtt.
Én azzal kezdeném inkább, hogy mennyi a trafód szórt és mágnesező induktivitása.
Mekkora légrés van, és hány menet. Amennyiben soros induktivitást használsz az is milyen, nem telít -e be?
Soros induktivitást nem használok már, a primer menetszám 15, 120 uH teljes induktivitással, és 10 uH szórt induktivitással. 2X6 menet szeknder. Megnövelném a primer menetszámot 22-re, de sajnos a multiméterem a délelőtt tönkrement (véletlen induktivitás mérés állásban tettem rá a feszültségre). Egy vékony papírlap van bent légrésnek.
Milyen magra van ez a 15 menet?
Miért nem használsz, 10uH az baromi kevés, kiszámoltad ehhez mekkora áram satöbbi tartozik? ha te korábban 30uH összes soros induktivitásra (10+20uH) és 120uH teljes induktivitásra méretezetnél, akkor ne csodálkjozz, ha be indul a túláramvédelem ha hirtelen kiszedsz 20uH-t. Eleve nem hinnék a multiméternek, ugyanis a legtöbb multiméter vacakul mér induktivitást, legfőképpen szórt induktivitást. A túláramévdleemnek az oka az, hogy a megváltozott k miatt nincs elég átviteli tényező arra, amikor a primeren a fesz leesik (ugye 50hz-ek nullái környékén), és ímikor a minimum frekire megy a táp ezekben a pillanatokban, akkor a szórt vagy soros induktivitás hiánya miatt az áram az egekbe csúszik. Az áram 2-3 nagyfrekis periódus alatt felpörölög, és a túláramvédelem 1 teljes periódus alatt kapcsol is, így ezt a szkópon észre sem veszed.
Nos a fejlemények: Kicseréltem a gate trafót, újra tekertem a főtrafót, most a szekunder oldalon a 2x4 menet van alul, fölül meg a 70 menetes szekunder.
A kis feszültségű szekunder oldalon terhelve (5ohm a 16VDC-re), szép egyformák a Gate jelalakok, VP=15V körül. A primer oldalon mérve négyszögjel van, bármiféle túllövés nélkül. A 300V-os szekunder részre tettem sorba két UF4007-est (mindkettővel 1-1Mohm párhuzamosan) , az egyiket hamar átütötte, de nem hallottam, a másodikat is, zárlat. Kicseréltem őket, 1M-k vissza, eszembe jutott az inverteres hegesztő szekunder része, ezen felbuzdulva a két diódával párhuzamosan tettem egy 2,2nF 2kV kondit, és az első puffer elé, a dióda után közvetlen egy kb 500uH-s tekercset. Jelenség: Beindul a táp, a 16V jó, de a 300V-os szekunderen az egyenirányítás után 500V körüli fesz lesz. (Itt van egy 56k-s alapterhelés) A 300V-os tekercs egy részére (kb 10 menet) rámértem szkóppal, van egy négyszögjel, de olyan brutális túllövéssel, hogy nem csodálkozom, hogy átütött a dióda. Mi legyen? Már másra nem tudok gondolni, kicserélem a főtrafó magját. Nincs is agyon gerjesztve, 34 menet a primer. Mindeközben a 16V-os szekunderen 1,2A terheléssel a trafó primerjével sorban egy áramváltón mérve szép szinuszt látok.
Mindenhol ne várjál szép színuszt.
Arra nem emlékszem, kétutas a 300 voltod vagy graetz? Az biztos, hogy nagy túllövéssel hiába a 2 soros, ill. kevés... az 500 volt se csoda 56k-s terheléssel, mert az nem is az... Névlegessel terhelj... de legalább a felével. Diódák nélkül, terheléssel is tudod nézni, mit látsz és ne sajnáld azt a pár darabot, ameddig nem tudod eltüntetni a tüskéket, legyen 4 sorban..+ rajtuk az RC...
Nem várok szép szinuszt, csak írtam hogy az. Egyutas, nincs graetz, csak a két dióda sorban.
Kár, hogy terhelni kell, hogy ne szabaduljon el a feszültség. Egy csöves erősítő tápja lesz, és amíg a csövek nem fűtöttek fel, addig itt semmi áram nem folyik. Vagy teszek valami brutális zénert, úgy 350V-nyit, és akkor nem lesz gond.. Egy érdekes dolog viszont történt. A 2,2n-val sorosan tettem egy 30ohm 0,6W-os ellenállást, és egyből leégett. Akkora áram folyna rajt? A hozzászólás módosítva: Dec 4, 2014
Egyutas egyenirányítást csináltál? Ez rögtön elmágnesezi a trafót, így csak nagyon kicsit terhelhetsz meg egy szekundert.
Ha pl. átütött a kondi, tuti...
Egyutas is veszélyes, mert a feltöltött kondi feszültégét még add hozzá a csúcsfeszhez, + tüskék... Ez meg a másik, igen...( előmágnesezés..) és aszimmetrikus ráadásul a terhelés.. Szerintem pazarolj rá még pár diódát és graetz legyen.. ekkora fesznél ne aggódj, hogy elveszik pár volt, viszont felezed egyből a zárófeszt. Nem ide tartozik, csak megjegyzem.. kicsit alulméretezett szupresszoron pl 10 amper is folyhat egy tüske alatt és meg se látod, ha nem figyelsz rá és izzad egy nagy wattos soros ellenállás.. ![]() Úgyhogy a tüskék sokszor csinálnak "csodát"... A hozzászólás módosítva: Dec 4, 2014
A másikba sem került be a soros induktivitás, így ott is csak 10 uH volt. Viszont ha megnövelném a primer menetszámot kb 22-re, akkor elvileg nőnie kell a szórtak, most úgyis túl magas feszültséget ad. ETD39 N97 anyagú magra van tekerve ez a mostani 15 (amit már lefejtettem róla) Rendeltem már mérőt, mert tényleg nem mérhet jól a multiméter, főleg ez, mert ez már sehogy sem mér...
A másik kérdésem, hogy a gate ellenállás mi alapján van meghatározva? Az eredeti panelterven 3,3 ohm van, de a számolótáblában 10 ohm van, viszont nem találtam rá számolást. Nekem most 10 ohm van beépítve. Idézet: „gate ellenállás mi alapján van meghatározva?” Itt és az utánna lévő hozzászólásában, lorylaci jól kitárgyalja (és illusztrálja) mikor mi történik.
Lehet, hogy külön malomba örlünk.
én a kimeneti fojtó induktivitásánál vagyok gondba. És arra vonatkozóan tettem fel a kérdést. Hogy nincs-e rá valami egyszerű mód a fojtó induktivitásának a meghatározására. Arra céloztam, hogy nem a frekvenciával és a trafó induktivitásával lenne összefüggésbe, hanem mondjuk az egyenirányító diódák kapcsolási sebességével, kisebb áramlökés jusson a diódákra az impulzusok megjelenésekor. |
Bejelentkezés
Hirdetés |






Sikerült már néhány rezonáns tápot csinálnom, a vezérlő trafót mindig kompakt fénycső kis ferritjéből készítettem és nem nagyon méregettem, működött. Azért volt olyan, hogy a kiszedett kis ferritgyűrüvel nem ment, egy másikkal meg igen. Szerintem PC tápból erre a célra nem találsz gyűrüt, az nem erre való. A kis trafókkal nincs tapasztalatom, mert sehol nem ajánlják,
de próbáld ki. Ge Lee ajánlott egy jót, azzal biztosan megy! 






