Fórum témák
» Több friss téma |
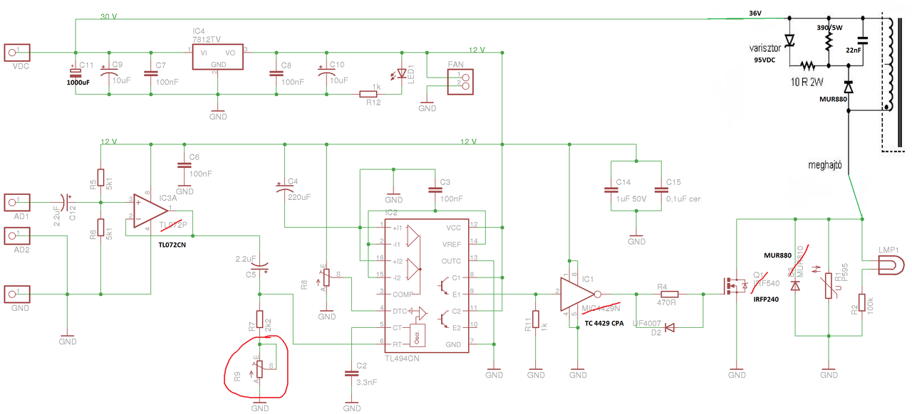
Ez egy 230V AC (595VDC) feszültségű varisztor, ami egy tűlfeszültség ellen védő alkatrész, ami vezetővé válik, ha a névleges feszültségénél nagyobb feszültség éri.
Annyit ehhez, hogy ez az 595V-os úgy igaz, hogy ha nyitás (áramfolyás) alatt lévő varisztor sarkain 595V-ot mérünk, akkor a varisztoron 100A-nek kell átfolynia. Ez az adat az energiaelnyelő képességre utal. Keress egy 300-320V DC-feszültégű típust. Példa: Bővebben: Link.
A szépséghiba csak annyi, hogy az IRF540 100 voltos FET... tehát a varisztor nem lehet 600 voltos.
Inkább 80-90... A tápfeszt is kellene nézni ám! 30 volt, ahogy látom... azért van a 100 voltos FET.. ![]() Tessék flyback témakörökben körülnézni, mit és mekkorát, miért. A hozzászólás módosítva: Nov 26, 2014
Bővebben: Link például ez megfelel?
Link javítva. Használd a link gombot! -moderátor- A hozzászólás módosítva: Nov 26, 2014
Üzemi DC 100 volt... necces. Keress kisebbet.
Talán ebből 2 sorba: PVR14D390 ( 39 x10^0 volt ).. vagy ha van 470 végű, 1 abból és 1 db 390. A hozzászólás módosítva: Nov 26, 2014
Nekem lenne egy ilyen trafó és nem tudom,hogy jó-e és ezt a bekötést szeretném hozzá megcsinálni.
Ha működőképes a trafó akkor mindenképp jó, nekem is OREGA típusú van. Amin a nagyfesz. kimenet párja a 7-es láb (Ha 10 lábas). A kapcsolásról nem tudok nyilatkozni.
És nem tudnátok küldeni nekem egy olyat hogy melyik lábat hova kell bekötni?
Szerintem erre úgy keresd a választ, hogy megnézed a meghajtó jel formáját a gate-n a neked tetsző beállításnál és úgy igazítod be a "halkabbat..."
Ha a freki alacsonyabb és a kitöltés kevesebb arányosan, akkor az átlagáram is kevesebb lesz, tehát kisebb energia megy a primer tekercsbe. A hozzászólás módosítva: Dec 3, 2014
Sziasztok!
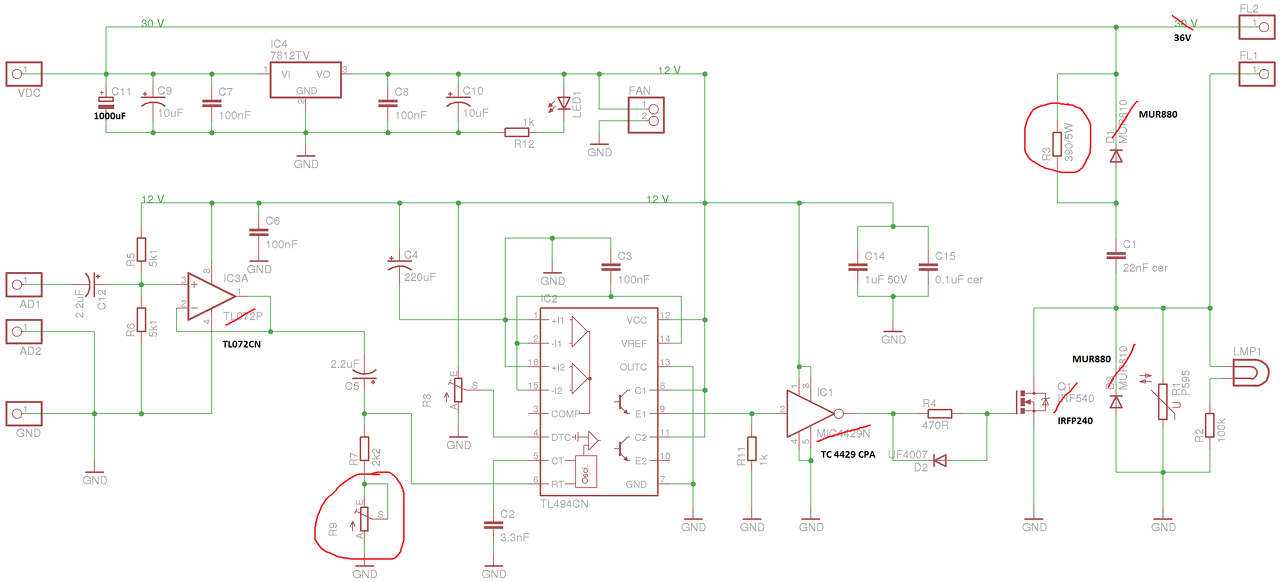
Megépítettem az alábbi plazma hangszórót (IRFP240-el) működik de... eléggé zajos, az R9-es poti semmit nem állít és az R3 390/5W-os ellenállás füstölt, ezt lecseréltem 400/10W-ra de az is füstöl még ha hűtőbordára rakom akkor is kb 15-20 másodperc elég neki mi lehet a probléma?
Az a snubber-kör egyáltalán nem úgy van, ahogy írtam róla... nézz vissza pár oldalt RCD szempontból, aztán ráteheted még a szupresszort, ha van... oda írtam soros 390-et pl.
Átalakítottam a kapcsolást remélem így jó lesz mellékelek pár képet az eszközről, a képen 2cm híd van ami először 3,5-4cm volt csak úgy nagyon zajos 2cm-el jobb lett de még mindig zajos, remélem ez a változtatás segít rajta.
Így már elvileg jó, csak a 390 ohm-ot cseréld le 2k7...3k3 2..5wattosra.
Így már elvileg jó, csak a 390 ohm-ot cseréld le 2k7...3k3 2..5wattosra.
Rendben, az R9-es poti (10K-s) vajon miért nem működik vagy az is megjavul a változtatás után?
Azzal az oszcillátor frekvenciáját tudod állítani. f=2piRC.
Sorry a reciprok kimaradt. Nem tudom miért nem működhet, de nekem az pl. 25k-s.
Mi lehet az oka, ha a snubber-ben kiég a BY500/1000-es dióda? Több órát szépen ment, egyszer csak elfüstölt.
Talán ha ideírnád a "többieket", hozzá lehetne szólni... ne kelljen visszakeresni a rajzodat.
Biztos 1000-es volt és nem 100-as?.. mert az csak 100 voltos és kevés lenne....
Adatlapon 800-ig látok csak... A hozzászólás módosítva: Dec 8, 2014
Biztos, hogy 1000V-os. A snubberrel és a gate driverrel a FET-ek alig langyosak passzív hűtéssel. Ma a dióda kirepedt és elfüstölt ~2 perc után. Sajnos még nincs LCR mérőm, hogy rendes snubber kört tudjak méretezni. Viszont újraépítettem 10k-s ellenállással, így is füstölt a dióda.
Elvileg a 150 ohm ha forró, túl nagy áram megy át... oda nagyobbat tennék ( 2k7...3k3 ), írtam is MusicMannek. A tüske feszültségéről, áramáról már írtam, nem semmi..
Ha a varisztor nem forró nagyon, arra se mehet nagy csúcsáram.. esetleg a 10 ohm-ot növeld meg ott is 15...22-re.. A 22 n-t vedd lejjebb 10...15-re... az jó maradt? 5 amperes diódának azért nem kéne eldurrani, ha minden oké. Term. talán jól esne neki egy lemezke a lábain, mint pc-tápban szokás.. vagy cseréld le TO-220-as tokozásra és hűtsd keményen. Ugyan nem az a szitu, de motoroknál a szabadonfutó hasonló amperes, mint a kapcsoló tranyó vagy FET. Itt viszont nem direkt van az induktivitáson, tehát annyira nem vészes. A hozzászólás módosítva: Dec 8, 2014
Kicserélem majd 25K-s ra meg megcsinálom a változtatásokat remélem rendben lesz
Megcsináltam a változtatásokat. 2k2 10W-t tettem be, 22nF-et. A 130V varisztor kapott egy 2*10ohm soros tagot. A varisztor nem meleg, a dióda hűtéssel langyos. Viszont a 2k2 10W ismét hamar felforr.
Második körben kicseréltem a varisztort 60V-osra. Az elfüstölt szépen. Harmadik körben próbaképp, snubber nélkül a a tápfeszültség után közbeiktattam egy 47uH 10A soros tagot, ekkor csak alacsony frekvencián és nagy kitöltés mellett volt szikra, a toroid felforrt. Ezekből lehet valamire következtetni? (jövőhéten hozzájutok szkóphoz, és talán a segítségével megvilágosodok )
Leírod a tapasztalatokat, de nem arrafelé mész, ahogy kéne.
A szupresszor előtétjét ( 2 x 10 ohm ) addig csökkentsd óvatosan, ameddig nem lesz nagyon picit langyos. Ezekre különben az adatlap megadja, mekkora "hűtőlemez", nyákfelület járna a normál használathoz.. 60 voltosra minek cseréled, ha a FET 200 voltos? - még szép, hogy nem bírja az ipart.2k2 felforr? Sok az eldisszipálandó energia... növeld 4k7..6k8 felé... ameddig csak kibírja a kezed... Csökkentsd a 22 n-t 15n 250V-ra.. azt is figyeld, nem langyosodik-e. A toroidod hol volt? DC körben? Légréses vas kell. Szkóppal biztos megvilágosodsz, főleg, ha fényt is teszel rá.. ![]() Nem vicc... a keskeny tüskéket csak úgy veszed észre valszín. Addig gyengítsd a snubber tagjait, ameddig a drain csúcs nem éri el a 160..170 voltot.
Úgy néz ki meg lett a megoldás. 23K 10W ellenállás a snubberbe és 47nF. Illetve a primer tekercset lecseréltem vékonyabbra és 16 menetre szorosan egymás mellé. Minden csak langyos (a FET-ek szinte hidegek), és a hang is elég jó! Köszi az útmutatást!
Akkor minden rendben? Remélem, pár óra után is ez lesz a helyzet...
![]() Talán olvasnak a többiek is és nem mindenféle vad dolgokat raknak össze. Tedd közzé a véglegest, hadd okuljanak belőle. |
Bejelentkezés
Hirdetés |








mi lehet a probléma? 










