Fórum témák
» Több friss téma |
Hiányoznak a MOSFET kimeneti kapacitásai, és így nem stimmel a holtidő számítás. Ezek az értékek pedig szépen benne vannak az adatlapban, ahogy már korábban mondtam is.
Hali!
Tudja valaki miért jobb az árammódú PWM a sima PWM-nél? Köszi!
Ha nem tévedek többek között van benne kimeneti rövidzár védelem alapból, nem kell külön megalkotni ezt a funkciót. ezt javaslom: Voltage-Mode vs Current-Mode PWM Power Supply Controller
A Cosstr és a Cosser hiányzik, (azonkívül a Voss és az Rg) Azt tudom, az sajnos eddig se volt jó.
A hozzászólás módosítva: Dec 14, 2014
Köszi a linket, hasznos volt!
A rövidzár elleni védelemnek az áram módhoz legfeljebb annyi köze lehet, hogy nem megy tönkre a kapcsoló FET. A tápomban NCP1203p60 szabályzó van, ennél a rövidzár-védelmet overload management-nek hívják és úgy oldják meg, hogy az indító tápot, amit az egyenirányított hálózatról nyer belső áramgenerátoral, egy komparátor lekapcsolja és átkapcsol a segédtáp tekercs feszültségére. Ha itt nem találja meg a szükséges feszejt, akkor visszakapcsol és a kimenetet lelövi. Rövidzár esetén ugyanis a segédtekercs fesze se lesz meg. Ez a dolog önmagában független az árammódtól. A probléma ott kezdődik, hogy a táp terheletlenül is leáll és a működése pulzáló az overload miatt. Elméletileg ki is hagyható lenne belőle, és a szabályzót át lehet verni hogy azt higgye megvan a trafó felől a segédfesz. Ebben az esetben nem pulzál, megvannak a kimeneti feszek üresjáratban is, de a szabályzó működése a hallható frekitartományba kerül és cicereg rendesen, pont az egyik előnye, a csendes üzem torka lesz alaposan véres. Sajnos kell neki a terhelés, nem bírja az üresjáratot. Én meg nem akarok fűteni feleslegesen, valószínűleg állandóan terhelt üzemre van kitalálva ez a működési mód. Jelenleg 12V-on 0,8A-nál indul be a táp és működik szépen, hangtalanul. Ezt lejjebb lehet vinni(skip level) de nem sokkal, mert instabilitáshoz vezethet. Gondolom a gyártó sem véletlenül szabta meg ilyen viszonylag magasan a minimum terhelés mértékét. Szóval olyan üzemre, ahol üresjáratban gyakran van a táp, szerintem alkalmatlan, számos más előnye mellett. Még egyszer köszi az infót!
Voss=25V a szabvány szerint, és ott van az adatlapban. Erről beszélek mindig a számolótáblát érteni is kell.
A tr és er-el nem kell foglalkozni feltétlen. A MOSFETek kapacitásai ugye félvezető kapacitások, és ezért nem lineárisak. Ennél a FETnél pl ezt az adatlapban az 5. ábrán tüntetik fel. A számolótábla egy közelítő képlet alapján számol ezzel a nemlinearitással, és ezért a 25V-ra vonatkozó kimeneti kapacitást átszámolja az adott tápfeszre. Bizonyos félvezetőknél az adatlapban megadnak egy értéket, hogy a max feszültség 80%-nál mekkora ideális kapacitással ekvivalens a MOSFET kimeneti kapacitása. Két szempont van: er az energiatatalomra (ugye ideális kapacitás W=1/2*C*U2), és tr töltési időre. Ha megnézed a képltet a számolótábla végü a 3 érték maximumát veszi, szóval worts-case (legroszabb esetre) számol. A gate belső ellenállása többnyire 1-2 Ohm körül van, általában nagyon kis die-t tartlamazó (és így kis gate töltésű) MOSFETeknél nagyobb, vagy mondjuk a SiC MOSFETeknél. Ha 10 Ohm gate ellenállást alkalmazol, akkor a gate ellenállás gyakorlatialg el is hanyagolható.
Felhasználás szempontjából az a lényege az árammódnak, hogy az adott perióduson belül le tudja kapcsolni a kimenetet, ha az áram elérte a beállított értéket. Tehát bekapcsol, az áram elkezd emelkedni, és ha elért egy értéket akkor lekapcsol. Tulajdonképpen mint áramgenerátor működik, ha a kimenő áram meghaladja a beállítottat.
A nem árammódú vezérlők ilyet nem tudnak. Azokat is lehet hasonló módon használni, de igazából nem lesz jó, aminek általában a kapcsolóelem látja kárát. Ezeknél ezért van a burst mód, meg a hasonlók (vagy kiegészítő megoldások) amik megnövelik a két bekapcsolás közti időt, hogy a kapcsolóelem rövidzárban se károsodjon.
Hát, nem tudom..a sima pwm vezérlők is rendelkeznek áramkorlát lehetőséggel. Szerintem az áramvezérlés-mód fő jellemzője az, hogy a mindenkori teljesítmény-igénynek megfelelően szabályozza a fix frekvenciás impulzussorozat időbeli számosságát, ezáltal a teljesítményt. Tehát nem az impulzusok szélességét nyújtja meg a terhelés hatására, hanem az impulzus-sorozatok számát növeli adott időegységre vonatkoztatva, lásd ábra.
Az áramkorlát csak egy dolog, ebben nem igazán lehet különbség. Terheletlenül ez a fajta táp az impulzussorozatok ismétlődési frekvenciájával kerülhet be a hallható tartományba és ezért sípol be, fullra kiterhelve meg teljesen kuka. Szerintem.
Ilyen hogy áramkorlát lehetőség az konkrétan egyikben sincs. Van hibaerősítő meg komparátor. Nézd meg egy UC (UCC) blokkvázlatát és mondjuk egy 494-ét. Az egyik árammódú a másik nem.
Az ábrán amit csatoltál van 3 féle terhelés, de ezek egyike sem rövidzár. Építs mindegyikből egyet, tedd rá a szkópot, zárd rövidre, és látni fogod hogy melyik mit (vagy mit nem) csinál. Nem véletlenül tesznek olyan helyekre (pl. összes TV, stb.) árammódú vezérlőt, ahol egyszerűen kell megoldani azt a problémát, hogy bármikor előállhat "üzemszerű" rövidzár a kimeneten. De ott vannak a hegesztő inverterek, ott ez valóban üzemszerű, mert minden ívgyújtás rövidzárral indul.
Van ilyen is, ez a legegyszerűbb. Nevezzük önrezgőnek. ( Meglepő módon, de az UcD pwm erősítő is hasonlóan működik. Sőt, majdnem az összes többi is. A kimeneti kondenzátor-, vagy fojtótekercs árama van current mode control-ban szabályozva. ) De a többségük órajelre működik. Az alacsony terhelésre meg átmehetnek burst üzembe. Akkor esetleg fütyörésznek.
Nem kell elfelejteni, hogy ezek többnyire két szabályozó hurkot tartalmaznak. Egyik a belső áramszabályozó, a másik egy külső, feszültségszabályozó hurok. Ez utóbbi adja a belső szabályozónak az áramalapjelet, amivel annyi áramot állít be ( pl a trafón, vagy fojtón ), hogy a kimeneti feszültség akkora legyen, mint a külső hurok referenciafeszültsége. Tehát, ez egy feszültségszabályozásnak alárendelt áramszabályozás. De nevezik kaszkád szabályozásnak is. A hozzászólás módosítva: Dec 15, 2014
A rövidzárlat elleni védelem másképpen működik, fentebb már leírtam hogy hogyan, de a linkelt adatlapon elolvashatod overload operation címszó alatt. A figure 15. ábra mutatja a rövidzár üzemmód működését. Gyakorlatilag a segédtáp csökkenéséhez kötött a dolog, nem pedig az áram értékéhez.
Szerintem sima PWM esetében ugyanilyen az áramlimit működése és még csak nem is lassabb, mivel az is közvetlenül a kapcsoló FET soros ellenállásáról nyeri az áram jelet, legalábbis amit eddig láttam azok olyanok voltak. Tönkremenni a fesz módú PWM-nek sem szabadna még rövidzárban sem, ha a fet-nek elégséges a hűtése.
Igen, köszi ezt az összegzést, valóban erről van szó.
Szerinted mit lehet kezdeni az üresjárati üzemmóddal? Arra jutottam hogy semmit, de kíváncsi vagyok a véleményedre. Sajnos ez nem csak hangosan fütyürészik de a kimenete lüktet is 12V és 0V közt üresen.
Üresjárásban lemegy nulláig? Akkor valami nem jó benne. Úgy kellene működnie, hogy 12- és mondjuk 12,2 V között fűrészel, valamilyen alacsonyabb frekvenciával. Ami esetleg hallható. Ki kell önteni gyantával a trafót, be kell tenni valami zárt dobozba, ilyesmi. Más megoldás nem hiszem, hogy van.
Semmi baja, csak beleugat az overload.
![]() Megcsináltam azt hogy az indító tápjáról kapott 2mA áramot, amitől azt hitte hogy megvan neki a segédtáp amikor beröffen a trafó, és akkor szépen tartotta a feszt a kimenetén, de persze sípol mint állat. Az van ugyanis hogy beröffen, de mindjárt le is csapja a vcs, mivel nincs rajta teher és akkor még a röffentés is felturbózza a feszt a kimeneten, de még a segédtáp kondija fel sem tud töltődni ennyi idő alatt, ezért vágja le az overload. A kondér meg nem lehet túl kicsi, mert akkor nem tud hajtani. Az a tapasztalatom az ilyen lakk, meg kiöntés dolgokról, hogy annyit ér mint halott nyuszinak a puszi. max 5-10%-al halkabb lesz, de azzal nem vagy kint a vízből, meg nem akarok gányolni se. Ez egy fasza kis árnyékolt dobozú, ipari Main Well táp. 0,8A-nál elhallgat és teszi a dolgát, ekkora terhelésre már az impulzussorozatok ismétlődése a hallható tartományon kívül kerül(16 kilót még vígan hallom).
Próbálj meg tenni a 22µF-os segédtáp puffer helyet egy jóval kisebbet. Nem kell ott olyan sok áram. Hátha nem áll le.
Nem rossz a Mean Well, de ez a típus nem lehet túl jó. Én is használok kicsit, nagyot, de ilyesmi probléma nincs.
Gondoltam rá, szerintem működne is, bár a gate kapacitások hatását azért nem árt időnként eltúlozni. Az adatlapon megvan a képlet is, hogy mekkorát rakhatsz bele minimum, mondjuk erre lusta voltam hogy számolgassam.
De igazából értelme sincs játszani vele, legfeljebb annyit érek el hogy nem azt csinálja 0,8A/12V alatt hogy másodpercenként zizzen egyet, hanem folyamatosan és hangosan sípol. Mitől lenne ez jobb? Szerintem azért nem csinálja a te tápod, mert nem ilyen árammódú pwm. Ezek alkalmatlanok üresjáratra, hanem oda valók, ahol bekapcsolod és döngeted neki, pl. Led világítás meg ilyesmi. Ezt benéztem, de mentségemre szóljon hogy azért lett ez választva, mert 12 és 24V-ot is tud, ami nem jellemző más gyártmányokra. Többnyire 1 feszt tudnak esetleg több kapocsra kivezetve ugyanazt az egyet. Szóval a megoldás, hogy el kell az ilyet kerülni és kell egy 12 és egy 24 voltos cucc külön. Na ezért kérdeztem, hogy amúgy mi a frászkarika előnye van, de már ezt is tudom.
Egy dolgot lehetne még értelmesen csinálni, mégpedig azt, hogy a skip levelt lejjebb vinni. Az 1-s lábon elérhető és már gyárilag lejjebb vitték. Ezzel azt érném el, hogy kisebb áramnál is be tudna indulni a cucc, de nem lehet túl kicsi, mert attól instabillá válik. Ezt mondtam az elején. Szóval könnyen lehet hogy nem kéne elfűtenem rajta 10W-ot csak mondjuk 5-öt. Ellenállást a kimenetére aztán kész, de üresjáratban az is sok. Majd keresek más megoldást, majd akkor kapcsolom be ezt a tápot, ha már előállt a terhelés a kimenetén, addig meg letiltom. Szóval ha akarom akkor így is jó, csak még nem döntöttem el, hogy mit akarjak.
Ja és az is világossá vált, hogy miért ilyen árammódú ez, éppen a két külön tápfesze miatt, hiszen ez a fajta szabályzás tudja a leghatékonyabban elosztani az áramot a kimenetei között. Arra folyik az áram amerre igény van rá, anélkül, hogy a másik tekercsen túlságosan megemelkedne, vagy lecsökkenne a fesz.
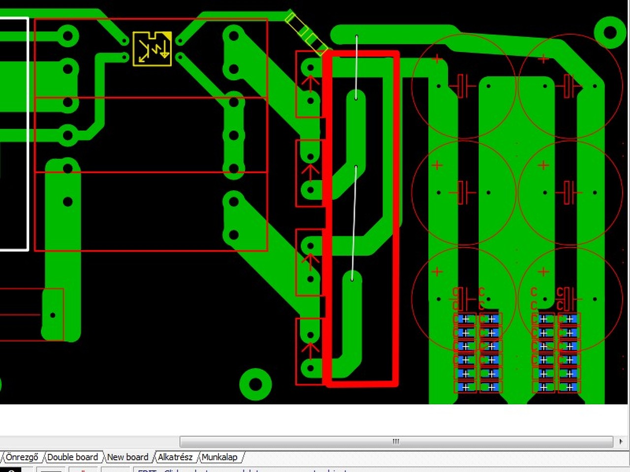
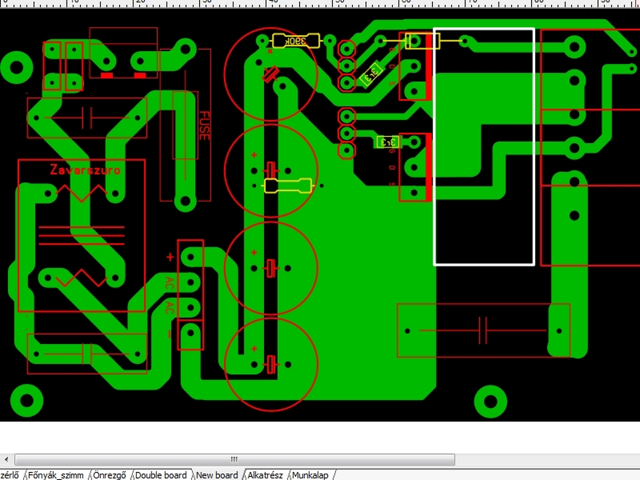
Sziasztok! Megépítettem eredetiben az IRS tápot, az eredeti értékekkel, amik a cikkben vannak, az ott szereplő paneltervvel. (A nagyobb magra tervezettet egyenlőre félre tettem) Tökéletesen működött, ahogy kell. Ezután megterveztem a nagyobb maghoz hasonlóra a tápot, hogy több kondi férjen rá, nagyobb hűtőbordával. Ezután arra átültettem a működőből az alkatrészeket. Be is indult, úgy tűnt, hogy jó is, csak ugyan az volt a baja, mint a nagyobb maggal építettnek, 2x30 voltot esett a feszültség rajta terhelésre. Szerintetek mi lehet a baja ennek a paneltervnek? A primer szinte majdnem ugyan az, mint az eredeti terven. Ha nem is egy jó terv, (ennyi telt tőlem) de tanácstalan vagyok.
A primer feszültség egyébként nem esik le, csak egészen kicsit. A hozzászólás módosítva: Dec 16, 2014
Felülről a kistesó az ETD29-es maggal, a nagyobbik is hasonló.
Az én nyáktervemmel akkor ment, az alkatérszeket átraktad. Melyik alaktrészt nem raktad át?
A szekunder részét is mutathatnád a nyáktervnek. Azt tudod csinálni, hgoy kikapod az optót, megterheled a tápot (mondjuk legyen a névleges terelés fele), majd beraksz az optó tranzisztorának a helyére egy timmert vagy potit és tekered. Mérd meg a poti különböző állásaiabn a szekunder feszt. Ezt megteheted mondjuk több terhelésnél is. Ekkor kiderül az, hogy a rezonáns kör nagyjából rendben van -e, ad -e elég átviteli tényezőt, meg az is kiderül, hogy a primer vezérlés oké -e.
Minden alkatrészt arról raktam át, kivéve a primer puffer kondikat, mert azon még keskenyebb és hosszúak voltak, de ez direkt lapos kivitel (ezt ugye kizárhatom, mert pufferel rendesen, ott van a primer fesz) Ezenkívül minden a tiédről került át. Kicseréltem az optot és a zénrt újra, de nem oldotta meg a gondot. A trafó a az etd29 a te alap számításod alapján van, 30uH szórt, 210uH teljes induktivitás, 22 primer menet, és 7 szekunder. Ma sok munkám van, de talán ha délután visszamegyek kipróbálom a trimert. Mennyit kéne szabályoznia mondjuk egy 20K trimernek, hogy jónak lehessen mondani?
Tudom, hogy nem a legjobb megoldás, de egyenlőre így sikerült. A GND-ot egy vastag kábellel húztam át. Annyit próbáltam még, hogy az opto bemenetéhez a feszt és a földet a kimenetről hoztam, de ugyan az volt a jelenség. (próbáltam állítgatni a trafó induktivitásán, de ami az érdekes, hogy csökkentve és növelve is (azonos terhelésre) voltra pontosan ugyan akkorát esik a feszültség.
A trafó szórt induktivitását mérted is, vagy csak 30uH szerepel a számolótáblában?
A trimmerrel nem a szabályzást nézed. Ugye a cikkem lső oldalán van egy görbe, ami az átviteli téynezőt mutatja a frekvencia függvényében, különböző terhelések mellett. Lényegében ezt a görbét tudnád felvenni. Itt nagyon hamar kiderülnének a turpisságok, ugyanis a számolótáblából könnyen felrajzolhatók, hogy a görbéknek hogyan kellene kinézniük.
Mértem is (multiméterrel és a kis teszterrel) mindkettő ugyan azt mutatta, és mivel a másik panelen ment, bízok benne, hogy valóban 30uH. A lényeg akkor, hogy tekerem a trimert, és egyik irányban nő a feszültség, a másik irányban csökken, ami alapján le tudom képezni a görbét, illetve kiderül, milyen tartományban dolgozik, ha jól értelmezem.
Hali!
Nem bírtam magammal! Kipróbáltam ezt a szimpla helyett dupla zavarszűrős bulit az erősítő tápegységének a bemenetén. Most az van, hogy mély halk búgás is hallatszik az erősítő kimenetén és valami 0.1V körül van (gagyi a multim szóval ez lehet akár 0.3V-0.5V-is. Ez előtt egy kissebb szerintem ránézésre valami 2x 0.8-as dtrótóbból volt készítve a tekercske ami 5mH körül volt. Most beraktam egy plazma tévé tápegységéből bontott (ami azt hiszem 550W-os volt) két bumbszli 6.5mH-s tekercset. Ezeket párhuzamba kötöttem. Drótjai 2x0.6 (egy szálasítva) majd ugyebár egy magon ebből kettő. A zavarszűrőkhöz annyira nem értek. A ki és bemenetén a tekercseknek vele párhuzamba 1-1 334nF-os 400V kondi van. Most ezért búg, vagy tényleg nem jó megoldás ez a párhuzamosítás? Csak nem értem, hogy a tévékbe miért alkalmazzák? Bár megjegyezném elég érdekes, ott tekercsenként voltak a szűrőkondik. ui: Most megint megnéztem, 0.07-8V közt van a kimeneti feszültség. De a ládákból ez halk búgásként jelenik meg. A hozzászólás módosítva: Dec 17, 2014
Szia!
Mi lenne, ha szkóppal néznéd meg, milyen freki jön ki a ládádra? Szerintem a bemeneti zavarszűrő biztos nem tesz bele 50 vagy 100 Hz-et... és mint zavarszűrő, nem a halk búgásért, ill. ellen van betéve. Az a "nagyfreki " visszajutását akadályozza meg a hálózatra és a külsők bejutását a tápodba.
Inkább az erősítő huzalozásában keresd a hibát szerintem.
Köszi a válaszokat. Legkorábban holnap tudok mondani valamit a tesztekre. Megnézem.
Köszi az ötletet. Azzal fogom kezdeni, hogy lebombázom a bemenetéről az előfokot, és belehallgatok hogy sistereg vagy búg-e? Lehet valami még sincs eléggé megszűrve a tápból...
|
Bejelentkezés
Hirdetés |














