Fórum témák
» Több friss téma |
Fórum » Ki mit épített?
Ez a téma ha úgy tetszik a mi "kiállítótermünk", nem pedig a ki mit csinált volna másképpen, mások helyett, és legfőképpen nem javítós téma.
Minden készüléknek van saját témája, ott kell kitárgyalni a részleteket!
FONTOS! A kapcsolási rajzok keresésére is van saját téma, ott keressetek rajzokat!
igen de szerintem ez praktikusabb lett pont elfért a 10 LED és forgó potis a bemenő jel.
Apááám! Ez csodálatos lett! Mind a 10 (20) ujjamat megnyaltam!
Csak olyan fura a forgó poti... Mintha nem a forat közepén lenne... Vagy csak a kép csalóka? Amúgy a tolópoti helyére tett kivez. jelző remek ötlet!
Nagyon pöpec lett
Milyen csövekkel készitetted? Olyan kis aranyosak . Dobozt neki!
A csövek ZM573M-ek, de lemostam a piros festéket róluk, mert nem világította át a kék LED a bevonatot.
A Nixie rajongók ezt a linket nézzék meg, ScreenSavers… no comment. :eek2: Nixie képernyővédő
Ez nagyon-nagyon jó! Ezt lássa meg vicsys,..
Láttam. Sőt, hasonlót linkeltem be már én is. Ez olyan mint a pornó: élőben jobb...
Szia!
Hogy mostad le a piros festéket? Nekem Z570M-es csöveim vannak és jobb lenne festék nélkül. Üdv!
Én vettem orvosi szikét és azzal vakartam le a piros bevonatot. Oldószert nem használtam.
egy nedves szivacs dörzsi oldalával is nagyon jól lejön, és nem karcolja meg. én azzal szedtem le a Z570M-ről.
üdv
Sziasztok.
Én ma regisztráltam és most járok először ilyen fórumon. Örülök hogy van egy ilyen oldal ahol be lehet mutatni miket készítünk otthon(a család nagy bánatára). Láttam nemrég volt szó az orion 1025 B kis erősítőjéről. Hát ennek az erősítőnek a végfokát én is megépítettem, nagyon szépen szól! Felteszek egy képet róla ha esetleg valaki szeretné megépíteni szívesen segítek!
Üdv közöttünk! Remélem, hasznos lesz Számodra is az itt-tartózkodás!
Tényleg szép munka, gratula!
Hello azt írtad h tudnál segíteni az utánépítésben.Rajzot tudnál feltenni.(nekem van ilyen erőlködőm eredetiben de anyira elégedett vok vele h megépíteném magamnak ujra)
Építeni szeretnéd? Át tudom küldeni a rajzokat amik alaján készült.
Nem!
Ez a fórum éppen azért jött létre, hogy később, visszakereshető módon legyen letárolva itt az információ. Ha tehát meg akarod osztani a kapcsolást másokkal, akkor tedd fel ide, a fórumba, vagy, ha komplett dokumentációd (kapcsolás, NYÁK tervek, élesztés, jellemzők, stb.) megvan, akkor írj belőle cikket! Nem támogatjuk a fórumban a "privátban/mail-ben megküldöm"-jellegű közzétételt. Köszönöm a megértésed!
Ha jól értem a tartalom szerkesztés arról szól hogy írok egy cikket és bekerül az oldalra?
Igen. Te is küldhetsz be, cikket / kapcsolást / hírt.
Csak ez nem mondjuk mail-ben teszed, hanem már itt szerkeszted össze.
Sok halasztgatás után végre elkészült az erősítőm!
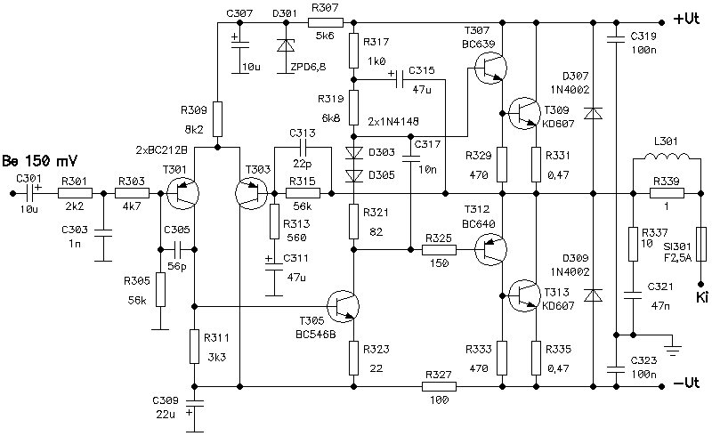
Az ötlet a Rádiótechnika 1992-es évkönyve alapján született még valamikor 3 évvel ezelőtt. Akkor meg is csináltam gyorsan az áramköri részeket (TDA2030 + rásegítő tranyók, TDA1524A hangszínszabályzó), a dobozolás viszont sokat váratott magára. Tudom, nem egy csúcs végfok, mai fejjel biztosan nem kezdtem volna neki, de úgy voltam vele, hogy ha már megépítettem, akkor szépen bedobozolom. Egyébként ez az első komolyabb (befejezett) művem. Íme pár kép:
Rendben felteszem a képeket! Nem csak pár embernek akartam megmutatni nem azért írtam,hogy elküldöm mailbe,de kívánságra oda is elküldöm,örülök ha valakinek tudok segíteni. Bocs. Remélem nem bántottam meg senkit,nem ez volt a szándék. Akkor jöjjenek a képek:
És a többi kép.
Elkészült, az első PIC égetőm!
![]() Szerintemelég jól sikerült.
Ezt a végfokot én is megépítettem: A maga nemében nem szól az rosszul. Fel is teszek képet róla. Sajnos csak ez a kép van róla.
Nagyon jól néz ki!
Szép munka, gratulálok!
oh köszi!
amugy szerintem is ez a legjobb, az eddigiekhez képest. Te tudnál nekem ajánlani valami progit, amivel a PIC-t lehetne égetni?
Hy!
Az égető kapcsirajzát fel tudnád tenni, az égető mükszik rendesen? Üdv. Markifiu
Szia!
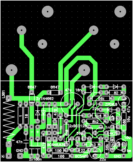
Hát az égető most készült el egy 5 perce, de azt mondják, hogy rendesen műxik! Van hozzá: kapcsrajz, Nyákterv, Beültetésirajz, És még az Eagles- BRD-s fájl is megvan. Ha kellenek küldj privit. |
Bejelentkezés
Hirdetés |




.


















amugy szerintem is ez a legjobb, az eddigiekhez képest. Te tudnál nekem ajánlani valami progit, amivel a PIC-t lehetne égetni?




